KEMBAR78
System Programming | PDF | Subroutine | Software Engineering
0% found this document useful (0 votes)
167 views82 pages

System Programming

Implement a single pass assembler with the following functions: 1. Open input, output, symbol table and object files 2. Read source code line by line and parse labels, mnemonics, operands 3. Check mnemonics and operands, calculate object code and location counter 4. Write symbol table with labels and addresses 5. Write object file with machine codes The single pass assembler reads source code, generates symbol table and object file in one pass without requiring intermediate files.

Uploaded by

Saurabh
Copyright
© © All Rights Reserved
We take content rights seriously. If you suspect this is your content, claim it here.
Available Formats
Download as DOCX, PDF, TXT or read online on Scribd
0% found this document useful (0 votes)
167 views82 pages

System Programming

Implement a single pass assembler with the following functions: 1. Open input, output, symbol table and object files 2. Read source code line by line and parse labels, mnemonics, operands 3. Check mnemonics and operands, calculate object code and location counter 4. Write symbol table with labels and addresses 5. Write object file with machine codes The single pass assembler reads source code, generates symbol table and object file in one pass without requiring intermediate files.

Uploaded by

Saurabh
Copyright
© © All Rights Reserved
We take content rights seriously. If you suspect this is your content, claim it here.
Available Formats
Download as DOCX, PDF, TXT or read online on Scribd
You are on page 1/ 82

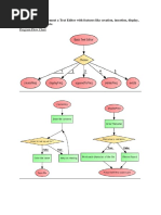
Implement a symbol table with functions to

create, insert, modify, search and display


Aim
To write a "C" program for the implementation of symbol table with functions to create,
insert, modify, search and display.

Algorithm
STEP 1: Start the program execution.
STEP 2: Create a structure for opcode table and assign the values.
STEP 3: Create a structure for symbol table and assign the values.
STEP 4: Create a structure for intermediate code table and assign the values.
STEP 5: Write the opcode in separate file and machine code in another separate file.
STEP 6: Open the opcode file and compare it with the given machine code and then
generate opcode for corresponding source code.
STEP 7: Check the forward reference in intermediate code and print the corresponding
jump statement address.
STEP 8: Compare machine code with the opcode.If any jump statement with backward
reference is present, then print backward reference address.
STEP 9: For symbol table, print the symbol and address of the symbol.
STEP 10: Stop the program execution.

Source
#include<stdio.h>
#include<conio.h>
#include<stdlib.h>
#include<string.h>
struct table
{
char var[10];
int value;
};
struct table tbl[20];
int i,j,n;
void create();
void modify();
int search(char variable[],int n);

void insert();
void display();
void main()
{
int ch,result=0;
char v[10];
clrscr();
do
{
printf("Enter ur choice:\n1.Create\n2.Insert\n3.Modify\n4.Search\n5.Display\n6.Exit");
scanf("%d",&ch);
switch(ch)
{
case 1:
create();
break;
case 2:
insert();
break;
case 3:
modify();
break;
case 4:
printf("Enter the variabe to be searched\n");
scanf("%s",&v);
result=search(v,n);
if(result==0)
printf("The variable does not belong to the table\n");
else
printf("The location of variable is %d. The value of %s is %d",
result,tbl[result].var,tbl[result].value);
break;
case 5:
display();
break;
case 6:
exit(1);
}
}
while(ch!=6);
getch();
}
void create()

{
printf("Enter the number of entries\n");
scanf("%d",&n);
printf("Enter the variable and the value:\n");
for(i=1;i<=n;i++)
{
scanf("%s%d",tbl[i].var,&tbl[i].value);
check:
if(tbl[i].var[0]>='0' && tbl[i].var[0]<='9')
{
printf("The variable should start with an alphabet\nEnter the correct variable name\n");
scanf("%s%d",tbl[i].var,&tbl[i].value);
goto check;
}
check1:
for(j=1;j<1;j++)
{
if(strcmp(tbl[i].var,tbl[j].var)==0)
{
printf("The variable already exists.\nEnter another variable\n");
scanf("%s%d",tbl[i].var,&tbl[i].value);
goto check1;
}
}
}
printf("The table after creation is\n");
display();
}
void insert()
{
if(i>=20)
printf("Cannotinsert. Table is full");
else
{
n++;
printf("Enter the variable and value\n");
scanf("%s%d",tbl[n].var,&tbl[n].value);
check:
if(tbl[i].var[0]>='0' && tbl[i].var[0]<='9')
{
printf("The variable should start with alphabet\nEnter the correct variable name\n");
scanf("%s%d",tbl[i].var,&tbl[i].value);
goto check;

}
check1:
for(j=1;j<n;j++)
{
if(strcmp(tbl[j].var,tbl[i].var)==0)
{
printf("The variable already exist\nEnter another variable\n");
scanf("%s%d",tbl[i].var,&tbl[i].value);
goto check1;
}
}
printf("The table after insertion is\n");
display();
}
}
void modify()
{
char variable[10];
int result=0;
printf("Enter the variable to be modified\n");
scanf("%s",&variable);
result=search(variable,n);
if(result==0)
printf("%sdoes not belong to the table",variable);
else
{
printf("The current value of the variable%s is %d, Enter the new variable and its
value",tbl[result].var,tbl[result].value);
scanf("%s%d",tbl[result].var,&tbl[result].value);
check:
if(tbl[i].var[0]>='0' && tbl[i].var[0] <= '9')
{
printf("The variable should start with alphabet\n Enter the correct variable name\n");
scanf("%s%d",tbl[i].var,&tbl[i].value);
goto check;
}
}
printf("The table after modification is\n");
display();
} int search(char variable[],int n)
{
int flag;
for(i=1;i<=n;i++)

{
if(strcmp(tbl[i].var,variable)==0)
{
flag=1;
break;
}
}
if(flag==1)
return i;
else
return 0;
}
void display()
{
printf("Variable\t value\n");
for(i=1;i<=n;i++)
printf("%s\t\t%d\n",tbl[i].var,tbl[i].value);
}

OUTPUT
Enter your choice:
1.Create
2.Insert
3.Modify
4.Search
5.Display
6.Exit
1
Enter the number of entries
2
Enter the variable and the value:
A 26
B 42
The table after creation is
Variable value
A 26
B 42
Enter ur choice:
1.Create
2.Insert
3.Modify
4.Search

5.Display
6.Exit
2
Enter the variable and value
D 10
The table after insertion is
Variable value
A 26
B 42
D 10
Enter ur choice:
1.Create
2.Insert
3.Modify
4.Search
5.Display
6.Exit
3
Enter the variable to be modified
D
The current value of the variable D is 10, Enter the new variable and its value
C
20
The table after modification is
Variable value
A 26
B 42
C 20
Enter ur choice:
1.Create
2.Insert
3.Modify
4.Search
5.Display
6.Exit
4
Enter the variable to be searched
A The location of variable is 1. The value of A
is 26
Enter your choice:
1.Create
2.Insert
3.Modify

4.Search
5.Display
6.Exit
5
Variable value
A 26
B 42
C 20
Enter your choice:
1.Create
2.Insert
3.Modify
4.Search
5.Display
6.Exit

Implement pass one of a two-pass assembler.


Aim
"C" program for the implementation of pass one of a two pass assembler

Source
1.

Pass -1 of 2-pass assembler

2.
3.

#include<stdio.h>

4.

#include<conio.h>

5.

#include<string.h>

6.

void main()

7.

8.

FILE *f1,*f2,*f3,*f4;

9.

int lc,sa,l,op1,o,len;

10.

char m1[20],la[20],op[20],otp[20];

11.

clrscr();

12.

f1=fopen("input.txt","r");

13.

f3=fopen("symtab.txt","w");

14.

fscanf(f1,"%s %s %d",la,m1,&op1);

15.

if(strcmp(m1,"START")==0)

16.

17.

sa=op1;

18.

lc=sa;

19.

printf("\t%s\t%s\t%d\n",la,m1,op1);

20.

21.

else

22.

lc=0;

23.

fscanf(f1,"%s %s",la,m1);

24.

while(!feof(f1))

25.

26.

fscanf(f1,"%s",op);

27.

printf("\n%d\t%s\t%s\t%s\n",lc,la,m1,op);

28.

if(strcmp(la,"-")!=0)

29.

30.

fprintf(f3,"\n%d\t%s\n",lc,la);

31.

32.

f2=fopen("optab.txt","r");

33.

fscanf(f2,"%s %d",otp,&o);

34.

while(!feof(f2))

35.

36.

if(strcmp(m1,otp)==0)

37.

38.

lc=lc+3;

39.

break;

40.

41.

fscanf(f2,"%s %d",otp,&o);

42.

43.

fclose(f2);

44.

if(strcmp(m1,"WORD")==0)

45.
46.

47.

lc=lc+3;

48.

49.

else if(strcmp(m1,"RESW")==0)

50.

51.

op1=atoi(op);

52.

lc=lc+(3*op1);

53.

54.

else if(strcmp(m1,"BYTE")==0)

55.

56.

if(op[0]=='X')

57.

lc=lc+1;

58.

else

59.

60.

len=strlen(op)-2;

61.

lc=lc+len;}

62.

63.

else if(strcmp(m1,"RESB")==0)

64.

65.

op1=atoi(op);

66.

lc=lc+op1;

67.

68.

fscanf(f1,"%s%s",la,m1);

69.

70.

if(strcmp(m1,"END")==0)

71.

72.

printf("Program length =\n%d",lc-sa);

73.

74.

fclose(f1);

75.

fclose(f3);

76.

getch();

77.

Input:
Input.txt

COPY

START

1000

LDA

ALPHA

ADD

ONE

Input.txt

SUB

TWO

STA

BETA

ALPHA

BYTE

C'KLNCE

ONE

RESB

TWO

WORD

BETA

RESW

END

Optab.txt

LDA

00

STA

23

ADD

01

SUB

05

Output:
Symtab.txt

1012

ALPHA

Symtab.txt

1017

ONE

1019

TWO

1022

BETA

COPY

START

1000

1000

LDA

ALPHA

1003

ADD

ONE

1006

SUB

TWO

1009

STA

BETA

1012

ALPHA

BYTE

C'KLNCE

1017

ONE

RESB

1019

TWO

WORD

1022

BETA

RESW

1025

END

Program length = 25

COPY

START

1000

Implement pass two of a two-pass assembler.


Aim
To write a "C" program for the implementation of pass two of a two pass assembler.

Source
1.

#include<stdio.h>

2.

#include<conio.h>

3.

#include<string.h>

4.

#include<ctype.h>

5.

main()

6.

7.

FILE *fint,*ftab,*flen,*fsym;

8.

int op1[10],txtlen,txtlen1,i,j=0,len;

9.

char
add[5],symadd[5],op[5],start[10],temp[30],line[20],label[20],mne[10],operand[10],sy
mtab[10],opmne[10];

10.

clrscr();

11.

fint=fopen("input.txt","r");

12.

flen=fopen("length.txt","r");

13.

ftab=fopen("optab.txt","r");

14.

fsym=fopen("symbol.txt","r");

15.

fscanf(fint,"%s%s%s%s",add,label,mne,operand);

16.

if(strcmp(mne,"START")==0)

17.

18.

strcpy(start,operand);

19.

fscanf(flen,"%d",&len);

20.

21.

printf("H^%s^%s^%d\nT^00%s^",label,start,len,start);

22.

fscanf(fint,"%s%s%s%s",add,label,mne,operand);

23.

while(strcmp(mne,"END")!=0)

24.

25.

fscanf(ftab,"%s%s",opmne,op);

26.

while(!feof(ftab))

27.

28.

if(strcmp(mne,opmne)==0)

29.

30.

fclose(ftab);

31.

fscanf(fsym,"%s%s",symadd,symtab);

32.

while(!feof(fsym))

33.

34.

if(strcmp(operand,symtab)==0)

35.

36.

printf("%s%s^",op,symadd);

37.

break;

38.

39.

else

40.

fscanf(fsym,"%s%s",symadd,symtab);

41.

42.

break;

43.

44.

else

45.

fscanf(ftab,"%s%s",opmne,op);

46.

47.

if((strcmp(mne,"BYTE")==0)||(strcmp(mne,"WORD")==0))

48.

49.

if(strcmp(mne,"WORD")==0)

50.

printf("0000%s^",operand);

51.

else

52.

53.

len=strlen(operand);

54.

for(i=2;i<len;i++)

55.

56.

printf("%d",operand[i]);

57.

58.

printf("^");

59.

60.

61.

fscanf(fint,"%s%s%s%s",add,label,mne,operand);

62.

ftab=fopen("optab.txt","r");

63.

fseek(ftab,SEEK_SET,0);

64.

65.

printf("\nE^00%s",start);

66.

fclose(fint);

67.

fclose(ftab);

68.

fclose(fsym);

69.

fclose(flen);

70.

fclose(fout);

71.

getch();

72.

73.

input.txt:

COPY

START

1000

1000

LDA

ALPHA

1003

ADD

ONE

1006

SUB

TWO

1009

STA

BETA

1012

ALPHA

BYTE

C'KLNCE

1017

ONE

RESB

1019

TWO

WORD

input.txt:

1022

BETA

RESW

1025

END

optab.txt:

LDA

00

STA

23

ADD

01

SUB

05

length.txt:25

symbol.txt:

1012

ALPHA

1017

ONE

1019

TWO

1022

BETA

symbol.txt:

Implement a single pass assembler


Aim
To write a "C" program for the implementation of a single pass assembler.

Source
1.

#include<stdio.h>

2.

#include<stdlib.h>

3.

#include<conio.h>

4.

#include<string.h>

5.

void main()

6.

7.

FILE *f1,*f2,*f3,*f4,*f5;

8.

int lc,sa,i=0,j=0,m[10],pgmlen,len,k,len1,l=0;

9.

char name[10],opnd[10],la[10],mne[10],s1[10],mne1[10],opnd1[10];

10.

char lcs[10],ms[10];

11.

char sym[10],symaddr[10],obj1[10],obj2[10],s2[10],q[10],s3[10];

12.

clrscr();

13.

f1=fopen("input.txt","r");

14.

f2=fopen("optab.txt","r");

15.

f3=fopen("symtab.txt","w+");

16.

f4=fopen("symtab1.txt","w+");

17.

f5=fopen("output.txt","w+");

18.

fscanf(f1,"%s%s%s",la,mne,opnd);

19.
20.

if(strcmp(mne,"START")==0)
{

21.

sa=atoi(opnd);

22.

strcpy(name,la);

23.

lc=sa;

24.

25.

strcpy(s1,"*");

26.

fscanf(f1,"%s%s%s",la,mne,opnd);

27.

while(strcmp(mne,"END")!=0)

28.

29.

if(strcmp(la,"-")==0)

30.

31.

fscanf(f2,"%s%s",mne1,opnd1);

32.

while(!feof(f2))

33.

34.

if(strcmp(mne1,mne)==0)

35.

36.

m[i]=lc+1;

37.

fprintf(f3,"%s\t%s\n",opnd,s1);

38.

fprintf(f5,"%s\t0000\n",opnd1);

39.

lc=lc+3;

40.

i=i+1;

41.

break;

42.

43.

else

44.

fscanf(f2,"%s%s",mne1,opnd1);

45.

46.
47.

48.
49.

else

50.

51.

fseek(f3,SEEK_SET,0);

52.

fscanf(f3,"%s%s",sym,symaddr);

53.

while(!feof(f3))

54.

55.

if(strcmp(sym,la)==0)

56.

57.

itoa(lc,lcs,10);

58.

fprintf(f4,"%s\t%s\n",la,lcs);

59.

itoa(m[j],ms,10);

60.

j=j+1;

61.

fprintf(f5,"%s\t%s\n",ms,lcs);

62.

i=i+1;

63.

break;

64.

65.

else

66.

fscanf(f3,"%s%s",sym,symaddr);

67.

} //f3

68.

if(strcmp(mne,"RESW")==0)

69.

lc=lc+3*atoi(opnd);

70.

else if(strcmp(mne,"BYTE")==0)

71.

72.

strcpy(s2,"-");

73.

len=strlen(opnd);

74.

lc=lc+len-2;

75.

for(k=2;k<len;k++)

76.

77.

q[l]=opnd[k];

78.

l=l+1;

79.

80.

fprintf(f5,"%s\t%s\n",q,s2);

81.

break;

82.

83.

else if(strcmp(mne,"RESB")==0)

84.

lc=lc+atoi(opnd);

85.

else if(strcmp(mne,"WORD")==0)

86.

87.

strcpy(s3,"#");

88.

lc=lc+3;

89.

fprintf(f5,"%s\t%s\n",opnd,s3);

90.

break;

91.
92.

}
} // else la=-

93.
94.
95.

fseek(f2,SEEK_SET,0);

96.

fscanf(f1,"%s%s%s",la,mne,opnd);

97.

98.

fseek(f5,SEEK_SET,0);

99.

pgmlen=lc-sa;

100.

printf("H^%s^%d^0%x\n",name,sa,pgmlen);

101.

printf("T^");

102.

printf("00%d^0%x",sa,pgmlen);

103.

fscanf(f5,"%s%s",obj1,obj2);

104.

while(!feof(f5))

105.

106.

if(strcmp(obj2,"0000")==0)

107.

printf("^%s%s",obj1,obj2);

108.

else if(strcmp(obj2,"-")==0)

109.

110.

printf("^");

111.

len1=strlen(obj1);

112.

for(k=0;k<len1;k++)

113.

printf("%d",obj1[k]);

114.

115.

else if(strcmp(obj2,"#")==0)

116.

117.

printf("^");

118.

printf("%s",obj1);

119.

120.

fscanf(f5,"%s%s",obj1,obj2);

121.

122.

fseek(f5,SEEK_SET,0);

123.

fscanf(f5,"%s%s",obj1,obj2);

124.

while(!feof(f5))

125.

126.

if(strcmp(obj2,"0000")!=0)

127.

128.

if(strcmp(obj2,"-")!=0)

129.

130.

if(strcmp(obj2,"#")!=0)

131.

132.

printf("\n");

133.

printf("T^%s^02^%s",obj1,obj2);

134.

135.

136.

137.

fscanf(f5,"%s%s",obj1,obj2);

138.

139.

printf("\nE^00%d",sa);

140.
141.
142.

getch();

143.

Input:
input.txt

COPY

START

1000

LDA

ALPHA

STA

BETA

ALPHA

RESW

BETA

RESW

END

optab.txt

optab.txt

LDA

00

STA

23

LDCH

15

STCH

18

Output:
symtab.txt

ALPHA

BETA

ALPHA

1006

BETA

1009

symtab1.txt

Output.txt

00

0000

23

0000

1001

1006

Output.txt

1004

result.txt:

H^COPY^1000^0c

T^001000^0c^000000^230000

T^1001^02^1006

T^1004^02^1009

E^001000

1009

Implement a two pass macro processor


Aim
To implement a two pass macro processor

Source
Pass one:
1.

#include<stdio.h>

2.

#include<conio.h>

3.

#include<string.h>

4.

#include<stdlib.h>

5.

void main()

6.

7.

FILE *f1,*f2,*f3;

8.

char mne[20],opnd[20],la[20];

9.

clrscr();

10.

f1=fopen("minp2.txt","r");

11.

f2=fopen("ntab2.txt","w+");

12.

f3=fopen("dtab2.txt","w+");

13.

fscanf(f1,"%s%s%s",la,mne,opnd);

14.

while(strcmp(mne,"MEND")!=0)

15.

16.

if(strcmp(mne,"MACRO")==0)

17.

18.

fprintf(f2,"%s\n",la);

19.

fprintf(f3,"%s\t%s\n",la,opnd);

20.

21.

else

22.

fprintf(f3,"%s\t%s\n",mne,opnd);

23.

fscanf(f1,"%s%s%s",la,mne,opnd);

24.

25.

fprintf(f3,"%s",mne);

26.

fclose(f1);

27.

fclose(f2);

28.

fclose(f3);

29.

printf("PASS 1 is successful");

30.

getch();

31.

32.

Input file:
minp2.txt

EX1

MACRO

&A,&B

LDA

&A

STA

&B

minp2.txt

MEND

SAMPLE

START

1000

EX1

N1,N2

N1

RESW

N2

RESW

END

Output files:
dtab2.txt

EX1

&A,&B

LDA

&A

STA

&B

MEND

ntab2.txt

EX1

Pass two:
1.

#include<stdio.h>

2.

#include<conio.h>

3.

#include<string.h>

4.

#include<stdlib.h>

5.

void main()

6.

7.

FILE *f1,*f2,*f3,*f4,*f5;

8.

int i,len;

9.

char mne[20],opnd[20],la[20],name[20],mne1[20],opnd1[20],arg[20];

10.

clrscr();

11.

f1=fopen("minp2.txt","r");

12.

f2=fopen("ntab2.txt","r");

13.

f3=fopen("dtab2.txt","r");

14.

f4=fopen("atab2.txt","w+");

15.

f5=fopen("op2.txt","w");

16.

fscanf(f1,"%s%s%s",la,mne,opnd);

17.

while(strcmp(mne,"END")!=0)

18.

19.

if(strcmp(mne,"MACRO")==0)

20.

21.

fscanf(f1,"%s%s%s",la,mne,opnd);

22.

while(strcmp(mne,"MEND")!=0)

23.

fscanf(f1,"%s%s%s",la,mne,opnd);

24.

25.

else

26.

27.

fscanf(f2,"%s",name);

28.

if(strcmp(mne,name)==0)

29.

30.

len=strlen(opnd);

31.

for(i=0;i<len;i++)

32.

33.

if(opnd[i]!=',')

34.

fprintf(f4,"%c",opnd[i]);

35.

else

36.

fprintf(f4,"\n");

37.

38.

fseek(f2,SEEK_SET,0);

39.

fseek(f4,SEEK_SET,0);

40.

fscanf(f3,"%s%s",mne1,opnd1);

41.

fprintf(f5,".\t%s\t%s\n",mne1,opnd);

42.

fscanf(f3,"%s%s",mne1,opnd1);

43.

while(strcmp(mne1,"MEND")!=0)

44.

45.

if((opnd1[0]=='&'))

46.

47.

fscanf(f4,"%s",arg);

48.

fprintf(f5,"-\t%s\t%s\n",mne1,arg);

49.

50.

else

51.

fprintf(f5,"-\t%s\t%s\n",mne1,opnd1);

52.

fscanf(f3,"%s%s",mne1,opnd1);

53.

54.

55.

else

56.

fprintf(f5,"%s\t%s\t%s\n",la,mne,opnd);

57.

58.

fscanf(f1,"%s%s%s",la,mne,opnd);

59.

60.

fprintf(f5,"%s\t%s\t%s\n",la,mne,opnd);

61.

fclose(f1);

62.

fclose(f2);

63.

fclose(f3);

64.

fclose(f4);

65.

fclose(f5);

66.

printf("pass2");

67.

getch();

68.

69.

Input files:
minp2.txt

EX1

MACRO

&A,&B

LDA

&A

STA

&B

MEND

SAMPLE

START

1000

EX1

N1,N2

N1

RESW

N2

RESW

END

dtab2.txt

EX1

&A,&B

dtab2.txt

LDA

&A

STA

&B

MEND

ntab2.txt

EX1

Output files:
atab2.txt

N1

N2

op2.txt

SAMPLE

START

1000

EX1

N1,N2

LDA

N1

op2.txt

STA

N2

N1

RESW

N2

RESW

END

Implement a single pass macro processor


Aim
"C" program for the implementation of a one-pass macro processor

Source
1.

#include<stdio.h>

2.

#include<conio.h>

3.

#include<string.h>

4.

#include<stdlib.h>

5.

void main()

6.

7.

FILE *f1,*f2,*f3,*f4,*f5;

8.

int len,i,pos=1;

9.

char
arg[20],mne[20],opnd[20],la[20],name[20],mne1[20],opnd1[20],pos1[10],pos2[10];

10.

clrscr();

11.

f1=fopen("input.txt","r");

12.

f2=fopen("namtab.txt","w+");

13.

f3=fopen("deftab.txt","w+");

14.

f4=fopen("argtab.txt","w+");

15.

f5=fopen("op.txt","w+");

16.

fscanf(f1,"%s%s%s",la,mne,opnd);

17.

while(strcmp(mne,"END")!=0)

18.

19.

if(strcmp(mne,"MACRO")==0)

20.

21.

fprintf(f2,"%s\n",la);

22.

fseek(f2,SEEK_SET,0);

23.

fprintf(f3,"%s\t%s\n",la,opnd);

24.

fscanf(f1,"%s%s%s",la,mne,opnd);

25.

while(strcmp(mne,"MEND")!=0)

26.

27.

if(opnd[0]=='&')

28.

29.

itoa(pos,pos1,5);

30.

strcpy(pos2,"?");

31.

strcpy(opnd,strcat(pos2,pos1));

32.

pos=pos+1;

33.

34.

fprintf(f3,"%s\t%s\n",mne,opnd);

35.

fscanf(f1,"%s%s%s",la,mne,opnd);

36.

37.

fprintf(f3,"%s",mne);

38.

39.

else

40.

41.

fscanf(f2,"%s",name);

42.

if(strcmp(mne,name)==0)

43.

44.

len=strlen(opnd);

45.

for(i=0;i<len;i++)

46.

47.

if(opnd[i]!=',')

48.

fprintf(f4,"%c",opnd[i]);

49.

else

50.

fprintf(f4,"\n");

51.

52.

fseek(f3,SEEK_SET,0);

53.

fseek(f4,SEEK_SET,0);

54.

fscanf(f3,"%s%s",mne1,opnd1);

55.

fprintf(f5,".\t%s\t%s\n",mne1,opnd);

56.

fscanf(f3,"%s%s",mne1,opnd1);

57.

while(strcmp(mne1,"MEND")!=0)

58.

59.

if((opnd[0]=='?'))

60.

61.

fscanf(f4,"%s",arg);

62.

fprintf(f5,"-\t%s\t%s\n",mne1,arg);

63.

64.

else

65.

fprintf(f5,"-\t%s\t%s\n",mne1,opnd1);

66.

fscanf(f3,"%s%s",mne1,opnd1);

67.

68.

69.

else

70.

fprintf(f5,"%s\t%s\t%s\n",la,mne,opnd);

71.

72.

fscanf(f1,"%s%s%s",la,mne,opnd);

73.

74.

fprintf(f5,"%s\t%s\t%s",la,mne,opnd);

75.

fclose(f1);

76.

fclose(f2);

77.

fclose(f3);

78.

fclose(f4);

79.

fclose(f5);

80.

printf("files to be viewed \n");

81.

printf("1. argtab.txt\n");

82.

printf("2. namtab.txt\n");

83.

printf("3. deftab.txt\n");

84.

printf("4. op.txt\n");

85.

getch();

86.

87.
88.

Input.txt
EX1 MACRO &A,&B
- LDA &A
- STA &B
- MEND SAMPLE START 1000
- EX1 N1,N2
N1 RESW 1
N2 RESW 1
- END Argtab.txt
N1
N2
Op.txt
SAMPLE START 1000
. EX1 N1,N2
- LDA ?1

- STA ?2
N1 RESW 1
N2 RESW 1
- END Deftab.txt
EX1 &A,&B
LDA ?1
STA ?2
MEND
Namtab.txt
EX1

Implement an absolute loader


Aim
To implement an absolute loader in C.

Source
1.

#include<stdio.h>

2.

#include<conio.h>

3.

#include<string.h>

4.

#include<stdlib.h>

5.

void main()

6.

7.

FILE *fp;

8.

int i,addr1,l,j,staddr1;

9.

char name[10],line[50],name1[10],addr[10],rec[10],ch,staddr[10];

10.

clrscr();

11.

printf("enter program name:" );

12.

scanf("%s",name);

13.

fp=fopen("abssrc.txt","r");

14.

fscanf(fp,"%s",line);

15.

for(i=2,j=0;i<8,j<6;i++,j++)

16.

name1[j]=line[i];

17.

name1[j]='\0';

18.

printf("name from obj. %s\n",name1);

19.

if(strcmp(name,name1)==0)

20.

21.

do

22.

23.

fscanf(fp,"%s",line);

24.

if(line[0]=='T')

25.

26.

for(i=2,j=0;i<8,j<6;i++,j++)

27.

staddr[j]=line[i];

28.

staddr[j]='\0';

29.

staddr1=atoi(staddr);

30.

i=12;

31.

while(line[i]!='$')

32.

33.

if(line[i]!='^')

34.

35.

printf("00%d \t %c%c\n", staddr1,line[i],line[i+1]);

36.

staddr1++;

37.

i=i+2;

38.

39.

else i++;

40.

41.

42.

else if(line[0]='E')

43.

fclose(fp);

44.

}while(!feof(fp));

45.

46.
47.

getch();

48.

INPUT (ABSSRC.TXT)

H^SAMPLE^001000^0035

T^001000^0C^001003^071009$

T^002000^03^111111$

E^001000

OUTPUT

enter program name: SAMPLE

name from obj. SAMPLE

001000 00

001001 10

OUTPUT

001002 03

001003 07

001004 10

001005 09

002000 11

002001 11

002002 11

Implement a relocating loader


Aim
To implement a relocating loader in C.

Source
1.

#include<stdio.h>

2.

#include<conio.h>

3.

#include<string.h>

4.

#include<stdlib.h>

5.

void convert(char h[12]);

6.

char bitmask[12];

7.

char bit[12]={0};

8.

void main()

9.

{char add[6],length[10],input[10],binary[12],relocbit,ch,pn[5];

10.

int start,inp,len,i,address,opcode,addr,actualadd,tlen;

11.

FILE *fp1,*fp2;

12.

clrscr();

13.

printf("\n\n Enter the actual starting address : ");

14.

scanf("%x",&start);

15.

fp1=fopen("RLIN.txt","r");

16.

fp2=fopen("RLOUT.txt","w");

17.

fscanf(fp1,"%s",input);

18.

fprintf(fp2," ----------------------------\n");

19.

fprintf(fp2," ADDRESS\tCONTENT\n");

20.

fprintf(fp2," ----------------------------\n");

21.

while(strcmp(input,"E")!=0)

22.

23.

if(strcmp(input,"H")==0)

24.

25.

fscanf(fp1,"%s",pn);

26.

fscanf(fp1,"%x",add);

27.

fscanf(fp1,"%x",length);

28.

fscanf(fp1,"%s",input);

29.

30.

if(strcmp(input,"T")==0)

31.

32.

fscanf(fp1,"%x",&address);

33.

fscanf(fp1,"%x",&tlen);

34.

fscanf(fp1,"%s",bitmask);

35.

address+=start;

36.

convert(bitmask);

37.

len=strlen(bit);

38.

if(len>=11)

39.

len=10;

40.

for(i=0;i<len;i++)

41.

42.

fscanf(fp1,"%x",&opcode);

43.

fscanf(fp1,"%x",&addr);

44.

relocbit=bit[i];

45.

if(relocbit=='0')

46.

actualadd=addr;

47.

else

48.

actualadd=addr+start;

49.

fprintf(fp2,"\n %x\t\t%x%x\n",address,opcode,actualadd);

50.

address+=3;

51.

52.

fscanf(fp1,"%s",input);

53.

54.

55.

fprintf(fp2," ----------------------------\n");

56.

fcloseall();

57.

printf("\n\n The contents of output file(RLOUT.TXT n\n");

58.

fp2=fopen("RLOUT.txt","r");

59.

ch=fgetc(fp2);

60.

while(ch!=EOF)

61.

62.

printf("%c",ch);

63.

ch=fgetc(fp2);

64.

65.

fclose(fp2);

66.

getch();

67.

68.

void convert(char h[12])

69.

70.

int i,l;

71.

strcpy(bit,"");

72.

l=strlen(h);

73.

for(i=0;i<l;i++)

74.

75.

switch(h[i])

76.

77.

case '0':

78.

strcat(bit,"0");

79.

break;

80.

case '1':

81.

strcat(bit,"1");

82.

break;

83.

case '2':

84.

strcat(bit,"10");

85.

break;

86.

case '3':

87.
88.

strcat(bit,"11");
break;

89.
90.

case '4':
strcat(bit,"100");

91.

break;

92.

case '5':

93.

strcat(bit,"101");

94.

break;

95.

case '6':

96.

strcat(bit,"110");

97.

break;

98.

case '7':

99.

strcat(bit,"111");

100.

break;

101.

case '8':

102.

strcat(bit,"1000");

103.

break;

104.

case '9':

105.

strcat(bit,"1001");

106.

break;

107.

case 'A':

108.

strcat(bit,"1010");

109.

break;

110.

case 'B':

111.

strcat(bit,"1011");

112.

break;

113.

case 'C':

114.

strcat(bit,"1100");

115.

break;

116.

case 'D':

117.

strcat(bit,"1101");

118.

break;

119.

case 'E':

120.

strcat(bit,"1110");

121.

break;

122.

case 'F':

123.

strcat(bit,"1111");

124.

break;

125.

126.

127.

128.

INPUT:
RLIN.TXT
H COPY 000000 00107A
T 000000 1E FFC 14 0033 48 1039 10 0036 28 0030 30 0015 48 1061 3C 0003 20
002A 1C 0039 30 002D
T 002500 15 E00 1D 0036 48 1061 18 0033 4C 1000 80 1000 60 1003
E 000000

OUTPUT:
Enter the actual starting address : 4000
The contents of output file(RLOUT.TXT):
----------------------------------------------------ADDRESS CONTENT
----------------------------------------------------4000 144033
4003 485039
4006 104036
4009 284030
400c 304015
400f 485061
4012 3c4003
4015 20402a
4018 1c4039
401b 30402d
6503 1d4036
6506 184033
6509 4c1000
650c 801000
650f 601003

Implement pass one of a direct-linking loader


Aim
To implement pass one of a direct-linking loader in C.

Source
1.

#include<stdio.h>

2.

#include<conio.h>

3.

#include<string.h>

4.
5.

void main()

6.

7.

int i,j,k,pgmaddr,csaddr,cslth=0,z,addr1,l1;

8.

char line[50],name[10],len[10],la[10],addr[10];

9.

FILE *fp1;

10.

clrscr();

11.

printf("Enter the starting address\n");

12.

scanf("%d",&pgmaddr);

13.

csaddr=pgmaddr;

14.

for(k=0;k<2;k++)

15.

16.
17.
18.
19.

if(k==0)
fp1=fopen("linkin.txt","r");
if(k==1)
fp1=fopen("linkin1.txt","r");

20.

do

21.

22.

fscanf(fp1,"%s",line);

23.

if(line[0]=='H')

24.

25.

for(i=2,j=0;i<8,j<6;i++,j++)

26.

name[j]=line[i];

27.

name[j]='\0';

28.

for(i=16,j=0;i<20,j<5;i++,j++)

29.

len[j]=line[i];

30.

len[j]='\0';

31.

cslth=atoi(len);

32.

printf("%s\t\t%d\t%s\n",name,csaddr,len);

33.

34.

else if(line[0]=='D')

35.

36.

i=2;

37.

j=0;

38.

do

39.

40.

do

41.

42.

la[j++]=line[i++];

43.

}while(line[i]!='^');

44.

la[j]='\0';

45.

j=0;i++;

46.

do

47.

{addr[j++]=line[i++];

48.

} while(line[i]!='^');

49.

i++;

50.

addr[j]='\0';

51.

addr1=atoi(addr)+csaddr;

52.

j=0;

53.

printf("%s\t\t%d\n",la,addr1);

54.

} while(line[i]!='\0');

55.

56.

else if(line[0]=='R'||'T')

57.

z=0;

58.

else if(line[0]=='E')

59.

fclose(fp1);

60.

}while(!feof(fp1));

61.

csaddr=csaddr+cslth;

62.

}getch();

63.

64.
65.

66.

Input files:
linkin.txt

H^PROGA1^000000^0073

D^LISTA^000024^ENDA^000027^

R^LISTB

T^000000^06^000024^010027

E^000000

linkin1.txt

H^PROGA2^000000^0089

D^LISTB^000047^

Output:

Enter the starting address

Output:

2000

PROGA1

2000

LISTA

2024

ENDA

2027

PROGA2

2073

LISTB

2120

0073

0089

Implement pass two of a direct-linking loader


Aim
To implement pass two of a direct-linking loader in C.

Source
1.

#include<stdio.h>

2.

#include<conio.h>

3.

#include<string.h>

4.

#include<stdlib.h>

5.

void main()

6.

7.

FILE *f1,*f2,*f3;

8.

int csaddr,progaddr,execaddr,cslen,i,j,k=0,staddr1,staddr2,addr2;

9.

int modadr,val1,adr2,outadr1,esadr;

10.

11.

char
outadr[10],adr1[10],name[20],val[10],pname[10],symname[10],adr[10];
char l[10],line[80],len[10],staddr[10],addr[10],addr1[10];

12.

f3=fopen("estab.txt","r");

13.

f2=fopen("dupout.txt","w");

14.

clrscr();

15.

printf("Enter the starting address\n");

16.

scanf("%d",&progaddr);

17.

csaddr=progaddr;

18.

execaddr=progaddr;

19.

do

20.

21.

if(k==0)

22.

f1=fopen("link2in.txt","r");

23.

if(k==1)

24.

f1=fopen("linking2.txt","r");

25.

do

26.

27.

fscanf(f1,"%s",line);

28.

if(line[0]=='H')

29.

30.

for(i=9,j=0;i<15,j<6;i++,j++)

31.

addr[j]=line[i];

32.

addr[j]='\0';

33.

for(i=16,j=0;i<20,j<5;i++,j++)

34.

len[j]=line[i];

35.

len[j]='\0';

36.
37.

cslen=atoi(len);
}

38.

else if(line[0]!='E')

39.

40.

do

41.

42.

fscanf(f1,"%s",line);

43.

if(line[0]=='T')

44.

45.

for(i=2,j=0;i<8,j<6;i++,j++)

46.

staddr[j]=line[i];

47.

staddr[j]='\0';

48.

staddr1=atoi(staddr);

49.

staddr2=staddr1+progaddr;

50.

i=12;

51.

while(line[i]!='$')

52.

53.

if(line[i]!='^')

54.

55.

printf("00%d\t%c%c\n",staddr2,line[i],line[i+1]);

56.

fprintf(f2,"00%d\t%c%c\n",staddr2,line[i],line[i+1]);

57.

staddr2++;

58.

i=i+2;

59.

60.

else

61.

i++;

62.

63.

fclose(f2);

64.

65.

else if(line[0]=='M')

66.

67.

for(i=13,j=0;line[i]!='$',j<5;i++,j++)

68.

name[j]=line[i];

69.

name[j]='\0';

70.

do

71.

72.

fscanf(f3,"%s%s%s%s",pname,symname,adr,l);

73.

if(strcmp(name,symname)==0)

74.

75.

for(i=2,j=0;i<8,j<6;i++,j++)

76.

adr1[j]=line[i];

77.

adr1[j]='\0';

78.

adr2=atoi(adr1);

79.

adr2=adr2+progaddr;

80.

f2=fopen("dupout.txt","r");

81.

fscanf(f2,"%s%s",outadr,val);

82.

printf("The address after modification\n");

83.

do

84.

85.

outadr1=atoi(outadr);

86.

if(adr2==outadr1)

87.

88.

val1=atoi(val);

89.

esadr=atoi(adr);

90.

modadr=val1+esadr;

91.

printf("%s\t\t%d\n",outadr,modadr);

92.

93.

fscanf(f2,"%s%s",outadr,val);

94.

95.
96.

while(!feof(f2));
}

97.
98.

}while(!feof(f3));

99.

100.

}while(line[0]!='E');

101.

102.

else

103.

104.

for(i=2,j=0;i<8,j<6;i++,j++)

105.

addr1[j]=line[i];

106.

addr1[j]='\0';

107.
108.
109.
110.

if(strcmp(addr,addr1)==0)
{
addr2=atoi(addr1);
execaddr=csaddr+cslen;

111.

112.

else

113.

csaddr=csaddr+cslen;

114.

115.

fscanf(f1,"%s",line);

116.

}while(!feof(f1));

117.

k++;

118.

}while(k<=2);

119.

fclose(f1);

120.

fclose(f2);

121.

fclose(f3);

122.

printf("The exec addr is %d",execaddr);

123.

getch();

124.

Input files:
estab.txt

PROGA

0000

0063

LISTA

0023

ENDA

0027

estab.txt

PROGB

0000

0089

LISTB

0047

link2in.txt

H^PROGA^000000^0073

D^LISTA^000023^ENDA^000027^

R^LISTB

T^000000^06^000023^000027$

M^000001^01^+LISTB$

E^000000

Implement a simple text editor with features


like insertion, deletionof a character, word and
sentence
Aim
To implement a simple text editor with features like insertion / deletion
of a character, word, and sentence, in C.

Source
1.

#include<stdio.h>

2.

#include<conio.h>

3.

#include<process.h>

4.

int i,j,ch;

5.

char fn[20],e,c;

6.

FILE *fp1,*fp2,*fp;

7.

void Create();

8.

void Append();

9.

void Copy();

10.

void Delete();

11.

void Display();

12.

void main()

13.

14.

do {

15.

clrscr();

16.

printf("\n\t\t***** TEXT EDITOR *****");

17.

printf("\n\n\tMENU:\n\t\n");

18.

printf("\n\t1.CREATE\n\t2.DISPLAY\n\t3.APPEND\n\t4.COPY\n\t5.DELETE\n\t6.EX
IT\n");

19.

printf("\n\tEnter your choice: ");

20.

scanf("%d",&ch);

21.

switch(ch)

22.

23.

case 1:

24.

Create();

25.

break;

26.

case 2:

27.

Display();

28.

break;

29.

case 3:

30.

Append();

31.

break;

32.

case 4:

33.

Copy();

34.

break;

35.

case 5:

36.

Delete();

37.

break;

38.

case 6:

39.

exit(0);

40.

41.

}while(1);

42.

43.

void Create()

44.

45.

fp1=fopen("temp.txt","w");

46.

printf("\n\tEnter the text and press '.' to save\n\n\t");

47.

while(1)

48.

49.

c=getchar();

50.

fputc(c,fp1);

51.

if(c == '.')

52.

53.

fclose(fp1);

54.

break;

55.

56.

}}

57.
58.

void Display()

59.

60.

printf("\n\tEnter the file name: ");

61.

scanf("%s",fn);

62.

fp1=fopen(fn,"r");

63.

if(fp1==NULL)

64.

65.

printf("\n\tFile not found!");

66.

goto end1;

67.

68.

while(!feof(fp1))

69.

70.

c=getc(fp1);

71.

printf("%c",c);

72.

73.

end1:

74.

fclose(fp1);

75.

printf("\n\n\tPress any key to continue\n");

76.

getch();

77.

78.

void Copy()

79.

80.

printf("\n\tEnter the new filenameto copy: ");

81.

scanf("%s",fn);

82.

fp1=fopen("temp.txt","r");

83.

fp2=fopen(fn,"w");

84.

while(!feof(fp1))

85.

86.

c=getc(fp1);

87.

putc(c,fp2);

88.

89.

fclose(fp2);

90.

91.
92.

void Delete()

93.

94.

printf("\n\tEnter the file name: ");

95.

scanf("%s",fn);

96.

fp1=fopen(fn,"r");

97.

if(fp1==NULL)

98.

99.

printf("\n\tFile not found!");

100.

goto end2;

101.

102.

fclose(fp1);

103.

if(remove(fn)==0)

104.

105.

printf("\n\n\tFile has been deleted successfully!");

106.

goto end2;

107.

108.

else

109.

printf("\n\tError!\n");

110.

end2: printf("\n\n\tPress any key to continue\n");

111.

getch();

112.

113.
114.

void Append()

115.

116.

printf("\n\tEnter the file name: ");

117.

scanf("%s",fn);

118.

fp1=fopen(fn,"r");

119.

if(fp1==NULL)

120.

121.

printf("\n\tFile not found!");

122.

fclose(fp1);

123.

goto end3;

124.

125.

while(!feof(fp1))

126.

127.

c=getc(fp1);

128.

printf("%c",c);

129.

130.

fclose(fp1);

131.

printf("\n\tType the text and press Ctrl+S to append.\n");

132.

fp1=fopen(fn,"a");

133.

while(1)

134.

135.

c=getch();

136.

if(c==19)

137.

goto end3;

138.

if(c==13)

139.

140.

c='\n';

141.

printf("\n\t");

142.

fputc(c,fp1);

143.

144.

else

145.

146.

printf("%c",c);

147.

fputc(c,fp1);

148.

149.

150.

end3: fclose(fp1);

151.
152.

getch();

153.

154.

Implement a symbol table with suitable


hashing
Aim
To implement a symbol table with suitable hashing in C

Source

1.

#include<stdio.h>

2.

#include<conio.h>

3.

#include<stdlib.h>

4.

#include<string.h>

5.

#define MAX 11

6.

char l[10];

7.

struct symb

8.

9.

int add;

10.

char label[10];

11.

}sy[11];

12.

void search();

13.

void main()

14.

15.

int a[MAX],num,key,i,ch;

16.

char ans;

17.

int create(int);

18.

void lprob(int [],int,int);

19.

void display(int []);

20.

clrscr();

21.

for(i=0;i<MAX;i++)

22.

a[i]=0;

23.

do

24.

25.

printf("\nenter your choice: 1.create a symbol table 2.search in the symbol


table\n");

26.

scanf("%d",&ch);

27.

switch(ch)

28.

29.

case 1:

30.

do

31.

32.

printf("\nEnter the address:");

33.

scanf("%d",&num);

34.

key=create(num);

35.

printf("enter The label:");

36.

scanf("%s",l);

37.

lprob(a,key,num);

38.

printf("\nContinue(y/n)?");

39.

ans=getche();

40.

41.

while(ans=='y');

42.

display(a);

43.

break;

44.

case 2:

45.

search();

46.

break;

47.

48.

}while(ch<=2);

49.

getch();

50.

51.
52.

int create(int num)

53.

54.

int key;

55.

key=num%11;

56.

return key;

57.

58.
59.

void lprob(int a[MAX],int key,int num)

60.

61.

int flag,i,count=0;

62.

void display(int a[]);

63.

flag=0;

64.

if(a[key]==0)

65.

66.

a[key]=num;

67.

sy[key].add=num;

68.

strcpy(sy[key].label,l);

69.

70.

else

71.

72.

i=0;

73.

while(i<MAX)

74.

75.

if(a[i]!=0)

76.

count++;

77.

i++;

78.

79.

if(count==MAX)

80.

81.

printf("\nHash table is full");

82.

display(a);

83.

getch();

84.

exit(1);

85.

86.

for(i=key+1;i<MAX;i++)

87.

if(a[i]==0)

88.

89.

a[i]=num;

90.

flag=1;

91.

sy[key].add=num;

92.

strcpy(sy[key].label,l);

93.

break;

94.

95.

for(i=0;i<key && flag==0;i++)

96.

if(a[i]==0)

97.

98.

a[i]=num;

99.

flag=1;

100.

sy[key].add=num;

101.

strcpy(sy[key].label,l);

102.

break;

103.

104.

105.

106.

void display(int a[MAX])

107.

108.

FILE *fp;

109.

int i;

110.

fp=fopen("symbol.txt","w");

111.

printf("\nThe Symbol Table is");

112.

printf("\nhashvalues address label");

113.

for(i=0;i<MAX;i++)

114.

115.

printf("\n%d\t %d\t %s",i,sy[i].add,sy[i].label);

116.

fprintf(fp,"\n%d %d %s",i,sy[i].add,sy[i].label);

117.

118.

fclose(fp);

119.

120.
121.

void search()

122.

123.

FILE *fp1;

124.

char la[10];

125.

int set=0,s;

126.

int j,i;

127.

printf("enter the label: ");

128.

scanf("%s",la);

129.

fp1=fopen("symbol.txt","r");

130.

for(i=0;i<MAX;i++)

131.

132.

fscanf(fp1,"%d%d",&j,&sy[i].add);

133.

if(sy[i].add!=0)

134.

fscanf(fp1,"%s",sy[i].label);

135.

136.

for(i=0;i<MAX;i++)

137.

138.

if(sy[i].add!=0)

139.

140.

if(strcmp(sy[i].label,la)==0)

141.

142.

set=1;

143.

s=sy[i].add;

144.

145.

146.

147.

if(set==1)

148.

printf("\nThe label --%s-- is present in the symbol table at address:%d\n",la,s);

149.

else

150.

printf("\nThe label is not present in the symbol table\n");

151.

152.

enter your choice: 1.create a symbol table 2.search in the symbol table
1
Enter the address:1000
enter The label:data
Continue(y/n)?y
Enter the address:1003
enter The label:data1
Continue(y/n)?y
Enter the address:1007
enter The label:data2
Continue(y/n)? n

The Symbol Table is


hashvalues

address

1003

1007

label

data1

data2

hashvalues

address

label

10

1000

data

enter your choice: 1.create a symbol table 2.search in the symbol table
2
enter the label: data
The label --data-- is present in the symbol table at address:1000
enter your choice: 1.create a symbol table 2.search in the symbol table
2
enter the label: data4
The label is not present in the symbol table
enter your choice: 1.create a symbol table 2.search in the symbol table

You might also like