KEMBAR78
Gul Ahmed | PDF | Advertising | Brand
0% found this document useful (0 votes)
1K views13 pages

Gul Ahmed

The document discusses marketing strategies used by Gul Ahmed, a Pakistani textile company. It covers the company's approach to advertising, sales promotions including loyalty programs, public relations, and sales force management. Key aspects include using an advertising agency, setting objectives and budgets, choosing effective messages and media, and evaluating campaign results.

Uploaded by

Fahad Mushtaq
Copyright
© Attribution Non-Commercial (BY-NC)
We take content rights seriously. If you suspect this is your content, claim it here.
Available Formats
Download as DOC, PDF, TXT or read online on Scribd
0% found this document useful (0 votes)
1K views13 pages

Gul Ahmed

The document discusses marketing strategies used by Gul Ahmed, a Pakistani textile company. It covers the company's approach to advertising, sales promotions including loyalty programs, public relations, and sales force management. Key aspects include using an advertising agency, setting objectives and budgets, choosing effective messages and media, and evaluating campaign results.

Uploaded by

Fahad Mushtaq
Copyright
© Attribution Non-Commercial (BY-NC)
We take content rights seriously. If you suspect this is your content, claim it here.
Available Formats
Download as DOC, PDF, TXT or read online on Scribd
You are on page 1/ 13

Marketing Management Term Report

Customer is the mirror of your marketing efforts. How strongly a company builds its brand image is dependant on the value that the consumers receive. More the value received, higher is the brand equity going to be. The behavior of customers towards a certain brand then reflects how well or bad a companys marketing efforts have been. Following are six points that are linked to a brand.

Attributes

Benefits

Value

Culture

Personality

User

44

Marketing Management Term Report

As Gul Ahmed also operates in the international market, it has its agents abroad who

47

Marketing Management Term Report

MODULE 6 VALUE COMMUNICATION

48

Marketing Management Term Report

MARKETING COMMUNICATIONS: Advertising is any paid form of non personal presentation and promotion of ideas, goods, and services by an identified sponsor. The advertising department is usually apart of each firms infrastructure. Their job is to propose a budget; develop advertising strategy: approve ads and campaigns, and handle direct mail advertisements and other form of advertising. Gul Ahmed uses an outside agency to help create an advertising campaign and to select and purchase a media which varies from country to country. The advertising program involves making five major decisions known as the five Ms 1. Mission: What are the advertising objectives 2. Money: How much can be spent? 3. Message: What message should be sent? 4. Media: What media should be used? 5. Measurement: How should the results be evaluated. Setting the objectives This is based on the target audience, marketing positioning and the marketing mix. The company can choose from the following objectives MISSION 1. Informative: aim is to create awareness and knowledge of new products 2. Persuasive: Aims to create liking , preference, conviction and purchase 3. Reminder: To stimulate repeat purchase 4. Reinforcement: To convince current purchasers they have made the right choice Setting the budget: Advertising is really an investment that builds up an intangible asset called brand equity This is based on the following factors MONEY

49

Marketing Management Term Report

1. Stages in the product lifecycle: New products need heavy advertisement budget to gain awareness 2. Market. share and consumer base: This is done to increase market share which requires a large budget 3. Competition and clutter: If the brand faces heavy competition then it must advertise on the same level in order to stand out. 4. Advertising frequency: the number of repitions needed to put across the brands message to consumers requires a higher advertising budget. 5. Product substitutability: Brands in a commodity based class require heavy ads in order to establish a differential image. Gleamed has set its advertising budget according to the sales of the product which means that product which has a high demand will be allocated the largest budget. Messages must be effective in order to capture the audiences attention this involves four major steps; Message generation: must be creative and relevant to the target customers. The more ads that are independently created the higher the profitability of finding an excellent one. Yet, the more time spent on creation the higher the costs. Evaluation and selection: a good ad generally focuses on one core selling proposition. Here market research must be conducted in order to determine which ad works best with the target audience. Once this is done a creative brief must be prepared which is usually an elaboration of the positioning statement. This includes key message, target audience, communication objective. Benefits to promise support to benefits. Message execution: The message impact depends on how the message is executed .this can either be done by rational positioning or emotional positioning. Any message can be presented in a number of execution styles: slice of life, lifestyle, fantasy, mood or image, technical expertise, scientific evidence and testimonial. 50

Marketing Management Term Report

Gul Ahmed usually advertises on the basis of emotional positioning with the slogan IDEAS THAT MAKE A HOME This emotional communication strategy is further elaborated by assuring the customers of classy, exclusive and special designs made by Gul Ahmed. Social responsibility review: the company must make sure it does not violate any social and legal norms. Some companies build ad campaigns on a platform of responsibility. Gul Ahmed does not violate any social norms; in fact it takes careful consideration to cater to the needs of the different culture segments it targets. It also looks makes sure it operations are environmental friendly and that it takes care of employees as well as customer safety. Deciding on media and measuring effectiveness: This involves finding the most cost effective media to deliver the desired message to the target audience. The steps include; 1. Choosing the media based on desired reach, frequency and impact. 2. Choosing among major types :

51

Marketing Management Term Report

PROFILES OF MAJOR MEDIA TYPES


Medium Advantages Flexibility; timeliness; good local market coverage; broad acceptability; high believability Good mass market coverage; low cost per exposure; combines sight, sound, and motion; appealing to the senses High audience selectivity; flexibility; no ad competition within the same medium; allows personalization Good local acceptance; high geographic and demographic selectivity; low cost High and demographic selectivity; credibility and prestige; high-quality reproduction; long life and good pass-along readership Flexibility; high repeat exposure; low cost; low message competition; good positional selectivity High selectivity; low cost; immediacy; interactive capabilities Limitations Short life; poor reproduction quality; small pass-along audience High absolute costs; high clutter; fleeting exposure; less audience selectivity Relatively high cost per exposure; junk mail image Audio only, fleeting exposure; low attention (the half-heard medium); fragmented audiences Long ad purchase lead time; high cost; no guarantee of position

Newspapers

Television

Direct mail

Radio

Magazines

Outdoor

Little audience selectivity, creative limitations Small, demographically skewed audience; relatively low impact; audience controls exposure

Online

52

Marketing Management Term Report

3. selecting specific media vehicles 4. deciding on media timings 5. deciding on geographical media allocation Advertisements: Gul Ahmed uses a combination of print media and electronic media. It focuses more on print media egg. Womens magazines because it can be viewed more clearly compared to television ads. Billboards are also a very important media for advertising. They are installed at the airports. Apart form this nowadays Gul Ahmed is using radio to promote the Bridal campaign. Then the results of these decisions must be evaluated. Evaluation can be done by: 1. Communication effect research: this is done before the ad is put into print media done to check if the communication is done effectively. 2. Consumer feedback: Involves asking the consumers for their reaction to an ad. 3. Portfolio tests: consumers are told to view ads and recall the details. Recall level indicates the ads ability to stand out. 4. Laboratory tests: Use equipment to measure physiological reactions. This measures attention getting power. SALES PROMOTION: Sales promotion consists of a diverse collection of incentive tools, mostly short term designed to stimulate quicker or greater purchases of a particular product or service by consumers. This is an incentive provided to the customers to purchase the product. Gul Ahmed does sales promotion by using one major tool 1. Home card Ideas introduce Home Card an exclusive service to reward special customers. By being Ideas Home member, customers can avail discounts besides earning points on every
purchase. It introduces them to the world of innovative Ideas where they may enjoy

exclusive benefits and a variety of services.

53

Marketing Management Term Report

By visiting Ideas store for an exclusive range of fresh deals they can avail 10% discount

on purchases of Rs.5000 or above with your Home card. Free Forever enjoys the benefits of the Home Card free of charge, as there is no joining or annual fee. Earn points Gul.Ahmed offers an amazing Reward Program that lets customers earn points while shopping through the Home Card. Every time they spend Rs.5000/- they get one point. These points are accumulated in a balance. This can be redeemed for fabulous products of choice as per following schedule. Points Rewards 10 Shopping of Rs.500/= 25 Shopping of Rs.1,250/= 50 Shopping of Rs.2,500/= 100 Shopping of Rs.5,000/= 500 Shopping of Rs.25,000/= 1000 Shopping of Rs.50,000/=

This card also has the feature of free delivery of Ideas Gift Voucher with a complimentary flower bouquet to a loved one as a gift. PUBLIC REALTIONS Building good relations with the Companys various publics by obtaining Favorable publicity, building up a good Corporate image and handling or Heading off favorable rumors, stories and events. The different types of tools used for PR Are as follows
Publications Events

54

Marketing Management Term Report Sponsorship News Speeches Public service Identity media

Most companies have a public relations department that monitors the attitudes of the organizations publics and distributes information and communication to build goodwill. The best Pr departments spend counseling top management to adopt positive programs and to eliminate questionable practices to so that negative publicity does not arise in the first place. They perform the following functions:
o Press relations o Product Publicity o Corporate communication o Lobbying o Counseling

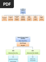
SALES FORCE MANAGEMENT: Gul Ahmed is a firm that believes in sales force management with courteous, informed and well groomed sales force. As they place importance on a sales force that not only knows about the tactics of selling but also is presentable and can communicate to the customers. The following procedure should be followed to ensure effective selling of the product.

55

Marketing Management Term Report

Major Steps in Effective Communication

56

Marketing Management Term Report

Prospecting and qualifying

Pre approach

Approach

Presentation and demonstration

Overcoming Objectives

Closing

Follow-up and maintenance

57

You might also like