KEMBAR78
CDR | PDF | Electric Power Transmission | Electric Power Distribution
100% found this document useful (1 vote)
1K views9 pages

CDR

This document discusses a GSM-based SCADA system for monitoring and controlling electrical substation equipment remotely. Key features include acquiring electrical parameters like voltage, current and frequency using sensors and sending the values over GSM networks. The system can also protect circuits by operating relays if parameters exceed predefined limits. Users can send commands via SMS to read parameters or the system can automatically send real-time parameters periodically. The system makes use of a microcontroller to communicate with sensors and send/receive SMS messages for monitoring and control.

Uploaded by

Moeed Iqbal
Copyright
© Attribution Non-Commercial (BY-NC)
We take content rights seriously. If you suspect this is your content, claim it here.
Available Formats
Download as PDF, TXT or read online on Scribd
100% found this document useful (1 vote)
1K views9 pages

CDR

This document discusses a GSM-based SCADA system for monitoring and controlling electrical substation equipment remotely. Key features include acquiring electrical parameters like voltage, current and frequency using sensors and sending the values over GSM networks. The system can also protect circuits by operating relays if parameters exceed predefined limits. Users can send commands via SMS to read parameters or the system can automatically send real-time parameters periodically. The system makes use of a microcontroller to communicate with sensors and send/receive SMS messages for monitoring and control.

Uploaded by

Moeed Iqbal
Copyright
© Attribution Non-Commercial (BY-NC)
We take content rights seriously. If you suspect this is your content, claim it here.
Available Formats
Download as PDF, TXT or read online on Scribd
You are on page 1/ 9

International Journal of Engineering Research & Technology (IJERT) ISSN: 2278-0181 Vol.

1 Issue 5, July - 2012

GSM BASED SCADA MONITORING AND CONTROL SYSTEM SUBSTATION EQUIPMENT


Amit Sachan
Department of Energy & Power Engineering NIMS University, Jaipur, Rajasthan

ABSTRACT :
The purpose of this project is to acquire the remote electrical parameters like Voltage, Current and Frequency and send these real time values over GSM network using GSM Modem/phone along with temperature at power station. This project is also designed to protect the electrical circuitry by operating an Electromagnetic Relay. This Relay gets activated whenever the electrical parameters exceed the predefined values. The Relay can be used to operate a Circuit Breaker to switch off the main electrical supply. User can send commands in the form of SMS messages to read the remote electrical parameters. This system also can automatically send the real time electrical parameters periodically (based on time settings) in the form of SMS. This system can be designed to send SMS alerts whenever the Circuit Breaker trips or whenever the Voltage or Current exceeds the predefined limits. This project makes use of an onboard computer which is commonly termed as microcontroller. This onboard computer can efficiently communicate with the different sensors being used. The controller is provided with some internal memory to hold the code. This memory is used to dump some set of assembly instructions into the controller. And the functioning of the controller is dependent on these assembly instructions. The controller is programmed using Embedded C language.

KEYWORLD:
GSM Modem, Initialization of ADC module of microcontroller, PIC-C compiler for Embedded C programming, PIC kit 2 programmer for dumping code into Micro controller, Express SCH for Circuit design, Proteus for hardware simulation.

www.ijert.org

International Journal of Engineering Research & Technology (IJERT) ISSN: 2278-0181 Vol. 1 Issue 5, July - 2012

1. Introduction
Electricity is an extremely handy and useful form of energy. It plays an ever growing role in our modern industrialized society. The electrical power systems are highly non-linear, extremely huge and complex networks [1]. Such electric power systems are unified for economical benefits, increased reliability and operational advantages. They are one of the most significant elements of both national and global infrastructure, and when these systems collapse it leads to major direct and indirect impacts on the economy and national security [2]. A power system consists of components such as generators, lines, transformers, loads, switches and compensators. However, a widely dispersed power sources and loads are the general configuration of modern power systems [3]. Electric power systems can be divided into two sub-systems, namely, transmission systems and distribution systems. The main process of a transmission system is to transfer electric power from electric generators to customer area, whereas a distribution system provides an ultimate link between high voltage transmission systems and consumer services. In other words, the power is distributed to different customers from the distribution system through feeders, distributors and service mains. Supplying electricity to consumers necessitates power generation, transmission, and distribution [4]. Initially electric power is generated by using electric generators such as: nuclear power generators, thermal power generators and hydraulic power generators and then transmitted through transmission systems using high voltage. Power departs from the generator and enters into a transmission substation, where huge transformers convert the generator's voltage to extremely high voltages (155kV to 765 kV) for longdistance (up to about 300 miles) transmission [4]. Then, the voltage level is reduced using transformers and power is transferred to customers through electric power distribution systems. Power starts from the transmission grid at distribution substations where the voltage is stepped-down (typically to less than 10kV) and carried by smaller distribution lines to supply commercial, residential, and industrial users [4]. Novel electric power systems encompassing of power transmission and distribution grids consist of copious number of distributed, autonomously managed, capital-intensive assets. Such assets comprise: 1.) power plants, 2.) transmission lines, 3.) transformers, and 4.) protection equipment [1]. Electric utility substations are used in both the transmission and distribution system and operate independently to generate the electricity. A typical substation facility consists of a small building with a fenced-in yard that contains transformers, switches, voltage regulators, and metering equipment that are used to adjust voltages and monitor circuits [4]. A reliable and efficient process of these networks alone is not very significant when these electricity systems are pressed to their parameters of its performance, but also under regular operating conditions. Generators and loads are some components that coerce the continuous dynamic behavior [5]. The distance between the Generators and loads may be in terms of hundreds of miles. Hence, the amount of huge power exchanges over long distances has turned out as a result of the lack of quality of the electric power. During the earlier development stages the issues on quality of power were not frequently reported. Quality of supply is a mixture of both voltage quality and the non-technical features of the interaction from the power network to its customers. Demanding the quantity of power being delivered at the user side has raised the alarm due to the increase in demand of electricity in the customers side. The power generated at the main stations is transported hundreds of miles using transmission lines before they reach the substations. A huge amount of power is lost during the transportation of the generated power which leads to the reduction in the quantity of power received at the substations. Also the electric lines users have identified that the number of drawbacks caused by electrical power quality variations are increasing rapidly. These variations have already existed on electrical systems, but recently they are causing serious problems [6]. Therefore, measurements must be acquired either from one end or from both the ends of a faulted line. Only meager recorded data is available at limited substation locations in certain systems. When a fault occurs in such systems, only a few (two or three) recording devices are triggered. The most likely case is that the measurements could not be obtained at either or both ends of the faulted transmission line leads to drop in the quality of the power. To improve the quality of power with sufficient solutions, it is necessary to be familiar with what sort of constraint has occurred. Additionally, if there is any inadequacy in the protection, monitoring and control of a power system, the system might become unstable. Therefore, it necessitates a monitoring system that is able to automatically detect, monitor, typify and classify the existing constraints on electrical lines. This brings up advantages to both end users and utility companies [6]. In general, distributed control agents are employed to offer reactive control at several places on the power

www.ijert.org

International Journal of Engineering Research & Technology (IJERT) ISSN: 2278-0181 Vol. 1 Issue 5, July - 2012

network through the devices namely: 1.) Power System Stabilizers (PSSs), 2.) Automatic Voltage Regulators (AVRs), 3.) FACTS and much more [3]. Monitoring systems offers an opportunity to record each and every relevant value that is present in a local database [7]. An effective and well-organized state of monitoring is much significant in guaranteeing the safe running of power transformers. Potential breakdown of the power transformers can be recognized in their incipient phases of development by an excellent state of monitoring so that the maintenance of the power transformers can be condition based in addition to periodically scheduled [8]. During the past years a number of researches were undergone with the help of microprocessors and controllers for continuous monitoring of sample concentrations, the behavior of analysts at different time intervals, monitoring the voltage, current and temperature fluctuations in the distribution transformers at the substations. The level of current and voltage at the substations may vary drastically due to the increase in temperature at the distribution transformers. Due to this the quality of power being delivered to the user might be insufficient. Hence monitoring the current, voltage and additionally 2. Related Works The process of rebuilding in the field of electricity industry results in a need of innovative techniques for representing a huge quantity of system data. Overbye and Weber [9] have presented a summary on various visualization techniques that might fairly be helpful for the representation of the data. The techniques such as: 1.) contouring, 2.) animation, 3.) data aggregation and, 4.) virtual environments must prove to be quite useful. Yet, important challenges remain. The major challenges are: 1.) the problem of visualizing not just the state of a existing system but also the potentially huge number of incident states, and, 2.) the problem of visualizing not just the impact

required parameters at the distribution side can aid in developing both the output generated at the main station and the quality of power being delivered at the customer side. It is also capable of recognizing the break downs caused due to overload, high temperature and over voltage. If the increase in temperature rises higher than the desirable temperature, the monitoring system will protect the distribution transformer by shutting down the unit. As discussed earlier, maintenance of a transformer is one of the biggest problems in the Electricity Board (EB). During strange events for some reasons the transformer is burned out due to the over load and short circuit in their winding. Also the oil temperature is increased due to the increase in the level of current flowing through their internal windings. This results in an unexpected raise in voltage, current or temperature in the distribution transformer. Therefore, we are proposing the automation of the distribution transformer from the EB substation. In the automation, we consider the voltage, current and temperature as the parameters to be monitored as the transformer shows its peak sensitivity for the same. Hence, we design an automation system based on microcontroller which continuously monitors the transformer. Because of the microcontroller operation, the transformer present in the substation which is turned off in the main station. The rest of the paper is structured as follows. Section 2 presents a brief review of several approaches that are available in the literature for monitoring of power in distribution systems. Section 3 presents the technique along with its algorithm for monitoring and controlling the essential parameters of the distribution transformers using the system based on microcontroller. Section 4 details the three case studies analyzed in the paper and section 5 presents the conclusion.

of a solitary proposed power transfer but of a great number of such transactions. Johan Driesen et al. [10] have discussed the model of an flexible energy measurement system consisting of a DSP, sensor and communication units. The modern electricity distribution networks utilizes this system, featured by multiple suppliers in a deregulated market, bi-directional energy flows owing to the distributed generation and a diversified demand for the quality of electricity delivery. Different features of the system relating to signal processing, communication and dependability were discussed. Their work also includes the examples of the use of such devices.

www.ijert.org

International Journal of Engineering Research & Technology (IJERT) ISSN: 2278-0181 Vol. 1 Issue 5, July - 2012

Daponte et al. [6] have discussed the design and implementation of Transientmeter, a monitoring system for the detection, classification and measurement of disturbances on electrical power systems. CORBA architecture is utilized as communication interface by the Transientmeter, wavelet-based techniques for automatic signal classification and characterization, and a smart trigger circuit for the detection of disturbances. A measurement algorithm, developed by using the wavelet transform and wavelet networks, had been adopted for the automatic classification and measurement of disturbances. The results that are obtained after the process of monitoring a distribution transformer during a period of 18 months was described and discussed by Humberto Jimenez et al. [11]. The transformer fed several households, each with a grid connected photovoltaic system, and it was identified that the power factor at the transformer attained strange low levels. This was because of the fact that under some circumstances, the systems offers a great portion of the active power that is demanded by the households, whereas the grid supplied all the reactive and distortion powers. The operating temperature was used as an indicator for the pressure on transformer. The temperature level was least when the systems were providing the maximum energy available from the solar cells. Power quality monitoring systems are capable of detecting disturbances by means of Mathematical Morphology (MM) very quickly. Yet, the signal under examination is frequently corrupted by noises, and the performance of the MM would be greatly degraded. Sen Ouyang and Jianhua Wang [12] have presented a quick process in order to detect the transient disturbances in a noisy atmosphere. In this approach, the suitable morphologic structure element, appropriate mixture of the erosion and the dilation morphologic operators can develop the capability of MM. In addition, the soft-threshold denoising technique based on the Wavelet Transform (WT) was used for purpose of reference. Thus the abilities of the MM can hence be restored. This technique has possessed the following merits: 1.) Great speed in calculation, 2.) easy implementation of hardware and, 3.) better use value. At last, the validity of the proposed technique is demonstrated by the outcome of the simulation and the actual field tests. The propagation of non-linear and time-variant loads leads to a copious number of disturbances on the electric network, from an extremely significant distortion of both currents and voltages, to transient disturbances on the supply voltage. In this respect the electric network behaves as a healthy carrier of disturbances, so that a disturbance generated by

single customer can be distributed to other customers, causing possible damages to their equipment. Evaluating the quality of the electric power that is present in a network section is consequently becoming an impelling requirement, mainly in a deregulated electricity market, where every actor can be in charge for the injection of disturbances. Yet, there are several respects of power-quality measurement, from both the methodological and instrumental point of views that are been unsolved yet and needs to be analyzed cautiously. An analysis of these problems and various suggestions about the development of the present research work on this area has been presented by Alessandro Ferrero [13]. Real-time monitoring of power quality necessitates great abilities of data-handling and data-processing. These requirements limit the possibility of monitoring, in spite of the fact that microprocessorbased monitoring systems have observed vital development in their storage and computational power. Development of compact algorithms will benefit power quality in the following two ways: 1.) they will allow monitoring of more points simultaneously for large systems, and, 2.) they will help in building powerful embeddable monitoring architectures within small power devices, such as a breaker, motors, or power drives. Antonio Ginart et al. [14] have proposed the use of the distance L1 norm as an indicator of power quality. They have shown how their approach has enhanced the computational and storage requirements. Their work has presented: 1.) analyses of the proposed norm, 2.) how it compared with traditional approaches, and, 3.) examples of its applications. Modulation: Modulation is a form of change process where we change the input information into a suitable format for the transmission medium. We also changed the information by demodulating the signal at the receiving end. The GSM uses Gaussian Minimum Shift Keying (GMSK) modulation method. Access Methods: Because radio spectrum is a limited resource shared by all users, a method must be devised to divide up the bandwidth among as many users as possible. GSM chose a combination of TDMA/FDMA as its method. The FDMA part involves the division by frequency of the total 25 MHz bandwidth into 124 carrier frequencies of 200 kHz bandwidth. One or more carrier frequencies are then assigned to each BS. Each of these carrier frequencies is then divided in time, using a TDMA scheme, into eight time slots. One time slot is used for transmission by the mobile and one for reception. They are separated

www.ijert.org

International Journal of Engineering Research & Technology (IJERT) ISSN: 2278-0181 Vol. 1 Issue 5, July - 2012

in time so that the mobile unit does not receive and transmit at the same time. Transmission Rate: The total symbol rate for GSM at 1 bit per symbol in GMSK produces 270.833 K symbols/second. The gross transmission rate of the time slot is 22.8 Kbps. GSM is a digital system with an over-the-air bit rate of 270 kbps. Frequency Band: The uplink frequency range specified for GSM is 933 - 960 MHz (basic 900 MHz band only). The downlink frequency band 890 - 915 MHz (basic 900 MHz band only). Channel Spacing: This indicates separation between adjacent carrier frequencies. In GSM, this is 200 kHz. GSM Commands: Commands always start with AT (which means Attention) and finish with a <CR> character. Information responses and result codes Responses start and end with <CR><LF>, except for the ATV0 DCE response format) and the ATQ1 (result code suppression) commands. _ If command syntax is incorrect, an ERROR string is returned. _ If command syntax is correct but with some incorrect parameters, the +CME ERROR: <Err> or +CMS ERROR: <Sms Err> strings are returned with different error codes. _ if the command line has been performed successfully, an OK string is returned. In some cases, such as AT+CPIN? or (unsolicited) incoming events, the product does not return the OK string as a response. In the following examples <CR> and <CR><LF> are intentionally omitted. 1. Manufacturer identification +CGMI 2. Request model identification +CGMM 3. Request revision identification +CGMR 4. Product Serial Number +CGSN Preferred Message Format +CMGF Description: The message formats supported are text mode and PDU mode. In PDU mode, a complete SMS Message including all header information is given as a binary string (in hexadecimal format). Therefore, only the following set of characters is allowed: {0,1,2,3,4,5,6,7,8,9, A, B,C,D,E,F}. Each pair or characters are converted to a byte (e.g.: 41 is converted to the ASCII character A, whose ASCII code is 0x41 or 65). In Text mode, all commands and responses are in ASCII characters. The format selected is stored in EEPROM by the +CSAS command. Command syntax: AT+CMGF Read message +CMGR

Description: This command allows the application to read stored messages. The messages are read from the memory selected by +CPMS command. Command syntax: AT+CMGR=<index> Send message +CMGS Description: The <address> field is the address of the terminal to which the message is sent. To send the message, simply type, <ctrl-Z> character (ASCII 26). The text can contain all existing characters except <ctrl-Z> and <ESC> (ASCII 27). This command can be aborted using the <ESC> character when entering text. In PDU mode, only hexadecimal characters are used (09,AF). Syntax: AT+CMGS= <length> <CR> PDU is entered <ctrl-Z / ESC > Modem Specifications: The SIM300 is a complete Tri-band GSM solution in a compact plug-in module. Featuring an industry-standard interface, the SIM300 delivers GSM/GPRS900/1800/1900Mhz performance for voice, SMS, data and Fax in a small form factor and with low power consumption. The leading features of SIM300 make it deal fir virtually unlimited application, such as WLL applications (Fixed Cellular Terminal), M2M application, handheld devices and much more. 1. Tri-band GSM module with a size of 40x33x2.85 2. Customized MMI and keypad/LCD support 3. An embedded powerful TCP/IP protocol stack 4. Based upon mature and field proven platform, backed up by our support service, from definition to design and production. SIM Hardware Interface Description Features of SIM300: 1. Power supply: Single supply voltage 3.4V 4.5V 2. Power saving: typical power consumption in SLEEP mode to 2.5mA 3. Frequency bands: SIM300 Tri-band: EGSM 900, DCS 1800, PCS 1900. The band can be set by AT COMMAND, and default band is EGSM 900 and DCS 1800. 4. Temperature range: Normal operation: -20C to +55C , Restricted operation: -25C to -20C and +55C to +70C, Storage temperature -40C to +80C SIM interface: Supported SIM card: 1.8V, 3V External antenna: Connected via 50 Ohm antenna connector or antenna pad Serial port 1

www.ijert.org

International Journal of Engineering Research & Technology (IJERT) ISSN: 2278-0181 Vol. 1 Issue 5, July - 2012

Port/TXD @ Client sends data to the RXD signal line of module Port/RXD @ Client receives data from the TXD signal line of module Serial port 2 Port/TXD @ Client sends data to the DGBRXD signal line of module Port/RXD @ Client receives data from the DGBTXD signal line of module All pins of two serial ports have 8mA driver, the logic levels are described in following table:

Contains Data lines /TXD and /RXD, State lines /RTS and /CTS, Control lines /DTR, /DCD and RING; 3. Serial Port 1 can be used for CSD FAX, GPRS service and send AT command of controlling module. Serial Port 1 can use multiplexing function, but you cannot use the Serial Port 2 at the same time; 4. Serial Port 1 supports the communication rate as following: 1200, 2400, 4800, 9600, 19200, 38400, 57600, and 115200 Default as 115200bps. 5. Autobauding supports the communication rate as following: 1200, 2400, 4800, 9600, 19200, 38400, 57600, and 115200bps. Serial port 2: Two lines on Serial Port Interface 1. Only contains Data lines /TXD and /RXD 2. Serial Port 2 only used for transmitting AT command. It cannot be used for CSD call, FAX call. And the Serial port 2 can not use multiplexing function; 3. Serial port 2 supports the communication rate as following: 9600, 19200, 38400, 57600, 115200

2.

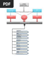
Serial port 1 1. Seven lines on Serial Port Interface 3. Proposed Microcontroller Based System for Substation Monitoring Distributed transformers are prone to damages due to the raise in oil temperature when there is an overload or huge current flows through the internal winding of the transformer. When the oil temperature rises, it increases the probability of getting damages in the transformers. The transformers are to be monitored very cautiously during these situations. The proposed system consists of a monitoring unit that is connected with the distribution transformer for the purpose of monitoring the same. Hence, we introduce a simulation model which details the operation of the system to rectify the mentioned problem. The monitoring system is constituted by three major units, namely, 1. Data processing and transmitter unit 2. Load and Measurement Systems 3. Receiver and PC display unit We have designed a system based on microcontroller 16F877A that monitors and controls the voltage, current and oil temperature of a distribution transformer present in a substation. The monitored output will be displayed on a PC at the main station that is at a remote place, through ADC Communication. The parameters monitored at the distribution transformer are compared with the rated values of the transformer. Additionally the breakdowns caused due to the overload and high voltage are sensed and the signals are transmitted to the main station using ADC communication. The software in the PC compares the received values with the rated measurements of the distribution transformer and shuts down the transformer so that it can be prevented from damages and Performances can be enhanced quiet to a remarkable level. The controller consists of a sensing unit which collects the essential parameters such as current, voltage and the oil temperature within the distribution transformer. The digital display connected to the processing unit displays corresponding parameter values at the substation for any technical operations. The controller also senses the overload and high current flow conditions in the internal windings that may lead to breakdown of the corresponding unit. The microcontroller is programmed in such a manner so as to continuously scan the transformer and update the parameters at a particular time interval. The parameter values sensed by the microcontroller are transmitted through the ADC transmitter connected

www.ijert.org

International Journal of Engineering Research & Technology (IJERT) ISSN: 2278-0181 Vol. 1 Issue 5, July - 2012

to

the

microcontroller

unit.

SIM card interface You can use AT Command to get information in SIM card. The SIM interface supports the functionality of the GSM Phase 1 specification and also supports the functionality of the new GSM Phase 2+ specification for FAST 64 kbps SIM (intended for use with a SIM application Tool-kit). Both 1.8V and 3.0V SIM Cards are supported. The SIM interface is powered from an internal regulator in the module having nominal voltage 2.8V. All pins reset as outputs driving low.

The monitored voltage, current and temperature values of the transformer are transmitted using the RF transmitter for each and every time interval. Any antenna tuned for the selected RF frequency can be utilized for the transmission of the RF signal but the antenna has to exhibit a unidirectional radiation pattern. In the receiver side of the proposed system, the receiver antenna converts the RF signal into electrical signal and acquires the information which has been transmitted by the transmitter. Based on the received information, controlling operation is performed. If the receiver receives the transformer parameters which is greater than the fixed threshold level, then immediately the units is shutdown so as to protect the same. Design Procedures The design procedures for the proposed microcontroller based system is described as follows Define the interfacing parameters for LCD and Data Registers. Assign a value for the circuit elements such as Relay, LED, Buffer and Fan. Initialize the input and output ports of the microcontroller. The functions defined for capturing the current, voltage and temperature values are called and executed. The displaying function is called and the parameter values are displayed. Design Considerations: Before starting a project there are several ways to design a PCB and one must be chosen to suit the projects needs. Single sided, or double sided: When making a PCB you have the option of making a single sided board, or a double sided board. Single sided boards are cheaper to produce and easier to etch, but much harder to design for large projects. If a lot of parts are being used in a small space it may be difficult to make a single sided board without jump ring over traces with a cable. While theres technically nothing wrong with this, it should be avoided if the signal traveling over the traces is sensitive (e.g. audio signals). A double sided board is more expensive to produce professionally, more difficult to etch on a DIY board, but makes the layout of components a lot smaller and easier. It should be noted that if a trace is running on the top layer, check with the components to make sure you can get to its pins with a soldering iron. Large capacitors, relays, and similar parts which dont have axial leads can NOT have traces on top unless boards are plated professionally.

Figure: SIM interface reference circuit with 6 pins SIM card Monitoring and controlling by the proposed system The values of voltage, current and temperature of the transformer is directly applied to one of the input ports of the microcontroller. Along with this, a display is connected in the input port of the microcontroller. The GSM transmitting section and the load variation control are connected to the one of the output ports in the microcontroller). The monitoring PC is connected to the main station. The microcontroller at the substation monitors and captures the current, voltage and temperature values for a particular period of time interval. The captured values are stored in the data register and displayed using the LCD display.

www.ijert.org

International Journal of Engineering Research & Technology (IJERT) ISSN: 2278-0181 Vol. 1 Issue 5, July - 2012

Advantages: 1. Devices can be operated from anywhere in the world. 2. Feedback of the devices being operated is present. 3. Efficient and low cost design. 4. Low power consumption. 5. Real time monitoring. Disadvantages: 1. Depends on the network signal strength. Applications: 1. This system can be implemented in industries. 2. This system can be used to monitoring and controlling the home appliances. 4: Result: The project GSM Based SCADA Monitoring and Control System Substation Equipment was designed such that the devices can be monitored and also controlled from anywhere in the world using GSM modem connected to mobile phone. 5: Conclusion: Integrating features of all the hardware components used have been developed in it. Presence of every module has been reasoned out and placed carefully, thus contributing to the best working of the unit. Secondly, using highly advanced ICs with the help of growing technology, the project has been successfully implemented. Thus the project has been successfully designed and tested. 6: Future Scope:

Our project GSM Based SCADA Monitoring And Control System Substation Equipment is mainly intended to operate the devices like fans, lights, motors etc.., through a GSM based mobile phone. The system has a GSM modem, temperature, current, voltage sensors and the devices to be operated through the switches like Relay which are interfaced to the micro controller. The micro controller is programmed in such a way that if a particular fixed format of sms is sent to GSM modem from mobile phone, which is fed as input to the micro controller which operates the appropriate devices. A return feedback message will be sent to the mobile from GSM modem. The temperature at the place where devices are being operated can be known. In future we can use this project in several applications by adding additional components to this project. This project can be extended by using GPRS technology, which helps in sending the monitored and controlled data to any place in the world. The temperature controlling systems like coolant can also use in places where temperature level should be maintained. By connecting wireless camera in industries, factories etc we can see the entire equipments from our personal computer only by using GPRS and GPS technology. The monitoring and controlling of the devices can be done from the personal computer and we can use to handle so many situations. By connecting temperature sensor, we can get the temperature of dangerous zones in industries and we can use personal computer itself instead of sending human to there and facing problems at the field. The temperature sensor will detect the temperature and it gives information to the micro controller and micro controller gives the information to the mobile phone from that we can get the data at pc side. equirements for Electric Utility Substations", Draft Energy Impact Issue Paper, 2006. [5]. R.R. Negenborn, A.G. Beccuti, T. Demiray, S. Leirens, G. Damm, B. De Schutter and M. Morari, "Supervisory hybrid model predictive control for voltage stability of power networks", Proceedings of the 2007 American Control Conference, New York, New York, pp: 5444-5449, July 2007. [6]. P.Daponte, M. Di Penta and G.Mercurio, "TRANSIENTMETER: A Distributed Measurement System for Power Quality Monitoring", IEEE Transactions on Power Delivery, Vol. 19, Issue. 2, pp: 456-463, 2004. [7]. G. Pudlo, S. Tenbohlen, M. Linders and G. Krost, "Integration of Power Transformer Monitoring and Overload Calculation into the Power System Control Surface", IEEE/PES Transmission and

References [1]. Jyotishman Pathak, Yuan Li, Vasant Honavar and James D. McCalley, "A Service-Oriented Architecture for Electric Power Transmission System Asset Management", In ICSOC Workshops, pp: 2637, 2006. [2]. B. A. Carreras, V. E. Lynch, D. E. Newman and I. Dobson, "Blackout Mitigation Assessment in Power Transmission Systems", Hawaii International Conference on System Science, January 2003. [3]. Xiaomeng Li and Ganesh K. Venayagamoorthy, "A Neural Network Based Wide Area Monitor for a Power System", IEEE Power Engineering Society General Meeting, Vol. 2, pp: 1455-1460, 2005. [4]. Argonne National Laboratory, "Assessment of the Potential Costs and Energy Impacts of Spill Prevention, Control, and Countermeasure

www.ijert.org

International Journal of Engineering Research & Technology (IJERT) ISSN: 2278-0181 Vol. 1 Issue 5, July - 2012

Distribution Conference and Exhibition, Vol. 1, pp: 470-474 Asia Pacific, 2002. [8]. Zhi-Hua Zhou, Yuan Jiang, Xu-Ri Yin, and ShiFu Chen, "The Application of Visualization and Neural Network Techniques in a Power Transformer Condition Monitoring System", In: T. Hendtlass and M. Ali eds. Lecture Notes in Artificial Intelligence 2358, Berlin: Springer- Verlag, pp: 325-334, 2002. [9]. Overbye and Weber, "Visualization of power system data", in proceedings of 33rd Annual Hawaii International Conference on System Sciences, January 2000. [10]. Johan Driesen , Geert Deconinck, Jeroen Van Den Keybus, Bruno Bolsens, Karel De Brabandere, Koen Vanthournout, Ronnie Belmans, "Development of a Measurement System for Power Quantities in Electrical Energy Distribution Systems", in proceedings of IEEE Instrumentation and Measurement Technology Conference, Anchorage, AK, USA, May 2002. [11]. Humberto Jimenez, Hugo Calleja, Ral Gonzlez, Jorge Huacuz and Javier Lagunas, "The impact of photovoltaic systems on distribution transformer: A case study", Energy Conversion and

Management, Vol.47, No.4, pp.311-321, March 2006. [12]. Sen Ouyang and Jianhua Wang, "A new morphology method for enhancing power quality monitoring system", International Journal of Electrical Power & Energy Systems Vol.29, No.2, pp.121-128, February 2007. [13]. Alessandro Ferrero, "Measuring electric power quality: Problems and perspectives", Measurement, Vol.41, No.2, pp.121-129, February 2008. [14]. Antonio Ginart, Irtaza Barlasa, Sashank Nanduria, Patrick Kalgrena and Michael J. Roeme, "An L1 norm for efficient power quality monitoring", Electric Power Systems Research ,Vol. 79, No. 11, pp. 1495-1502, November 2009. Books [1]Microcontrollers Architecture, Programming, Interfacing and System Design Raj kamal [2] Embedded Systems Mazidi and Mazidi. [3] PCB Designe Tutorial David.L.Jones. [4] PIC Microcontroller Manual Microchip. [5] Piezoelectric Sensor Module- Murata. [6] Embedded C Michael.J.Pont.

Thesis [1] Amit sachan Microcontroller based substation monitoring & Control system with GSM modem Biography
Mr. Amit Sachan has finished his UG degree in Electronics Engineering in Motilal Nahru Regional Engineering College, Allahabad, after finished his UG degree he was serving as Project Engineer (O & M) in one of the leading Power plant sector company Rolls Royce in India, for a period of more than three years. After gaining the industrial experience he joined M.Tech degree with the specialization of Energy & Power Engineering in NIMS University Jaipur. With his upgraded of his educational qualification, he shifted his career from industry to educational institution and till now he is continuing this profession with self satisfaction in the position of Senior Scale Assistant Professor. Based on his own interest and service motivation to the students he is presently concentrating side by side on his research work in the field of condition monitoring of Electrical power Engineering .

www.ijert.org

You might also like