KEMBAR78
Recovery Chart | PDF | Loans | Banks
0% found this document useful (0 votes)
295 views3 pages

Recovery Chart

Recovery of bank loans can occur through wilful repayment by the borrower, legal remedies pursued by the bank, or non-legal remedies agreed upon by both parties. Legal remedies include filing suits in court and executing decrees, while non-legal remedies comprise compromise, write-offs, factoring services, and lok adalaths. Poor recovery can be due to economic factors like lack of raw materials, non-viable projects, underfinancing, or improper recovery schedules, as well as psycho-social factors such as misuse of loans or an indifferent attitude from borrowers. Legal hurdles to recovery include issues with enforcing security or delays in court proceedings. Additionally, macro-level factors such as an indifferent
Copyright
© Attribution Non-Commercial (BY-NC)
We take content rights seriously. If you suspect this is your content, claim it here.
Available Formats
Download as DOCX, PDF, TXT or read online on Scribd
0% found this document useful (0 votes)
295 views3 pages

Recovery Chart

Recovery of bank loans can occur through wilful repayment by the borrower, legal remedies pursued by the bank, or non-legal remedies agreed upon by both parties. Legal remedies include filing suits in court and executing decrees, while non-legal remedies comprise compromise, write-offs, factoring services, and lok adalaths. Poor recovery can be due to economic factors like lack of raw materials, non-viable projects, underfinancing, or improper recovery schedules, as well as psycho-social factors such as misuse of loans or an indifferent attitude from borrowers. Legal hurdles to recovery include issues with enforcing security or delays in court proceedings. Additionally, macro-level factors such as an indifferent
Copyright
© Attribution Non-Commercial (BY-NC)
We take content rights seriously. If you suspect this is your content, claim it here.
Available Formats
Download as DOCX, PDF, TXT or read online on Scribd
You are on page 1/ 3

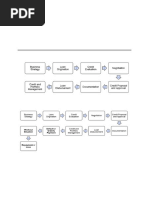
Recovery can be attainable through the following ways

RECOVERY

Wilful repayment/ natural process (Needs less effort or less follow- up)

Imposed or conscious measures (Needs follow-up and specific efforts by the Bank)

Legal remedies (Suit filing, decree and execution thereof)

Non legal remedies (Compromise, write off, Factoring services and lok adalath)

Recovery of bank dues can be attained by two ways namely; a) non legal remedies it is natural process where banker need not put much effort to recover the due because the borrower himself willingly repays the due amount in time and when the default in recovery is marginal in terms of amount or time, mere persuasion and less follow-up are generally enough to fetch the desired results in terms of recovery. b) Legal remedies where the willful default, specific efforts are required for recovery. This can be made either through legal measures or without any legal proceedings. In case of legal proceedings for recovery the banks required file the suit in the court of law. Non legal measures include compromise/ OTS, write off, factoring services, lok Adalath and so on.

The poor recovery of bank loans can be classified in to four categories (Anand and Elumalai (1986). They are Economic factors: a) b) c) d) e) f) g) h) non availability of raw material or other assets Uneconomic unit or size Under financing Over agglomeration of particular product Improper and inadequate recovery schedule Lack of infrastructural facilities Lack of organised market tie up Incentives for industrial sickness

Psycho social factors: a) Lack of banking ethics with the borrower (leading to misutilisation, disposal of assets for personal use) b) Misgivings in the minds of borrowers(in the form of subsidy, credit camp, government welfare programmes) c) Pilferage of loan component by agencies involved in lending process right from sponsoring applications to disbursement of loan d) Indifferent attitude of the borrower (after finding no action from banks/ government on defaulters or misutilisation of loans. Legal factors: a) b) c) d) Enforcement of security through courts Non indication of specified authorities in the acts Indifference on the part of specified authority Inordinate delay in courts for decision, execution of decree which leads to non recovery in some cases.

Other macro level factors: a) Indifferent attitude of the government and financial institutions ( which are only insisting on credit camps but not assisting and arranging for recovery campaigns) b) Ambitious targets of advances c) Misleading discussions and promises including write off d) Poor credit efficiency

You might also like