KEMBAR78
Civil Procedure Rules Overview | PDF | Discovery (Law) | Lawsuit
100% found this document useful (1 vote)
748 views5 pages

Civil Procedure Rules Overview

1) Rule 13 outlines counterclaims and crossclaims, with compulsory counterclaims arising from the same transaction or occurrence as the original claim and permissive counterclaims not arising from the same transaction or occurrence. 2) Crossclaims are claims filed against a party on the same side of the case that arise from the original claim. 3) Supplemental jurisdiction allows claims that do not have an independent basis for federal jurisdiction to be joined if they arise from the same case or controversy through the anchor claim.

Uploaded by

redd_princess
Copyright
© Attribution Non-Commercial (BY-NC)
We take content rights seriously. If you suspect this is your content, claim it here.
Available Formats
Download as DOC, PDF, TXT or read online on Scribd
100% found this document useful (1 vote)
748 views5 pages

Civil Procedure Rules Overview

1) Rule 13 outlines counterclaims and crossclaims, with compulsory counterclaims arising from the same transaction or occurrence as the original claim and permissive counterclaims not arising from the same transaction or occurrence. 2) Crossclaims are claims filed against a party on the same side of the case that arise from the original claim. 3) Supplemental jurisdiction allows claims that do not have an independent basis for federal jurisdiction to be joined if they arise from the same case or controversy through the anchor claim.

Uploaded by

redd_princess
Copyright
© Attribution Non-Commercial (BY-NC)
We take content rights seriously. If you suspect this is your content, claim it here.
Available Formats
Download as DOC, PDF, TXT or read online on Scribd
You are on page 1/ 5

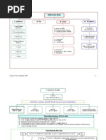
CIVIL PROCEDURE II RULES CHART FRCP R13-Counter/Crossclai s Rule A counterclaim is a claim that goes back across the v, in which

the is brining against the . There are two type compulsory and permissive. Compulsory means that the claims must arise rom the same transaction or occurrence as that set orth in the original cause o action. !ermissive claims do not. A cross claim is a claim that is iled against a party who is on the same side o the v and must arise out o the same transaction or occurrence as the original claim. Authori"es the de endant to add a party to the suit Allows claims to be #oined whether or not they are related $permissive #oinder%, which encourages claims but does not re&uire it to be done Authori"es plainti s to #oin in claims together. The claims must arise out o the same transaction or occurrence or series o occurrences, and all the parties #oined must have at least one &uestion o law or act Allows a claim that does not have a ticket into ederal court to ride the coattails o a claim that does have a ticket into ederal court ' the claims arise rom the Same Common .ucleus O Operative Fact, then can they be #oined ' they do not there is no supplemental #urisdiction and the claim may not proceed to ederal court Can the claim be #oined( 's the anchor claim based on #i/ersit$0 's the claim seeking to be #oined brought by the -lainti''0 's the claim a1ainst -arties 2oine# un#er Rule 1!3143()3 or (! )ould #oinder o this claim #estro$ #i/ersit$0 The court may decline #urisdiction where the supplemental claim raises a novel or comple* issue o state law, where the supplemental claim substantially predominates over the ederal claim, where the court has dismissed all ederal claims, or or other compelling reasons Authori"es a persons who are stran1ers to t"e la5suit, who s"oul# 6e -arties to 2oin t"e suit 6ecause it 5oul# not 6e a6le to -rocee# 5it"out t"e 7 Authori"es a stakeholder who might be sub#ect to ulti-le lia6ilities 6$ clai ants to 2oin clai ants as #e'en#ants in one sin1le action7 +ederal courts shall have #urisdiction over any interpleader action that are 98)) or ore. Any interpleader action may be brought in the 2u#icial #istrict 5"ere one or ore o' t"e clai ants resi#e

R1!-T"ir# Part$ %oin#er R1&-%oin#er o' Clai s R()- %oin#er o' Parties *13+,-Su--le ental %uris#iction

R14-Co -ulsor$ %oin#er R((- Inter-lea#er *1338-Statutor$ Inter-lea#er *134,-Statutor$ Inter-lea#er *(3+1-Statutor$

+ederal courts have -ersonal 2uris#iction o/er all t"e clai ants in an$ state o' t"e Unite# States. A claimant can

Inter-lea#er R(!-Inter/ention

be served with process in any state Authori"es a stran1er to t"e suit that has an interest in t"e suit and wants to become a party to the suit to cras" t"e -art$ Inter/ention o' ri1"t, allowed to intervene where the 'e#eral statute con'ers an uncon#itional ri1"t or -. person has a si1ni'icant interest in t"e su62ect o' t"e liti1ation .. there will be su6stantial ris: t"at t"e liti1ation 5ill i -air t"e interest /. the e;istin1 -arties in t"e suit #o not a#e<uatel$ -rotect t"e interest Per issi/e inter/ention, allowed to intervene where a 'e#eral statute con'ers a con#itional ri1"t to inter/ene or a--licant=s clai or #e'ense an# t"e ain cause o' action a$ "a/e la5 or 'act in co on $a%0 Class must be su''icientl$ lar1e to render #oinder impracticable There must be <uestions o' la5 or 'act co on to t"e class e 6ers Claims o the representatives must be t$-ical o' t"e clai s o' t"e class The class rep must have interests co on 5it" t"e class an# ust /i1orousl$ -rosecute t"ose interests t"ou1" <uali'ie# counsel $b% 'n addition to the re&uirements o $a%, it must it into one o the our categories -. $b%$-%$A% permits a class action when it is necessary to avoid possible adverse e ects on the opponents o the class or on absent members o the class $de endant% .. $b%$-%$1% is there a likelihood that the interest o the plainti will be impaired unless the class is certi ied /. $b%$.%Authori"es class action when the party opposing the class acted or re used to act on grounds that apply generally to the class, so that inal in#unctive relie or corresponding declaratory relie is appropriate respecting the class as a whole 2. $b%$/% authori"es class actions when the court inds that the &uestions o law or act common to class members predominate over any &uestions a ecting only individual members, and a class action is superior to other methods o airly and e iciently ad#udicating the controversy. 3. $e% the court must approve any settlement or voluntary dismissal 4. $ % class certi ication is sub#ect to immediate appeal, at the discretion o the appellate court 5. $g% class counsel must airly and ade&uately represent the interests o the class ' the case involves #i/ersit$ 2uris#iction, only the citi@ens"i- o' t"e class re- "as to 6e #i/erse 'ro t"e o--osin1 -art$ as long as one na e# -lainti'' satis'ies t"e a ount on contro/ers$, the court can use su--le ental 2uris#iction to "ear t"e clai s o' ot"er class e 6ers 5"o #on=t7 A class action may be removed to district court o the 67, without regard to whether any de endant is a citi"en o the state in which the action ins brought, e*cept that such action may be removed by any de endant without the consent o all de endants. 8ismissals or lack o #urisdiction, improper venue, or ailure to #oin a necessary party are not #udgments on the merits, unless the court says so.

R(3-Class actions

133(>#?- Di/ersit$ %uris#iction *1!83- Re o/al o' Class Actions R!1>6?- In/oluntar$ Dis issal

*1,3&-Full Fait" an# Cre#it R!4- S-ecial Ver#ict R8(>a?-%u#1 ents on Partial Fin#in1s R1+- Pretrial con'erences R(+-Dut$ to #isclose R(,-Preliti1ation De-os

The order shall be honored in all the other states

$b%Authori"es the #udge to issue deadlines and move the docket along. At a minimum, must include dates and deadlines or litigation $discovery and motions% DUTA TO DISCLOSE A.D OTHER PROVISO.S OF DISCOVERAB Authori"es discovery by deposition 6e'ore liti1ation co ences to -reser/e testi on$ 9e&uires a court or#er and movant must show -. The matter is within the SC% o' t"e court .. The movant is una6le 'or 1oo# cause to 6rin1 an action /. There is a su6stantial #an1er t"at testi on$ 5ill 6e lost 6e'ore t"e co -laint is 'ile# An o icer authori"ed to administer oaths, a person appointed by the court !arties may stipulate that deps be taken be ore any person at any time or place, and other procedures governing or limiting discovery be modi ied. :owever, a stipulation e*tending time, must have court approval i it would inter ere with the time set or completing discovery !arties may only take up to 1) #e-ositions, but may be increased or decreased by court order or stipulation o the parties ,-"our li it -er #e-osition that can be increased upon stipulation o the parties or court order The discoverer ser/es t"e #e-osition on all -arties The court reporter administers all &uestions to the deponent who ans5ers t"e li/e 'ncluded in the -; deposition limit )ritten &uestions directed to a party, who must answer in writing and under oath, or ob#ect with particularity (8 ROE li it including subparts The producing party must res-on# 5it"in 3) #a$s Ans5ers ust 6e si1ne# 6$ t"e -art$ an# t"e attorne$ Authori"es a party to serve re&uests or documents or inspection o property on any party .o li it on t"e nu 6er o' re<uests t"at can 6e a#e T"e -ro#ucin1 -art$ ust res-on# 5it"in 3) #a$s, in which they comply or re#ect )hen the -"$sical or ental con#ition o' a -art$ is in contro/ers$ the court may order an e*am. The movant must show -. 1oo# cause .. t"e ental or -"$sical con#ition is in contro/ers$ <imited to parties or persons in custody or legal control over the parties Authori"es service o 5ritten re<uests on a -art to t"e liti1ation to a# it certain 'acts at issue in t"e case

R(&- Persons 5"o can -resi#e o/er #e-s R(4-Sti-ulation R3)-Oral De-ositions R31-Dritten De-ositions R33-ROEs

R3!- Doc Re<uest R38-ICEs

R3+-Re<uest 'or A# ission

R3,- Failure to #isclosures

a:e

=o limit on the number o re&uests The recei/in1 -art$ ust res-on# 5it"in 3) #a$s in 5"ic" t"e$ -. Admit .. 8ent /. >ive reasons why they cannot admit or deny 2. ?b#ect +ailure to respond timely will be deemed an admission =o party may move or an order compelling discovery or or sanctions without certi ying that it has tried in good aith to resolve the discovery dispute with other parties without court action The party must seek concurrence o the opposing party to respond A party is sub#ect to sanction i he -. ails to make re&uired 9ule .4$a% disclosures or makes alse or misleading disclosures .. +ails to supplement a prior discovery re&uest /. 'mproperly ails to admit a matter in response to a re&uest or admission 7ervice o documents re&uests on nonparties can only be made pursuant to a 9ule 23$a% subpoena !ermits a party to go beyond the allegation in the pleadings to the evidence to show that here is no genuine issue o material act that would necessitate or #usti y the e*pense o trial, and to argue that the court should enter #udgment or him on some or all claims and de enses as a matter o law Held at various points during litigation !urpose, To resolve issues, acilitate settlement, set deadlines, promote orderly e*change o in ormation. +inal !retrial Con erence and +inal !retrial ?rder 7anctions A party may demand #ury trial by serving the other parties with a written demand no later t"an 1) #a$s a'ter t"e last -lea#in1 #irecte# to t"e issue is ser/e# The party must speci y issues it wishes to have tried by the #ury or it is considered to have demanded a #ury trial on all the issues The party waives a #ury trial i the demand is not properly served and iled. )hen a #ury trial has been demanded under 9ule /@, the action must be designated on the docket as a #ury trial.

R!8- Su6-oena R8+-Su ar$ %u#1 ent

R1+- Pre-Trial Con'erences

R3&-Ri1"t to %ur$

R34-Trial 6$ %ur$ or t"e court R!,- Selectin1 %urors

The court may permit the parties or their attorneys to e*amine prospective #urors. The court must allow the number o preemptory challenges. 8uring trial or deliberation, the court may e*cuse a #uror or good cause. R!&- .u 6er o' %urors A #ury must initially have at least 4 #urors and no more than -. #urors. R1+- Sc"e#ulin1 con'erences 7cheduling order must be entered as soon as practicable, but no later than 4) #a$s a'ter t"e a--earance o' t"e #e'en#ant an# 5it"in 1() #a$s o' ser/ice o' co -laint on #e'en#ant *1&+1- %ur$ Trial Auries are to be selected at random and rom a air cross section o the community in the district or division where the court sits

*1&+(- %ur$ Discri ination *1&+8-%ur$ Fuali'ications

*1&,)-C"allen1es R8)- %u#1 ent as a o' la5

atter

!recludes e*clusion rom the #ury pool on the basis o race, color, religion, se*, national origin, or economic status To be a #uror a person must be a US Citi@en3 at least 1& $ears ol#3 "a/e resi#e# in t"e #istrict 'or at least 1 $ear3 eet t"e ini u literac$ re<uire ents an# 6e 'luent in En1lis"3 6e entall$ an# -"$sicall$ ca-a6le o' ser/ice3 6e 'ree o' -en#in1 c"ar1e or con/iction o' a cri e -unis"a6le 6$ i -rison ent 'or ore t"an one $ear 5"ere ci/il ri1"ts "a/e not 6een restore# !arties are only allowed 3 -ree -tor$ c"allen1es7 C"allen1es 'or cause are unli ite# Bvidence viewed in the light most avorable to the nonmovant leads a reasonable person to conclude in avor o the moving party $directed verdict% The verdict returned could not have been reached by reasonable persons. The moving party must have previously sought #udgment as a matter o law sometime during the trial. A party may giver written re&uests or #ury instructions. Court may grant a motion or new trial on some or all issues ' a party has been ully heard on an issue during a non#ury trial and the court inds against that party on that issue, the court may enter a #udgment against the party on a claim or de ense that can be maintained or de eated only with a avorable inding on that issue. )hen an action presents more than one claim or relie $counterclaim, crossclaim, third0party claim% or when multiple parties are involved, the court may direct entry o a inal #udgment as to one or more, but not all claims or parties only i the court determines that there is no #ust reason or delay. Appeals as o right can be taken rom inal decisions o the district courts. A inal decision is a #udicial order that both conclusively resolve some important aspect o a case, and under most circumstances, results in the termination o the litigation 'nterlocutory orders concerning in#unctions, receivership, or admiralty are immediately appealble as o right. A district court can certi y an interlocutory order or appeal when it determines that the order involves a controlling &uestion o law as to which there is substantial ground or di erence o opinion and immediate appeal rom the order may materially advance the ultimate termination o the litigation $discretionary% +ederal courts are orbidden to reverse or errors or de ects that do not a ect the substantial rights o the parties.

R81- Instructions to t"e %ur$ R84- .e5 Trial R8(>c?- %u#1 ent on Partial Fin#in1s R8!>6?- %u#1 ent on Culti-le Clai s/ Culti-le Parties *1(41- Declarator$ %u#1 ent *1(4(- Interlocutor$ or#ers

*(111- Har less

You might also like