KEMBAR78
Getting Things Done Basics | PDF | Time Management | Professional Skills
100% found this document useful (11 votes)
2K views60 pages

Getting Things Done Basics

The document discusses the Getting Things Done (GTD) methodology for productivity and stress-free work. GTD aims to help people be more relaxed, accomplish more, and keep their mind clear by defining work and priorities and organizing tasks into a trusted system. The core steps of GTD are to capture all tasks, organize them into projects and contexts, regularly review work, and take the next actions.

Uploaded by

westelm12
Copyright
© Attribution Non-Commercial (BY-NC)
We take content rights seriously. If you suspect this is your content, claim it here.
Available Formats
Download as PDF, TXT or read online on Scribd
100% found this document useful (11 votes)
2K views60 pages

Getting Things Done Basics

The document discusses the Getting Things Done (GTD) methodology for productivity and stress-free work. GTD aims to help people be more relaxed, accomplish more, and keep their mind clear by defining work and priorities and organizing tasks into a trusted system. The core steps of GTD are to capture all tasks, organize them into projects and contexts, regularly review work, and take the next actions.

Uploaded by

westelm12
Copyright
© Attribution Non-Commercial (BY-NC)
We take content rights seriously. If you suspect this is your content, claim it here.
Available Formats
Download as PDF, TXT or read online on Scribd
You are on page 1/ 60

The Basics of Getting Things Done

Cyrill Stachniss

Getting Things Done


or the art of stress-free productivity
http://www.amazon.com/Getting-Things-Done-Stress-Free-Productivity/dp/0142000280

Motivation for GTD


!! The boundaries of todays work are not clearly defined anymore !! Traditional to-do list do not really correspond to the way people work today !! There are many more inputs today (email, text msgs, mobile phones, ) !! The volume of input is higher and it arrives faster than 20 years ago

Problems of Knowledge Workers


!! !! !! !! !! !! !! !! Procrastination Avoiding things you should do There are items that always stay on your todo list Although you think you plan things well, they sometimes get out of control Although you worked a lot, you have the feeling of having nothing really accomplished You feel that there is too much stuff to do Things pop up to your mind in situations when you cannot do anything about them You do not have a clear mind

GTD Aims
Providing strategies for how to !! be more relaxed and less stressed !! accomplish more !! be more creative !! keep track of relevant things by supporting to !! define your work and priorities !! help to organize and structure your work

Creativity Needs a Clear Mind

Image courtesy by Ming Gong; by Ming Gong, 2009, minggongphotography.com

Why are Things on Your Mind?


!! You have not clarified the indented outcome !! You have not decided what the physical next action towards the outcome is !! You have not put reminders of the outcome and action in a system that you truly trust

Transforming Stuff
!! A lot in GTD is about the transformation of stuff to clear your mind !! Stuff is everything in your physical or psychological world that it is not where it belongs to or for which you have not defined a desired output

The Need of a Trusted System


!! Our mind often reminds us about things on which we cannot do anything at the moment !! As soon as your brain knows that your ideas, goals, and actions are stored in a safe place, it will stop reminding you !! So capture everything an store it in a trusted system !! GTD is about transforming stuff but also about managing your trusted system

The Ideas of GTD on One Slide


!! !! !! !! !! Identify all the stuff in your life that is not in the right place Get rid of the stuff that is not yours or you do not need right now Create a right place that you trust and that supports your working style and values Put your stuff in the right place, consistently Do your stuff in a way that honors your time, your energy, and the context of the given moment Iterate and re-factor mercilessly

!!

Five Key Steps of the (Daily) GTD Process !! !! !! !! !! Capture/Collect Process Organize Review Do

Step 1 Capture/Collect
!! Capture every idea, to-do item, or thought that is worth to remember !! Capturing it means to safely store that information in an inbox/in-basket !! Have safely stored the thought is the first step towards doing an action !! The thought is off your mind your mind does not need to remind you anymore !! Empty the inbox regularly

Step 1 Capture/Collect

Step 2 Process
!! Processing means to look at the captured things and to decide what to do with it !! Steps of processing stuff
!! !! !! !! !! Remove it from the inbox Identify what it is Identify if it is actionable Identify the direct next action Decide what to do with that next action

Step 2 Process

The Need of Contexts


!! Most actions have a context only in this context you can do the action !! E.g., no need to remind you at work that you have to fix a lap at home !! Grouping actions by context also allows you to reduce context switches while performing actions

Step 3 Organize
!! !! !! !! !! !! Organize the items and actions Project planning Waiting-for material Time planning/calendar Update project support material Not actionable items
!! Trash !! Archive/reference material !! Someday/maybe items

Step 3 Organize

Step 3 Organize

The Archive
!! !! !! !! !! A system to store non-actionable items Easy to add and retrieve material A good archive is essential for GTD You need to trust your archive Often, you will need two systems

Digital
!! Papers/Tutorials !! Slides !! Project material !! Emails !!

Paper-based
!! Official documents !! Letters/bills !! Tax !!

The Paper-based Archive


!! Typically a traditional folder system !! Own folders for larger projects/topics (e.g., tax, credit card bills, ) !! A-Z filing systems for everything else

The Digital Archive


!! !! !! Modern computer systems have quite good search engines (e.g. spotlight) Many systems support tags for efficient classifications I tend to separate email from the rest (I simply receive too many emails)

Example: Yep2

The Someday/Maybe List


!! Things you want to do but not now !! Parking lot for ideas that should not be lost but do not fit in your current plans !! Examples
!! Travels to make !! Learn Spanish !! Books I might want

!! This list is not a second trash bin !! Needs to be reviewed frequently

Step 3 Organize

The Waiting-for List


!! Whenever you delegate a task, make sure you track it !! Do forget things because your reminder is the reply or input of someone else !! A waiting-for list is a very powerful tool that helps to keep things under control !! Define deadline when to re-contact a person if you received no reply

The Calendar
!! Calendars are common and powerful tools to organize dates ad deadlines !! The calendar should only host time- or day-specific events or information !! Treat you calendar as a holy territory only add what is really relevant !! Do not plan what actions you intend to do in your calendar distractions will mess up the schedule anyway in reality

The Next Actions Lists


!! The lists that host all your next actions !! Formulate them as actions (Call Fred (#) about Lunch on 1.1.11 instead of Fred, Lunch) !! Typically grouped by projects and/or context !! Easy to maintain in a digital system (different view on a database) !! Requires somewhat more organizational efforts if implemented paper-based

Step 3 Organize

How to Plan a Project


!! In GTD, a project is something that needs more than one action !! Small projects are defined straightforward, but planning larger projects can be a challenge !! How to plan a larger project?

The Natural Planning Model


!! A sequential, five-step process
1.! Define purpose and principles 2.! Outcome visioning 3.! Brainstorming 4.! Organizing 5.! Identifying the next actions

!! Perform these steps sequentially, this typically improves the project plan

1. Define Purpose and Principles


!! WHY? !! First, sketch the purpose. That is often easy but triggers the following steps !! It defines success, decision-making criteria, and clarifies the focus !! Principles are the boundaries of the plan !! Complete: I would give other total free rein to do this as long as they !! It helps you to define your standards

2. Vision and Outcome


WHAT? What do you imagine about the project? Sketch the picture you have in mind Imagine the status of the project from beyond the completion date !! Envision wild success !! !! !! !!

3. Brainstorming
!! HOW? !! Capture the ideas on how to realize what you imagined before in step 2 !! Brainstorming keys
!! Do not judge, evaluate, or criticize !! Go for quantity not quality !! Put analysis and organizational aspects to the background

!! Write things done on a piece of paper !! Mind maps are helpful for some people

4. Organizing
!! Once you emptied your head in step 3 it is time to organize, judge, and evaluate your ideas !! Identify components, subcomponents, deadlines, milestones, dependencies !! Recursively refine the individual pieces !! Tools: Gantt charts, Pert diagrams !! Most people that talk about project planning refer to this step (and often do ignore the others)

5. Next Actions
!! After identifying the components in step 4, define the next physical actions that need to be taken Add them to your lists

!!

Question: Is all that really needed? !! It depends on


!! the person and its experience and the !! similarity to previously realized projects

!!

Recommendation: Do it for some time with this granularity and try it out!

Step 4 Review
!! Reviewing your projects, actions, lists on a regular basis is essential !! The goal of the review is to ensure that all projects/actions are up to date !! Update your lists !! Remove irrelevant/expired actions !! Review all your Waiting-for lists !! Are all actions in line with your goals !! Are there any uncollected items? !! Recommendation: a weekly review

Step 5 Do
!! Do the actions you specified before !! Models for choosing actions
!! Four-criteria model for choosing actions at a given moment !! Threefold model for evaluating daily work !! The six-level model for reviewing your own work

!! These models do not tell you what to do but should support you to frame your options in a smarter way

Four-Criteria Model for Choosing Actions at Moment


!! Apply the four simple criteria for choosing actions to do
!! !! !! !! Context Time available Energy available Priority

Threefold Model for Evaluating Daily Work


!! When working, one can do three different kinds of activities
!! Doing predefined work (the actions defined in steps 1-4) !! Doing work as it shows up (ad-hoc events or surprises may require immediate actions) !! Defining your work (doing GTD)

The Six-Level Model for Reviewing Your Own Work


!! Goal: Support to define your priorities !! This models uses 6 levels/perspective
!! !! !! !! !! !! 50,000 ft: Life 40,000 ft: Three- to five-year vision 30,000 ft: One- to two-year goals 20,000 ft: Areas of responsibility 10,000 ft: Current projects Runway: Current actions

!! Defining your 6 levels helps to intuitively come up with priorities for your actions

GTD Overview

& regular reviews

Tools to Implement GTD


!! I found it important to have good tools to implement GTD !! The GTD book is from 2002 and a lot has happened in terms of GTD software !! There are many people implementing it with a paper-based notebook !! probably not the preferred solution for geeks

Important Features (for Me)


!! Easy & quick to capture/collect stuff !! Import of & references to emails, copied text, and any files !! Allows to define context, start and due dates !! Predefined context-view !! Easy to re-organize actions and project !! Possibility to sync with my phone !! Sync between different computers

My Favorite Tool: OmniFocus


!! OmniFocus from The OmniGroup
http://www.omnigroup.com/products/omnifocus/

Also has its disadvantages: !! OSX/iPhone only, no web interface, not free (50$-80$)

OmniFocus Screenshot
Projects Actions Context Deadline

Action Groups

Overdue Due soon

Find Your Own Tools/Setup


!! Everyone has different needs !! Start with a simple text editor, that works surprisingly well !! After some time, evaluate different tools to see if this improves your productivity and comfort

What are Typical Achievements When Applying GTD


!! Less things that block yourself from being creative and productive !! Less procrastination !! Less things get lost !! More things get done in time !! Less stress !! More precisely planned projects !! Ability to quickly find archived documents

Why GTD may not Work


You track only a part of your stuff You do not trust your system You are not doing a regular review You are not familiar with the software tools you use !! You over-engineer your system (too many folders, special cases, etc) !! Your system is too complex or too easy (keep it as simple as possible and as complex as needed) !! !! !! !!

A few Remarks When Starting


!! Setting everything up may take a few days but its worth investing that time !! You need silence to initially write down everything which is on your mind !! It takes a while until your mind starts trusting your system !! Keep your archive easily accessible !! Select a predefined date for a weekly review (e.g., Fridays at noon) !! Read the GTD book

More About GTD


!! !! !! !! Read David Allens GTD book GTD for Geeks on 43folders Inbox Zero of Merlin Mann Good podcasts of David Allen and Merlin Mann
http://43folders.com/ http://inboxzero.com/ http://www.davidco.com/ http://workawesome.com/productivity/

Some links
!! !! !! !!

GTD in Small Teams


!! GTD itself is a one-man show, no means for team work !! In most settings, however, GTD can be applied very well if
!! Everyone applies GTD personally !! You can rely on that if you send a task to someone, it is captured, processed, etc. appropriately !! Everyone knows that you track the task assignments (e.g., waiting-for list)

GTD in Small Teams


!! Nothing is allowed to be lost everyone does GTD !! Creating minimal overheads !! Observation: there will be more progress on the important projects !! How to make a project important? !! Important projects have
!! !! !! !! One responsible person A clearly defined goal A deadline (A budget) - probably does not apply here

Inbox Zero
!! A GTD-like system to process your emails by Merlin Mann !! Relevant if you think that you spend too much time with your email !! Key ideas have been presented in a Google Tech Talk, see http://inboxzero.com/

Inbox Zero Essentials


!! Never check your emails, process your emails !! Process your inbox to zero !! Convert relevant emails into actions !! Do not use your inbox as a to-do list (no one would allow anyone to add useless stuff to the own to-do list) !! Open an email in your inbox only once and decide directly what to do about it

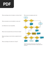
Process Your Emails

Process Your Emails

Process Your Emails

Keeping Emails in Your Inbox


!! requires you to repeatedly re-analyze what to do with an email !! promotes procrastination !! requires to keep the email client open all time which causes distractions

Reduce Distractions
!! Creative and productive requires distraction-free blocks of time !! Email clients frequently check emails and will bother you with notifications Inbox Zero Strategy: !! Process your email to zero !! Close your email client for at least 60 minutes (or longer) !! Work (do things!)

Summary
!! This talk was intended to sketch GTD !! To implement it, read the book !! Good tools are important to really implement GTD !! Spent too much time on email: Watch the inbox-zero (Google)

You might also like