KEMBAR78
Face Recognition System Upgrade | PDF | Principal Component Analysis | Digital Technology
0% found this document useful (0 votes)
152 views3 pages

Face Recognition System Upgrade

The document describes a proposed face recognition system that uses principal component analysis (PCA) to improve on existing systems. PCA aims to reduce the dimensionality of data by identifying patterns in facial features. This makes the system more accurate, secure, and error-free compared to existing systems that do not account for these patterns. The proposed system includes modules for enrolling new faces, recognizing faces by matching them to images in a database, and listing the faces stored in the database.
Copyright
© © All Rights Reserved
We take content rights seriously. If you suspect this is your content, claim it here.
Available Formats
Download as DOCX, PDF, TXT or read online on Scribd
0% found this document useful (0 votes)
152 views3 pages

Face Recognition System Upgrade

The document describes a proposed face recognition system that uses principal component analysis (PCA) to improve on existing systems. PCA aims to reduce the dimensionality of data by identifying patterns in facial features. This makes the system more accurate, secure, and error-free compared to existing systems that do not account for these patterns. The proposed system includes modules for enrolling new faces, recognizing faces by matching them to images in a database, and listing the faces stored in the database.
Copyright
© © All Rights Reserved
We take content rights seriously. If you suspect this is your content, claim it here.
Available Formats
Download as DOCX, PDF, TXT or read online on Scribd
You are on page 1/ 3

FACE RECOGNITION SYSTEM

HARDWARE SPECIFICATION
Processor : Pentium IV 2.4 GHz
Hard Disk : 80 GB
RAM : 256 MB
Monitor : 17 Samsung Monitor
Keyboard : 104 Keys
Mouse : Genius (Optical Mouse)
SOFTWARE SPECIFICATION
Operating System : Windows XP and above
Front end : VB.Net
Back end : Ms-Access
EXISTING SYSTEM
Facial recognition systems are computer based security systems that are able to automatically
detect and identify human faces. These systems depend on a recognition algorithm. But the most
of the algorithm considers somewhat global data patterns while recognition process. This will not
yield accurate recognition system.
Less accurate.
Does not deal with manifold structure.
It does not deal with biometric characteristics.
DRAWBACKS OF EXISTING SYSTEM
The existing system is not user friendly because the retrieval of data is very slow and data is
not maintained efficiently. Every work is done manually so user cannot generate report in the
middle of the requirement because it is very time consuming. The drawbacks of existing systems
can be summarized as
Error prone
Does not prevent cheating
At the mercy of person in charge
No assurance of individual identify

PROPOSED SYSTEM
The proposed system makes use of principle component analysis method, which is cluster
analysis tool. It is designed to capture the variance in data set in terms of principle components.
In effect one trying to reduce the dimensionality of data.
One approach to copying with the problem of excessive dimensionality by combining
features. PCA aims to extract subspace in which variance is maximized. The output set of normal
vector is representing the Eigen vectors of sample covariance matrix associated with largest
Eigen values.
This principle is implemented with unsupervised learning concept with training and test
data.
The advantages can be summarized as:
Error free
Cannot be faked
Highly secure
No personal bias can be intervened

FEATURES OF PROPOSED SYSTEM
The need is to develop the existing system into a system which is more accurate and
perfect in identifying the faces. The existing algorithm had complex calculations. So the new
proposed technique is simpler and gives accurate results. Computer operator control will be no
chance of occurring errors. Moreover storing and retrieving images is faster than the existing
system. Work can be done speedily and in time.
Quick response time
Errors can be avoided
User linking for a GUI based software
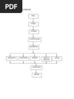
MODULE DESCRIPTION
Analyzed and conclude that project can be implemented using major modules:-
Face Enrollment
Face Recognition
Face Database List
Face Enrollment
A new face can be added by the user into face space database. The photo and the
information about the photo are stored into the database.
Face Recognition
Compares a person faces with all the images in database and choose the closest match.
Here principle component analysis is performed with training data set. The result is performed
test data set.
Face Database List
Display all the faces and its templates in the database. Admin can view the stored faces
and can alter it any time.

You might also like