KEMBAR78
Project Management Quick Reference Guide | PDF | Business | Software
0% found this document useful (0 votes)
218 views5 pages

Project Management Quick Reference Guide

The document provides an overview of project management from initiating a new project to closing a completed project. It outlines the key stages of a project including planning, executing, controlling, and closing. For each stage, it describes important tasks such as creating a project plan, assigning resources, tracking progress, and communicating status.

Uploaded by

jcpolicarpi
Copyright
© © All Rights Reserved
We take content rights seriously. If you suspect this is your content, claim it here.
Available Formats
Download as DOC, PDF, TXT or read online on Scribd
0% found this document useful (0 votes)
218 views5 pages

Project Management Quick Reference Guide

The document provides an overview of project management from initiating a new project to closing a completed project. It outlines the key stages of a project including planning, executing, controlling, and closing. For each stage, it describes important tasks such as creating a project plan, assigning resources, tracking progress, and communicating status.

Uploaded by

jcpolicarpi
Copyright
© © All Rights Reserved
We take content rights seriously. If you suspect this is your content, claim it here.
Available Formats
Download as DOC, PDF, TXT or read online on Scribd
You are on page 1/ 5

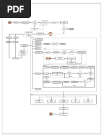
Project Management Quick Reference Guide

A PROJECT is a complex series of non-routine tasks directed to meet a specific one-time goal. The PROJECT MANAGER works
to balance project scope, the time available to carry out the project, and the budget available for the project.

Initiat
e
New
Project

The Initiating stage of project management includes examining the strategic fit for a proposed project. Before beginning a
new project, an organization must determine that the project fits in with its strategic goals. Understanding the organizations
goals can help executives identify certain proposed projects focusing on mission-critical activities as high-priority, and other
projects peripheral to organization goals as lower priority. During the Initiating stage, an executive sponsor should be
identified. A high-level evaluation of the projects business case should be developed, along with project limitations and
technical and financial requirements. A project manager should be identified and a placeholder project plan set up in Microsoft
Office Project 2003, Microsoft Project 2002, or Microsoft Project 2000.
Initiate a new project
1.
Create a new project file: On the File menu in Project 2003, click New. In the Project Guide, click Blank Project.
(In Microsoft Project 2000, click New on the File menu, and then in the General tab, click Blank Project. In the Project
Information dialog box, enter your project start date in the Start Date box.)
Create a new project from a template: On the File menu, click New. In the New Project task pane, click On my computer
(or General Templates in Microsoft Project 2002), and then click the Project Templates tab. Click the template that you
want.
(In Microsoft Project 2000, click New on the File menu, and then click the Project Templates tab. Click the template that you
want.)
2.
Specify the project start date: On the Project menu, click Project Information. In the Start date box, enter
your project start date.

Plan

3.
Define the project calendar: On the Tools menu, click Change Working Time. Identify working and non-working
days and times for your project.
4.

Save the project file: On the File menu, click Save As. In the File name box, type the project name.

The Planning stage devises a workable scheme to accomplish the projects intended goals and outcomes. In the Planning
stage, you identify the projects milestones, deliverables, and tasks. This plan can be your work breakdown structure (WBS).
You develop and refine the schedule, and identify the resources needed to implement the project.

Create
Plan

Create a new plan


1.
Enter tasks: Make sure the default Gantt Chart with the Entry table is showing. In the Task Name field, enter tasks.
Tasks can also include summary tasks, milestone tasks, and WBS items.
2.
Outline tasks: Create your task hierarchy including tasks and milestones under summary tasks, which can
represent phases or other work divisions. Click a task (or several tasks), and then click the Indent or Outdent button on the
Formatting toolbar.
3.
Enter durations: Click the Duration field for a task and enter a duration, for example, type 4h. To specify a
milestone without a duration, type 0d. To indicate that a duration is an estimate, add a question mark, for example, type 6d?.
4.
Specify task dependencies: Select the tasks that you want to link, and then click the Link Tasks button on the
Standard toolbar. To change the default Finish-To-Start dependency type, double-click the link line of the tasks that you want
to change, and then select a task link from the Type list.

Define and assign resources

Assign1.
Define the resource pool: On the View menu, click Resource Sheet. In the Resource Name field, type the
names of the resources you will use for this project.
Resource
Assign resources to tasks: On the View menu, click Gantt Chart. Select a task to which you want to assign a
s 2.
resource. On the Standard toolbar, click the Assign Resources button. In the Assign Resources dialog box, click the
resource name(s), and then click Assign.

3.
Know your task type: As soon as you assign resources, the task type determines how the task is scheduled. To set
a default task type for the entire project, click Options on the Tools menu, and then click the Schedule tab. In the Default
task type box, select Fixed Units (the default), Fixed Duration, or Fixed Work.
To change the task type for an individual task, select the task, and then click the Task Information button on the Standard
toolbar. Click the Advanced tab, and then in the Task type box, click the task type that you want to create.
Work, duration, and units (% allocation) are determined by the formula: Work = Duration * Units

Task Type

Set
Baseline
1.

When you add or


remove a resource, this
changes

When you change


duration, this
changes...

When you change


units, this changes

Fixed Duration

Units

Work

Work

Fixed Work

Duration

Units

Duration

Fixed Units

Duration

Work

Duration

Set the project baseline

Save the baseline plan: After your project plan is optimized for finish date, budget, and scope, you can submit the
plan for approval. Once approved, save the baseline plan. On the Tools menu, point to Tracking, and then click Save
Baseline.
2.
View baseline data in a Gantt Chart: On the View menu, click Tracking Gantt. In the chart area, the baseline
information is shown as the lower of the two Gantt bars for each task.
(In Microsoft Project 2000, click More Views on the View menu, and then double-click Tracking Gantt.)

Execut
e
Contro
l

3.
View baseline data in a table: On the View menu, point to Table, and then select Variance. This table includes
fields for baseline and variance start and finish.

The Executing/Controlling stage coordinates people and other resources to carry out the plan as defined in the project plan.
The deliverables in this stage focus on managing change, entering schedule updates, tracking progress, and communicating
project information. Each team member performs defined tasks within the project scope, ensuring their contribution to the
projects success.

Update progress

Update 1.
Manage changes: Modify durations, dates, dependencies, resource assignments, or tasks based on requested
& Track changes or new information. Keep the current fields up to date and compare it to the baseline.
2.
Track actual dates and durations: Its best to decide on a single method for tracking progress. You can enter
percentage complete, actual start and finish dates, actual and remaining durations, or actual and remaining work. Select the
task for which you want to enter actual progress. On the Tools menu, point to Tracking, and then click Update Tasks. Enter
progress data in the % Comp., Act. Dur. and Rem. Dur., or the Act. Start and Act. Finish fields.
3.
Track actual hours and costs: If you want to enter actual and remaining work hours or costs, use the Tracking
table. On the View menu, point to Table, and then click Tracking. Enter progress data in the Act. Work or Act. Cost fields
for the task.
You can also use the Tracking table to enter percent complete, actual start and finish dates, and actual and remaining
duration.
Note Project tracks three sets of dates: current, baseline, and actual. When you first set the baseline, current = baseline.
When a task is 100% complete, current = actual. Baseline, current, and actual values exist for start date, finish date, duration,
Communicat
cost, and work.

e & Report

Communicate project information


1.
Format a view for printing: On the Format menu, click Text Styles and Bar Styles to set up styles that will
apply to multiple tasks. Or, on the Format menu, click Font and Bar to format individual elements for a specific task. Click
Timescale, Gridlines, or Layout on the Format menu to change those aspects of the current view.
2.
Print a view as a report: Set up the current view the way that you want it to look when printed. On the File
menu, click Print Preview to check the view layout. When ready, click Print.
3.
Generate a report: On the View menu, click Reports. Double-click a report category, and then double-click the
predefined report. Enter any requested information. A preview of the report appears. To print the report, click Print.
4.
Add a field (column) to a table: Click anywhere in a column to the left of where you want to insert a new column.
On the Insert menu, click Column. In the Field name box, click the name of the field that you want to add as a new column.
5.
Customize views: On the View menu, click More Views. Click New or Edit. In the View Definition dialog box,
specify the table, group, and filter that you want to use to define the view.
6.
Customize tables: On the View menu, point to Table, and then click More Tables. Click New or Edit. In the
Table Definition dialog box, specify the information that you want to include in the table.
7.
Customize groups: On the Project menu, point to Group by, and then click More Groups. Click New or Edit. In
the Group Definition dialog box, specify how you want to group project information.

Close

8.
Customize filters: On the Project menu, point to Filtered for, and then click More Filters. Click New or Edit. In
the Filter Definition dialog box, specify how you want to filter project information.
The Closing stage includes final details for completing a project. Resolve any final project details, and obtain customer
acceptance of final deliverables. Conduct a Lessons Learned session, recording information about areas for improvement and
practices. Make any final updates to the project plan. Finally, archive the project plan according to your organizations
Outbest
project data archival guidelines.

Close
the
Project

2004 Microsoft Corporation. All rights reserved.

You might also like