KEMBAR78
Prison Management System Project | PDF | Parole | Prison
100% found this document useful (2 votes)
665 views9 pages

Prison Management System Project

The document proposes a new prison management system to replace an existing manual system. It describes drawbacks of the manual system such as being time-consuming, prone to human error, and difficult to retrieve and analyze data. The new system would contain 14 modules to digitally manage prisoner information, admissions/releases, remission, courts, property, work, bail, parole, medical records, victims, visitors, transfers, movement and escapes. It would provide benefits like faster reporting, centralized database, automated diaries and limiting inmate expenditures. The system aims to decrease issues of the current manual system through new technologies like telehealth, augmented reality, cloud systems, and RFID tracking.

Uploaded by

abhishek_paul_73
Copyright
© © All Rights Reserved
We take content rights seriously. If you suspect this is your content, claim it here.
Available Formats
Download as DOCX, PDF, TXT or read online on Scribd
100% found this document useful (2 votes)
665 views9 pages

Prison Management System Project

The document proposes a new prison management system to replace an existing manual system. It describes drawbacks of the manual system such as being time-consuming, prone to human error, and difficult to retrieve and analyze data. The new system would contain 14 modules to digitally manage prisoner information, admissions/releases, remission, courts, property, work, bail, parole, medical records, victims, visitors, transfers, movement and escapes. It would provide benefits like faster reporting, centralized database, automated diaries and limiting inmate expenditures. The system aims to decrease issues of the current manual system through new technologies like telehealth, augmented reality, cloud systems, and RFID tracking.

Uploaded by

abhishek_paul_73
Copyright
© © All Rights Reserved
We take content rights seriously. If you suspect this is your content, claim it here.
Available Formats
Download as DOCX, PDF, TXT or read online on Scribd
You are on page 1/ 9

PRISON MANAGEMENT SYSTEM

(MANAGEMENT INFORMATION SYSTEMS PROJECT)

Submitted by

ABHISHEK PAUL
(12BCE1067)

PRISON MANAGEMENT SYSTEM


MANAGEMENT INFORMATION SYSTEMS (CSE-329)

ABSTRACT
This project is aimed at developing a prison management system that is a
collection of registers and reports for the effective management of prisons.
Basically prison is a correctional institution where persons are confined while on
trial or for punishment. Each prison may have hundreds of criminals. With hard
copy of records it is hard to search report or record about a particular criminal in
prison. The purpose of this document is to present a detailed description of the
Prison Management System. The document will describe what the system will do,
the constraints under which it must operate and how the system will react to
external stimuli. This system should contain the modules like nominal roll, case
register, parole register, visitors details and automated release diary. It shall also
aim to describe the different implementations that could be brought about in a
certain prison system so as to decrease the collateral associated with it.

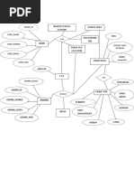
DIFFERENT ENTITIES INVOLVED IN THE SYSTEM


There are many different entities which are involved in this Prison management
system namely:
1)
2)
3)
4)

Prisoners
The Warden
The guards
The police

DRAWBACKS OF THE MANUAL SYSTEM


The manual system involves a lot of different problems associated with it. A few of
them are as follows:
1)
2)
3)
4)
5)
6)

Time consuming.
Prone to human errors.
Difficult to maintain records of prisoners.
Difficult to retrieve and analyze data.
Necessity to maintain innumerable records and registers.
Cost to implement a fully automated system shall prove to more fruitful than
the cost of human force.

EXISTING SYSTEM

PROPOSED SYSTEM

MAJOR MODULES OF THE NEW SYSTEM


The new Prison Management System which is being implemented shall have the
following modules:
i.
ii.
iii.
iv.
v.
vi.
vii.
viii.
ix.
x.
xi.
xii.
xiii.
xiv.

Prisoner information management


Prisoner admission and release
Remission management
Court information system
Prisoners property and cash management
Work allotment
Bail management
Parole management
Medical management
Victim information management
Visitor information management
Prisoner transfer management
Prisoner movement track
Escape management

PRISONER INFORMATION MANAGEMENT


This module shall deal with the following details:

i.
ii.
iii.

Personal information of the inmate.


Registration number, nationality, age, biometric identification, photographs,
marks of identity, employment, etc.
A list of visitors expected to meet the inmate with details of contact and
relation with the inmate.

PRISONER ADMISSION AND RELEASE


This module shall deal with the following details:
i.
ii.

Maintains admission and release register.


One Click Release by considering all aspects affecting the release of the
inmate.

REMISSION MANAGEMENT
This module deals with the following details:
i.
ii.

Calculates remission based on conservancy work.


Eligibility calculation (Not exceeding 2/3rd of total period, annual good
conduct <=60 days).

COURT INFORMATION SYSTEM


This module shall deal with the following details:
i.
ii.
iii.

Provision to track all court hearings and generate court diary.


Auto calculation of sentence period based on concurrency or consecutive
sentences.
Information includes court, authority, parties involved, etc.

PRISONERS PROPERTY AND CASH MANAGEMENT


This module deals with the following details:
i.
ii.
iii.
iv.

Personal items and clothing of an inmate are tracked. A receipt is generated


on admission.
Maintains inmates cash account.
Limit for expense.
Wages earned is credited from work module

WORK ALLOTMENT
This module deals with the following details:

i.
ii.

Classification of labor along with the wages pertaining to that.


Auto contribution of wages in accordance with the rules.

BAIL MANAGEMENT
This module deals with the following details:
i.
ii.
iii.

Prevention of release if other pending cases are yet to be closed.


Tracks return date in case of interim bail.
Contains records of all inmates released on bail.

PAROLE MANAGEMENT
This module deals with the following details:
i.
ii.
iii.

Complete history of all applications and orders.


Details about surety in terms of person and money.
List of prisoners expected to surrender after parole.

MEDICAL MANAGEMENT
This module deals with the following details:
i.
ii.
iii.

Tracks all illness and checkup details.


Contains a report regarding all the medications to be given to inmates based
on their diseases.
Contains complete medical history of all the inmates.

VICTIM INFORMATION MANAGEMENT


This module deals with the following details:
i.
ii.

Has the provision to notify victims about inmates activity such as court
appearances, release or execution.
In case of parole, this module shall notify the victim prior of the release date.

VISITOR INFORMATION MANAGEMENT


This module deals with the following details:
i.

List of all the visitors name and contact information.

ii.

Visitors transaction logs which tracks all the visits to inmates.

PRISONER TRANSFER MANAGEMENT


This module deals with the following details:
i.
ii.

Deals with all the applied transfers.


Records are automatically transferred from one prisoner to another.

PRISONER MOVEMENT TRACKING


This module deals with the following details:
i.
ii.

Tracks the movement of the inmate in/out of the jail.


Tracks any incoming shipment of medicine or such.

JUSTIFICATION OF APPLYING NEW SYSTEM

As we can see, the old system had many problems which were a direct result of
human errors. They ranged from wrong entries in registers to mishandling
equipment which led to both human as well as financial loss. A few of the
improvements which have been made include the use of telehealth systems which
helps the prison to save a lot of lives while also reducing the cost for treatment.
This involves the use of cameras to diagnose the inmates.
Another technology which can be implemented is the use of Augmented Reality
(AR). This technology can be implemented when an inmate has a visitor. Instead
of the visitor losing his/her way while inside the jail, the visitors can be equipped
with glasses or mobiles which shall guide the visitors around the jail. This shall
provide them with a safe and seamless experience. Another area where this could
help is when there are no doctors around and an inmate is in immediate need of
medical attention, the authorities can take it upon themselves to treat the inmates
by the use of AR which shall help guide them in treating the inmates.
The use of Cloud based systems shall help improve the collection and distribution
of data regarding the prisoner between the prison and the court. It shall also help
the prison to retrieve data at any time about the prisoner seamlessly. This shall
contain all data regarding the prisoner like name, age, prisoner ID, biometric data,
etc.
The implementation of RFID tracking shall make the tracking of prisoners about
the premises of the jail easier. It shall also help the jail authorities to know the
exact whereabouts of the prisoner at all times thereby preventing any sort of coup
being planned inside the premises.
Implementing the use of Biometrics is a huge leap forward as it puts a more
intimate spin on the concept of an ID badge. The Corrections Biometric
Management System (CBMS) features technology that detects a person by their
retinas, fingerprints, and more. Unlocking cells, cabinets, and storage units, with
this leap forward, prison authorities shall be able to track all the activity regarding
the use of all these amenities. This shall also provide the jail with a heightened
sense of security as only authorized personnel shall be allowed into certain secure
areas.
Implementing the concept of Internet of Things (IOT), in the scope of prisons
shall be very beneficial because then everything shall be connected to the internet

and that shall lead to the easy access to most amenities. It shall also help improve
the security of the prison as well as improve the accessibility and ease of use of the
system for the authorities. It shall be very easy to access any records of the
inmates.

BENEFITS OF THE NEW SYSTEM


A few benefits of the new system include:
i.
ii.
iii.
iv.
v.
vi.

Faster analyzing and reporting.


Centralized database.
Instant generation of court diary.
Expenditure limit of all inmates.
Less collateral from inmates.
Instant access to inmates records to police and relatives of victims.

BIBLIOGRAPHY
The above system is being implemented in the prison of Goa by the government of
Goa. They have resorted to the implementation of the new system because they had
a lot of collateral related to human error et all.

You might also like