KEMBAR78
TCL TK Tutorial | PDF | Control Flow | Command Line Interface
50% found this document useful (2 votes)
823 views177 pages

TCL TK Tutorial

Great tutorial for TCK TK Programming
Copyright
© © All Rights Reserved
We take content rights seriously. If you suspect this is your content, claim it here.
Available Formats
Download as PDF, TXT or read online on Scribd
50% found this document useful (2 votes)
823 views177 pages

TCL TK Tutorial

Great tutorial for TCK TK Programming
Copyright
© © All Rights Reserved
We take content rights seriously. If you suspect this is your content, claim it here.
Available Formats
Download as PDF, TXT or read online on Scribd
You are on page 1/ 177

Tcl/Tk

About the Tutorial


Tcl is a general purpose multi-paradigm system programming language. It is a scripting
language that aims at providing the ability for applications to communicate with each
other.
On the other hand, Tk is a cross platform widget toolkit used for building GUI in many
languages.
This tutorial covers various topics ranging from the basics of the Tcl/ Tk to its scope in
various applications.

Audience
This tutorial is designed for all those individuals who are looking for a starting point of
learning Tcl/ Tk. Therefore, we cover all those topics that are required for a beginner and
an advanced user.

Prerequisites
Before proceeding with this tutorial, it is advisable for you to understand the basic concepts
of computer programming. This tutorial is self-contained and you will be able to learn
various concepts of Tcl/Tk even if you are a beginner. You just need to have a basic
understanding of working with a simple text editor and command line.

Disclaimer & Copyright


Copyright 2015 by Tutorials Point (I) Pvt. Ltd.
All the content and graphics published in this e-book are the property of Tutorials Point (I)
Pvt. Ltd. The user of this e-book is prohibited to reuse, retain, copy, distribute, or republish
any contents or a part of contents of this e-book in any manner without written consent
of the publisher.
We strive to update the contents of our website and tutorials as timely and as precisely as
possible, however, the contents may contain inaccuracies or errors. Tutorials Point (I) Pvt.
Ltd. provides no guarantee regarding the accuracy, timeliness, or completeness of our
website or its contents including this tutorial. If you discover any errors on our website or
in this tutorial, please notify us at contact@tutorialspoint.com

Tcl/Tk

Table of Contents
About the Tutorial .................................................................................................................................. i
Audience ................................................................................................................................................ i
Prerequisites .......................................................................................................................................... i
Disclaimer & Copyright ........................................................................................................................... i
Table of Contents .................................................................................................................................. ii

1.

TCL OVERVIEW ................................................................................................................ 1


Features of Tcl ....................................................................................................................................... 1
Applications........................................................................................................................................... 1

2.

TCL ENVIRONMENT SETUP .............................................................................................. 2


Local Environment Setup ....................................................................................................................... 2
Text Editor ............................................................................................................................................. 2
The Tcl Interpreter ................................................................................................................................. 3
Installation on Windows ........................................................................................................................ 3
Installation on Linux .............................................................................................................................. 3
Installation on Debian based Systems ................................................................................................... 4
Installation on Mac OS X........................................................................................................................ 4
Installation from Source Files ................................................................................................................ 4

3.

TCL SPECIAL VARIABLES................................................................................................... 6


Examples for using Tcl Special Variables ................................................................................................ 7

4.

TCL BASIC SYNTAX ........................................................................................................... 9


First Tcl Program .................................................................................................................................... 9
Comments ............................................................................................................................................. 9
Identifiers ............................................................................................................................................ 10
Reserved Words .................................................................................................................................. 10
Whitespace in Tcl ................................................................................................................................ 11
ii

Tcl/Tk

5.

TCL COMMANDS ........................................................................................................... 13


Command Substitution ........................................................................................................................ 14
Variable Substitution ........................................................................................................................... 14
Backslash Substitution ......................................................................................................................... 14

6.

TCL DATA TYPES ............................................................................................................ 15


Simple Tcl Objects ............................................................................................................................... 15
String Representations ........................................................................................................................ 16
List ....................................................................................................................................................... 16
Associative Array ................................................................................................................................. 17
Handles ............................................................................................................................................... 17

7.

TCL VARIABLES .............................................................................................................. 18


Variable Naming .................................................................................................................................. 18
Dynamic Typing ................................................................................................................................... 18
Mathematical Expressions ................................................................................................................... 19

8.

TCL OPERATORS ............................................................................................................ 21


Arithmetic Operators........................................................................................................................... 21
Relational Operators ........................................................................................................................... 23
Logical Operators ................................................................................................................................ 25
Bitwise Operators ................................................................................................................................ 26
Ternary Operator................................................................................................................................. 28
Operators Precedence in Tcl ................................................................................................................ 29

9.

TCL DECISIONS .............................................................................................................. 31


Tcl - If Statement ................................................................................................................................. 32
Tcl If else Statement ......................................................................................................................... 33
The if...else if...else Statement ............................................................................................................ 35
Tcl Nested If Statement .................................................................................................................... 36
iii

Tcl/Tk

Tcl Switch Statement ........................................................................................................................ 37


Tcl Nested Switch Statement ............................................................................................................ 40
The? : Operator ................................................................................................................................... 41

10.

TCL LOOPS..................................................................................................................... 43
Tcl While Loop .................................................................................................................................. 44
Tcl For Loops ..................................................................................................................................... 45
Tcl Nested Loops ............................................................................................................................... 47
Loop Control Statements ..................................................................................................................... 49
Tcl Break Statement.......................................................................................................................... 49
Tcl Continue Statement .................................................................................................................... 51
The Infinite Loop ................................................................................................................................. 52

11.

TCL ARRAYS ................................................................................................................... 53


Size of Array ........................................................................................................................................ 53
Array Iteration ..................................................................................................................................... 53
Associative Arrays ............................................................................................................................... 54
Indices of Array ................................................................................................................................... 54
Iteration of Associative Array .............................................................................................................. 55

12.

TCL STRINGS.................................................................................................................. 56
String Representations ........................................................................................................................ 56
String Escape Sequence ....................................................................................................................... 56
String Command .................................................................................................................................. 57

13.

TCL LISTS ....................................................................................................................... 64


Creating a List ...................................................................................................................................... 64
Appending Item to a List ...................................................................................................................... 64
Length of List ....................................................................................................................................... 65
List Item at Index ................................................................................................................................. 65
iv

Tcl/Tk

Insert Item at Index ............................................................................................................................. 66


Replace Items at Indices ...................................................................................................................... 66
Set Item at Index ................................................................................................................................. 67
Transform List to Variables .................................................................................................................. 67
Sorting a List ........................................................................................................................................ 67

14.

TCL DICTIONARY............................................................................................................ 69
Size of Dict ........................................................................................................................................... 69
Dictionary Iteration ............................................................................................................................. 70
Value for Key in Dict ............................................................................................................................ 70
All Keys in Dict ..................................................................................................................................... 71
All Values in Dict .................................................................................................................................. 71
Key Exists in Dict .................................................................................................................................. 71

15.

TCL PROCEDURES .......................................................................................................... 73


Procedures with Multiple Arguments .................................................................................................. 73
Procedures with Variable Arguments .................................................................................................. 74
Procedures with Default Arguments .................................................................................................... 74
Recursive Procedures .......................................................................................................................... 75

16.

TCL PACKAGES .............................................................................................................. 76


Creating Package ................................................................................................................................. 76

17.

TCL NAMESPACES ......................................................................................................... 78


Creating Namespace ............................................................................................................................ 78
Nested Namespaces ............................................................................................................................ 78
Importing and Exporting Namespace ................................................................................................... 79
Forget Namespace ............................................................................................................................... 80

18.

TCL FILE I/O ................................................................................................................... 81


Opening Files ....................................................................................................................................... 81
v

Tcl/Tk

Closing a File ........................................................................................................................................ 81


Writing a File ....................................................................................................................................... 82
Reading a File ...................................................................................................................................... 82

19.

TCL ERROR HANDLING .................................................................................................. 84


Error Syntax ......................................................................................................................................... 84
Catch Syntax ........................................................................................................................................ 84

20.

TCL BUILT-IN FUNCTIONS .............................................................................................. 86


Math Functions ................................................................................................................................... 86
System Functions................................................................................................................................. 88

21.

TCL REGULAR EXPRESSIONS .......................................................................................... 91


Syntax ................................................................................................................................................. 91
Multiple Patterns ................................................................................................................................ 92
Switches for Regex Command ............................................................................................................. 93

22.

TK OVERVIEW................................................................................................................ 95
Features of Tk ...................................................................................................................................... 95
Applications Built in Tk ........................................................................................................................ 95

23.

TK ENVIRONMENT......................................................................................................... 96
The Tk Interpreter ............................................................................................................................... 96
Installation on Windows ...................................................................................................................... 96
Installation on Linux ............................................................................................................................ 97
Installation on Debian Based Systems ................................................................................................. 97
Installation on Mac OS X...................................................................................................................... 98
Installation from Source Files .............................................................................................................. 98
Examples for Using Tcl Special Variables ........................................................................................... 100

vi

Tcl/Tk

24.

TK WIDGETS OVERVIEW .............................................................................................. 102


Creating a Widget .............................................................................................................................. 102
Widget Naming Convention ............................................................................................................... 102
Color Naming Convention .................................................................................................................. 102
Dimension Convention ...................................................................................................................... 102
Common Options .............................................................................................................................. 103

25.

TK BASIC WIDGETS ...................................................................................................... 106


Tk - Label Widget ............................................................................................................................... 106
Tk Button Widget ............................................................................................................................ 107
Tk Entry Widgets ............................................................................................................................. 110
Tk Message Widget ......................................................................................................................... 111
Tk Text Widget ................................................................................................................................ 112
Tk Top Level Widgets ...................................................................................................................... 113

26.

TK LAYOUT WIDGETS................................................................................................... 116


Tk Frame Widget............................................................................................................................. 116
Tk Place Widget .............................................................................................................................. 117
Tk Pack Widget ............................................................................................................................... 118
Tk Grid Widget ................................................................................................................................ 120

27.

TK SELECTION WIDGETS .............................................................................................. 123


Tk Radio Button Widget .................................................................................................................. 123
Tk Check Button Widget ................................................................................................................. 124
Tk Menu Widget ............................................................................................................................. 126
Tk Listbox Widget ........................................................................................................................... 128

28.

TK CANVAS WIDGETS .................................................................................................. 132


Options.............................................................................................................................................. 132
Widgets for Drawing in Canvas .......................................................................................................... 133
vii

Tcl/Tk

Tk Canvas Line Widget .................................................................................................................... 133


Tk - Canvas Arc Widget ...................................................................................................................... 135
Tk Canvas Rectangle Widget ........................................................................................................... 136
Tk Canvas Oval Widget ................................................................................................................... 137
Tk Canvas Polygon Widget .............................................................................................................. 138
Tk - Canvas Text Widget .................................................................................................................... 139
Tk Canvas Bitmap Widget ............................................................................................................... 140
Tk Canvas Image Widget ................................................................................................................. 141

29.

TK MEGA WIDGETS ..................................................................................................... 144


Tk Dialog Widget............................................................................................................................. 144
Tk Spinbox Widget .......................................................................................................................... 145
Tk Combobox Widget ..................................................................................................................... 146
Tk Notebook Widget ....................................................................................................................... 147
Tk Progressbar Widget .................................................................................................................... 148
Tk Treeview Widget ........................................................................................................................ 149
Tk Scrollbar Widget ......................................................................................................................... 151
Tk Scale Widget .............................................................................................................................. 152

30.

TK FONTS .................................................................................................................... 155


Options.............................................................................................................................................. 155

31.

TK IMAGES .................................................................................................................. 157


Options.............................................................................................................................................. 157

32.

TK EVENTS ................................................................................................................... 160


Event Binding .................................................................................................................................... 162

33.

TK WINDOWS MANAGER ............................................................................................ 163


Creating Window ............................................................................................................................... 165
Destroying Window ........................................................................................................................... 165
viii

Tcl/Tk

34.

TK GEOMETRY MANAGER ........................................................................................... 166


Positioning and Sizing ........................................................................................................................ 166
Grid Geometry................................................................................................................................... 166

ix

1. TCL OVERVIEW

Tcl is shortened form of Tool Command Language. John Ousterhout of the University of
California, Berkeley, designed it. It is a combination of a scripting language and its own
interpreter that gets embedded to the application, we develop with it.
Tcl was developed initially for Unix. It was then ported to Windows, DOS, OS/2, and Mac
OSX. Tcl is much similar to other unix shell languages like Bourne Shell (Sh), the C Shell
(csh), the Korn Shell (sh), and Perl.
It aims at providing ability for programs to interact with other programs and also for acting
as an embeddable interpreter. Even though, the original aim was to enable programs to
interact, you can find full-fledged applications written in Tcl/Tk.

Features of Tcl
The features of Tcl are as follows:

Reduced development time.

Powerful and simple user interface kit with integration of TK.

Write once, run anywhere. It runs on Windows, Mac OS X, and almost on every
Unix platform.

Quite easy to get started for experienced programmers; since, the language is so
simple that they can learn Tcl in a few hours or days.

You can easily extend existing applications with Tcl. Also, it is possible to include
Tcl in C, C++, or Java to Tcl or vice versa.

Have a powerful set of networking functions.

Finally, its an open source, free, and can be used for commercial applications
without any limit.

Applications
Tcl is a general-purpose language and you can find Tcl everywhere. It includes,

Scalable websites that are often backed by databases.

High performance web servers build with TclHttpd.

Tcl with CGI based websites.

Desktop GUI applications.

Embedded applications.

Tcl/Tk

2. TCL ENVIRONMENT SETUP

Try it Option
You really do not need to set up your own environment to start learning Tcl
programming. Reason is very simple, we already have set up Tcl Programming
environment online, so that you can execute all the Tcl examples online at the same
time when you are doing your theory work. This gives you confidence in what you
are reading and to check the result with different options. Feel free to modify any
example and execute it online.
Try following example using Try it option available at the top right corner of the
sample code box:
#!/usr/bin/tclsh

puts "Hello, World!"


For most of the Tcl examples given in this tutorial, you will find Try it option, so just
make use of it and enjoy your learning. For Tk examples, you will need to have a
console to see graphical results; so, we recommend to have your own Tk setup.

Local Environment Setup


If you are willing to set up your environment for Tcl, you need the following two software
applications available on your computer:
(a) Text Editor
(b) Tcl Interpreter.

Text Editor
This will be used to type your program. Examples of a few text editors include Windows
Notepad, OS Edit command, Brief, Epsilon, EMACS, and vim or vi.
Name and version of a text editor can vary on different operating systems. For example,
Notepad will be used on Windows, and vim or vi can be used on windows as well as Linux
or UNIX.
The files you create with your text editor are called source files and contain program source
code. The source files for Tcl programs are named with the extension ".tcl".
Before starting your programming, make sure you have one text editor in place and you
have enough experience to write a computer program, save it in a file, build it, and finally
execute it.
2

Tcl/Tk

The Tcl Interpreter


It is just a small program that enables you to type Tcl commands and have them executed
line by line. It stops execution of a tcl file, in case, it encounters an error unlike a compiler
that executes fully.
Lets have a helloWorld.tcl file as follows. We will use this as a first program, we run on a
platform you choose.
#!/usr/bin/tclsh

puts "Hello World!"

Installation on Windows
Download the latest version for windows installer from the list of Active Tcl binaries
available. The active Tcl community edition is free for personal use.
Run the downloaded executable to install the Tcl, which can be done by following the on
screen instructions.
Now, we can build and run a Tcl file say helloWorld.tcl by switching to folder containing
the file using cd command and then execute the program using the following steps
C:\Tcl> tclsh helloWorld.tcl
We can see the following output.
C:\Tcl> helloWorld

C:\Tcl is the folder, I am using to save my samples. You can change it to the folder in
which you have saved Tcl programs.

Installation on Linux
Most of the Linux operating systems come with Tcl inbuilt and you can get started right
away in those systems. In case, its not available, you can use the following command to
download and install Tcl-Tk.
$ yum install tcl tk
Now, we can build and run a Tcl file say helloWorld.tcl by switching to folder containing
the file using cd command and then execute the program using the following steps:
$ tclsh helloWorld.tcl
We can see the following output:
$ hello world

Tcl/Tk

Installation on Debian based Systems


In case, its not available in your OS, you can use the following command to download and
install Tcl-Tk:
$ sudo apt-get install tcl tk
Now, we can build and run a Tcl file say helloWorld.tcl by switching to folder containing
the file using cd command and then execute the program using the following steps:
$ tclsh helloWorld.tcl
We can see the following output:
$ hello world

Installation on Mac OS X
Download the latest version for Mac OS X package from the list of Active Tcl binaries
available. The active Tcl community edition is free for personal use.
Run the downloaded executable to install the Active Tcl, which can be done by following
the on screen instructions.
Now, we can build and run a Tcl file say helloWorld.tcl by switching to folder containing
the file using cd and then execute the program using the following steps:
$ tclsh helloWorld.tcl
We can see the following output:
$ hello world

Installation from Source Files


You can use the option of installing from source files when a binary package is not
available. It is generally preferred to use Tcl binaries for Windows and Mac OS X, so only
compilation of sources on unix based system is shown below.

Download the source files.

Now, use the following commands to extract, compile, and build after switching to
the downloaded folder.

$ tar zxf tcl8.6.1-src.tar.gz


$ cd tcl8.6.1
$ cd unix
$ ./configure prefix=/opt enable-gcc
4

Tcl/Tk

$ make
$ sudo make install

Note: Make sure, you change the file name to the version you downloaded on commands
1 and 2 given above.

Tcl/Tk

3. TCL SPECIAL VARIABLES

In Tcl, we classify some of the variables as special variables and they have a predefined
usage/functionality. The list of specials variables is listed below.
Special
Variable

Description

argc

Refers to a number of command-line arguments.

argv

Refers to the list containing the command-line arguments.

argv0

Refers to the file name of the file being interpreted or the name by
which we invoke the script.

env

Used for representing the array of elements that are environmental


variables.

errorCode

Provides the error code for last Tcl error.

errorInfo

Provides the stack trace for last Tcl error.

tcl_interactive

Used to switch between interactive and non-interactive modes by


setting this to 1 and 0 respectively.

tcl_library

Used for setting the location of standard Tcl libraries.

tcl_pkgPath

Provides the list of directories where packages are generally


installed.

tcl_patchLevel

Refers to the current patch level of the Tcl interpreter.

tcl_platform

Used for representing the array of elements with objects including


byteOrder, machine, osVersion, platform, and os.

tcl_precision

Refers to the precision i.e. number of digits to retain when


converting to floating-point numbers to strings. The default value is
12.

tcl_prompt1

Refers to the primary prompt.

tcl_prompt2

Refers to the secondary prompt with invalid commands.

tcl_rcFileName

Provides the user specific startup file.

tcl_traceCompile

Used for controlling the tracing of bytecode compilation. Use 0 for


no output, 1 for summary, and 2 for detailed.

tcl_traceExec

Used for controlling the tracing of bytecode execution. Use 0 for no


output, 1 for summary, and 2 for detailed.

tcl_version

Returns the current version of the Tcl interpreter.

The above special variables have their special meanings for the Tcl interpreter.
6

Tcl/Tk

Examples for using Tcl Special Variables


Let's see some examples for special variables.

Tcl Version
#!/usr/bin/tclsh

puts $tcl_version

When you run the program, you will get a similar output as shown below:
8.5

Tcl Environment Path


#!/usr/bin/tclsh

puts $env(PATH)

When you run the program, you will get a similar output as shown below:
/web/com/GNUstep/Tools:/usr/GNUstep/Local/Tools:/usr/GNUstep/System/Tools:/usr/
local/sml/bin:/usr/local/flex/bin:/usr/local/gcc4.8.1/bin:/usr/share/java:.:/usr/share/java:/usr/lib/jvm/java/lib:/usr/lib/jvm/
java/jre/lib:/usr/local/bin:/usr/local/mozart/bin:/usr/local/go/bin:/usr/local/
factor/:/usr/local/groovy-2.1.7/bin:/opt/Pawn/bin/:/usr/local/iconv950/bin:/usr/local/lib/mono/4.0:/usr/lib64/qtC.3/bin:/usr/local/bin:/bin:/usr/
bin:/usr/local/sbin:/usr/sbin:/sbin:/opt/Pawn/bin:/usr/local/dart/bin:/usr/loca
l/julia/usr/bin:/usr/local/julia:/usr/local/scriptbasic/bin

Tcl Package Path


#!/usr/bin/tclsh
puts $tcl_pkgPath

When you run the program, you will get a similar output as shown below:
/usr/lib64/tcl8.5 /usr/share/tcl8.5 /usr/lib64/tk8.5 /usr/share/tk8.5

Tcl/Tk

Tcl Library
#!/usr/bin/tclsh

puts $tcl_library
When you run the program, you will get a similar output as shown below:
/usr/share/tcl8.5

Tcl Patch Level


#!/usr/bin/tclsh

puts $tcl_patchLevel
When you run the program, you will get a similar output as shown below:
8.5.7

Tcl Precision
#!/usr/bin/tclsh

puts $tcl_precision
When you run the program, you will get a similar output as shown below:
0

Tcl Startup File


#!/usr/bin/tclsh

puts $tcl_rcFileName
When you run the program, you will get a similar output as shown below:
~/.tclshrc

Tcl/Tk

4. TCL BASIC SYNTAX

Tcl is quite simple to learn and let's start creating our first Tcl program!

First Tcl Program


Let us write a simple Tcl program. All Tcl files will have an extension, i.e., .tcl. So, put the
following source code in a test.tcl file.
#!/usr/bin/tclsh

puts "Hello, World!"


Assuming, Tcl environment is setup correctly; let's run the program after switching to file's
directory and then execute the program using:
$ tclsh test.tcl
We will get the following output:
Hello, World!
Let us now see the basic structure of Tcl program, so that it will be easy for you to
understand basic building blocks of the Tcl language. In Tcl, we use new line or semicolon
to terminate the previous line of code. But semicolon is not necessary, if you are using
newline for each command.

Comments
Comments are like helping text in your Tcl program and the interpreter ignores them.
Comments can be written using a hash_(#) sign in the beginning.
#!/usr/bin/tclsh

# my first program in Tcl


puts "Hello World!"
Multiline or block comment is written using if with condition 0. An example is shown
below.

#!/usr/bin/tclsh
9

Tcl/Tk

if 0 {
my first program in Tcl program
Its very simple
}
puts "Hello World!"
Inline comments use ;#. An example is given below.
#!/usr/bin/tclsh

puts "Hello World!" ;# my first print in Tcl program

Identifiers
A Tcl identifier is a name used to identify a variable, function, or any other user-defined
item. An identifier starts with a letter A to Z or a to z or an underscore (_) followed by
zero or more letters, underscores, dollars ($), and digits (0 to 9).
Tcl does not allow punctuation characters such as @, and % within identifiers. Tcl is a case
sensitive_ language. Thus Manpower and manpower are two different identifiers in Tcl.
Here are some of the examples of acceptable identifiers:
mohd

zara

abc

move_name

a_123

myname50

_temp

a23b9

retVal

Reserved Words
The following list shows a few of the reserved words in Tcl. These reserved words may not
be used as constant or variable or any other identifier names.
after

append

array

auto_execok

auto_import

auto_load

auto_load_index

auto_qualify

binary

Bgerror

break

catch

cd

Clock

close

concat

continue

Dde

default

else

elseif

Encoding

eof

error

eval

Exec

exit

expr

fblocked

Fconfigure

fcopy

file

fileevent

Flush

for

foreach

10

Tcl/Tk

format

Gets

glob

global

history

If

info

interp

join

Lappend

lindex

linsert

list

Llength

load

lrange

lreplace

Lsearch

lsort

namespace

open

Package

pid

pkg_mkIndex

proc

Puts

pwd

read

regexp

Regsub

rename

resource

return

Scan

seek

set

socket

Source

split

string

subst

Switch

tclLog

tell

time

Trace

unknown

unset

update

Uplevel

upvar

variable

vwait

While

Whitespace in Tcl
A line containing only whitespace, possibly with a comment, is known as a blank line,
and a Tcl interpreter totally ignores it.
Whitespace is the term used in Tcl to describe blanks, tabs, newline characters, and
comments. Whitespace separates one part of a statement from another and enables the
interpreter to identify where one element in a statement, such as puts, ends and the next
element begins. Therefore, in the following statement:
#!/usr/bin/tclsh

puts "Hello World!"


There must be at least one whitespace character (usually a space) between puts and
"Hello World!" for the interpreter to be able to distinguish them. On the other hand, in the
following statement:

#!/usr/bin/tclsh

puts [expr 3 + 2] ;# print sum of the 3 and 2


11

Tcl/Tk

No whitespace characters are necessary between 3 and +, or between + and 2; although,


you are free to include some if you wish for the readability purpose.

12

Tcl/Tk

5. TCL COMMANDS

As you know, Tcl is a Tool command language, commands are the most vital part of the
language. Tcl commands are built in-to the language with each having its own predefined
function. These commands form the reserved words of the language and cannot be used
for other variable naming. The advantage with these Tcl commands is that, you can define
your own implementation for any of these commands to replace the original built-in
functionality.
Each of the Tcl commands validates the input and it reduces the work of the interpreter.
Tcl command is actually a list of words, with the first word representing the command to
be executed. The next words represent the arguments. In order to group the words into a
single argument, we enclose multiple words with "" or {}.
The syntax of Tcl command is as follows:
commandName argument1 argument2 ... argumentN

Let's see a simple example of Tcl command:


#!/usr/bin/tclsh

puts "Hello, world!"

When the above code is executed, it produces the following result:


Hello, world!
In the above code, puts is the Tcl command and "Hello World" is the argument1. As said
before, we have used "" to group two words.
Let's see another example of Tcl command with two arguments:
#!/usr/bin/tclsh

puts stdout "Hello, world!"


When above code is executed, it produces the following result:
Hello, world!

In the above code, puts is the Tcl command, stdout is argument1, and "Hello World" is
argument2. Here, stdout makes the program to print in the standard output device.
13

Tcl/Tk

Command Substitution
In command substitutions, square brackets are used to evaluate the scripts inside the
square brackets. A simple example to add two numbers is shown below:
#!/usr/bin/tclsh

puts [expr 1 + 6 + 9]
When the above code is executed, it produces following result:
16

Variable Substitution
In variable substitutions, $ is used before the variable name and this returns the contents
of the variable. A simple example to set a value to a variable and print it is shown below.
#!/usr/bin/tclsh

set a 3
puts $a
When the above code is executed, it produces the following result:
3

Backslash Substitution
These are commonly called escape sequences; with each backslash, followed by a letter
having its own meaning. A simple example for newline substitution is shown below:
#!/usr/bin/tclsh

puts "Hello\nWorld"
When the above code is executed, it produces following result:
Hello
World

14

Tcl/Tk

6. TCL DATA TYPES

The primitive data-type of Tcl is string and often we can find quotes on Tcl as string only
language. These primitive data-types in turn create composite data-types for list and
associative array. In Tcl, data-types can represent not only the simple Tcl objects, but also
can represent complex objects such as handles, graphic objects (mostly widgets), and I/O
channels. Let's look into the details about each of the above.

Simple Tcl Objects


In Tcl, whether it is an integer number, boolean, floating point number, or a string. When
you want to use a variable, you can directly assign a value to it, there is no step of
declaration in Tcl. There can be internal representations for these different types of
objects. It can transform one data-type to another when required. The syntax for assigning
value to variable is as follows:
#!/usr/bin/tclsh

set myVariable 18
puts $myVariable
When the above code is executed, it produces the following result:
18
The above statement will create a variable name myVariable and stores it as a string even
though, we have not used double quotations. Now, if we try to make an arithmetic on the
variable, it is automatically turned to an integer. A simple example is shown below:
#!/usr/bin/tclsh

set myVariable 18
puts [expr $myVariable + 6 + 9]
When the above code is executed, it produces the following result:
33
One important thing to note is that, these variables don't have any default values and
must be assigned value before they are used.
If we try to print using puts, the number is transformed into proper string. Having two
representations, internal and external, help Tcl to create complex data structures easily
compared to other languages. Also, Tcl is more efficient due to its dynamic object nature.

15

Tcl/Tk

String Representations
Unlike other languages, in Tcl, you need not include double quotes when it's only a single
word. An example can be:
#!/usr/bin/tclsh

set myVariable hello


puts $myVariable
When the above code is executed, it produces the following result:
hello
When we want to represent multiple strings, we can use either double quotes or curly
braces. It is shown below:
#!/usr/bin/tclsh

set myVariable "hello world"


puts $myVariable
set myVariable {hello world}
puts $myVariable
When the above code is executed, it produces the following result:
hello world
hello world

List
List is nothing but a group of elements. A group of words either using double quotes or
curly braces can be used to represent a simple list. A simple list is shown below:
#!/usr/bin/tclsh

set myVariable {red green blue}


puts [lindex $myVariable 2]
set myVariable "red green blue"
puts [lindex $myVariable 1]

When the above code is executed, it produces the following result:

16

Tcl/Tk

blue
green

Associative Array
Associative arrays have an index (key) that is not necessarily an integer. It is generally a
string that acts like key value pairs. A simple example is shown below:
#!/usr/bin/tclsh

set

marks(english) 80

puts $marks(english)
set

marks(mathematics) 90

puts $marks(mathematics)
When the above code is executed, it produces the following result:
80
90

Handles
Tcl handles are commonly used to represent files and graphics objects. These can include
handles to network requests and also other channels like serial port communication,
sockets, or I/O devices. The following is an example where a file handle is created.
set myfile [open "filename" r]
You will see more detail on files in the Tcl file I/O chapter.

17

Tcl/Tk

7. TCL VARIABLES

In Tcl, there is no concept of variable declaration. Once, a new variable name is


encountered, Tcl will define a new variable.

Variable Naming
The name of variables can contain any characters and length. You can even have white
spaces by enclosing the variable in curly braces, but it is not preferred.
The set command is used for assigning value to a variable. The syntax for set command
is,
set variableName value
A few examples of variables are shown below:
#!/usr/bin/tclsh

set variableA 10
set {variable B} test
puts $variableA
puts ${variable B}
When the above code is executed, it produces the following result:
10
test
As you can see in the above program, the $variableName is used to get the value of the
variable.

Dynamic Typing
Tcl is a dynamically typed language. The value of the variable can be dynamically
converted to the required type when required. For example, a number 5 that is stored as
string will be converted to number when doing an arithmetic operation. It is shown below:
#!/usr/bin/tclsh

set variableA "10"


puts $variableA
set sum [expr $variableA +20];
18

Tcl/Tk

puts $sum
When the above code is executed, it produces the following result:
10
30

Mathematical Expressions
As you can see in the above example, expr is used for representing mathematical
expression. The default precision of Tcl is 12 digits. In order to get floating point results,
we should add at least a single decimal digit. A simple example explains the above.
#!/usr/bin/tclsh

set variableA "10"


set result [expr $variableA / 9];
puts $result
set result [expr $variableA / 9.0];
puts $result
set variableA "10.0"
set result [expr $variableA / 9];
puts $result
When the above code is executed, it produces the following result:
1
1.1111111111111112
1.1111111111111112
In the above example, you can see three cases. In the first case, the dividend and the
divisor are whole numbers and we get a whole number as result. In the second case, the
divisor alone is a decimal number and in the third case, the dividend is a decimal number.
In both second and third cases, we get a decimal number as result.
In the above code, you can change the precision by using tcl_precision special variable. It
is shown below:
#!/usr/bin/tclsh

set variableA "10"


set tcl_precision 5
set result [expr $variableA / 9.0];
puts $result
19

Tcl/Tk

When the above code is executed, it produces the following result:


1.1111

20

Tcl/Tk

8. TCL OPERATORS

An operator is a symbol that tells the compiler to perform specific mathematical or logical
manipulations. Tcl language is rich in built-in operators and provides the following types
of operators:

Arithmetic Operators

Relational Operators

Logical Operators

Bitwise Operators

Ternary Operator

Arithmetic

Ternary

Relational
Types of
Operators

Bitwise

Logical

This chapter will explain the arithmetic, relational, logical, bitwise, and ternary operators
one by one.

Arithmetic Operators
Following table shows all the arithmetic operators supported by Tcl language. Assume
variable A holds 10 and variable B holds 20, then:

Show Examples
21

Tcl/Tk

Operator

Description

Example

Adds two operands

A + B will
give 30

Subtracts second operand from the first

A - B will give
-10

Multiplies both operands

A * B will
give 200

Divides numerator by de-numerator

B / A will give
2

Modulus Operator and remainder of after an integer


division

B % A will
give 0

Example
Try the following example to understand all the arithmetic operators available in Tcl
language:
#!/usr/bin/tclsh

set a 21
set b 10
set c [expr $a + $b]
puts "Line 1 - Value of c is $c\n"
set c [expr $a - $b]
puts "Line 2 - Value of c is $c\n"
set c [expr $a * $b]
puts "Line 3 - Value of c is $c\n"
set c [expr $a / $b]
puts "Line 4 - Value of c is $c\n"
set c [expr $a % $b]
puts "Line 5 - Value of c is $c\n"

When you compile and execute the above program, it produces the following result:
Line 1 - Value of c is 31

Line 2 - Value of c is 11

22

Tcl/Tk

Line 3 - Value of c is 210

Line 4 - Value of c is 2

Line 5 - Value of c is 1

Relational Operators
Following table shows all the relational operators supported by Tcl language. Assume
variable A holds 10 and variable B holds 20, then:

Show Examples
Operator

Description

Example

==

Checks if the values of two operands are


equal or not, if yes then condition becomes
true.

(A == B) is not true.

!=

Checks if the values of two operands are


equal or not, if values are not equal then
condition becomes true.

(A != B) is true.

>

Checks if the value of left operand is


greater than the value of right operand, if
yes then condition becomes true.

(A > B) is not true.

<

Checks if the value of left operand is less


than the value of right operand, if yes then
condition becomes true.

(A < B) is true.

>=

Checks if the value of left operand is


greater than or equal to the value of right
operand, if yes then condition becomes
true.

(A >= B) is not true.

<=

Checks if the value of left operand is less


than or equal to the value of right operand,
if yes then condition becomes true.

(A <= B) is true.

Example
Try the following example to understand all the relational operators available in Tcl
language:

#!/usr/bin/tclsh
23

Tcl/Tk

set a 21
set b 10

if { $a == $b } {
puts "Line 1 - a is equal to b\n"
} else {
puts "Line 1 - a is not equal to b\n"
}
if { $a < $b } {
puts "Line 2 - a is less than b\n"
} else {
puts "Line 2 - a is not less than b\n"
}
if { $a > $b } {
puts "Line 3 - a is greater than b\n"
} else {
puts "Line 3 - a is not greater than b\n"
}
# Lets change value of a and b
set a 5
set b 20
if { $a <= $b } {
puts "Line 4 - a is either less than or equal to

b\n"

}
if { $b >= $a } {
puts "Line 5 - b is either greater than

or equal to b\n"

When you compile and execute the above program it produces the following result:
Line 1 - a is not equal to b

Line 2 - a is not less than b

Line 3 - a is greater than b


24

Tcl/Tk

Line 4 - a is either less than or equal to

Line 5 - b is either greater than

-b

or equal to a

Logical Operators
Following table shows all the logical operators supported by Tcl language. Assume variable
A holds 1 and variable B holds 0, then:

Show Examples
Operator

Description

Example

&&

Called Logical AND operator. If both the


operands are non-zero, then condition
becomes true.

(A && B) is false.

||

Called Logical OR Operator. If any of the


two operands is non-zero, then condition
becomes true.

(A || B) is true.

Called Logical NOT Operator. Use to


reverses the logical state of its operand. If
a condition is true then Logical NOT
operator will make false.

!(A && B) is true.

Example
Try the following example to understand all the logical operators available in Tcl language:
#!/usr/bin/tclsh

set a

set b 20

if { $a && $b } {
puts "Line 1 - Condition is true\n"
}
if { $a || $b } {
puts "Line 2 - Condition is true\n"
}
# lets change the value of
set a

a and b

0
25

Tcl/Tk

set b 10
if { $a && $b } {
puts "Line 3 - Condition is true\n"
} else {
puts "Line 3 - Condition is not true\n"
}
if { !($a && $b) } {
puts "Line 4 - Condition is true\n"
}
When you compile and execute the above program, it produces the following result:
Line 1 - Condition is true

Line 2 - Condition is true

Line 3 - Condition is not true

Line 4 - Condition is true

Bitwise Operators
Bitwise operator works on bits and perform bit-by-bit operation. The truth tables for &, |,
and ^ are as follows:
p

p&q

p|q

p^q

Assume if A = 60; and B = 13; now in binary format they will be as follows:
A = 0011 1100
B = 0000 1101
----------------A&B = 0000 1100
A|B = 0011 1101
26

Tcl/Tk

A^B = 0011 0001


The Bitwise operators supported by Tcl language are listed in the following table. Assume
variable A holds 60 and variable B holds 13, then:

Show Examples
Operator

Description

Example

&

Binary AND Operator copies a


bit to the result if it exists in
both operands.

(A & B) will give 12, which is 0000 1100

Binary OR Operator copies a bit


if it exists in either operand.

(A | B) will give 61, which is 0011 1101

Binary XOR Operator copies the


bit if it is set in one operand
but not both.

(A ^ B) will give 49, which is 0011 0001

<<

Binary Left Shift Operator. The


left operands value is moved
left by the number of bits
specified by the right operand.

A << 2 will give 240, which is 1111 0000

>>

Binary Right Shift Operator.


The left operands value is
moved right by the number of
bits specified by the right
operand.

A >> 2 will give 15, which is 0000 1111

Example
Try the following example to understand all the bitwise operators available in Tcl language:
#!/usr/bin/tclsh

set a 60

;# 60 = 0011 1100

set b 13

;# 13 = 0000 1101

set c [expr $a & $b] ;# 12 = 0000 1100


puts "Line 1 - Value of c is $c\n"

set c [expr $a | $b;] ;# 61 = 0011 1101


puts "Line 2 - Value of c is $c\n"

set c [expr $a ^ $b;] ;# 49 = 0011 0001


puts "Line 3 - Value of c is $c\n"
27

Tcl/Tk

set c [expr $a << 2] ;# 240 = 1111 0000


puts "Line 4 - Value of c is $c\n"

set c [expr $a >> 2] ;# 15 = 0000 1111


puts "Line 5 - Value of c is $c\n"
When you compile and execute the above program, it produces the following result:
Line 1 - Value of c is 12

Line 2 - Value of c is 61

Line 3 - Value of c is 49

Line 4 - Value of c is 240

Line 5 - Value of c is 15

Ternary Operator
Show Examples
Operator

Description

Example

?:

Ternary

If Condition is true? Then value X : Otherwise value Y

Example
Try the following example to understand ternary operator available in Tcl language:
#!/usr/bin/tclsh

set a 10;
set b [expr $a == 1 ? 20: 30]
puts "Value of b is $b\n"
set b [expr $a == 10 ? 20: 30]
puts "Value of b is $b\n"

28

Tcl/Tk

When you compile and execute the above program it produces the following result:
Value of b is 30

Value of b is 20

Operators Precedence in Tcl


Operator precedence determines the grouping of terms in an expression. This affects how
an expression is evaluated. Certain operators have higher precedence than others; for
example, the multiplication operator has higher precedence than the addition operator.
For example: x = 7 + 3 * 2; here, x is assigned 13, not 20 because operator * has higher
precedence than +, so it first gets multiplied with 3 * 2 and then adds into 7.
Here, operators with the highest precedence appear at the top of the table, those with the
lowest appear at the bottom. Within an expression, higher precedence operators will be
evaluated first.

Show Examples
Category

Operator

Associativity

Unary

+-

Right to left

Multiplicative

*/%

Left to right

Additive

+-

Left to right

Shift

<< >>

Left to right

Relational

< <= > >=

Left to right

Bitwise AND

&

Left to right

Bitwise XOR

Left to right

Bitwise OR

Left to right

Logical AND

&&

Left to right

Logical OR

||

Left to right

Ternary

?:

Right to left

Example
Try the following example to understand the operator precedence available in Tcl
language:
#!/usr/bin/tclsh

set a 20
29

Tcl/Tk

set b 10
set c 15
set d 5

set

e [expr [expr $a + $b] * $c / $d ]

;# ( 30 * 15 ) / 5

puts "Value of (a + b) * c / d is : $e\n"

set

e [expr

[expr [expr $a + $b] * $c] / $d]

puts "Value of ((a + b) * c) / d is

set

;# (30) * (15/5)

: $e\n"

[expr $a + [expr $b * $c ] / $d ] ;#

puts "Value of a + (b * c) / d is

(30 * 15 ) / 5]

: $e\n"

[expr [expr $a + $b] * [expr $c / $d] ]

puts "Value of (a + b) * (c / d) is

set

;#

20 + (150/5)

$e\n"

When you compile and execute the above program, it produces the following result:
Value of (a + b) * c / d is : 90
Value of ((a + b) * c) / d is

: 90

Value of (a + b) * (c / d) is

: 90

Value of a + (b * c) / d is

50

30

Tcl/Tk

9. TCL DECISIONS

Decision making structures require that the programmer specifies one or more conditions
to be evaluated or tested by the program, along with a statement or statements to be
executed if the condition is determined to be true, and optionally, other statements to be
executed if the condition is determined to be false.
Following is the general form of a typical decision making structure found in most of the
programming languages:

Tcl language uses the expr command internally and hence its not required for us to use
expr statement explicitly.
Tcl language provides following types of decision making statements:
Statement

Description

if statement

An if statement consists of a Boolean expression


followed by one or more statements.

if...else statement

An if statement can be followed by an optional else


statement, which executes when the Boolean
expression is false.

nested if statements

You can use one if or else if statement inside


another if or else if statement(s).

31

Tcl/Tk

switch statement

A switch statement allows a variable to be tested for


equality against a list of values.

nested switch statements

You can use one switch statement inside another switch


statement(s).

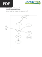
Tcl - If Statement
An if statement consists of a Boolean expression followed by one or more statements.

Syntax
The syntax of an if statement in Tcl language is:
if {boolean_expression} {
# statement(s) will execute if the Boolean expression is true
}
If the Boolean expression evaluates to true, then the block of code inside the if statement
will be executed. If Boolean expression evaluates to false, then the first set of code after
the end of the if statement (after the closing curly brace) will be executed.
Tcl language uses the expr command internally and hence it's not required for us to use
expr statement explicitly.

Flow Diagram

Example
#!/usr/bin/tclsh

32

Tcl/Tk

set a 10

#check the boolean condition using if statement


if { $a < 20 } {
# if condition is true then print the following
puts "a is less than 20"
}
puts "value of a is : $a"
When the above code is compiled and executed, it produces the following result:
a is less than 20
value of a is : 10

Tcl If else Statement


An if statement can be followed by an optional else statement, which executes when the
Boolean expression is false.

Syntax
The syntax of an if...else statement in Tcl language is:
if {boolean_expression} {
# statement(s) will execute if the boolean expression is true
} else {
# statement(s) will execute if the boolean expression is false
}
If the Boolean expression evaluates to true, then the if block of code will be executed,
otherwise else block of code will be executed.
Tcl language uses the expr command internally and hence it's not required for us to use
expr statement explicitly.

33

Tcl/Tk

Flow Diagram

Example
#!/usr/bin/tclsh

set a 100

#check the boolean condition


if {$a < 20 } {
#if condition is true then print the following
puts "a is less than 20"
} else {
#if condition is false then print the following
puts "a is not less than 20"
}
puts "value of a is : $a"
When the above code is compiled and executed, it produces the following result:
a is not less than 20;
value of a is : 100

34

Tcl/Tk

The if...else if...else Statement


An if statement can be followed by an optional else if...else statement, which is very
useful to test various conditions using single if...else if statement.
When using if, else if, else statements there are few points to keep in mind:

An if can have zero or one else's and it must come after any else if's.
An if can have zero to many else if's and they must come before the else.
Once an else if succeeds, none of the remaining else if's or else's will be tested.

Syntax
The syntax of an if...else if...else statement in Tcl language is:
if {boolean_expression 1} {
# Executes when the boolean expression 1 is true
} elseif {boolean_expression 2} {
# Executes when the boolean expression 2 is true
} elseif {boolean_expression 3} {
# Executes when the boolean expression 3 is true
} else {
# executes when the none of the above condition is true
}

Example
#!/usr/bin/tclsh

set a 100

#check the boolean condition


if { $a == 10 } {
# if condition is true then print the following
puts "Value of a is 10"
} elseif { $a == 20 } {
# if else if condition is true
puts "Value of a is 20"
} elseif { $a == 30 } {
# if else if condition is true
puts "Value of a is 30"
} else {
35

Tcl/Tk

# if none of the conditions is true


puts "None of the values is matching"
}

puts "Exact value of a is: $a"


When the above code is compiled and executed, it produces the following result:
None of the values is matching
Exact value of a is: 100

Tcl Nested If Statement


It is always legal in Tcl to nest if-else statements, which means you can use one if or else
if statement inside another if or else if statement(s).

Syntax
The syntax for a nested if statement is as follows:
if { boolean_expression 1 } {
# Executes when the boolean expression 1 is true
if {boolean_expression 2} {
# Executes when the boolean expression 2 is true
}
}
You can nest else if...else in the similar way as you have nested if statement.

Example
#!/usr/bin/tclsh

set a 100
set b 200

# check the boolean condition


if { $a == 100 } {
# if condition is true then check the following
if { $b == 200 } {
#if condition is true then print the following

36

Tcl/Tk

puts "Value of a is 100 and b is 200"


}
}
puts "Exact value of a is : $a"
puts "Exact value of b is : $b"
When the above code is compiled and executed, it produces the following result:
Value of a is 100 and b is 200
Exact value of a is : 100
Exact value of b is : 200

Tcl Switch Statement


A switch statement allows a variable to be tested for equality against a list of values. Each
value is called a case, and the variable being switched on is checked for each switch case.

Syntax
The syntax for unquoted switch statement in Tcl language is as follows:
switch switchingString matchString1 {body1} matchString2 {body2} ...
matchStringn {bodyn}
The syntax for unquoted switch statement in Tcl language is as follows:
switch switchingString {
matchString1 {
body1
}
matchString2 {
body2
}
...
matchStringn {
bodyn
}
}

The following rules apply to a switch statement:

The switchingString is used in a switch statement; used between the different


blocks by comparing to the matchString.
37

Tcl/Tk

You can have any number of matchString blocks within a switch.

A switch statement can have an optional default block, which must appear at the
end of the switch. The default case can be used for performing a task when none
of the cases is true.

Flow Diagram

Example: Unquoted Version


#!/usr/bin/tclsh

set grade C;

switch $grade A { puts "Well done!" } B { puts "Excellent!" } C { puts "You


passed!" } F { puts "Better try again"
}
default {
puts "Invalid
grade"
}

38

Tcl/Tk

puts "Your grade is

$grade"

When the above code is compiled and executed, it produces the following result:
You passed!
Your grade is

Example: Quoted Version


#!/usr/bin/tclsh

set grade B;

switch $grade {
A {
puts "Well done!"
}
B {
puts "Excellent!"
}

C {
puts "You passed!"
}
F {
puts "Better try again"
}
default {
puts "Invalid grade"
}
}
puts "Your grade is

$grade"

When the above code is compiled and executed, it produces the following result:
Well done
Your grade is B
39

Tcl/Tk

Tcl Nested Switch Statement


It is possible to have a switch as part of the statement sequence of an outer switch. Even
if the case constants of the inner and outer switch contain common values, no conflicts
will arise.

Syntax
The syntax for a nested switch statement is as follows:
switch switchingString {
matchString1 {
body1
switch switchingString {
matchString1 {
body1
}
matchString2 {
body2
}
...
matchStringn {
bodyn
}
}
}
matchString2 {
body2
}
...
matchStringn {
bodyn
}
}

Example
#!/usr/bin/tclsh

set a 100
40

Tcl/Tk

set b 200

switch $a {
100 {
puts "This is part of outer switch"
switch $b {
200 {
puts "This is part of inner switch!"
}
}
}
}
puts "Exact value of a is : $a"
puts "Exact value of a is : $b"
When the above code is compiled and executed, it produces the following result:
This is part of outer switch
This is part of inner switch!
Exact value of a is : 100
Exact value of a is : 200

The? : Operator
We have covered conditional operator?: in previous chapter, which can be used to
replace if...else statements. It has the following general form:
Exp1 ? Exp2 : Exp3;
Where Exp1, Exp2, and Exp3 are expressions. Notice the use and placement of the colon.
The value of a ? expression is determined like this: Exp1 is evaluated. If it is true, then
Exp2 is evaluated and becomes the value of the entire ? expression. If Exp1 is false, then
Exp3 is evaluated and its value becomes the value of the expression. An example is shown
below.
#!/usr/bin/tclsh

set a 10;
set b [expr $a == 1 ? 20: 30]
puts "Value of b is $b\n"
set b [expr $a == 10 ? 20: 30]
41

Tcl/Tk

puts "Value of b is $b\n"


When you compile and execute the above program, it produces the following result:
Value of b is 30
Value of b is 20

42

Tcl/Tk

10. TCL LOOPS

There may be a situation where you need to execute a block of code several number of
times. In general, statements are executed sequentially: The first statement in a function
is executed first, followed by the second, and so on.
Programming languages provide various control structures that allow for more complicated
execution paths.
A loop statement allows us to execute a statement or group of statements multiple times
and following is the general form of a loop statement in most of the programming
languages:

Tcl language provides the following types of loops to handle looping requirements.
Loop Type

Description

while loop

Repeats a statement or group of statements while a given condition


is true. It tests the condition before executing the loop body.

for loop

Executes a sequence of statements multiple times and abbreviates


the code that manages the loop variable.

nested loops

You can use one or more loop inside any another while, for or
do..while loop.

43

Tcl/Tk

Tcl While Loop


A while loop statement in Tcl language repeatedly executes a target statement as long as
a given condition is true.

Syntax
The syntax of a while loop in Tcl language is:
while {condition} {
statement(s)
}
Here, statement(s) may be a single statement or a block of statements.
The condition may be any expression, and true is any nonzero value. The loop iterates
while the condition is true.
When the condition becomes false, program control passes to the line immediately
following the loop.

Flow Diagram

The point to note about the while loop is that the loop might not ever run. When the
condition is tested and the result is false, the loop body will be skipped and the first
statement after the while loop will be executed.

Example
#!/usr/bin/tclsh
44

Tcl/Tk

set a 10

#while loop execution


while { $a < 20 } {
puts "value of a: $a"
incr a
}
When the above code is compiled and executed, it produces the following result:
value of a: 10
value of a: 11
value of a: 12
value of a: 13
value of a: 14
value of a: 15
value of a: 16
value of a: 17
value of a: 18
value of a: 19

Tcl For Loops


A for loop is a repetition control structure that allows you to efficiently write a code that
needs to be executed for a specific number of times.

Syntax
The syntax of a for loop in Tcl language is:
for {initialization} {condition} {increment} {
statement(s);
}

Here is the flow of control in a for loop:

45

Tcl/Tk

The initialization step is executed first, and only once. This step allows you to
declare and initialize any loop control variables. You are not required to put a
statement here, as long as a semicolon appears.

Next, the condition is evaluated. If it is true, the body of the loop is executed. If
it is false, the body of the loop does not execute and flow of control jumps to the
next statement just after the for loop.

After the body of the for loop executes, the flow of control jumps back up to the
increment statement. This statement allows you to update any loop control
variables. This statement can be left blank, as long as a semicolon appears after
the condition.

The condition is now evaluated again. If it is true, the loop executes and the process
repeats itself (body of loop, then increment step, and then again condition). After
the condition becomes false, the for loop terminates.

Flow Diagram

46

Tcl/Tk

Example
#!/usr/bin/tclsh

# for loop execution


for { set a 10}

{$a < 20} {incr a} {

puts "value of a: $a"


}

When the above code is compiled and executed, it produces the following result:
value of a: 10
value of a: 11
value of a: 12
value of a: 13
value of a: 14
value of a: 15
value of a: 16
value of a: 17
value of a: 18
value of a: 19

Tcl Nested Loops


Tcl allows to use one loop inside another loop. The following section shows a few examples
to illustrate the concept.

Syntax
The syntax for a nested for loop statement in Tcl language is as follows:
for {initialization} {condition} {increment} {
for {initialization} {condition} {increment} {
statement(s);
}
statement(s);
}

47

Tcl/Tk

The syntax for a nested while loop statement in Tcl language is as follows:
while {condition} {
while {condition} {
statement(s);
}
statement(s);
}
A final note on loop nesting is that you can put any type of loop inside of any other type
of loop. For example, a for loop can be inside a while loop or vice versa.

Example
The following program uses a nested for loop to find the prime numbers from 2 to 100:
#!/usr/bin/tclsh

set j 0;
for {set i 2} {$i<100} {incr i} {
for {set j 2} {$j <= [expr $i/$j] } {incr j} {
if {

[expr $i%$j] == 0 } {

break
}
}
if {$j >[expr $i/$j] } {
puts "$i is prime"
}
}
When the above code is compiled and executed, it produces the following result:
2 is prime
3 is prime
5 is prime
7 is prime
11 is prime
13 is prime
17 is prime
19 is prime
23 is prime
48

Tcl/Tk

29 is prime
31 is prime
37 is prime
41 is prime
43 is prime
47 is prime
53 is prime
59 is prime
61 is prime
67 is prime
71 is prime
73 is prime
79 is prime
83 is prime
89 is prime
97 is prime

Loop Control Statements


Loop control statements change execution from its normal sequence. When execution
leaves a scope, all automatic objects that were created in that scope are destroyed.
Tcl supports the following control statements.
Control Statement

Description

break statement

Terminates the loop or switch statement and transfers


execution to the statement immediately following the loop or
switch.

continue statement

Causes the loop to skip the remainder of its body and


immediately retest its condition prior to reiterating.

Tcl Break Statement


The break statement in Tcl language is used for terminating a loop. When the break
statement is encountered inside a loop, the loop is immediately terminated and program
control resumes at the next statement following the loop.
If you are using nested loops (i.e., one loop inside another loop), the break statement will
stop the execution of the innermost loop and start executing the next line of code after
the block.

49

Tcl/Tk

Syntax
The syntax for a break statement in Tcl is as follows:
break;

Flow Diagram

Example
#!/usr/bin/tclsh

set a 10

# while loop execution


while {$a < 20 } {
puts "value of a: $a"
incr a
if { $a > 15} {
# terminate the loop using break statement
break
}
}
When the above code is compiled and executed, it produces the following result:
value of a: 10
50

Tcl/Tk

value of a: 11
value of a: 12
value of a: 13
value of a: 14
value of a: 15

Tcl Continue Statement


The continue statement in Tcl language works somewhat like the break statement.
Instead of forcing termination, however, continue forces the next iteration of the loop to
take place, skipping any code in between.
For the for loop, continue statement causes the conditional test and increment portions
of the loop to execute. For the while loop, continue statement passes the program control
to the conditional tests.

Syntax
The syntax for a continue statement in Tcl is as follows:
continue;

Flow Diagram

Example
#!/usr/bin/tclsh

51

Tcl/Tk

set a 10
# do loop execution
while { $a < 20 } {
if { $a == 15} {
#skip the iteration
incr a
continue
}
puts "value of a: $a"
incr a
}
When the above code is compiled and executed, it produces the following result:
value of a: 10
value of a: 11
value of a: 12
value of a: 13
value of a: 14
value of a: 16
value of a: 17
value of a: 18
value of a: 19

The Infinite Loop


A loop becomes infinite loop if a condition never becomes false. The while loop is
traditionally used for this purpose. You can make an endless loop by leaving the conditional
expression as 1.
while {1} {
puts "This loop will run forever."
}
When the conditional expression is absent, it is assumed to be true. Tcl programmers more
commonly use the while {1} construct to signify an infinite loop.
NOTE: You can terminate an infinite loop by pressing Ctrl + C keys.

52

Tcl/Tk

11. TCL ARRAYS

An array is a systematic arrangement of a group of elements using indices. The syntax for
the conventional array is shown below.
set ArrayName(Index) value
An example for creating simple array is shown below.
#!/usr/bin/tclsh

set languages(0) Tcl


set languages(1) "C Language"
puts $languages(0)
puts $languages(1)
When the above code is executed, it produces the following result:
Tcl
C Language

Size of Array
The syntax for calculating size array is shown below.
[array size variablename]

An example for printing the size is shown below.


#!/usr/bin/tclsh

set languages(0) Tcl


set languages(1) "C Language"
puts

[array size languages]

When the above code is executed, it produces the following result:


2

Array Iteration
Though, array indices can be non-continuous like values specified for index 1 then index
10 and so on. But, in case they are continuous, we can use array iteration to access
53

Tcl/Tk

elements of the array. A simple array iteration for printing elements of the array is shown
below.
#!/usr/bin/tclsh

set languages(0) Tcl


set languages(1) "C Language"
for { set index 0 }

{ $index < [array size languages] }

{ incr index } {

puts "languages($index) : $languages($index)"


}
When the above code is executed, it produces the following result:
languages(0) : Tcl
languages(1) : C Language

Associative Arrays
In Tcl, all arrays by nature are associative. Arrays are stored and retrieved without any
specific order. Associative arrays have an index that is not necessarily a number, and can
be sparsely populated. A simple example for associative array with non-number indices is
shown below.
#!/usr/bin/tclsh

set personA(Name) "Dave"


set personA(Age) 14
puts

$personA(Name)

puts

$personA(Age)

When the above code is executed, it produces the following result:


Dave
14

Indices of Array
The syntax for retrieving indices of array is shown below.
[array names variablename]

An example for printing the size is shown below.


54

Tcl/Tk

#!/usr/bin/tclsh

set personA(Name) "Dave"


set personA(Age) 14
puts [array names personA]
When the above code is executed, it produces the following result:
Age Name

Iteration of Associative Array


You can use the indices of array to iterate through the associative array. An example is
shown below.
#!/usr/bin/tclsh

set personA(Name) "Dave"


set personA(Age) 14
foreach index [array names personA] {
puts "personA($index): $personA($index)"
}
When the above code is executed, it produces the following result:
personA(Age): 14
personA(Name): Dave

55

Tcl/Tk

12. TCL STRINGS

The primitive data-type of Tcl is string and often we can find quotes on Tcl as string only
language. These strings can contain alphanumeric character, just numbers, Boolean, or
even binary data. Tcl uses 16 bit unicode characters and alphanumeric characters can
contain letters including non-Latin characters, number or punctuation.
Boolean value can be represented as 1, yes or true for true and 0, no, or false for false.

String Representations
Unlike other languages, in Tcl, you need not include double quotes when it's only a single
word. An example can be:
#!/usr/bin/tclsh

set myVariable hello


puts $myVariable
When the above code is executed, it produces the following result:
hello
When we want to represent multiple strings, we can use either double quotes or curly
braces. It is shown below:
#!/usr/bin/tclsh

set myVariable "hello world"


puts $myVariable
set myVariable {hello world}
puts $myVariable
When the above code is executed, it produces the following result:
hello world
hello world

String Escape Sequence


A character literal can be a plain character (e.g., 'x'), an escape sequence (e.g., '\t'), or a
universal character (e.g., '\u02C0').

56

Tcl/Tk

There are certain characters in Tcl when they are preceded by a backslash they will have
special meaning and they are used to represent like newline (\n) or tab (\t). Here, you
have a list of some of such escape sequence codes:
Escape sequence

Meaning

\\

\ character

\'

' character

\"

" character

\?

? character

\a

Alert or bell

\b

Backspace

\f

Form feed

\n

Newline

\r

Carriage return

\t

Horizontal tab

\v

Vertical tab

Following is the example to show a few escape sequence characters:


#!/usr/bin/tclsh

puts("Hello\tWorld\n\n");
When the above code is compiled and executed, it produces the following result:
Hello

World

String Command
The list of subcommands for string command is listed in the following table:
SN

Methods with Description


compare string1 string2

2
3

Compares string1 and string2 lexographically. Returns 0 if equal, -1 if string1


comes before string2, else 1.
<bfirst< b="" style="box-sizing: border-box;">string1 string2</bfirst<>
Returns the index first occurrence of string1 in string2. If not found, returns -1.
index string index

57

Tcl/Tk

Returns the character at index.


4

last string1 string2


Returns the index last occurrence of string1 in string2. If not found, returns -1.
length string
Returns the length of string.
match pattern string
Returns 1 if the string matches the pattern.
range string index1 index2
Return the range of characters in string from index1 to index2.
tolower string
Returns the lowercase string.
toupper string
Returns the uppercase string.
trim string ?trimcharacters?

10

Removes trimcharacters in both ends of string. The default trimcharacters is


whitespace.
trimleft string ?trimcharacters?

11

Removes trimcharacters in left beginning of string. The default trimcharacters is


whitespace.
trimright string ?trimcharacters?

12

Removes trimcharacters in left end of string. The default trimcharacters is


whitespace.
wordend findstring index

13

Return the index in findstring of the character after the word containing the
character at index.
wordstart findstring index

14

Return the index in findstring of the first character in the word containing the
character at index.

Examples of some the commonly used Tcl string sub commands are given below.

String Comparison
#!/usr/bin/tclsh

58

Tcl/Tk

set s1 "Hello"
set s2 "World"
set s3 "World"
puts [string compare s1 s2]
if {[string compare s2 s3] == 0} {
puts "String \'s1\' and \'s2\' are same.";
}

if {[string compare s1 s2] == -1} {


puts "String \'s1\' comes before \'s2\'.";
}

if {[string compare s2 s1] == 1} {


puts "String \'s2\' comes before \'s1\'.";
}
When the above code is compiled and executed, it produces the following result:
-1
String 's1' comes before 's2'.
String 's2' comes before 's1'.

Index of String
#!/usr/bin/tclsh

set s1 "Hello World"


set s2 "o"
puts "First occurrence of $s2 in s1"
puts [string first $s2 $s1]
puts "Character at index 0 in s1"
puts [string index $s1 0]
puts "Last occurrence of $s2 in s1"
puts [string last $s2 $s1]
puts "Word end index in s1"
puts [string wordend $s1 20]
puts "Word start index in s1"
puts [string wordstart $s1 20]
59

Tcl/Tk

When the above code is compiled and executed, it produces the following result:
First occurrence of o in s1
4
Character at index 0 in s1
H
Last occurrence of o in s1
7
Word end index in s1
11
Word start index in s1
6

Length of String
#!/usr/bin/tclsh

set s1 "Hello World"


puts "Length of string s1"
puts [string length $s1]
When the above code is compiled and executed, it produces the following result:
Length of string s1
11

Handling Cases
#!/usr/bin/tclsh

set s1 "Hello World"


puts "Uppercase string of s1"
puts [string toupper $s1]
puts "Lowercase string of s1"
puts [string tolower $s1]
When the above code is compiled and executed, it produces the following result:
Uppercase string of s1
HELLO WORLD

60

Tcl/Tk

Lowercase string of s1
hello world

Trimming Characters
#!/usr/bin/tclsh

set s1 "Hello World"


set s2 "World"
puts "Trim right $s2 in $s1"
puts [string trimright $s1 $s2]

set s2 "Hello"
puts "Trim left $s2 in $s1"
puts [string trimleft $s1 $s2]

set s1 " Hello World "


set s2 " "
puts "Trim characters s1 on both sides of s2"
puts [string trim $s1 $s2]
When the above code is compiled and executed, it produces the following result:
Trim right World in Hello World
Hello
Trim left Hello in Hello World
World
Trim characters s1 on both sides of s2
Hello World

Matching Strings
#!/usr/bin/tclsh

set s1 "test@test.com"
set s2 "*@*.com"
puts "Matching pattern s2 in s1"
puts [string match "*@*.com" $s1 ]

61

Tcl/Tk

puts "Matching pattern tcl in s1"


puts [string match {tcl} $s1]
When the above code is compiled and executed, it produces the following result:
Matching pattern s2 in s1
1
Matching pattern tcl in s1
0

Append Command
#!/usr/bin/tclsh

set s1 "Hello"
append s1 " World"
puts $s1
When the above code is compiled and executed, it produces the following result:
Hello World

Format Command
The following table shows the list of format specifiers available in Tcl:
Specifier

Use

%s

String representation

%d

Integer representation

%f

Floating point representation

%e

Floating point representation with mantissa-exponent form

%x

Hexa decimal representation

Some simple examples are given below:


#!/usr/bin/tclsh

puts [format "%f" 43.5]


puts [format "%e" 43.5]
puts [format "%d %s" 4 tuts]
62

Tcl/Tk

puts [format "%s" "Tcl Language"]


puts [format "%x" 40]
When the above code is compiled and executed, it produces the following result:
43.500000
4.350000e+01
4 tuts
Tcl Language
28

Scan Command
Scan command is used for parsing a string based to the format specifier. Some examples
are shown below.
#!/usr/bin/tclsh

puts [scan "90" {%[0-9]} m]


puts [scan "abc" {%[a-z]} m]
puts [scan "abc" {%[A-Z]} m]
puts [scan "ABC" {%[A-Z]} m]
When the above code is compiled and executed, it produces the following result:
1
1
0
1

63

Tcl/Tk

13. TCL LISTS

List is one of the basic data-type available in Tcl. It is used for representing an ordered
collection of items. It can include different types of items in the same list. Further, a list
can contain another list.
An important thing that needs to be noted is that these lists are represented as strings
completely and processed to form individual items when required. So, avoid large lists and
in such cases; use array.

Creating a List
The general syntax for list is given below:
set listName { item1 item2 item3 .. itemn }
# or
set listName [list item1 item2 item3]
# or
set listName [split "items separated by a character" split_character]
Some examples are given below:
#!/usr/bin/tclsh

set colorList1 {red green blue}


set colorList2 [list red green blue]
set colorList3 [split "red_green_blue" _]
puts $colorList1
puts $colorList2
puts $colorList3
When the above code is executed, it produces the following result:
red green blue
red green blue
red green blue

Appending Item to a List


The syntax for appending item to a list is given below:
append listName split_character value
64

Tcl/Tk

# or
lappend listName value
Some examples are given below:
#!/usr/bin/tclsh

set var orange


append var " " "blue"
lappend var "red"
lappend var "green"
puts $var
When the above code is executed, it produces the following result:
orange blue red green

Length of List
The syntax for length of list is given below:
llength listName
Example for length of list is given below:
#!/usr/bin/tclsh

set var {orange blue red green}


puts [llength $var]
When the above code is executed, it produces the following result:
4

List Item at Index


The syntax for selecting list item at specific index is given below:
lindex listname index
Example for list item at index is given below:
#!/usr/bin/tclsh

65

Tcl/Tk

set var {orange blue red green}


puts [lindex $var

1]

When the above code is executed, it produces the following result:


blue

Insert Item at Index


The syntax for inserting list items at specific index is given below.
linsert listname index value1 value2..valuen
Example for inserting list item at specific index is given below.
#!/usr/bin/tclsh

set var {orange blue red green}


set var [linsert

$var 3 black white]

puts $var
When the above code is executed, it produces the following result:
orange blue red black white green

Replace Items at Indices


The syntax for replacing list items at specific indices is given below:
lreplace listname firstindex lastindex value1 value2..valuen
Example for replacing list items at specific indices is given below.
#!/usr/bin/tclsh

set var {orange blue red green}


set var [lreplace $var 2 3 black white]
puts $var
When the above code is executed, it produces the following result:
orange blue black white

66

Tcl/Tk

Set Item at Index


The syntax for setting list item at specific index is given below:
lset listname index value
Example for setting list item at specific index is given below:
#!/usr/bin/tclsh

set var {orange blue red green}


lset var 0 black
puts $var
When the above code is executed, it produces the following result:
black blue red green

Transform List to Variables


The syntax for copying values to variables is given below:
lassign listname variable1 variable2.. variablen
Example for transforming list into variables is given below:
#!/usr/bin/tclsh

set var {orange blue red green}


lassign $var colour1 colour2
puts $colour1
puts $colour2
When the above code is executed, it produces the following result:
orange
blue

Sorting a List
The syntax for sorting a list is given below:
lsort listname

67

Tcl/Tk

An example for sorting a list is given below:


#!/usr/bin/tclsh

set var {orange blue red green}


set var [lsort $var]
puts $var
When the above code is executed, it produces the following result:
blue green orange red

68

Tcl/Tk

14. TCL DICTIONARY

A dictionary is an arrangement for mapping values to keys. The syntax for the conventional
dictionary is shown below:
dict set dictname key value
# or
dict create dictname key1 value1 key2 value2 .. keyn valuen
Some examples for creating a dictionary are shown below:
#!/usr/bin/tclsh

dict set colours

colour1 red

puts $colours
dict set colours

colour2 green

puts $colours

set colours [dict create colour1 "black" colour2 "white"]


puts $colours
When the above code is executed, it produces the following result:
colour1 red
colour1 red colour2 green
colour1 black colour2 white

Size of Dict
The syntax for getting size of dict is shown below:
[dict size dictname]
An example for printing the size is shown below:
#!/usr/bin/tclsh

set colours [dict create colour1 "black" colour2 "white"]


puts [dict size $colours]

69

Tcl/Tk

When the above code is executed, it produces the following result:


2

Dictionary Iteration
A simple dictionary iteration for printing keys and valued of the dictionary is shown below:
#!/usr/bin/tclsh

set colours [dict create colour1 "black" colour2 "white"]


foreach item [dict keys $colours] {
set value [dict get $colours $item]
puts $value
}
When the above code is executed, it produces the following result:
black
white

Value for Key in Dict


The syntax for retrieving value for key in dict is shown below:
[dict get $dictname $keyname]
An example for retrieving value for key is given below:
#!/usr/bin/tclsh

set colours [dict create colour1 "black" colour2 "white"]


set value [dict get $colours colour1]
puts $value
When the above code is executed, it produces the following result:
black

70

Tcl/Tk

All Keys in Dict


The syntax for retrieving all keys in dict is shown below:
[dict keys $dictname]
An example for printing all keys is shown below:
#!/usr/bin/tclsh

set colours [dict create colour1 "black" colour2 "white"]


set keys [dict keys $colours]
puts $keys
When the above code is executed, it produces the following result:
colour1 colour2

All Values in Dict


The syntax for retrieving all values in dict is shown below:
[dict values $dictname]
An example for printing all values is shown below:
#!/usr/bin/tclsh

set colours [dict create colour1 "black" colour2 "white"]


set values [dict values $colours]
puts $values
When the above code is executed, it produces the following result:
black white

Key Exists in Dict


The syntax for checking if a key exists in dict is shown below:
[dict values $dictname]

71

Tcl/Tk

An example for checking if a key exists in dict is shown below:


#!/usr/bin/tclsh

set colours [dict create colour1 "black" colour2 "white"]


set result [dict exists $colours colour1]
puts $result
When the above code is executed, it produces the following result:
1

72

Tcl/Tk

15. TCL PROCEDURES

Procedures are nothing but code blocks with series of commands that provide a specific
reusable functionality. It is used to avoid same code being repeated in multiple locations.
Procedures are equivalent to the functions used in many programming languages and are
made available in Tcl with the help of proc command.
The syntax of creating a simple procedure is shown below:
proc procedureName {arguments} {
body
}
A simple example for procedure is given below:
#!/usr/bin/tclsh

proc helloWorld {} {
puts "Hello, World!"
}
helloWorld
When the above code is executed, it produces the following result:
Hello, World!

Procedures with Multiple Arguments


An example for procedure with arguments is shown below:
#!/usr/bin/tclsh

proc add {a b} {
return [expr $a+$b]
}
puts [add 10 30]
When the above code is executed, it produces the following result:
40

73

Tcl/Tk

Procedures with Variable Arguments


An example for procedure with arguments is shown below:
#!/usr/bin/tclsh

proc avg {numbers} {


set sum 0
foreach number $numbers {
set sum

[expr $sum + $number]

}
set average [expr $sum/[llength $numbers]]
return $average
}
puts [avg {70 80 50 60}]
puts [avg {70 80 50 }]
When the above code is executed, it produces the following result:
65
66

Procedures with Default Arguments


Default arguments are used to provide default values that can be used if no value is
provided. An example for procedure with default arguments, which is sometimes referred
as implicit arguments is shown below:
#!/usr/bin/tclsh

proc add {a {b 100} } {


return [expr $a+$b]
}
puts [add 10 30]
puts [add 10]
When the above code is executed, it produces the following result:
40
110

74

Tcl/Tk

Recursive Procedures
An example for recursive procedures is shown below:
#!/usr/bin/tclsh

proc factorial {number} {


if {$number <= 1} {
return 1
}
return [expr $number * [factorial [expr $number - 1]]]

}
puts [factorial 3]
puts [factorial 5]
When the above code is executed, it produces the following result:
6
120

75

Tcl/Tk

16. TCL PACKAGES

Packages are used for creating reusable units of code. A package consists of a collection
of files that provide specific functionality. This collection of files is identified by a package
name and can have multiple versions of same files. The package can be a collection of Tcl
scripts, binary library, or a combination of both.
Package uses the concept of namespace to avoid collision of variable names and procedure
names. Check out more in our next namespace tutorial.

Creating Package
A package can be created with the help of minimum two files. One file contains the package
code. Other file contains the index package file for declaring your package.
The list of steps for creating and using package is given below.

Step 1: Creating Code


Create code for package inside a folder say HelloWorld. Let the file be named HelloWorld.tcl
with the code as shown below:
# /Users/rajkumar/Desktop/helloworld/HelloWorld.tcl
# Create the namespace
namespace eval ::HelloWorld {

# Export MyProcedure
namespace export MyProcedure

# My Variables
set version 1.0
set MyDescription "HelloWorld"

# Variable for the path of the script


variable home [file join [pwd] [file dirname [info script]]]

# Definition of the procedure MyProcedure


proc ::HelloWorld::MyProcedure {} {
puts $HelloWorld::MyDescription
76

Tcl/Tk

package provide HelloWorld $HelloWorld::version


package require Tcl 8.0

Step 2: Creating Package Index


Open tclsh. Switch to HelloWorld directory and use the pkg_mkIndex command to create
the index file as shown below:
% cd /Users/rajkumar/Desktop/helloworld
% pkg_mkIndex . *.tcl

Step 3: Adding Directory to Autopath


Use the lappend command to add the package to the global list as shown below:
% lappend auto_path "/Users/rajkumar/Desktop/helloworld"

Step 4: Adding Package


Next add package to program using package require statement as shown below:
% package require HelloWorld 1.0

Step 5: Invoking Procedure


Now, everything being setup, we can invoke our procedure as shown below:
% puts [HelloWorld::MyProcedure]
You will get the following result:
HelloWorld
First two steps create the package. Once package is created, you can use it in any Tcl file
by adding the last three statements as shown below:
lappend auto_path "/Users/rajkumar/Desktop/helloworld"
package require HelloWorld 1.0
puts [HelloWorld::MyProcedure]
You will get the following result.
HelloWorld

77

Tcl/Tk

17. TCL NAMESPACES

Namespace is a container for set of identifiers that is used to group variables and
procedures. Namespaces are available from Tcl version 8.0. Before the introduction of the
namespaces, there was single global scope. Now with namespaces, we have additional
partitions of global scope.

Creating Namespace
Namespaces are created using the namespace command. A simple example for creating
namespace is shown below
#!/usr/bin/tclsh

namespace eval MyMath {


# Create a variable inside the namespace
variable myResult
}

# Create procedures inside the namespace


proc MyMath::Add {a b } {
set ::MyMath::myResult [expr $a + $b]
}
MyMath::Add 10 23

puts $::MyMath::myResult
When the above code is executed, it produces the following result:
33
In the above program, you can see there is a namespace with a variable myResult and a
procedure Add. This makes it possible to create variables and procedures with the same
names under different namespaces.

Nested Namespaces
Tcl allows nesting of namespaces. A simple example for nesting namespaces is given
below:
#!/usr/bin/tclsh

78

Tcl/Tk

namespace eval MyMath {


# Create a variable inside the namespace
variable myResult
}

namespace eval extendedMath {


# Create a variable inside the namespace
namespace eval MyMath {
# Create a variable inside the namespace
variable myResult
}
}
set ::MyMath::myResult "test1"
puts $::MyMath::myResult
set ::extendedMath::MyMath::myResult "test2"
puts $::extendedMath::MyMath::myResult
When the above code is executed, it produces the following result:
test1
test2

Importing and Exporting Namespace


You can see in the previous namespace examples, we use a lot of scope resolution operator
and it's more complex to use. We can avoid this by importing and exporting namespaces.
An example is given below:
#!/usr/bin/tclsh

namespace eval MyMath {


# Create a variable inside the namespace
variable myResult
namespace export Add
}

# Create procedures inside the namespace


proc MyMath::Add {a b } {
return [expr $a + $b]
79

Tcl/Tk

namespace import MyMath::*


puts [Add 10 30]
When the above code is executed, it produces the following result:
40

Forget Namespace
You can remove an imported namespace by using forget subcommand. A simple example
is shown below:
#!/usr/bin/tclsh

namespace eval MyMath {


# Create a variable inside the namespace
variable myResult
namespace export Add
}

# Create procedures inside the namespace


proc MyMath::Add {a b } {
return [expr $a + $b]
}
namespace import MyMath::*
puts [Add 10 30]
namespace forget MyMath::*
When the above code is executed, it produces the following result:
40

80

Tcl/Tk

18. TCL FILE I/O

Tcl supports file handling with the help of the built in commands open, read, puts, gets,
and close.
A file represents a sequence of bytes, does not matter if it is a text file or binary file.

Opening Files
Tcl uses the open command to open files in Tcl. The syntax for opening a file is as follows:
open fileName accessMode
Here, filename is string literal, which you will use to name your file and accessMode can
have one of the following values:
Mode

Description

Opens an existing text file for reading purpose and the file must exist. This is
the default mode used when no accessMode is specified.

Opens a text file for writing, if it does not exist, then a new file is created else
existing file is truncated.

Opens a text file for writing in appending mode and file must exist. Here, your
program will start appending content in the existing file content.

r+

Opens a text file for reading and writing both. File must exist already.

w+

Opens a text file for reading and writing both. It first truncate the file to zero
length if it exists otherwise create the file if it does not exist.

a+

Opens a text file for reading and writing both. It creates the file if it does not
exist. The reading will start from the beginning, but writing can only be
appended.

Closing a File
To close a file, use the close command. The syntax for close is as follows:
close fileName
Any file that has been opened by a program must be closed when the program finishes
using that file. In most cases, the files need not be closed explicitly; they are closed
automatically when File objects are terminated automatically.

81

Tcl/Tk

Writing a File
Puts command is used to write to an open file.
puts $filename "text to write"
A simple example for writing to a file is shown below.
#!/usr/bin/tclsh

set fp [open "input.txt" w+]


puts $fp "test"
close $fp
When the above code is compiled and executed, it creates a new file input.txt in the
directory that it has been started under (in the program's working directory).

Reading a File
Following is the simple command to read from a file:
set file_data [read $fp]
A complete example of read and write is shown below:
#!/usr/bin/tclsh

set fp [open "input.txt" w+]


puts $fp "test"
close $fp
set fp [open "input.txt" r]
set file_data [read $fp]
puts $file_data
close $fp
When the above code is compiled and executed, it reads the file created in previous section
and produces the following result:
test
Here is another example for reading file till end of file line by line:
#!/usr/bin/tclsh

set fp [open "input.txt" w+]


puts $fp "test\ntest"
82

Tcl/Tk

close $fp
set fp [open "input.txt" r]

while { [gets $fp data] >= 0 } {


puts $data
}
close $fp
When the above code is compiled and executed, it reads the file created in previous section
and produces the following result:
test
test

83

Tcl/Tk

19. TCL ERROR HANDLING

Error handling in Tcl is provided with the help of error and catch commands. The syntax
for each of these commands is shown below.

Error Syntax
error message info code
In the above error command syntax, message is the error message, info is set in the global
variable errorInfo and code is set in the global variable errorCode.

Catch Syntax
catch script resultVarName
In the above catch command syntax, script is the code to be executed, resultVarName is
variable that holds the error or the result. The catch command returns 0 if there is no
error, and 1 if there is an error.
An example for simple error handling is shown below:
#!/usr/bin/tclsh

proc Div {a b} {
if {$b == 0} {
error "Error generated by error" "Info String for error" 401
} else {
return [expr $a/$b]
}
}
if {[catch {puts "Result = [Div 10 0]"} errmsg]} {
puts "ErrorMsg: $errmsg"
puts "ErrorCode: $errorCode"
puts "ErrorInfo:\n$errorInfo\n"
}

84

Tcl/Tk

if {[catch {puts "Result = [Div 10 2]"} errmsg]} {


puts "ErrorMsg: $errmsg"
puts "ErrorCode: $errorCode"
puts "ErrorInfo:\n$errorInfo\n"
}
When the above code is executed, it produces the following result:
ErrorMsg: Error generated by error
ErrorCode: 401
ErrorInfo:
Info String for error
(procedure "Div" line 1)
invoked from within
"Div 10 0"

Result = 5
As you can see in the above example, we can create our own custom error messages.
Similarly, it is possible to catch the error generated by Tcl. An example is shown below:
#!/usr/bin/tclsh

catch {set file [open myNonexistingfile.txt]} result


puts "ErrorMsg: $result"
puts "ErrorCode: $errorCode"
puts "ErrorInfo:\n$errorInfo\n"
When the above code is executed, it produces the following result:
ErrorMsg: couldn't open "myNonexistingfile.txt": no such file or directory
ErrorCode: POSIX ENOENT {no such file or directory}
ErrorInfo:
couldn't open "myNonexistingfile.txt": no such file or directory
while executing
"open myNonexistingfile.txt"

85

Tcl/Tk

20. TCL BUILT-IN FUNCTIONS

Tcl provides a number of built-in functions (procedures) for various operations. This
includes:

Functions for list handling.

Functions for string handling.

Functions for array handling.

Functions for dictionary handling.

Functions for File I/O handling.

Functions for creating namespaces and packages.

Functions for Math operations.

Functions for System operations.

Each of the above except for math and system functions are covered in earlier chapters.
Math and system built-in functions are explained below.

Math Functions
The math functions available in Tcl are listed in the following table:
SN

Method Name

Description

abs arg

Calculates the absolute value of arg.

acos arg

Calculates the arccosine of arg.

asin arg

Calculates the arcsine of arg.

atan arg

Calculates the arctangent of arg.

atan2 y x

Calculates the arctangent of the quotient of its


arguments(y/x).

ceil arg

Calculates the smallest integer greater than or equal to a


number.

cos arg

Calculates the cosine of arg.

cosh arg

Calculates the hyperbolic cosine of arg.

double arg

Calculates if arg is a floating-point value, returns arg,


otherwise converts arg to floating-point, and returns the
converted value.

86

Tcl/Tk

10

exp arg

Calculates an exponential function (e raised to the power of


arg).

11

floor arg

Calculates the largest integer less than or equal to arg.

12

fmod x y

Calculates the floating-point remainder of the division of x by


y. If y is 0, an error is returned.

13

hypot x y

Calculates the length of the hypotenuse of a right-angled


triangle sqrt(x*x+y*y).

14

int arg

Calculates if arg is an integer value of the same width as the


machine word, returns arg, otherwise converts arg to an
integer.

15

log arg

Calculates the natural logarithm of arg.

16

log10 arg

Calculates the base 10 logarithm of arg.

17

pow x y

Calculates the value of x raised to the power y. If x is


negative, y must be an integer value.

18

rand

Calculates a pseudo-random number between 0 and 1.

19

round arg

Calculates the value of arg rounded to the nearest integer.

20

sin arg

Calculates the sine of arg.

21

sinh arg

Calculates the hyperbolic sine of arg.

22

sqrt arg

Calculates the square root of arg. arg must be positive.

23

srand arg

Calculates a pseudo-random number between 0 and 1. The


arg, which must be an integer, is used to reset the seed for
the random number generator of rand.

24

tan arg

Calculates the tangent of arg.

25

tanh arg

Calculates the hyperbolic tangent of arg.

26

wide arg

Calculates integer value at least 64-bits wide (by signextension if arg is a 32-bit number) for arg if it is not one
already.

Some examples using math functions are given below.


#!/usr/bin/tclsh

namespace import ::tcl::mathfunc::*


puts [tan 10]
puts [pow 10 2]
puts [ceil 10.34]
puts [hypot 10 20]
87

Tcl/Tk

puts [srand 45]


puts [log 10]
puts [srand 45]
When the above code is executed, it produces the following result.
0.6483608274590866
100.0
11.0
22.360679774997898
0.0003521866166741525
2.302585092994046
0.0003521866166741525

System Functions
The important system functions in Tcl includes,

clock - seconds function, which returns current time in seconds.

clock - format function, which formats the seconds into date and time.

clock - scan function, which scans the input string and converts it into seconds.

open function, which is used to open a file.

exec function, which is used to execute a system command.

close function, which is used to close a file.

Some examples for the above functions are listed below:


#!/usr/bin/tclsh

#get seconds
set currentTime [clock seconds]
puts $currentTime
#get format
puts "The time is: [clock format $currentTime -format %H:%M:%S]"
puts "The date is: [clock format $currentTime -format %D]"

set date "Jun 15, 2014"


puts [clock scan $date -format {%b %d, %Y}]
88

Tcl/Tk

puts [exec ls]


puts [exec dir]

set a

[open input.txt]

puts [read $a];


puts $a
close $a

When the above code is executed, it produces the following result:


1402819756
The time is: 03:09:16
The date is: 06/15/2014
1402808400
input.txt
main.tcl
input.txt

main.tcl

This is the file you can use to provide input to your program and later on open
it inside your program to process the input.

file3
The following table provides the list strings that can be used to format the date and time.
SN

Format

Description

%a

Day in short form, eg:Sun.

%A

Day in full form eg:Sunday.

%b

Month in short form.

%B

Month in full form.

%d

Day of month

%j

Julian day of year.

%m

Month in number.

%y

Year in two digits.

%Y

Year in four digits.

10

%H

Hour in 24 hour clock.

89

Tcl/Tk

11

%I

Hour in 12 hour clock.

12

%M

Minutes.

13

%S

Seconds.

14

%p

AM or PM.

15

%D

Date in number, mm/dd/yy.

16

%r

Time in 12 hour clock.

17

%R

Time in 24 hour clock without seconds.

18

%T

Time in 24 hour clock with seconds.

19

%Z

Time Zone Name like GMT, IST, EST, and so on.

90

Tcl/Tk

21. TCL REGULAR EXPRESSIONS

The "regexp" command is used to match a regular expression in Tcl. A regular expression
is a sequence of characters that contains a search pattern. It consists of multiple rules and
the following table explains these rules and corresponding use.
SN

Rule

Description

Exact match.

[a-z]

Any lowercase letter from a-z.

Any character.

Beginning string should match.

Ending string should match.

\^

Backlash sequence to match special character ^.Similarly you


can use for other characters.

()

Add the above sequences inside parenthesis to make a regular


expression.

x*

Should match 0 or more occurrences of the preceding x.

x+

Should match 1 or more occurrences of the preceding x.

10

[a-z]?

Should match 0 or 1 occurrence of the preceding x.

11

{digit}

Matches exactly digit occurrences of previous regex expression.


Digit that contains 0-9.

12

{digit,}

Matches 3 or more digit occurrences of previous regex


expression. Digit that contains 0-9.

13

{digit1,digit2}

Occurrences matches the range between digit1 and digit2


occurrences of previous regex expression.

Syntax
The syntax for regex is given below:
regexp optionalSwitches patterns searchString fullMatch subMatch1 ... subMatchn
Here, regex is the command. We will see about optional switches later. Patterns are the
rules as mentioned earlier. Search string is the actual string on which the regex is
performed. Full match is any variable to hold the result of matched regex result.
Submatch1 to SubMatchn are optional subMatch variable that holds the result of sub match
patterns.

91

Tcl/Tk

Let's look at some simple examples before diving into complex ones. A simple example for
a string with any alphabets. When any other character is encountered the regex, search
will be stopped and returned.
#!/usr/bin/tclsh

regexp {([A-Z,a-z]*)} "Tcl Tutorial" a b


puts "Full Match: $a"
puts "Sub Match1: $b"
When the above code is executed, it produces the following result:
Full Match: Tcl
Sub Match1: Tcl

Multiple Patterns
The following example shows how to search for multiple patterns. This is example pattern
for any alphabets followed by any character followed by any alphabets.
#!/usr/bin/tclsh

regexp {([A-Z,a-z]*).([A-Z,a-z]*)} "Tcl Tutorial" a b c


puts "Full Match: $a"
puts "Sub Match1: $b"
puts "Sub Match2: $c"
When the above code is executed, it produces the following result:
Full Match: Tcl Tutorial
Sub Match1: Tcl
Sub Match2: Tutorial
A modified version of the above code to show that a sub pattern can contain multiple
patterns is shown below:
#!/usr/bin/tclsh

regexp {([A-Z,a-z]*.([A-Z,a-z]*))} "Tcl Tutorial" a b c


puts "Full Match: $a"
puts "Sub Match1: $b"
puts "Sub Match2: $c"
92

Tcl/Tk

When the above code is executed, it produces the following result:


Full Match: Tcl Tutorial
Sub Match1: Tcl Tutorial
Sub Match2: Tutorial

Switches for Regex Command


The list of switches available in Tcl are,

nocase: Used to ignore case.

indices: Store location of matched sub patterns instead of matched characters.

line: New line sensitive matching. Ignores the characters after newline.

start index: Sets the offset of start of search pattern.

Marks the end of switches

In the above examples, I have deliberately used [A-Z, a-z] for all alphabets, you can easily
use -nocase instead of as shown below:
#!/usr/bin/tclsh
regexp -nocase {([A-Z]*.([A-Z]*))} "Tcl Tutorial" a b c
puts "Full Match: $a"
puts "Sub Match1: $b"
puts "Sub Match2: $c"
When the above code is executed, it produces the following result:
Full Match: Tcl Tutorial
Sub Match1: Tcl Tutorial
Sub Match2: Tutorial
Another example using switches is shown below:
#!/usr/bin/tclsh
regexp -nocase -line -- {([A-Z]*.([A-Z]*))} "Tcl \nTutorial" a b
puts "Full Match: $a"
puts "Sub Match1: $b"
regexp -nocase -start 4 -line -- {([A-Z]*.([A-Z]*))} "Tcl \nTutorial" a b
puts "Full Match: $a"
puts "Sub Match1: $b"
93

Tcl/Tk

When the above code is executed, it produces the following result:


Full Match: Tcl
Sub Match1: Tcl
Full Match: Tutorial
Sub Match1: Tutorial

94

Tcl/Tk

22. TK OVERVIEW

Tk refers to Toolkit and it provides cross platform GUI widgets, which helps you in building
a Graphical User Interface. It was developed as an extension to Tcl scripting language by
John Ousterhout. Tk remained in development independently from Tcl with version being
different to each other, before, it was made in sync with Tcl in v8.0.

Features of Tk
It is cross platform with support for Linux, Mac OS, Unix, and Microsoft Windows operating
systems.

It is an open source.

It provides high level of extendibility.

It is customizable.

It is configurable.

It provides a large number of widgets.

It can be used with other dynamic languages and not just Tcl.

GUI looks identical across platforms.

Applications Built in Tk
Large successful applications have been built in Tcl/Tk.

Dashboard Soft User Interface

Forms GUI for Relational DB

Ad Hoc GUI for Relational DB

Software/Hardware System Design

Xtask - Task Management

Musicology with Tcl and Tk

Calender app

Tk mail

Tk Debugger

95

Tcl/Tk

23. TK ENVIRONMENT

Generally, all Mac and Linux mac come with Tk pre-installed. In case, it's not available or
you need the latest version, then you may need to install it. Windows don't come with
Tcl/Tk and you may need to use its specific binary to install it.

The Tk Interpreter
It is just a small program that enables you to type Tk commands and have them executed
line by line. It stops execution of a tcl file in case, it encounters an error unlike a compiler
that executes fully.
Let's have a helloWorld.tcl file as follows. We will use this as first program, we run on the
platform you choose.
#!/usr/bin/wish

grid [ttk::button .mybutton -text "Hello World"]


The following section explains only how to install Tcl/Tk on each of the available platforms.

Installation on Windows
Download the latest version for windows installer from the list of Active Tcl/Tk binaries
available. Active Tcl/Tk community edition is free for personal use.
Run the downloaded executable to install the Tcl and Tk, which can be done by following
the on screen instructions.
Now, we can build and run a Tcl file say helloWorld.tcl by switching to folder containing
the file using cd and then using the following step:
C:\Tcl> wish helloWorld.tcl
Press enter and we will see an output as shown below:

96

Tcl/Tk

Installation on Linux
Most Linux operating systems comes with Tk inbuilt and you can get started right away in
those systems. In case, it's not available, you can use the following command to download
and install Tcl-Tk.
$ yum install tcl tk
Now, we can build and run a Tcl file say helloWorld.tcl by switching to folder containing
the file using cd command and then using the following step:
$ wish helloWorld.tcl
Press enter and we will see an output similar to the following:

Installation on Debian Based Systems


In case, it's not available prebuilt in your OS, you can use the following command to
download and install Tcl-Tk:
$ sudo apt-get install tcl tk
Now, we can build and run a Tcl file say helloWorld.tcl by switching to folder containing
the file using cd command and then using the following steps:
$ wish helloWorld.tcl
Press enter and we will see an output similar to the following:

97

Tcl/Tk

Installation on Mac OS X
Download the latest version for Mac OS X package from the list of Active Tcl/Tk binaries
available. Active Tcl community edition is free for personal use.
Run the downloaded executable to install the Active Tcl, which can be done by following
the on screen instructions.
Now, we can build and run a Tcl file say helloWorld.tcl by switching to folder containing
the file using cd command and then using the following step:
$ wish helloWorld.tcl
Press enter and we will see an output as shown below:

Installation from Source Files


You can use the option of installing from source files when a binary package is not
available. It is generally preferred to use Tk binaries for Windows and Mac OS X, so only
compilation of sources on unix based system is shown below:

Download the source files.

Now, use the following commands to extract, compile, and build after switching to
the downloaded folder.

$ tar zxf tk8.6.1-src.tar.gz


$ cd tcl8.6.1
$ cd unix
$ ./configure with-tcl=../../tcl8.6.1/unix prefix=/opt enable-gcc
$ make
$ sudo make install
Note: Make sure, you change the file name to the version you downloaded on commands
1 and 2 in the above.
In Tcl, we classify some of the variables as special variables and they have a predefined
usage/functionality. The list of specials variables is listed below:
98

Tcl/Tk

Special
Variable

Description

argc

Refers to a number of command-line arguments.

argv

Refers to the list containing the command-line arguments.

argv0

Refers to the file name of the file being interpreted or the name by
which we invoke the script.

env

Used for representing the array of elements that are environmental


variables.

errorCode

Provides the error code for last Tcl error.

errorInfo

Provides the stack trace for last Tcl error.

tcl_interactive

Used to switch between interactive and non-interactive modes by


setting this to 1 and 0 respectively.

tcl_library

Used for setting the location of standard Tcl libraries.

tcl_pkgPath

Provides the list of directories where packages are generally


installed.

tcl_patchLevel

Refers to the current patch level of the Tcl interpreter.

tcl_platform

Used for representing the array of elements with objects including


byteOrder, machine, osVersion, platform, and os.

tcl_precision

Refers to the precision i.e. number of digits to retain when


converting to floating-point numbers to strings. The default value is
12.

tcl_prompt1

Refers to the primary prompt.

tcl_prompt2

Refers to the secondary prompt with invalid commands.

tcl_rcFileName

Provides the user specific startup file.

tcl_traceCompile

Used for controlling the tracing of bytecode compilation. Use 0 for


no output, 1 for summary, and 2 for detailed.

tcl_traceExec

Used for controlling the tracing of bytecode execution. Use 0 for no


output, 1 for summary, and 2 for detailed.

tcl_version

Returns the current version of the Tcl interpreter.

The above special variables have their special meanings for the Tcl interpreter.

99

Tcl/Tk

Examples for Using Tcl Special Variables


Let's take some examples to understand the use of special variables.

Tcl Version
#!/usr/bin/tclsh

puts $tcl_version
When you run the program, you will get a similar output as shown below:
8.5

Tcl Environment Path


#!/usr/bin/tclsh

puts $env(PATH)
When you run the program, you will get a similar output as shown below:
/web/com/GNUstep/Tools:/usr/GNUstep/Local/Tools:/usr/GNUstep/System/Tools:/usr/
local/sml/bin:/usr/local/flex/bin:/usr/local/gcc4.8.1/bin:/usr/share/java:.:/usr/share/java:/usr/lib/jvm/java/lib:/usr/lib/jvm/
java/jre/lib:/usr/local/bin:/usr/local/mozart/bin:/usr/local/go/bin:/usr/local/
factor/:/usr/local/groovy-2.1.7/bin:/opt/Pawn/bin/:/usr/local/iconv950/bin:/usr/local/lib/mono/4.0:/usr/lib64/qtC.3/bin:/usr/local/bin:/bin:/usr/
bin:/usr/local/sbin:/usr/sbin:/sbin:/opt/Pawn/bin:/usr/local/dart/bin:/usr/loca
l/julia/usr/bin:/usr/local/julia:/usr/local/scriptbasic/bin

Tcl Package Path


#!/usr/bin/tclsh

puts $tcl_pkgPath
When you run the program, you will get a similar output as shown below:
/usr/lib64/tcl8.5 /usr/share/tcl8.5 /usr/lib64/tk8.5 /usr/share/tk8.5

100

Tcl/Tk

Tcl Library
#!/usr/bin/tclsh
puts $tcl_library
When you run the program, you will get a similar output as shown below:
/usr/share/tcl8.5

Tcl Patch Level


#!/usr/bin/tclsh
puts $tcl_patchLevel
When you run the program, you will get a similar output as shown below:
8.5.7

Tcl Precision
#!/usr/bin/tclsh
puts $tcl_precision
When you run the program, you will get a similar output as shown below:
0

Tcl Startup File


#!/usr/bin/tclsh

puts $tcl_rcFileName
When you run the program, you will get a similar output as shown below:
~/.tclshrc

101

Tcl/Tk

24. TK WIDGETS OVERVIEW

The basic component of a Tk-based application is called a widget. A component is also


sometimes called a window, since, in Tk, "window" and "widget" are often used
interchangeably. Tk is a package that provides a rich set of graphical components for
creating graphical applications with Tcl.
Tk provides a range of widgets ranging from basic GUI widgets like buttons and menus to
data display widgets. The widgets are very configurable as they have default configurations
making them easy to use.
Tk applications follow a widget hierarchy where any number of widgets may be placed
within another widget, and those widgets within another widget. The main widget in a Tk
program is referred to as the root widget and can be created by making a new instance of
the TkRoot class.

Creating a Widget
The syntax for creating a widget is given below.
type variableName arguments options
The type here refers to the widget type like button, label, and so on. Arguments can be
optional and required based on individual syntax of each widget. The options range from
size to formatting of each component.

Widget Naming Convention


Widget uses a structure similar to naming packages. In Tk, the root window is named with
a period (.) and an element in window, for example button is named .myButton1. The
variable name should start with a lowercase letter, digit, or punctuation mark (except a
period). After the first character, other characters may be uppercase or lowercase letters,
numbers, or punctuation marks (except periods). It is recommended to use a lowercase
letter to start the label.

Color Naming Convention


The colors can be declared using name like red, green, and so on. It can also use
hexadecimal representing with #. The number of hexadecimal digits can be 3, 6, 9, or 12.

Dimension Convention
The default unit is pixels and it is used when we specify no dimension. The other
dimensions are i for inches, m for millimeters, c for centimeters and p for points.

102

Tcl/Tk

Common Options
There are so many common options available to all widgets and they are listed below in
the following table:
SN

Syntax

Description

-background color

Used to set background color for widget.

-borderwidth width

Used to draw with border in 3D effects.

-font fontDescriptor

Used to set font for widget.

-foreground color

Used to set foreground color for widget.

-height number

Used to set height for widget.

-highlightbackground color

Used to set the color rectangle to draw around a


widget when the widget does not have input
focus.

-highlightcolor color

Used to set the color rectangle to draw around a


widget when the widget has input focus.

-padx number

Sets the padx for the widget.

-pady number

Sets the pady for the widget.

10

-relief condition

Sets the 3D relief for this widget. The condition


may be raised, sunken, flat, ridge, solid, or
groove.

11

-text text

Sets the text for the widget.

12

-textvariable varName

Variable associated with the widget. When the


text of widget changes, the variable is set with
text of widget.

13

-width number

Sets the width for widget.

A simple example for options is shown below.


#!/usr/bin/wish

grid [label .myLabel -background red -text "Hello World" -relief ridge borderwidth 3] -padx 100 -pady 100

103

Tcl/Tk

When we run the above program, we will get the following output.

The list of available widgets are categorized below:

Basic Widgets
SN

Widget

Description

Label

Widget for displaying single line of text.

Button

Widget that is clickable and triggers an action.

Entry

Widget used to accept a single line of text as input.

Message

Widget for displaying multiple lines of text.

Text

Widget for displaying and optionally edit multiple lines of text.

Toplevel

Window with all borders and decorations provided by the Window


manager.

Layout Widgets
SN

Widget

Description

Frame

Container widget to hold other widgets.

Place

Widget to hold other widgets in specific place with coordinates of its


origin and an exact size.

Pack

Simple widget to organize widgets in blocks before placing them in the


parent widget.

Grid

Widget to nest widgets packing in different directions.

104

Tcl/Tk

Selection Widgets
SN

Widget

Description

Radiobutton

Widget that has a set of on/off buttons and labels, one of which
may be selected.

Checkbutton

Widget that has a set of on/off buttons and labels, many of which
may be selected.

Menu

Widget that acts as holder for menu items.

Listbox

Widget that displays a list of cells, one or more of which may be


selected.

Mega Widgets
SN

Widget

Description

Dialog

Widget for displaying dialog boxes.

Spinbox

Widget that allows users to choose numbers.

Combobox

Widget that combines an entry with a list of choices available to the


use.

Notebook

Tabbed widget that helps to switch between one of several pages,


using an index tab.

Progressbar

Widget to provide visual feedback to the progress of a long


operation like file upload.

Treeview

Widget to display and allow browsing through a hierarchy of items


more in form of tree.

Scrollbar

Scrolling widgets without a text or canvas widgets.

Scale

Scale widget to choose a numeric value through sliders.

Other Widgets
SN
1

Widget
Canvas

Description
Drawing widget for displaying graphics and images.

We will cover each of these widgets in the upcoming chapters.

105

Tcl/Tk

25. TK BASIC WIDGETS

Basic widgets are common widgets available in almost all Tk applications. The list of
available basic widgets is given below:
1

Label

Widget for displaying single line of text.

Button

Widget that is clickable and triggers an action.

Entry

Widget used to accept a single line of text as input.

Message

Widget for displaying multiple lines of text.

Text

Widget for displaying and optionally edit multiple lines of text.

Toplevel

Widget used to create a frame that is a new top level window.

Tk - Label Widget
A label widget is a common widget used in almost all Tk applications that is used to display
simple text. The syntax for label widget is shown below:
label labelName options

Options
The options available for the label widget are listed below in table:
SN

Syntax

Description

-background color

Used to set background color for widget.

-borderwidth width

Used to draw with border in 3D effects.

-font fontDescriptor

Used to set font for widget.

-foreground color

Used to set foreground color for widget.

-height number

Used to set height for widget.

-padx number

Sets the padx for the widget.

-pady number

Sets the pady for the widget.

-relief condition

Sets the 3D relief for this widget. The condition may


be raised, sunken, flat, ridge, solid, or groove.

-text text

Sets the text for the widget.

10

-textvariable varName

Variable associated with the widget. When the text of


widget changes, the variable is set to text of widget.
106

Tcl/Tk

11

-width number

Sets the width for widget.

12

-justify alignment

Sets the alignment of text, which can be left, center,


or right.

A simple example for label widget is shown below:


#!/usr/bin/wish

grid [label .myLabel -background red -foreground white -text "Hello World" relief ridge -borderwidth 8 -padx 10 -pady 10 -font {Helvetica -18 bold} height 10 -width 35 -textvariable myvariable -justify left -underline 1]
set myvariable "Test Hello"
When we run the above program, we will get the following output:

Tk Button Widget
Tk button widget is a clickable widget that triggers an action. The syntax for button widget
is shown below:
button buttonName options

107

Tcl/Tk

Options
The options available for the button widget are listed below in table:
SN

Syntax

Description

-font fontDescriptor

Used to set font for widget.

-height number

Used to set height for widget.

-command action

Sets the command action for button.

-text text

Sets the text for the widget.

-width number

Sets the width for widget.

A simple button widget is shown below:


#!/usr/bin/wish

grid [label .myLabel

-text "Click the buttons" -textvariable labelText]

grid [button .myButton1 -text "Button 1" -font {Helvetica -18 bold} -height 5
-width 10 -command "set labelText clicked_top_btn"]
grid [button .myButton2 -text "Button 2" -font {Helvetica -18 bold} -height 5 width 10 -command "set labelText clicked_bottom_btn"]

When we run the above program, we will get the following output:

108

Tcl/Tk

When we click the Button1, we will get the following output:

When we click the Button2, we will get the following output:

109

Tcl/Tk

Tk Entry Widgets
Entry widgets are used to accept a single line of text as input. Getting user input is almost
mandatory in all Tk applications. The syntax for entry widget is shown below:
entry entryName options

Options
The options available for the entry widget are listed below in the following table:
SN

Syntax

Description

-background color

Used to set background color for widget.

-borderwidth width

Used to draw with border in 3D effects.

-font fontDescriptor

Used to set font for widget.

-foreground color

Used to set foreground color for widget.

-pady number

Sets the pady for the widget.

-relief condition

Sets the 3D relief for this widget. The condition may


be raised, sunken, flat, ridge, solid, or groove.

-textvariable varName

Variable associated with the widget. When the text of


widget changes, the variable is set to text of widget.

-width number

Sets the width for widget.

-justify side

Sets the justification side. The valid sides are left and
right.

10

-show character

Sets the character for secure entry.

A simple example using entry widget is shown below:


#!/usr/bin/wish

grid [entry .myEntry -background red -foreground white -relief ridge borderwidth 8 -font {Helvetica -18 bold} -width 35 -textvariable myvariable justify right ]
set myvariable "Hello World"
When we run the above program, we will get the following output:

110

Tcl/Tk

An example for secure entry is shown below:


#!/usr/bin/wish

grid [entry .myEntry -background red -foreground white -relief ridge borderwidth 8 -font {Helvetica -18 bold} -width 35 -textvariable myvariable justify left -show "*"]
set myvariable "Hello World"
When we run the above program, we will get the following output:

Tk Message Widget
A message widget is used for displaying multiple lines of text. The syntax for message
widget is shown below:
message messageName options

Options
The options available for the message widget are listed below in the following table:
SN

Syntax

Description

-background color

Used to set background color for widget.

-borderwidth width

Used to draw with border in 3D effects.

-font fontDescriptor

Used to set font for widget.

-foreground color

Used to set foreground color for widget.

-padx number

Sets the padx for the widget.

-pady number

Sets the pady for the widget.

-relief condition

Sets the 3D relief for this widget. The condition may


be raised, sunken, flat, ridge, solid, or groove.

-text text

Sets the text for the widget.

-textvariable varName

Variable associated with the widget. When the text of


widget changes, the variable is set to text of widget.

10

-justify alignment

Sets the alignment of text, which can be left, center,


or right.
111

Tcl/Tk

11

-aspect ratio

Sets the aspect ratio in percent. The default is 150.


It is available when width option is not used.

12

-width number

Sets the width for widget.

A simple example for message widget is shown below:


#!/usr/bin/wish

grid [message .myMessage -background red -foreground white -text "Hello\nWorld"


-relief ridge -borderwidth 8 -padx 10 -pady 10 -font {Helvetica -18 bold} textvariable myvariable -justify right -aspect 100 ]
When we run the above program, we will get the following output:

Tk Text Widget
Tk text widget is a general purpose editable text widget with features for multiple options.
The syntax for text widget is shown below:
text textName options

Options
The options available for the text widget are listed below in table:
SN

Syntax

Description

-background color

Used to set background color for widget.

-borderwidth width

Used to draw with border in 3D effects.

-font fontDescriptor

Used to set font for widget.

-foreground color

Used to set foreground color for widget.


112

Tcl/Tk

-relief condition

Sets the 3D relief for this widget. The condition may be


raised, sunken, flat, ridge, solid, or groove.

-width number

Sets the width for widget.

-height number

Used to set height for widget.

A simple example for text widget is shown below:


#!/usr/bin/wish

grid [text .myText -background red -foreground white -relief ridge -borderwidth
8 -padx 10 -pady 10 -font {Helvetica -18 bold} -width 20 -height 5]
.myText insert 1.0 "Hello\nWorld\n"
.myText insert end "A new line\n"
.myText tag configure para -spacing1 0.15i -spacing2 0.05i \
-lmargin1 0.25i -lmargin2 0.2i -rmargin 0.25i
.myText tag configure hang -lmargin1 0.30i -lmargin2 0.25i
.myText tag add para 1.0 2.end
.myText tag add hang 3.0 3.end
When we run the above program, we will get the following output:

As you can see, text widgets works with the help of procedures like tag, insert, and delete.
Most of the tag usages have been covered in the above example.

Tk Top Level Widgets


Top level widget is used to create a frame that is a new top level window. The syntax for
top level widget is shown below:
toplevel topLevelName options

113

Tcl/Tk

Options
The options available for the top level widget are listed below in table:
SN

Syntax

Description

-background color

Used to set background color for widget.

-borderwidth width

Used to draw with border in 3D effects.

-height number

Used to set height for widget.

-padx number

Sets the padx for the widget.

-pady number

Sets the pady for the widget.

-relief condition

Sets the 3D relief for this widget. The condition may be


raised, sunken, flat, ridge, solid, or groove.

-width number

Sets the width for widget.

A simple example for top level widget is shown below:


#!/usr/bin/wish

toplevel .top -width 400 -height 100 -background red -relief ridge -borderwidth
8 -padx 10 -pady 10
When we run the above program, we will get the following output:

A simple Tk example is shown below using basic widgets:


#!/usr/bin/wish

grid [label .myLabel -text "Label Widget" -textvariable labelText]


grid [text .myText -width 20 -height 5]
.myText insert 1.0 "Text\nWidget\n"
grid [entry .myEntry -text "Entry Widget"]
114

Tcl/Tk

grid [message .myMessage -background red -foreground white -text


"Message\nWidget"]
grid [button .myButton1

-text "Button" -command "set labelText clicked"]

When we run the above program, we will get the following output:

115

Tcl/Tk

26. TK LAYOUT WIDGETS

Layout widgets are used to handle layouts for the Tk application. Frame widget is used
group other widgets and place, pack, and grid are layout manager to give you total control
over your adding to windows. The list of available layout widgets are as shown below:
1

Frame

Container widget to hold other widgets.

Place

Widget to hold other widgets in specific place with coordinates of its origin
and an exact size.

Pack

Simple widget to organize widgets in blocks before placing them in the


parent widget.

Grid

Widget to nest widgets packing in different directions.

Tk Frame Widget
The frame widget is a rectangular container widget that groups widgets for designing GUI.
The syntax for frame widget is shown below:
frame frameName options

Options
The options available for the frame widget are listed below in table:
SN

Syntax

Description

-background color

Used to set background color for widget.

-borderwidth width

Used to draw with border in 3D effects.

-height number

Used to set height for widget.

-padx number

Sets the padx for the widget.

-pady number

Sets the pady for the widget.

-relief condition

Sets the 3D relief for this widget. The condition may be


raised, sunken, flat, ridge, solid, or groove.

-width number

Sets the width for widget.

116

Tcl/Tk

A simple example for frame widget is shown below:


#!/usr/bin/wish

frame .myFrame1 -background red


-height 100 -width 100

-relief ridge -borderwidth 8 -padx 10 -pady 10

frame .myFrame2 -background blue


10 -height 100 -width 50

-relief ridge -borderwidth 8 -padx 10 -pady

pack .myFrame1
pack .myFrame2
When we run the above program, we will get the following output:

Tk Place Widget
The place widget is used to locate a widget at an absolute location or a relative location
based on the size of the window. The syntax for place widget is shown below:
place placeName options

Options
The options available for the place widget are listed below in table.
SN

Syntax

Description

-x xLocation

Sets the absolute x position for widget.

-y yLocation

Sets the absolute y position for widget.

-relx xFraction

Sets the relative x position as fraction of width for widget.


117

Tcl/Tk

-rely yFraction

Sets the relative y position as fraction of height for widget.

A simple example for place widget is shown below.


#!/usr/bin/wish

. configure -width 250 -height 300


frame .myFrame1 -background red
-height 100 -width 100

-relief ridge -borderwidth 8 -padx 10 -pady 10

frame .myFrame2 -background blue


10 -height 100 -width 50

-relief ridge -borderwidth 8 -padx 10 -pady

place .myFrame1 -x 0 -y 20
place .myFrame2 -x 50 -y 150
When we run the above program, we will get the following output:

Tk Pack Widget
The pack widget is a rectangular container widget that groups widgets for designing GUI.
The syntax for pack widget is shown below.
pack packName options

Options
The options available for the pack widget are listed below in the following table:
118

Tcl/Tk

SN

Syntax

Description

-side side

Packs the widget to given side of the parent window. It


can be top, bottom, left, and right. The default is top.

-anchor edge

Pack widget will be anchored to specific side if the width


is less than space is assigned. The valid edges are n, e,
w, and s.

-expand boolean

Used to make the widget the available space.

-padx number

Sets the padx for the widget.

-pady number

Sets the pady for the widget.

-fill direction

Widget may expand to fill extra space in its parcel. The


default is none. The direction may be none, x to fill
vertically, y to fill horizontally, and both to fill both ways.

-after widgetName

Pack this widget after widgetName, generally on top of


it.

A simple pack example for pack widget is shown below:


#!/usr/bin/wish

label .label1 -background green -text "Hello World1" -width 30


label .label2 -background gray -text "Hello World2"
frame .myFrame2 -background blue
10 -height 100 -width 50

-relief ridge -borderwidth 8 -padx 10 -pady

pack .label1 -side top -anchor s


pack .label2 -side top -anchor s
pack .myFrame2 -padx 10 -fill x -side bottom -anchor n -after .label2

When we run the above program, we will get the following output.
119

Tcl/Tk

Tk Grid Widget
The grid widget used to layout widgets in specific rows and columns. The syntax for grid
widget is shown below:
grid gridName options

Options
The options available for the grid widget are listed below in the following table:
SN

Syntax

Description

-column number

Sets the column position for widget.

-row number

Sets the row position for widget.

-columnspan number

Number of columns to be used for this widget. Defaults


to 1.

-rowspan number

Number of rows to be used for this widget. Defaults to


1.

-sticky side

Sets the edge of the cell to which the widget should


stick to. Valid values can be n for top, s for bottom, e
for right, w for left, or a combination of these letters.

A simple example for grid widget is shown below:


#!/usr/bin/wish

frame .myFrame1 -background red


-height 100 -width 100

-relief ridge -borderwidth 8 -padx 10 -pady 10

frame .myFrame2 -background blue


10 -height 100 -width 50

-relief ridge -borderwidth 8 -padx 10 -pady

120

Tcl/Tk

grid .myFrame1 -columnspan 10 -rowspan 10 -sticky w


grid .myFrame2 -column 10 -row 2
When we run the above program, we will get the following output:

A simple Tk example is shown below for layout widgets:


#!/usr/bin/wish

frame .myFrame1 -background red


-height 100 -width 100

-relief ridge -borderwidth 8 -padx 10 -pady 10

frame .myFrame2 -background blue


10 -height 100 -width 50

-relief ridge -borderwidth 8 -padx 10 -pady

pack .myFrame1
pack .myFrame2

When we run the above program, we will get the following output:
121

Tcl/Tk

122

Tcl/Tk

27. TK SELECTION WIDGETS

Selection widgets are used to select different options in a Tk application. The list of
available selection widgets are as shown below.
1

Radiobutton

Widget that has a set of on/off buttons and labels, one of which
may be selected.

Checkbutton

Widget that has a set of on/off buttons and labels, many of which
may be selected.

Menu

Widget that acts as holder for menu items.

Listbox

Widget that displays a list of cells, one or more of which may be


selected.

Tk Radio Button Widget


Radio button widget implements a multiple-choice button, which is a way to offer many
possible selections to the user and lets user choose only one of them. The syntax for radio
button widget is shown below:
radiobutton radiobuttonName options

Options
The options available for the radio button widget are listed below in the following table:
SN

Syntax

Description

-font fontDescriptor

Used to set font for widget.

-height number

Used to set height for widget.

-command action

Sets the command action for button.

-text text

Sets the text for the widget.

-width number

Sets the width for widget.

-variable variableName

Sets the variable for widget.

-value variableValue

Sets the variable with variable value.

123

Tcl/Tk

A simple radio button widget example is shown below:


#!/usr/bin/wish

grid [frame .gender ]


grid [label .myLabel

-text "Male" -textvariable myLabel1 ]

grid [radiobutton .gender.maleBtn -text "Male"


-command "set myLabel1 Male"] -row 1 -column 2

-variable gender -value "Male"

grid [radiobutton .gender.femaleBtn -text "Female" -variable gender -value


"Female" -command "set myLabel1 Female"] -row 1 -column 3
.gender.maleBtn select
When we run the above program, we will get the following output:

Tk Check Button Widget


Tk-check button is used to create multiple selectable items in the form of check boxes.
The syntax for check button widget is shown below:
checkbutton checkbuttonName options

Options
The options available for the check button widget are listed below in the following table:
SN

Syntax

Description

-font fontDescriptor

Used to set font for widget.

-height number

Used to set height for widget.

-command action

Sets the command action for button.

-text text

Sets the text for widget.

-width number

Sets the width for widget.

-variable variableName

Sets the variable for widget.

A simple Tk example for check button is shown below:


124

Tcl/Tk

#!/usr/bin/wish

grid [label .myLabel1


myLabelValue1 ]

-text "Range 20-30 not selected" -textvariable

grid [checkbutton .chk1 -text "Range 20-30" -variable occupied1 -command {if
{$occupied1 } {
set myLabelValue1 {Range 20-30 selected}
} else {
set myLabelValue1 {Range 20-30 not selected}
} }]
grid [label .myLabel2
myLabelValue2 ]

-text "Range 30+ not selected" -textvariable

grid [checkbutton .chk2 -text "Range 20-30" -variable occupied2 -command {if
{$occupied2 } {
set myLabelValue2 {Range 30+ selected}
} else {
set myLabelValue2 {Range 30+ not selected}
} }]

When we run the above program, we will get the following output:

When we click the check button1 and check button2, we will get the following output:
125

Tcl/Tk

Tk Menu Widget
Tk menu widget is used along with Tk widget menubutton. So, we will see menubutton
first. The syntax for menu button widget is shown below:
menubutton menubuttonName options

Menu Button Options


The options available for the menu button widget are listed below in the following table:
SN

Syntax

Description

-command action

Sets the command action for button.

-text text

Sets the text for the widget.

-textvariable varName

Variable associated with the widget. When the text


of widget changes, the variable is set to text of
widget.

-width number

Sets the width for widget.

-menu menuName

Specifies the name of associated menu widget.

-underline charPosition

Sets the position for hotkey.

The syntax for menu is shown below.

menu menuName options

Menu Options
The options available for the menu widget are listed below in the following table:
126

Tcl/Tk

SN

Syntax

Description

-font fontDescriptor

Used to set font for widget.

-postcommand action

Sets the command action to be done before a menu is


posted.

-menu menuName

Specifies the name of associated menu widget.

-tearoff boolean

Allows or disallows a menu to be removed from the


menubutton and displayed in a permanent window.
Default is enabled.

The syntax for adding menubutton is shown below:


menuName add type menubuttonType options
The type includes separator, cascade, checkbutton, radiobutton, and command.

MenuName Add Options


The options available for the menuName add are listed below in table:
SN

Syntax

Description

-command action

Sets the command action for the menubutton.

-menu menuName

Specifies the name of associated menu widget.

-label string

Set the text of the menu.

-variable varName

Sets the variable to be set when this entry is selected.

-value string

The value is set for the variable.

-underline position

Sets the position for hotkey.

A simple Tk menu is shown below:


#!/usr/bin/wish

menubutton .myMenubutton -menu .myMenubutton.myMenu -text "ChangeText"


menu .myMenubutton.myMenu
.myMenubutton.myMenu add command -label Hello -command {set myvariable "Hello"}
.myMenubutton.myMenu add command -label World -command {set myvariable "World"}
pack .myMenubutton
pack [label .myLabel -text "Select An option" -font {Helvetica -18 bold} height 5 -width 15 -textvariable myvariable]
When we run the above program, we will get the following output:
127

Tcl/Tk

When we select a menu option, we will get an output as shown below:

Tk Listbox Widget
Tk listbox widgets are scrollable lists that can be selected. The syntax for listbox widget is
shown below:
listbox buttonName options

SN

Syntax

Description

-background color

Used to set background color for widget.

-borderwidth width

Used to draw with border in 3D effects.


128

Tcl/Tk

-font fontDescriptor

Used to set font for widget.

-foreground color

Used to set foreground color for widget.

-height numberOfLines

Used to set number of lines for height of widget.

-selectmode mode

Mode can be single, browse, multiple and extended.

-exportselection bool

To use multiple listbox widgets, set this option to


FALSE. The default is TRUE.

-width number

Sets the width for widget.

A simple example for listbox is shown below:


#!/usr/bin/wish

proc setLabel {text} {


.label configure -text $text
}
listbox .myList
label .label -text "No Choice selected"
bind .myList

{setLabel [.myList get active]}

grid .myList -row 0 -column 0 -sticky news


grid .label -row 1 -column 0 -columnspan 2
.myList insert 0 Choice1 Choice2 Choice3

When we run the above program, we will get the following output:

129

Tcl/Tk

When we select an option, we will get the following output:

A simple Tk example is shown below using selection widgets:


#!/usr/bin/wish

grid [frame .gender ]


grid [label .label1

-text "Male" -textvariable myLabel1 ]

130

Tcl/Tk

grid [radiobutton .gender.maleBtn -text "Male"


-command "set myLabel1 Male"] -row 1 -column 2

-variable gender -value "Male"

grid [radiobutton .gender.femaleBtn -text "Female" -variable gender -value


"Female" -command "set myLabel1 Female"] -row 1 -column 3
.gender.maleBtn select
grid [label .myLabel2
]

-text "Range 1 not selected" -textvariable myLabelValue2

grid [checkbutton .chk1 -text "Range 1" -variable occupied1 -command {if
{$occupied1 } {
set myLabelValue2 {Range 1 selected}
} else {
set myLabelValue2 {Range 1 not selected}
} }]
proc setLabel {text} {
.label configure -text $text
}

When we run the above program, we will get the following output:

131

Tcl/Tk

28. TK CANVAS WIDGETS

Canvas is used for providing drawing areas. The syntax for canvas widget is shown below:
canvas canvasName options

Options
The options available for the canvas widget are listed below in the following table:
SN

Syntax

Description

-background color

Used to set background color for widget.

-closeenough distance

Sets the closeness of mouse cursor to a


displayable item. The default is 1.0 pixel. This
value may be a fraction and must be positive.

-scrollregion boundingBox

The bounding box for the total area of this


canvas.

-height number

Used to set height for widget.

-width number

Sets the width for widget.

-xscrollincrement size

The amount to scroll horizontally when scrolling is


requested.

-yscrollincrement size

The amount to scroll vertically when scrolling is


requested.

A simple example for canvas widget is shown below:


#!/usr/bin/wish

canvas .myCanvas -background red -width 100 -height 100


pack .myCanvas

132

Tcl/Tk

When we run the above program, we will get the following output:

Widgets for Drawing in Canvas


The list of the available widgets for drawing in canvas is listed below:
SN

Widget

Description

Line

Draws a line.

Arc

Draws an arc.

Rectangle

Draws a rectangle.

Oval

Draws an oval.

Polygon

Draws a polygon.

Text

Draws a text.

Bitmap

Draws a bitmap.

Image

Draws an image.

Tk Canvas Line Widget


Line widget is used to draw a line in canvas. The syntax for line widget is shown below:
canvasName create line x1 y1 x2 y2 ... xn yn options
x1 y1, x2 y2 ... xn yn are used to determine the end points of line segments.

133

Tcl/Tk

Options
The options available for the line widget are listed below in the following table:
SN

Syntax

Description

-arrow end

Determines whether line should have arrow on ends.


The end can be both, first, last and none.

-fill color

The fill color fills the line segment with the color.

-smooth boolean

This can be set to true make the line segments to be


rendered with a set of Bezier splines.

-splinesteps number

Determines the number of line segment for Bezier


splines.

A simple example for line widget is shown below:


#!/usr/bin/wish

canvas .myCanvas -background red -width 100 -height 100


pack .myCanvas
.myCanvas create line 10 10 50 50 30 100 -arrow both -fill yellow -smooth true
-splinesteps 2
When we run the above program, we will get the following output:

134

Tcl/Tk

Tk - Canvas Arc Widget


Arc widget is used to draw an arc in canvas. The syntax for arc widget is shown below:
canvasName create arc x1 y1 x2 y2 options
x1 y1 and x2 y2 are the end points of an arc.

Options
The options available for the arc widget are listed below in the following table:
SN

Syntax

Description

-fill color

The fill color fills the arc with the color.

-start angle

The start location in degrees for this arc. The default is 0.

-extent angle

The number of degrees to extend the arc from the start


position. The default is 90 degrees.

-style styleType

The style of arc to draw. The options are pieslice, chord, and
arc.

A simple example for arc widget is shown below:


#!/usr/bin/wish

canvas .myCanvas -background red -width 100 -height 100


pack .myCanvas
.myCanvas create arc 10 10 80 80 -fill yellow
When we run the above program, we will get the following output:

135

Tcl/Tk

Tk Canvas Rectangle Widget


Rectangle widget is used to draw a rectangle shape in canvas. The syntax for rectangle
widget is shown below:
canvasName create rectangle x1 y1 x2 y2 options
x1 y1 and x2 y2 are the end points of rectangle.

Options
The options available for the rectangle widget are listed below in the following table:
SN

Syntax

Description

-outline color

Determines the outline color.

-fill color

The fill color fills the oval with the color.

-stipple bitmap

The stipple pattern to use if the -fill option is being used.

-width number

Determines the width.

A simple example for rectangle widget is shown below:


#!/usr/bin/wish

canvas .myCanvas -background red -width 200 -height 200


pack .myCanvas
.myCanvas create rectangle 50 50 100 80

-fill yellow

When we run the above program, we will get the following output:

136

Tcl/Tk

Tk Canvas Oval Widget


Oval widget is used to draw an oval shape in canvas. The syntax for oval widget is shown
below:
canvasName create oval x1 y1 x2 y2 options
x1 y1 and x2 y2 are the end points of oval.

Options
The options available for the oval widget are listed below in the following table:
SN

Syntax

Description

-outline color

Determines the outline color.

-fill color

The fill color fills the oval with the color.

-stipple bitmap

The stipple pattern to use if the -fill option is being used.

-width number

Determines the width.

A simple example for oval widget is shown below:


#!/usr/bin/wish

canvas .myCanvas -background red -width 200 -height 200


pack .myCanvas
.myCanvas create oval 50 50 100 80 -fill yellow
When we run the above program, we will get the following output:

137

Tcl/Tk

Tk Canvas Polygon Widget


Polygon widget is used to draw a polygon shape in canvas. The syntax for polygon widget
is shown below:
canvasName create polygon x1 y1 x2 y2 ... xn yn options
x1 y1 and x2 y2 ... xn yn are used to determine the end points of a polygon.

Options
The options available for the polygon widget are listed below in the following table:
SN

Syntax

Description

-outline color

Determines the outline color.

-fill color

The fill color fills the oval with the color.

-stipple bitmap

The stipple pattern to use if the -fill option is being


used.

-width number

Determines the width.

-smooth boolean

This can be set to true make the line segments to be


rendered with a set of Bezier splines.

-splinesteps number

Determines the number of line segment for bezier


splines.

A simple example for polygon widget is shown below:


#!/usr/bin/wish

canvas .myCanvas -background red -width 200 -height 200


pack .myCanvas
.myCanvas create polygon 50 50 100 80 120 120 100 190 -fill yellow -outline
green

138

Tcl/Tk

When we run the above program, we will get the following output:

Tk - Canvas Text Widget


Canvas text widget is used to draw text in canvas. The syntax for canvas text widget is
shown below:
canvasName create text x y options
x and y are used to determine the position of text:

Options
The options available for the canvas text widget are listed below in the following table:
SN

Syntax

Description

-anchor position

The text will be positioned relative to the x and y locations.


Center is default and other options are n, s, e, w, ne, se,
sw, and nw.

-justify style

Determines the multiline, should be right justified, left


justified, or center justified. The default is left.

-fill color

The fill color fills the oval with the color.

-text text

The text for text widget.

-font fontStyle

The font to use for this text.

139

Tcl/Tk

A simple example for canvas text widget is shown below:


#!/usr/bin/wish

canvas .myCanvas -background red -width 200 -height 200


pack .myCanvas
.myCanvas create text 100 100 -fill yellow -justify center -text "Hello
World.\n How are you?" -font {Helvetica -18 bold}
When we run the above program, we will get the following output:

Tk Canvas Bitmap Widget


Bitmap widget is used to add bitmap to canvas. The syntax for bitmap widget is shown
below:
canvasName create bitmap x y options
x and y set the location of bitmap.

Options
The options available for the bitmap widget are listed below in the following table:
SN
1

Syntax
-anchor position

Description
The bitmap will be positioned relative to the x and y
locations. Center is default an other options are n, s, e, w,
ne, se, sw, and nw.

140

Tcl/Tk

-bitmap name

Defines the bitmap to display. The available bitmaps in Tk


include warning, question, questhead, info, hourglass,
error, gray12, gray25, gray50, and gray75.

A simple example for bitmap widget is shown below:


#!/usr/bin/wish

canvas .myCanvas -background red -width 100 -height 100


pack .myCanvas
.myCanvas create bitmap 50 50 -bitmap info

When we run the above program, we will get the following output:

Tk Canvas Image Widget


Image widget is used to create a displayed image item. An image can be created from a
GIF, PNG, PPM, PGM, or X-Bitmap image. The syntax for image widget is shown below.
canvasName create image x y options
x and y set the location of a bitmap.

141

Tcl/Tk

Option
The option available for the image widget are listed below in the following table:
SN
1

Syntax
-image imageName

Description
The variable that holds image to display.

A simple example for image widget is shown below:


#!/usr/bin/wish

canvas .myCanvas -background red -width 100 -height 100


pack .myCanvas
set myImage [image create photo]
$myImage read "/Users/myImages/myImage1.png"
.myCanvas create image 50 50 -image $myImage
When we run the above program, we will get the following output:

An example using different canvas widgets is shown below:


#!/usr/bin/wish

canvas .myCanvas -background red -width 200 -height 200


pack .myCanvas
.myCanvas create arc 10 10 50 50 -fill yellow
.myCanvas create line 10 30 50 50 100 10 -arrow both -fill yellow -smooth true
-splinesteps 2
142

Tcl/Tk

.myCanvas create oval 50 50 100 80 -fill yellow


.myCanvas create polygon 50 150 100 80 120 120 100 190 -fill yellow -outline
green
.myCanvas create rectangle 150 150 170 170

-fill yellow

.myCanvas create text 170 20 -fill yellow -text "Hello" -font {Helvetica -18
bold}
.myCanvas create bitmap 180 50 -bitmap info

When we run the above program, we will get the following output:

143

Tcl/Tk

29. TK MEGA WIDGETS

Mega widgets include many complex widgets which is often required in some large scale
Tk applications. The list of available mega widgets are as shown below:
SN

Widget

Description

Dialog

Widget for displaying dialog boxes.

Spinbox

Widget that allows users to choose numbers.

Combobox

Widget that combines an entry with a list of choices available to the


use.

Notebook

Tabbed widget that helps to switch between one of several pages,


using an index tab.

Progressbar

Widget to provide visual feedback to the progress of a long


operation like file upload.

Treeview

Widget to display and allow browsing through a hierarchy of items


more in form of tree.

Scrollbar

Scrolling widgets without a text or canvas widgets.

Scale

Scale widget to choose a numeric value through sliders.

Tk Dialog Widget
A dialog widget is used for displaying dialog boxes:
tk_dialog window title detailText bitmap default string1 ... stringn
The use of each of the above option of the widget is listed below in the following table and
they need to be used in the same order:
SN

Syntax

Description

window

Determines the name of the top level window for dialog and
any existing window by this name is destroyed.

title

Title for the widget.

detailText

Detail text for the widget.

bitmap

Bitmap (in the form suitable for Tk_GetBitmap) to display


in the top portion of the dialog, to the left of the text. If
this is an empty string then no bitmap is displayed in the
dialog. The available bitmaps in Tk include warning,
question, questhead, info, hourglass, error, gray12,
gray25, gray50, and gray75.

144

Tcl/Tk

default

The index of button to be selected.

string1 ... stringn

The strings for buttons and it determines the number of


buttons.

A simple example for dialog widget is shown below:


#!/usr/bin/wish

set a [tk_dialog .myDialog "myTitle" "myDetail Text" questhead 0 "Yes" "No"]


When we run the above program, we will get the following output:

Tk Spinbox Widget
Spinbox widget allows users to choose numbers or arbitrary values. The syntax for spinbox
widget is shown below.
spinbox spinboxName options

Options
The options available for the spinbox widget are listed below in table.
SN

Syntax

Description

-background color

Used to set background color for widget.

-borderwidth width

Used to draw with border in 3D effects.

-font fontDescriptor

Used to set font for widget.

-foreground color

Used to set foreground color for widget.

-from number

Range start value for spinbox.

-increment number

Range increment value for spinbox.

145

Tcl/Tk

-relief condition

Sets the 3D relief for this widget. The condition may


be raised, sunken, flat, ridge, solid, or groove.

-textvariable varName

Variable associated with the widget. When the text of


widget changes, the variable is set to text of widget.

-to number

Range end value for spinbox.

10

-values array

Arbitrary values for spinbox widget.

11

-width number

Sets the width for widget.

A simple example for spinbox widget is shown below:


#!/usr/bin/wish

set mylist [list C C++ Lua Tcl]


pack [spinbox .s1 -textvariable spinval1 -values $mylist -background yellow borderwidth 5 -font {Helvetica -18 bold} -foreground red -width 40 -relief
ridge]
pack [spinbox .s2 -textvariable spinval2 -from 1.0 -to 100.0 -increment 5 background yellow -borderwidth 5 -font {Helvetica -18 bold} -foreground red width 40 -relief ridge]

When we run the above program, we will get the following output:

Tk Combobox Widget
Combobox widget is a widget that combines an entry with a list of choices available to the
use. The syntax for combobox widget is shown below:
combobox comboboxName options

Options
The options available for the combobox widget are listed below in table.
SN
1

Syntax
-background color

Description
Used to set background color for widget.
146

Tcl/Tk

-borderwidth width

Used to draw with border in 3D effects.

-font fontDescriptor

Used to set font for widget.

-foreground color

Used to set foreground color for widget.

-textvariable varName

Variable associated with the widget. When the text


of widget changes, the variable is set to text of
widget.

-values array

Arbitrary values for combobox widget.

-width number

Sets the width for widget.

-justify alignment

Sets the alignment of text, which can be left,


center, or right.

-state requiredState

Sets the state, which can be read only, disabled,


or normal.

10

-postcommand command

Procedure to be executed post action.

A simple example for combobox widget is shown below:


#!/usr/bin/wish

set mylist [list C C++ Lua Tcl]


pack [ttk::combobox .s1 -textvariable combovalue -values $mylist -background
yellow -font {Helvetica -18 bold} -foreground red -width 40 -justify left state normal]
set combovalue "C"
When we run the above program, we will get the following output:

Tk Notebook Widget
A tabbed widget that helps to switch between one of several pages, using an index tab.
The syntax for notebook widget is shown below.
ttk::notebook notebookName options

147

Tcl/Tk

Options
The options available for the notebook widget are listed below in the following table:
SN

Syntax

Description

-height number

Used to set height for widget.

-width number

Sets the width for widget.

A simple example for notebook widget is shown below:


#!/usr/bin/wish

ttk::notebook .n

-width 100 -height 100

ttk::frame .n.f1;
ttk::frame .n.f2;
.n add .n.f1 -text "TabOne"
.n add .n.f2 -text "TabTwo"
pack [label .n.f1.f2 -background red -foreground white -text "TabOne"]
pack [label .n.f2.f2 -background red -foreground white -text "TabTwo"]
pack .n

When we run the above program, we will get the following output:

Tk Progressbar Widget
Progressbar widget is used to provide visual feedback of the progress of a long operation
like file upload. The syntax for progressbar widget is shown below:
progressbar progressbarName options

148

Tcl/Tk

Options
The options available to progressbar widget is listed below in the following table:
SN

Syntax

Description

-length number

Sets the length for widget.

-maximum number

Set the maximum possible -value. Default is 100.

-mode mode

Mode can be indeterminate or determinate.

-orien orientation

Sets the orientation for widget. It can be either


horizontal or vertical.

-value number

The current progress of the progress bar.

-variable varName

Variable associated with the widget. When the text of


widget changes, the variable is set to text of widget.

A simple example for progressbar widget is shown below.


#!/usr/bin/wish

pack [ttk::progressbar .p1 -orient horizontal -length 200 -mode indeterminate value 90]
pack [ttk::progressbar .p2 -orient horizontal -length 200 -mode determinate variable a -maximum 75 -value 20]

When we run the above program, we will get the following output.

Tk Treeview Widget
Treeview widget is used to choose a numeric value through sliders. The syntax for treeview
widget is shown below.
treeview treeviewName options

Options
The options available for the treeview widget are listed below in table.
149

Tcl/Tk

SN

Syntax

Description

-columns columnNames

An array of column names for widget.

-displaycolumns columns

An array of column names or indices specifying


columns to be displayed. Use #all for all.

-height number

Height for widget.

-selectmode mode

Selection mode which can be extended, browse, or


none.

A simple example for treeview widget is shown below.


#!/usr/bin/wish

ttk::treeview .tree -columns "Creator Year" -displaycolumns "Year Creator"


.tree heading Creator -text "Creator" -anchor center
.tree heading Year -text "Year" -anchor center
pack .tree
.tree insert {} end -id Languages -text "Languages"
.tree insert Languages end -text C -values [list "Dennis Ritchie" "1990"]
.tree insert "" end -id Direct -text "Direct"

When we run the above program, we will get the following output.

To move the elements, we can use the following command.


.tree move Languages Direct end

150

Tcl/Tk

We will get the following output when the above command is executed.

Similarly, we can use the delete command to delete a values from treeview.

Tk Scrollbar Widget
Scrollbar widget is a scrolling widget that can work without a text or canvas widgets. The
syntax for scrollbar widget is shown below.
scrollbar scrollbarName options

Options
The options available for the scrollbar widget are listed below in table.
SN

Syntax

Description

-background color

Used to set background color for widget.

-borderwidth width

Used to draw with border in 3D effects.

-orien orientation

Sets the orientation for widget. It can be either


horizontal or vertical.

-relief condition

Sets the 3D relief for this widget. The condition may be


raised, sunken, flat, ridge, solid, or groove.

-command command

Command links view to scrollbar widget.

A simple example for scrollbar widget is shown below:


#!/usr/bin/wish

grid [tk::listbox .l -yscrollcommand ".s1 set" -xscrollcommand ".s2 set" height 5 -width 20] -column 0 -row 0 -sticky nwes
grid [ttk::scrollbar .s1 -command ".l yview" -orient vertical -background
yellow -borderwidth 5 -relief ridge] -column 1 -row 0 -sticky ns
151

Tcl/Tk

grid [ttk::scrollbar .s2 -command ".l xview" -orient horizontal -background


yellow -borderwidth 5 -relief ridge] -column 0 -row 1 -sticky ew

for {set index 0} {$index<100} {incr index} {


.l insert end "A long line of text for testing scrollbar."
}
When we run the above program, we will get the following output:

Tk Scale Widget
Scale widget is used to choose a numeric value through sliders. The syntax for scale widget
is shown below:
scale scaleName options

Options
The options available for the scale widget are listed below in the following table:
SN

Syntax

Description

-background color

Used to set background color for widget.

-borderwidth width

Used to draw with border in 3D effects.

-font fontDescriptor

Used to set font for widget.

-foreground color

Used to set foreground color for widget.

-from number

Range start value for widget.

-variable varName

Variable associated with the widget. When the text of


widget changes, the variable is set to text of widget.

-length number

Sets the length for widget.

-orien orientation

Sets the orientation for widget. It can be either


horizontal or vertical.

152

Tcl/Tk

-relief condition

Sets the 3D relief for this widget. The condition may be


raised, sunken, flat, ridge, solid, or groove.

10

-to number

Range end value for widget.

11

-command command

Procedure to be executed on action.

A simple example for scale widget is shown below:


#!/usr/bin/wish

proc scaleMe {mywidget scaleValue} {


$mywidget configure -length $scaleValue
}
pack [scale .s2 -from 100.0 -to 200.0 -length 100 -background yellow borderwidth 5 -font {Helvetica -18 bold} -foreground red -width 40 -relief
ridge -orien horizontal -variable a -command "scaleMe .s2" ]
When we run the above program, we will get the following output.

When we scroll the scale to maximum, we will get the following output.

153

Tcl/Tk

A simple Tk example is shown below using some mega widgets.


#!/usr/bin/wish

ttk::treeview .tree -columns "Creator Year" -displaycolumns "Year Creator"


.tree heading Creator -text "Creator" -anchor center
.tree heading Year -text "Year" -anchor center
pack .tree
.tree insert {} end -id Languages -text "Languages"
.tree insert Languages end -text C -values [list "Dennis Ritchie" "1990"]
proc scaleMe {mywidget scaleValue} {
$mywidget configure -length $scaleValue
}
pack [scale .s2 -from 100.0 -to 200.0 -length 100 -background yellow borderwidth 5 -font {Helvetica -18 bold} -foreground red -width 40 -relief
ridge -orien horizontal -variable a -command "scaleMe .s2" ]
pack [ttk::progressbar .p1 -orient horizontal -length 200 -mode indeterminate value 90]
pack [ttk::progressbar .p2 -orient horizontal -length 200 -mode determinate variable a -maximum 75 -value 20]
When we run the above program, we will get the following output:

154

Tcl/Tk

30. TK FONTS

There are a number of widgets that supports displaying text. Most of these provides the
option of font attribute. The syntax for creating a font is shown below:
font create fontName options

Options
The options available for the font create are listed below in the following table:
SN

Syntax

Description

-family familyName

The name of font family.

-size number

The size of font.

-weight level

The weight for font.

A simple example for a font creation is shown below:


#!/usr/bin/wish

font create myFont -family Helvetica -size 18 -weight bold


pack [label .myLabel -font myFont -text "Hello World"]

When we run the above program, we will get the following output:

To get all the fonts available, we can use the following command:
#!/usr/bin/wish

puts [font families]

155

Tcl/Tk

When we run the above command, we will get the following output:
{Abadi MT Condensed Extra Bold} {Abadi MT Condensed Light} {Al Bayan} {Al Nile} {Al
Tarikh} {American Typewriter} {Andale Mono} Arial {Arial Black} {Arial Hebrew}
{Arial Narrow} {Arial Rounded MT Bold} {Arial Unicode MS} Athelas Avenir {Avenir
Next} {Avenir Next Condensed} Ayuthaya Baghdad {Bangla MN} {Bangla Sangam MN}
{Baoli SC} Baskerville {Baskerville Old Face} Batang {Bauhaus 93} Beirut {Bell MT}
{Bernard MT Condensed} BiauKai {Big Caslon} {Book Antiqua} {Bookman Old Style}
{Bookshelf Symbol 7} Braggadocio {Britannic Bold} {Brush Script MT} Calibri
{Calisto MT} Cambria {Cambria Math} Candara Century {Century Gothic} {Century
Schoolbook} Chalkboard {Chalkboard SE} Chalkduster {Charcoal CY} Charter Cochin
{Colonna MT} {Comic Sans MS} Consolas Constantia {Cooper Black} Copperplate
{Copperplate Gothic Bold} {Copperplate Gothic Light} Corbel {Corsiva Hebrew}
Courier {Courier New} {Curlz MT} Damascus {DecoType Naskh} Desdemona {Devanagari
MT} {Devanagari Sangam MN} Didot {DIN Alternate} {DIN Condensed} {Diwan Kufi}
{Diwan Thuluth} {Edwardian Script ITC} {Engravers MT} {Euphemia UCAS} Eurostile
Farah Farisi {Footlight MT Light} {Franklin Gothic Book} {Franklin Gothic Medium}
Futura Gabriola Garamond {GB18030 Bitmap} {Geeza Pro} Geneva {Geneva CY} Georgia
{Gill Sans} {Gill Sans MT} {Gloucester MT Extra Condensed} {Goudy Old Style}
{Gujarati MT} {Gujarati Sangam MN} Gulim GungSeo {Gurmukhi MN} {Gurmukhi MT}
{Gurmukhi Sangam MN} Haettenschweiler {Hannotate SC} {Hannotate TC} {HanziPen SC}
{HanziPen TC} Harrington HeadLineA Hei {Heiti SC} {Heiti TC} Helvetica {Helvetica
CY} {Helvetica Neue} Herculanum {Hiragino Kaku Gothic Pro} {Hiragino Kaku Gothic
ProN} {Hiragino Kaku Gothic Std} {Hiragino Kaku Gothic StdN} {Hiragino Maru Gothic
Pro} {Hiragino Maru Gothic ProN} {Hiragino Mincho Pro} {Hiragino Mincho ProN}
{Hiragino Sans GB} {Hoefler Text} Impact {Imprint MT Shadow} InaiMathi {Iowan Old
Style} Kai Kailasa {Kaiti SC} {Kaiti TC} {Kannada MN} {Kannada Sangam MN} Kefa
{Khmer MN} {Khmer Sangam MN} {Kino MT} Kokonor Krungthep KufiStandardGK {Lantinghei
SC} {Lantinghei TC} {Lao MN} {Lao Sangam MN} {Libian SC} {LiHei Pro} {LiSong Pro}
{Lucida Blackletter} {Lucida Bright} {Lucida Calligraphy} {Lucida Console} {Lucida
Fax} {Lucida Grande} {Lucida Handwriting} {Lucida Sans} {Lucida Sans Typewriter}
{Lucida Sans Unicode} {Malayalam MN} {Malayalam Sangam MN} Marion {Marker Felt}
Marlett {Matura MT Script Capitals} Meiryo Menlo {Microsoft Sans Serif} Mishafi
Mistral {Modern No. 20} Monaco {MS Gothic} {MS Mincho} {MS PGothic} {MS PMincho}
{MS Reference Sans Serif} {MS Reference Specialty} Mshtakan {MT Extra} Muna
{Myanmar MN} {Myanmar Sangam MN} Nadeem {Nanum Brush Script} {Nanum Gothic} {Nanum
Myeongjo} {Nanum Pen Script} {New Peninim MT} {News Gothic MT} Noteworthy Onyx
Optima {Oriya MN} {Oriya Sangam MN} Osaka Palatino {Palatino Linotype} Papyrus
PCMyungjo Perpetua {Perpetua Titling MT} PilGi {Plantagenet Cherokee} Playbill
PMingLiU {PT Mono} {PT Sans} {PT Sans Caption} {PT Sans Narrow} {PT Serif} {PT
Serif Caption} Raanana Rockwell {Rockwell Extra Bold} Sana Sathu {Savoye LET}
Seravek Silom SimSun {Sinhala MN} {Sinhala Sangam MN} Skia {Snell Roundhand}
{Songti SC} {Songti TC} Stencil STFangsong STHeiti STIXGeneral STIXIntegralsD
STIXIntegralsSm STIXIntegralsUp STIXIntegralsUpD STIXIntegralsUpSm STIXNonUnicode
STIXSizeFiveSym STIXSizeFourSym STIXSizeOneSym STIXSizeThreeSym STIXSizeTwoSym
STIXVariants STKaiti STSong Superclarendon Symbol Tahoma {Tamil MN} {Tamil Sangam
MN} TeamViewer8 {Telugu MN} {Telugu Sangam MN} Thonburi Times {Times New Roman}
{Trebuchet MS} {Tw Cen MT} Verdana Waseem {Wawati SC} {Wawati TC} Webdings {Weibei
SC} {Weibei TC} {Wide Latin} Wingdings {Wingdings 2} {Wingdings 3} {Xingkai SC}
{Yuanti SC} YuGothic YuMincho {Yuppy SC} {Yuppy TC} {Zapf Dingbats} Zapfino {Apple
Braille} {Apple Chancery} {Apple Color Emoji} {Apple LiGothic} {Apple LiSung}
{Apple SD Gothic Neo} {Apple Symbols} AppleGothic AppleMyungjo {Monotype Corsiva}
{Monotype Sorts}

156

Tcl/Tk

31. TK IMAGES

The image widget is used to create and manipulate images. The syntax for creating image
is as follows:
image create type name options
In the above syntax type is photo or bitmap and name is the image identifier.

Options
The options available for image create are listed below in the following table:
SN

Syntax

Description

-file fileName

The name of the image file name.

-height number

Used to set height for widget.

-width number

Sets the width for widget.

-data string

Image in base 64 encoded string.

A simple example for image widget is shown below:


#!/usr/bin/wish

image create photo imgobj -file "/Users/rajkumar/Desktop/F


Drive/pictur/vb/Forests/680049.png" -width 400 -height 400
pack [label .myLabel]
.myLabel configure -image imgobj

157

Tcl/Tk

When we run the above program, we will get the following output:

The available function for image are listed below in the following table:
SN

Syntax

Description

image delete imageName

Deletes the image from memory and related


widgets visually.

image height imageName

Returns the height for image.

image width imageName

Returns the width for image.

image type imageName

Returns the type for image.

image names

Returns the list of images live in memory.

158

Tcl/Tk

A simple example for using the above image widget commands is shown below:
#!/usr/bin/wish

image create photo imgobj -file "/Users/rajkumar/images/680049.png" -width 400


-height 400
pack [label .myLabel]
.myLabel configure -image imgobj
puts [image height imgobj]
puts [image width imgobj]
puts [image type imgobj]
puts [image names]
image delete imgobj
The image will be deleted visually and from memory once "image delete imgobj" command
executes. In console, the output will be like the following:
400
400
photo
imgobj ::tk::icons::information ::tk::icons::error ::tk::icons::warning
::tk::icons::questi

159

Tcl/Tk

32. TK EVENTS

Events in its simplest form is handled with the help of commands. A simple example for
event handling is event handling with button and is shown below:
#!/usr/bin/wish

proc myEvent { } {
puts "Event triggered"
}
pack [button .myButton1

-text "Button 1"

-command myEvent]

When we run the above program, we will get the following output:

A simple program to show delay text animation event is shown below:


#!/usr/bin/wish

proc delay {} {
for {set j 0} {$j < 100000} {incr j} {
}
}
label .myLabel -text "Hello................" -width 25
pack .myLabel
set str "Hello................"
for {set i [string length $str]} {$i > -2} {set i [expr $i-1]} {
.myLabel configure -text [string range $str 0 $i]
update
delay
}
160

Tcl/Tk

When we run the program, we will get the following output in animated way:

Event after Delay


The syntax for event after delay is shown below:
after milliseconds number command
A simple program to show after delay event is shown below:
#!/usr/bin/wish

proc addText {} {
label .myLabel -text "Hello................" -width 25
pack .myLabel
}
after 1000 addText
When we run the program, we will get the following output after one second:

You can cancel an event using the after cancel command as shown below:
#!/usr/bin/wish

proc addText {} {
label .myLabel -text "Hello................" -width 25
pack .myLabel
}
after 1000 addText
after cancel addText

161

Tcl/Tk

Event Binding
The syntax for event binding is as shown below:
bind arguments

Keyboard Events Example


#!/usr/bin/wish

bind .

{puts "Key Pressed: %K "}

When we run the program and press a letter X, we will get the following output:
Key Pressed: X

Mouse Events Example


#!/usr/bin/wish

bind .

{puts "Button %b Pressed : %x %y "}

When we run the program and press the left mouse button, we will get an output similar
to the following:
Button 1 Pressed : 89 90

Linking Events with Button Example


#!/usr/bin/wish

proc myEvent { } {
puts "Event triggered"
}
pack [button .myButton1
bind .

-text "Button 1"

-command myEvent]

".myButton1 invoke"

When we run the program and press enter, we will get the following output:
Event triggered

162

Tcl/Tk

33. TK WINDOWS MANAGER

Window manager is used to handle the top level window. It helps in controlling the size,
position, and other attributes of the window. In Tk, . is used to refer the main window.
The syntax for window command is shown below:
wm option window arguments

The list of options available for Tk wm command is shown in the following table:
SN

Syntax

Description

aspect windowName a b c d

Tries to maintain the ratio of


width/height to be between a/b and
c/d.

geometry windowName geometryParams

Use to set geometry for window.

grid windowName w h dx dy

Sets the grid size.

group windowName leaderName

leaderName gives the leader of a


group of related windows.

deiconify windowName

Brings the screen to normal if


minimized.

iconify windowName

Minimizes the window.

state windowName

Returns the current state of window.

withdraw windowName

Unmaps the window and removes its


details in memory.

iconbitmap windowName image

Sets or returns the icon bitmap.

10

iconPhoto windowName image

Sets or returns the icon photo.

11

command windowName commandString

Records the startup command in the


WM_COMMAND property.

12

protocol windowName arguments

Register a command to handle the


protocol request name, which can be
WM_DELETE_WINDOW,
WM_SAVE_YOURSELF,
WM_TAKE_FOCUS. Eg: wm protocol .
WM_DELETE_WINDOW Quit.

13

minsize windowName size

Determines the minimum window size.

14

maxsize windowName size

Determines the maximum window


size.

163

Tcl/Tk

15

title windowName titleText

Determines the title for window.

16

attributes subOptions

There are lots of attributes available


like alpha, full screen and so on.

Some of the above commands are used in the following example:


#!/usr/bin/wish

wm maxsize . 800 800


wm minsize . 300 300
wm title . "Hello"
wm attributes . -alpha ".90"
wm geometry . 300x200+100+100
When we run the above program, we will get the following output:

As you can see alpha is one of the attributes available. The list of commonly used
subcommands are listed below:
SN

Syntax

Description

-alpha number

Sets the alpha for window.

-fullscreen number

Number can be 0 for normal screen or 1 for full screen.

-topmost number

Sets or returns whether window is topmost.Value can be


0 or 1.

164

Tcl/Tk

Creating Window
We can use top level command to create a window and an example is shown below:
#!/usr/bin/wish

toplevel .t
When we run the above program, we will get the following output:

Destroying Window
We can use destroy command to destroy a window and an example is shown below:
#!/usr/bin/wish

destroy .t
The above command will destroy window named .t.

165

Tcl/Tk

34. TK GEOMETRY MANAGER

The geometry manager is used to manage the geometry of the window and other frames.
We can use it to handle the position and size of the window and frames. The layout widgets
are used for this purpose.

Positioning and Sizing


The syntax for positioning and sizing window is shown below:
wm geometry . wxh+/-x+/-y
Here, w refers to width and h refers to height. It is followed by a '+' or '' sign with number
next referring to the x position on screen. Similarly the following '+' or '' sign with number
refers to the y position on screen
A simple example is shown below for the above statement:
#!/usr/bin/wish

wm geometry . 300x200+100+100
When we run the above program, we will get the following output:

Grid Geometry
The syntax for grid geometry is shown below:
grid gridName -column number -row number -columnspan number -rowspan number
The column, row, columnspan, or rowspan helps in providing the grid geometry.
166

Tcl/Tk

A simple example is shown below for the above statement:


#!/usr/bin/wish

frame .myFrame1 -background red

-height 100 -width 100

frame .myFrame2 -background blue -height 100 -width 50


grid .myFrame1 -columnspan 10 -rowspan 10 -sticky w
grid .myFrame2 -column 10 -row 2
When we run the above program, we will get the following output:

167

You might also like