KEMBAR78
Design of Smart Car Using Labview | PDF | Electromagnetism | Electrical Engineering
0% found this document useful (0 votes)
174 views6 pages

Design of Smart Car Using Labview

This paper describes the design of a smart car using LabVIEW. The main goal is to provide safety protections for the driver by controlling ignition based on seatbelt and door lock status, and by controlling vehicle speed based on obstacles detected by sensors. The key components include an IR range sensor to detect obstacles and adjust speed, a motion sensor to detect accidents and activate airbags, an LDR sensor, and IR transmitter/receiver. LabVIEW software is used along with a NI USB-6009 hardware interface to develop the system. The system is intended to help protect drivers and avoid accidents under conditions of driver negligence.

Uploaded by

Srinivas Veeru
Copyright
© © All Rights Reserved
We take content rights seriously. If you suspect this is your content, claim it here.
Available Formats
Download as PDF, TXT or read online on Scribd
0% found this document useful (0 votes)
174 views6 pages

Design of Smart Car Using Labview

This paper describes the design of a smart car using LabVIEW. The main goal is to provide safety protections for the driver by controlling ignition based on seatbelt and door lock status, and by controlling vehicle speed based on obstacles detected by sensors. The key components include an IR range sensor to detect obstacles and adjust speed, a motion sensor to detect accidents and activate airbags, an LDR sensor, and IR transmitter/receiver. LabVIEW software is used along with a NI USB-6009 hardware interface to develop the system. The system is intended to help protect drivers and avoid accidents under conditions of driver negligence.

Uploaded by

Srinivas Veeru
Copyright
© © All Rights Reserved
We take content rights seriously. If you suspect this is your content, claim it here.
Available Formats
Download as PDF, TXT or read online on Scribd
You are on page 1/ 6

Proceedings of 4th International Conference on Innovations in Electronics & Communication Engineering (ICIECE-2015)

Design of Smart Car Using Labviewtm


Veerabathini Srinivas1, K.V.Sridhar2
2

1
M-Tech., Dept. of ECE, NIT-Warangal, Warangal, India.
Associate Professor, Dept. of ECE, NIT-Warangal, Electronics and communication
Email : srinu4644@gmail.com1, sridhar@nitw.ac.in2

Abstract
Controlling the car without accidents in growing traffic
conditions is a big problem in present day environment, so this
paper aims at providing Technological approaches for protecting
the driver in the car for having a smooth and safe journey
without accidents. So this paper entitled as DESIGN OF
SMART CAR USING LABVIEW, as the name indicates, this
paper is about advanced technologies embedded into the cars
for making it more intelligent and interactive for avoiding
accidents and protect the driver on roads at the time of accidents.
By using LABVIEW this system becomes more efficient, reliable
& effective. In this project, we describe a real-time safety
protection that keeps a condition for engine ignition and controls
the vehicle speed under driver negligence.
The main components of the system consist of number of
real time sensors like IR RANGE SENSOR240-037, MOTION
SENSOR-ADXL 335, LDR, IR TRANSMITTER AND RECEIVER
and a software interface with LABVIEW by using NI USB-6009.
Keywords: Smart car, Intelligent, Interactive, Negligence

I. INTRODUCTION
In modern world with this growing traffic conditions it is
becoming very difficult for making a safe journey in cars, aiming
at this many techniques have been integrated in automobile
design technologies. Though these technologies evolved but
at the same time, the amount of accidents of car still remains
high. So there should be a sophisticated system that should
not only control the accidents but should aim at protecting the
driver inside the car during accidents. This project aims in
designing a car model where the ignition point is controlled by
seatbelt and door lock systems, by detecting the seatbelt of the
driver using IR-SENSOR and by checking the status of the
door-closed using LDR activates the ignition point.
The speed of car is controlled and adjusted by sensing the
obstacle in its path by using IR RANGE SENSOR 240-037,
which can sense from 80cm to 4cm range. If any object is
detected in its path at range less than 50cm then car decreases
its speed, as the car approaches closer to the obstacle it further
reduces its speed automatically, at distance less than 12cm
between the car and the obstacle the car stops running
completely without moving any further, maintaining a specific
distance of 10cm between the obstacle and the car.
164

By using VIBRATION SENSOR-ADXL 335 detects the


occurrence of accidents and activates the airbags in the car
by stopping the engine.
A. Prosed system:
Seatbelt and door-lock conformation Ignition control
Accident avoidance Airbag evolution during accidents

Fig 1.car sensing obstacle

B. Hardware requirements:
IR range sensor 240-037
Motion sensor-ADXL 335
LDR
IR transmitter and receiver
DC motor
NI USB-6009
C. Software requirements:
LabVIEW
II. BLOCK DIAGRAM

Fig 2.block diagram

ISBN : 978-93-85100-41-3

Proceedings of 4th International Conference on Innovations in Electronics & Communication Engineering (ICIECE-2015)

A. Software
Ni labviewtm:
LabVIEW is a graphical programming language that uses
icons instead of lines of text to create applications. In contrast
to text-based programming languages, where instructions
determine program execution, LabVIEW uses dataflow
programming, where the flow of data determines execution.
In LabVIEW, you build a user interface with a set of tools
and objects. The user interface is known as the front panel.
You then add code using graphical representations of
functions to control the front panel objects. The block diagram
contains this code. In some ways, the block diagram resembles
a flowchart.

While Loop executes a sub diagram until a condition is


met. The While Loop executes the sub diagram until the
conditional terminal, an input terminal, receives a specific
Boolean value. The default behavior and appearance of the
conditional terminal is Stop if True. When a conditional terminal
is Stop if True, the while Loop executes its sub diagram until
the conditional terminal receives a TRUE value. You can change
the behavior and appearance of the conditional terminal by
right-clicking the terminal or the border of the While Loop and
selecting Continue if True, shown at left, from the shortcut
menu.
Flat sequence structure

LabVIEW programs are called virtual instruments, or VIs,


because their appearance and operation imitate physical
instruments, such as oscilloscopes and multi meters. Every VI
uses functions that manipulate input from the user interface
or other sources and display that information or move it to
other files or other computers.

Fig 4. Flat sequence

A VI contains the following three components:


Front panel-Serves as the user interface.
Block diagram - contains the graphical source code that
defines the functionality of the VI.
Icon and connector pane-identifies the VI so that you can
use the VI in another VI. A VI within another VI is called a
sub VI. A sub VI corresponds to a subroutine in text-based
programming languages.
Front panel

The Flat Sequence structure displays all the frames at once


and executes the frames from left to right until the last frame
executes. Use the Flat Sequence structure to avoid using
sequence locals and to better document the block diagram.
When you add or delete frames in a Flat Sequence structure,
the structure resizes automatically. To rearrange the frames in a
Flat Sequence structure, cut and paste from one frame to another.

You build the front panel with controls and indicators, which
are the interactive input and output terminals of the VI,
respectively. Controls are knobs, push buttons, dials, and other
input devices. Indicators are graphs, LEDs, and other displays.
Controls simulate instrument input devices and supply data to
the block diagram of the VI. Indicators simulate instrument output
devices and display data the block diagram acquires or generates.

The NI USB-6008/6009 provides connection to eight


single-ended analog input (AI) channels, two analog output
(AO) channels, 12 digital input/output (DIO) channels, and a
32-bit counter with a full-speed USB interface.

B. Hardware
Ni usb-6009:

Block diagram
After you build the front panel, you add code using graphical
representations of functions to control the front panel objects.
The block diagram contains this graphical source code. Front
panel objects appear as terminals on the block diagram.
While loops
Fig 5.Ni usb-6009

Fig 3.while loop

Specifications
8 analog inputs (14-bit, 48 kS/s)
2 analog outputs (12-bit, 150 S/s); 12 digital I/O; 32-bit
counter

21st & 22nd August 2015, Guru Nanak Institutions, Hyderabad, Telangana, India.

165

Proceedings of 4th International Conference on Innovations in Electronics & Communication Engineering (ICIECE-2015)

Bus-powered for high mobility; built-in signal connectivity

LDR

OEM version available

Compatible with LabVIEW, LabWindows./CVI, and


Measurement Studio for Visual Studio .NET.

A photoresistor or lightdependent resistor (LDR) or


photocell is a light-controlled variable resistor. The resistance
of a photoresistor decreases with increasing incident light
intensity; in other words, it exhibits photoconductivity. A
photoresistor can be applied in light-sensitive detector circuits,
and light- and dark-activated switching circuits.

IR range sensor 240-037:


Features:

Digital Output

LED Pulse Cycle Duration: 32 ms

Range: 4 to 80 cm

Typical response time: 39 ms

Typical start up delay: 44 ms

Average Current Consumption: 30 mA

Detection Area Diameter @ 80 cm: 12 cm

Description:
The GP2Y0A21YK is a wide-angle distance measuring
sensor

Fig 8. Ldr sensor

IR transmitter and receiver:


The infrared transmitter & receiver are designed to sense
the presence or absence of partitions such that lighting
functions change to accommodate the appropriate size space.

Fig 9. Ir transmitter and receiver

Fig 6. Ir range sensor

Motion sensor-adxl 335:

DC motor

The ADXL335 is a small, thin, low power, complete 3-axis


accelerometer with signal conditioned voltage outputs. The
product measures acceleration with a minimum full-scale range
of +3 g. It can measure the static acceleration of gravity in tiltsensing applications, as well as dynamic acceleration resulting
from motion, shock, or vibration.

Almost every mechanical movement that we see around


us is accomplished by an electric motor. Electric machines are
a means of converting energy. Motors take electrical energy
and produce mechanical energy.

The user selects the bandwidth of the accelerometer using


the CX, CY, and CZ capacitors at the XOUT, YOUT, and ZOUT
pins. Bandwidths can be selected to suit the application, with
a range of 0.5 Hz to 1600 Hz for the X and Y axes, and a range
of 0.5 Hz to 550 Hz for the Z axis.
Fig 10.dc motor robo model car

L293D:

Fig 7. functional block diagramof motion sensor


166

The L293 and L293D are quadruple high-current half-H


drivers. The L293 is designed to provide bidirectional drive
currents of up to 1 A at voltages from 4.5 V to 36 V. The L293D
is designed to provide bidirectional drive currents of up to
600-mA at voltages from 4.5 V to 36 V. Both devices are
designed to drive inductive loads such as relays, solenoids,
ISBN : 978-93-85100-41-3

Proceedings of 4th International Conference on Innovations in Electronics & Communication Engineering (ICIECE-2015)

dc and bipolar stepping motors, as well as other high-current/


high-voltage loads in positive-supply applications.

5. The speed limits according to distances measured by the


range sensor governed by the program.

L293D IC generally comes as a standard 16-pin DIP (dualin line package). This motor driver IC can simultaneously
control two small motors in either direction; forward and reverse
with just 4 microcontroller pins (if you do not use enable pins).

6. When the obstacle approaches closer less than 12cm


distance the car stops further running forward by maintains
a minimum distance of 10cm between the car and the
obstacle.
7. In worst case, if any accident occurs to the car the protecting
mechanism gets activated by evacuating the airbags in
the car and makes the engine off. For this we detect the
vibrations of the accident by using motion sensor which
can sense the vibrations in 3 dimensions and indicate the
accident occurrence by using red led placed in front of the
driver.

Fig 11. L293D pin configuration

CONTROL SIGNALS

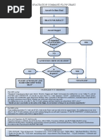
III. WORKING
Every Driver after entering in to the car should close the
door and apply seatbelt for his safety, then he should start the
engine. Moreover driver while driving should be cautious on
road in order to avoid accidents. In case if any accident occurs
then there should be a protective mechanism to save the drivers
life in the car.

Fig 12.car model working in real time

IV. LABVIEWVI
Front Panel

Aiming all this our project is built and working is explained:


1. the status of closing the door is monitored by sensing the
light intensity using LDR placed near the opening of the
door which gives low resistance when door is opened (light
intensity high) and high resistance when door is closed
(light intensity low).
2. The status of seatbelt is continuously monitored by
sensing the path between IR TRANSMITTER AND
RECEIVER which is placed on the top of the car model.
When there is IR path indicated seatbelt is initiated and\
when there is no path indicates seatbelt is not initiated.

Fig 13. Front panel of labview

Block Diagram

3. By continuously monitoring both door and seatbelt status the


ignition point gets activated, this is indicated by a blue led
placed near driver seat. If any of the both conditions is not
satisfied then the engine gets deactivated and stops the car.
4. When all conditions are satisfied and thecar started moving,
the IR RANGE SENSOR placed in the front panel of the car
continuously monitor the situations infront of the car. If
any obstacle is detected in its path within its sensing
capability the car reduces its speed as governed by the
program written in LABVIEW.
21st & 22nd August 2015, Guru Nanak Institutions, Hyderabad, Telangana, India.

167

Proceedings of 4th International Conference on Innovations in Electronics & Communication Engineering (ICIECE-2015)

IV. CONCLUSION
The intelligent car control system which verifies the status
of the door and attachment of seat belt on which the ignition
gets activated, which establishes a safety factor for the driver
is been designed. And when the car is in motion, its speed is
controlled by detecting the obstacle and its position from the
car as per the table given below which are noted based on
experimental results.
Table 1. Variation of speed with distance

Fig 14. Block diagram of labview

KIT SETUP

When the car detects the obstacle at less than 12cm


distance the car stops running further. When accident is
detected the car stops indicating a red led as evacuation of
airbag for protecting the driver.
The proposed system thus developed in LABVIEW
environment using realtime sensors is capable of controlling
the car ignition by monitoring other parameters, able to control
its speed by adjusting with the surrounding objects motion
and capable of maintaining safety measures to the driver
during accidents.
Thus developing a sophisticated system which is very
much useful in modern world for controlling the accidents on
road and to provide a good safety for the drivers.
REFERENCES
1 . Md. Nazmul Hasan, S. M Didar-Al- Alam, Sikder Rezwanul Huq,
Intelligent Car Control for a Smart Car International Journal of
Computer Applications (0975 V 8887), Volume 14V No.3, January
2011.
2 . Rohit Chuttar , Rohit Thakur , Indraneel patil , Prof.Kunal Ranveer,
Vehicle Security System, International Journal of Emerging
Technology and Advanced Engineering Website: www.ijetae.com
(ISSN 2250-2459, ISO 9001:2008 Certified Journal, Volume 4,
Issue 4, April 2014)
3 . Sangita N Gujar1 and Jagruti R Panchal, SMART CAR SYSTEM
USING
SENSOR,
GPS
AND
GSM,
Int.
J.
Elec&Electr.Eng&Telecoms. 2014, ISSN 2319 V 2518
www.ijeetc.com Vol. 3, No. 3, July 2014 c 2014 IJEETC. All Rights
Reserved.

Fig 15. Car design model


168

ISBN : 978-93-85100-41-3

Proceedings of 4th International Conference on Innovations in Electronics & Communication Engineering (ICIECE-2015)
4 . Md. Maminul Islam, Md. Rabiul Hasan, Imran Chowdhury, Md.
Towhid Chowdhury, Internet of Car: Accident Sensing, Indication
and Safety with Alert system, American Journal of Engineering
Research (AJER) e-ISSN : 2320-0847 p-ISSN : 2320-0936 Volume02, Issue-10, pp-92- 99.
5 . Klaus Friedewald, DESIGN METHODS FOR ADJUSTING THE
SIDE AIRBAG SENSOR AND THE CAR BODY, Paper Number
98-SS-W-17.
6. A Portable Vehicular Navigation System Using High Sensitivity
GPS Augmented with Inertial Sensors and Map-matching,
DOI:10.4271/2004-01-0748

10 . G. Benet , F. Blanes, J.E. Simo, P. Perez, Using infrared sensors


for distance measurement in mobile robots, Robotics and
Autonomous Systems 1006 (2002) 1V12.
11. Paulo Malheiros, Jose Goncalves and Paulo Costa, Towards a
more Accurate Infrared Distance Sensor Model,
12. Automatic Speed Control and Accident Avoidance Of vehicle
using Multi Sensors, Conference: International Conference on
Innovations in Electronics and Communication Engineering
(ICIECE 2014), At GNI Hyderabad
13 . http://en.wikipedia.org/wiki/Automobile_safety

7 . Md.Hafeez1 , Ms. K.Divya , Dr. Syed Musthak Ahmed, An


autonomous speed control and object detection system for vehicles
based on RF technology, International Journal of Advanced
Research in Computer and Communication Engineering Vol. 2,
Issue 9, September 2013.

14. http://sine.ni.com/nips/cds/view/p/lang/en/nid/201987

8 . S. Vinod Rao , P. Saketh Kumar , N. Anil Kumar , MD. Saleem Yusuf,


B. Krishna, Smart Zone Based Vehicle Speed Control Using RF
and Obstacle Detection and Accident Prevention, International
Journal of Emerging Technology and Advanced Engineering Website:
www.ijetae.com (ISSN 2250-2459, ISO 9001:2008 Certified Journal,
Volume 4, Issue 3, March 2014).

18 . https://rc.cooperc3 .com/content/dam/pu blic/lighting/controls/


products/documents/ilu min/instr uction_ sheets/
irtr_installer_guide.pdf

15. http://www.sharpsma.com/webfm_send/1208
16 . https://www.sparkfun.com/datasheets/Components/SMD/adxl335.pdf
17. http://en.wikipedia.org/wiki/Photoresistor

19. http://www.ti.com/lit/ds/symlink/l293.pdf

9 . G.V. Sairam , B. Suresh , CH. Sai Hemanth , K. Krishna sai,


Intelligent Mechatronic Braking System, International Journal
of Emerging Technology and Advanced Engineering Website:
www.ijetae.com (ISSN 2250-2459, ISO 9001:2008 Certified Journal,
Volume 3, Issue 4, April 2013).

21st & 22nd August 2015, Guru Nanak Institutions, Hyderabad, Telangana, India.

169

You might also like