KEMBAR78
Cache Memory Basics for Tech Enthusiasts | PDF | Business | Computers
0% found this document useful (0 votes)
60 views1 page

Cache Memory Basics for Tech Enthusiasts

Cache memory is a small, fast temporary storage located between the processor and main memory. It stores programs and data that are frequently used to access them faster than main memory. There are three levels of cache memory - L1 cache is built into the processor chip, L2 cache is slightly slower than L1 but has more storage, and L3 cache is separate from the processor chip and slower than L1 and L2 but can store more data. Cache memory provides faster access times than main memory for frequently used programs and data at the cost of more expensive hardware and limited storage capacity.

Uploaded by

Abhisek Sarkar
Copyright
© © All Rights Reserved
We take content rights seriously. If you suspect this is your content, claim it here.
Available Formats
Download as DOC, PDF, TXT or read online on Scribd
0% found this document useful (0 votes)
60 views1 page

Cache Memory Basics for Tech Enthusiasts

Cache memory is a small, fast temporary storage located between the processor and main memory. It stores programs and data that are frequently used to access them faster than main memory. There are three levels of cache memory - L1 cache is built into the processor chip, L2 cache is slightly slower than L1 but has more storage, and L3 cache is separate from the processor chip and slower than L1 and L2 but can store more data. Cache memory provides faster access times than main memory for frequently used programs and data at the cost of more expensive hardware and limited storage capacity.

Uploaded by

Abhisek Sarkar
Copyright
© © All Rights Reserved
We take content rights seriously. If you suspect this is your content, claim it here.
Available Formats
Download as DOC, PDF, TXT or read online on Scribd
You are on page 1/ 1

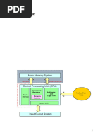
Cache Memory:

A Cache (Pronounced as cash) is a small and very fast temporary storage


memory. The cache memory lies in the path between the processor and the
memory. The cache memory therefore, has lesser access time than memory and is
faster than the main memory. The cache memory is very expensive and hence is
limited in capacity. The cache memory stores the program (or its part) currently
being executed or which may be executed within a short period of time. The cache
memory also stores temporary data that the CPU may frequently require for
manipulation.
Advantages:
The advantages of cache memory are as follows:

Cache memory is faster than main memory.


It consumes less access time as compared to main memory.
It stores the program that can be executed within a short period of time.
It stores data for temporary use.

Disadvantages:
The disadvantages of cache memory are as follows:

Cache memory has limited capacity.


It is very expensive.

Types/Levels of Cache Memory


Level 1 (L1) Cache
It is also called primary or internal cache. It is built directly into the processor chip.
It has small capacity from 8 KB to 128 KB.
Level 2 (L2) Cache
It is slower than L1 cache. Its storage capacity is more, i-e. From 64 KB to 16 MB.
The current processors contain advanced transfer cache on processor chip that is a
type of L2 cache. The common size of this cache is from 512 Kb to 8 MB.
Level 3 (L3) Cache
This cache is separate from processor chip on the motherboard. It exists on the
computer that uses L2 advanced transfer cache. It is slower than L1 and L2 cache.
The personal computer often has up to 8 MB of L3 cache.

You might also like