KEMBAR78
WMS Implementation Checklist 2015 | PDF | Implementation | Systems Engineering
100% found this document useful (1 vote)
796 views4 pages

WMS Implementation Checklist 2015

The document provides a checklist for implementing a JDA WMS (Warehouse Management System). It outlines the key phases and steps, including assessing requirements, transforming current processes, and owning the new system. The implementation is a complex multi-phase process requiring careful planning. The checklist covers critical tasks like developing a project charter, requirements gathering, testing, user training, and go-live preparation to help ensure a successful WMS implementation. Longbow offers assistance with JDA supply chain solutions.

Uploaded by

mela4ever125
Copyright
© © All Rights Reserved
We take content rights seriously. If you suspect this is your content, claim it here.
Available Formats
Download as PDF, TXT or read online on Scribd
100% found this document useful (1 vote)
796 views4 pages

WMS Implementation Checklist 2015

The document provides a checklist for implementing a JDA WMS (Warehouse Management System). It outlines the key phases and steps, including assessing requirements, transforming current processes, and owning the new system. The implementation is a complex multi-phase process requiring careful planning. The checklist covers critical tasks like developing a project charter, requirements gathering, testing, user training, and go-live preparation to help ensure a successful WMS implementation. Longbow offers assistance with JDA supply chain solutions.

Uploaded by

mela4ever125
Copyright
© © All Rights Reserved
We take content rights seriously. If you suspect this is your content, claim it here.
Available Formats
Download as PDF, TXT or read online on Scribd
You are on page 1/ 4

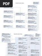
JDA WMS Implementation Checklist

JDA WMS Implementation Checklist


Implementing a WMS is a complex, multi-phase process. Use the checklist below to keep track
of the critical steps in your JDA WMS implementation. It will save you time and effortand help
ensure that you complete all the steps required for implementation success.
You can also use this checklist for a JDA WMS upgrade.
If you would like more information about how Longbow can assist you with your JDA supply
chain solutions, please contact us. We will be pleased to answer any questions you may have.

CHECKLIST ITEMS
PHASE 1 Assess
In this phase, you need to identify and establish an implementation framework in order to
maintain a tight focus. You need to ensure that the overall expectations for the project are
clearly established so that they can be understood at all levels of management. Once this initial
requirement is completed, the remaining steps in the explore phase can go forward.
Key steps Include:
Develop Project Charter

Benefits Realization Plan

Review Best Practices

Requirements Gathering

ROI and Budget development


and approval

Identify implementation end state


goals and success factors

Define and Secure the Project


Team Resources
Define an organizational
communication plan

Develop a detailed Project Plan

Establish PMO (Project


Management Office)

Secure implementation partners


RFP

Core Team Training

Establish End User Training Plan

Secure the hardware and


operating system

Confirm go live application


version

Define a plan to address Change


Management.

JDA WMS Implementation Checklist

Phase 2- Transform
This is the phase of the implementation process when all the steps necessary to deliver the
functionality you require are completed.
Key steps include:

Load and create the application


operating environments
Current state process reviews and
mapping

Technical Solution Architecture

Current state integration mapping

Future state integration mapping

GUI Forms Definition and Reports

Fit-Gap Analysis and go forward


solutions (Integration & WMS)

Formulate List of required


enhancements and costs
Gather business data to support
configuration of new system.

Complete POC Proof of Concept

Develop and Test Integration

Develop and Test Enhancements

Testing Software and Integration

System Validation and


performance testing

Future state process reviews and


mapping

Set Up and Configure out-of-thebox WMS

Phase 3- Own
In this phase, you perform final acceptance testing of all procedures, exceptions, outputs and go-live
conversions.
Key steps include:
UAT User Acceptance Testing

Develop Go-Live Checklist

End-User Training

Go Live Support Plan and


resources

Data Migration Planning and


Execution

Mock Go Live

JDA WMS Implementation Checklist

Go or No-Go Assessment

Data Migration

Go Live

Phase 4- Measure
The final phase focuses on project results and future steps:

Post Go-Live Audit


Transition to Help Desk And Support
Final Budget review
KPI Measurement

Longbow specializes in warehouse and labor management implementations, upgrades, and integrations.
Recognized for our leadership and expertise, our specialists combine operational experience, technical skill,
and system knowledge to help companies get maximum ROI from their supply chain products.

1-888-904-4005 ext. 37

sales@longbowadvantage.com

WWW.LONGBOWADVANTAGE.COM

You might also like