KEMBAR78
Oracle Purchasing Technical Guide | PDF | Application Programming Interface | Electronic Data Interchange
100% found this document useful (2 votes)
3K views16 pages

Oracle Purchasing Technical Guide

The document provides an overview of the main technical components of Oracle Purchasing, including interfaces, workflows, profiles, and tables. It summarizes the main business entities like employees, vendors, requisitions, purchase orders, and receipts. It describes the key tables associated with each entity and their purpose in storing information for processing purchases.

Uploaded by

Sudhakar
Copyright
© Attribution Non-Commercial (BY-NC)
We take content rights seriously. If you suspect this is your content, claim it here.
Available Formats
Download as PDF or read online on Scribd
100% found this document useful (2 votes)
3K views16 pages

Oracle Purchasing Technical Guide

The document provides an overview of the main technical components of Oracle Purchasing, including interfaces, workflows, profiles, and tables. It summarizes the main business entities like employees, vendors, requisitions, purchase orders, and receipts. It describes the key tables associated with each entity and their purpose in storing information for processing purchases.

Uploaded by

Sudhakar
Copyright
© Attribution Non-Commercial (BY-NC)
We take content rights seriously. If you suspect this is your content, claim it here.
Available Formats
Download as PDF or read online on Scribd
You are on page 1/ 16

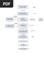
Oracle Purchasing Technical Overview

Oracle Purchasing allows requisitions, purchase orders, quotations, and receipts etc to be processed and
integrated with modules such as General Ledger, Inventory, Order Management etc. The Oracle Purchasing
design consists of various technical components like interfaces, workflows, profile options, tables etc which
are summarized in this article.

Main Business Components in Oracle Purchasing


The main Business Components of Oracle Purchasing are:
Employee/Buyers
Vendor/Suppliers
Requisitions
Purchase Orders
Receipts

Employees
You must to be setup as an employee in order to create a requisition or a PO. If Oracle HR is installed then
you have to use the form defined in Oracle HRMS to define an employee.

If Oracle HR is not installed then you can use a form under Setup->Personnel->Employees to setup
employees. Main tables are HR_EMPLOYEES, PER_PEOPLE_F

Important Note: The view HR_EMPLOYEES_CURRENT_V gives one record per active employee.
PER_PEOPLE_F/PER_ALL_PEOPLE_F store multiple records per employee with specific start and end dates

Vendors
PO_VENDORS, PO_VENDOR_SITES_ALL and PO_VENDOR_CONTACTS are the main tables for this entity.
Vendors are global i.e. a vendor, once defined, can be used across operating units (OU). Vendor sites are
OU specific.

Most of the PO tables store the vendor_id and vendor_site_id columns. vendor_site_id is unique
(not unique within a vendor_id) in 11i. It used to be unique for a vendor until 11.0.

PO_VENDORS
It stores information about your suppliers. You need one row for each supplier you define. Each row includes
the supplier name as well as purchasing, receiving, payment, accounting, tax, classification, and general
information. Oracle Purchasing uses this information to determine active suppliers.

vendor_id is the unique systemgenerated receipt header number invisible to the user.

segment1 is the systemgenerated or manually assigned number you use to identify the supplier in forms
and reports. Oracle Purchasing generates segment1 using the PO_UNIQUE_IDENTIFIER_CONTROL table
if you choose to let Oracle Purchasing generate supplier numbers for you.

This table is one of three tables that store supplier information. PO_VENDORS corresponds to the Suppliers
window.

PO_VENDOR_SITES_ALL
It stores information about your supplier sites. You need a row for each supplier site you define. Each row
includes the site address, supplier reference, purchasing, payment, bank, and general information. Oracle
Purchasing uses this information to store supplier address information.This table is one of three tables that
store supplier information. PO_VENDOR_SITES_ALL corresponds to the Sites region of the Suppliers
window.

PO_VENDOR_CONTACTS
It stores information about contacts for a supplier site. You need one row for each supplier contact you
define. Each row includes the contact name and site. This table is one of three tables that store supplier
information. PO_VENDOR_CONTACTS corresponds to the Contacts region of the Supplier Sites window.
Requisitions
This entity is the starting point of data flow in the PO module. Requisitions can be created by various means
Enter Requisition form, Requisition Interface tables or using Self Service Purchasing.

All requisitions need to be approved before being considered for future processing. An unapproved
requisition has a value of Incomplete for the column authorization_status in the table
PO_REQUISITION_HEADERS. After the requisition is completed it should be submitted for Approval.
Approval is a separate piece of code that is reused in both Reqs as well as PO approval. It is a combination
of Workflow, PL/SQL and Pro*C code.

There are 3 main tables for Requisitions:

PO_REQUISITION_HEADERS_ALL
It stores information about requisition headers. You need one row for each requisition header you create.
Each row contains the requisition number, preparer, status, and description.
requisition_header_id is the unique systemgenerated requisition number and is invisible to the user.

segment1 is the number you use to identify the requisition in forms and reports. Oracle Purchasing
generates segment1 using the PO_UNIQUE_IDENTIFIER_CONTROL table if you choose to let Oracle
Purchasing generate requisition numbers for you.

PO_REQUISITION_HEADERS_ALL corresponds to the Header region of the Requisitions window.


segment1 provides unique values for each row in the table in addition to requisition_header_id.

PO_REQUISITION_LINES_ALL
It stores information about requisition lines. You need one row for each requisition line you create. Each row
contains the line number, item number, item category, item description, needby date, deliverto location,
item quantities, units, prices, requestor, notes, and suggested supplier information for the requisition line.

line_location_id identifies the purchase order shipment line on which you placed the requisition.
line_location_id is null if you have not placed the requisition line on a purchase order.

blanket_po_header_id and blanket_po_line_num store the suggested "Blanket purchase


agreement" or "Catalog quotation" line information for the requisition line.

parent_req_line_id contains the requisition_line_id from the original requisition line if you
exploded or multi-sourced this requisition line.

This table corresponds to the Lines region of the Requisitions window.

PO_REQ_DISTRIBUTIONS_ALL
It stores information about the accounting distributions associated with each requisition line. Each requisition
line must have at least one accounting distribution. You need one row for each requisition distribution you
create. Each row includes the Accounting Flexfield ID and requisition line quantity.

PO_REQ_DISTRIBUTIONS_ALL is one of three tables storing your requisition information. This table
corresponds to the requisition Distributions window, accessible through the Requisitions window
Purchase Order
This is the pivotal entity of Oracle Purchasing. All other entities function for or because of this entity. There
are four main tables for this entity:

PO_HEADERS_ALL
There are six types of documents that use PO_HEADERS_ALL:
RFQs
Quotations
Standard purchase orders
Planned purchase orders
Blanket purchase orders
Contracts

Each row contains buyer information, supplier information, brief notes, foreign currency information, terms
and conditions information, and the status of the document. Oracle Purchasing uses this information to
record information that is related to a complete document. po_header_id is the unique systemgenerated
primary key and is invisible to the user. segment1 is the systemassigned number you use to identify the
document in forms and reports.

Oracle Purchasing generates segment1 using the PO_UNIQUE_IDENTIFIER_CONT_ALL table if you


choose to let Oracle Purchasing generate document numbers for you. segment1 is not unique for the entire
table. Different document types can share the same numbers.

You can uniquely identify a row in PO_HEADERS_ALL using segment1 and type_lookup_code or using
po_header_id.

If approved_flag is Y, the purchase order is approved. If your document type is a Blanket purchase
order, Contract purchase order, RFQ, or Quotation, Oracle Purchasing uses start_date and end_date to
store the valid date range for the document. Oracle Purchasing only uses blanket_total_amount for
Blanket purchase order.

PO_LINES_ALL
It is a detail of headers table. Each row includes the line number, the item number and category, unit, price,
tax information, matching information, and quantity ordered for the line. Oracle Purchasing uses this
information to record and update item and price information for Purchase orders, Quotations, and RFQs.
po_line_id is the unique systemgenerated line number invisible to the user. line_num is the number of
the line on the purchase order.

Oracle Purchasing uses contract_num to reference a "Contract purchase order" from a standard purchase
order line. Oracle Purchasing uses allow_price_override_flag, committed_amount,
quantity_committed, min_release_amount only for "Blanket" and "Planned" purchase order lines.
The quantity field stores the total quantity of all Purchase order shipment lines (found in
PO_LINE_LOCATIONS_ALL).

PO_LINE_LOCATIONS_ALL
Also known as Shipments is a detail of lines. PO_LINE_LOCATIONS_ALL contains information about
Purchase order shipment schedules and Blanket agreement price breaks. You need one row for each
schedule or price break you attach to a document line.

Each row includes the location, quantity, and dates for each shipment schedule. Oracle Purchasing uses this
information to record delivery schedule information for purchase orders, and price break information for
blanket purchase orders, quotations and RFQs.

po_release_id applies only to "Blanket purchase order" release shipments. po_release_id identifies
the release on which you placed this shipment.

source_shipment_id applies only to "Planned purchase order" release shipments. It identifies the
planned purchase order shipment you chose to release from.
price_override always equals the Purchase order line price for standard purchase order shipments.
For "Blanket" and "Planned" purchase orders, price_override depends on the values of the
allow_price_override_flag and not_to_exceed_price in the corresponding row in the table
PO_LINES_ALL

If allow_price_override_flag is N, then price_override equals unit_price in PO_LINES_ALL


table.

If allow_price_override_flag is Y, then price_override can take any value that is smaller than
not_to_exceed_price in PO_LINES_ALL table.

The quantity field corresponds to the total quantity ordered on all purchase order distribution lines (found
in PO_DISTRIBUTIONS_ALL table).

PO_DISTRIBUTIONS_ALL
It contains accounting distribution information for a purchase order shipment line. You need one row for each
distribution line you attach to a purchase order shipment.

Each row includes the destination type, requestor ID, quantity ordered and deliverto location for the
distribution. Oracle Purchasing uses this information to record accounting and requisition information for
purchase orders and releases. PO_DISTRIBUTIONS_ALL is one of five tables storing purchase order and
release information.

Some columns in PO_DISTRIBUTIONS_ALL contain information only if certain conditions exist:


1) If you autocreate this accounting distribution from a requisition, req_distribution_id corresponds to
the ID of the requisition distribution you copy on the purchase order.

2) If you use a foreign currency on your purchase order, Oracle Purchasing stores currency conversion
information in rate and rate_date.

3) If you use encumbrance, gl_encumbered_date and gl_encumbered_period_name contain


encumbrance information Oracle Purchasing uses to create journal entries in Oracle General Ledger.

4) If you do not autocreate the purchase order from online requisitions, req_line_reference_num and
req_header_reference_num contain the requisition number and requisition line number of the
corresponding paper requisition. These two columns are not foreign keys to another table.

5) If the distribution corresponds to a blanket purchase order release, po_release_id identifies this
release.

6) If source_distribution_id has a value, the distribution is part of a planned purchase order release.
Reqs can be converted to Purchase Orders using either the Autocreate form or Create PO workflow. If
certain conditions are satisfied then multiple req lines are converted to a single PO line or a single PO
shipment.
Receipt
There are two receipt source types, Supplier (PO based) and Internal Order (Internal Requisitions and Inter-
org transfers) that you need to use when receiving against different source document types. You use a
receipt source type of Supplier when receiving items that you ordered from an external supplier using a
purchase order.

When you receive items that are part of an interorganization transfer, or when receiving items that you
request from your inventory using an internal requisition, the receipt type would be Internal Order. The
Internal Order receipt source type populates the organization_id column.

There are three main tables in receiving:

RCV_SHIPMENT_HEADERS
It stores common information about the source of your receipts or expected receipts. You group your receipts
by the source type and the source of the receipt. Oracle Purchasing does not allow you to group receipts
from different sources under one receipt header.

Oracle Purchasing creates a receipt header when you are entering your receipts or when you perform inter
organization transfers using Oracle Inventory. When Oracle Inventory creates a receipt header for an
intransit shipment, the receipt number is not populated until you receive the shipment.

RCV_SHIPMENT_LINES
It stores information about items that have been shipped and/or received from a specific receipt source. It
also stores information about the default destination for intransit shipments.

RCV_TRANSACTIONS
It stores historical information about receiving transactions that you have performed. When you enter a
receiving transaction and the receiving transaction processor processes your transaction, the transaction is
recorded in this table.

Once a row has been inserted into this table, it will never be updated.

When you correct a transaction, the net transaction quantity is maintained in RCV_SUPPLY. The original
transaction quantity does not get updated. You can only delete rows from this table using the Purge feature
of Oracle Purchasing.
Main Interfaces
You could import requisitions, Purchase Orders and Receipts using the open interfaces for the respective
entities. The Manufacturing APIs and Open Interfaces manual is a comprehensive guide to these interfaces.

Requisitions Interface (See Requistion Import process below)

Purchasing Documents Open Interface (PDOI)


You can automatically import and update price/sales catalog information and request for quotation (RFQ)
responses from suppliers through the Purchasing Documents Open Interface. You can also import standard
purchase orders (for example, from a legacy system) through the Purchasing Documents Open Interface.

The Purchasing Documents Open Interface uses Application Program Interfaces (APIs) to process the data
in the Oracle Applications interface tables to ensure that it is valid before importing it into Oracle Purchasing.
After validating the price/sales catalog information or RFQ responses, the Purchasing Documents Open
Interface program converts the information, including price break information, in the interface tables into
blanket purchase agreements, or catalog quotations in Purchasing. For standard purchase orders, the
Purchasing Documents Open Interface also validates the header, line, shipment, and distribution information
before importing the purchase orders into Purchasing.

You can choose whether to import the data as standard purchase orders, blanket purchase agreements, or
catalog quotations. You can also choose to update your item master and, for blanket purchase agreements
and quotations, apply sourcing rules and release generation methods to the imported item. Blanket purchase
agreements and quotations can also be replaced with the latest price/sales catalog information when your
supplier sends a replacement catalog, or updated when the supplier sends an updated catalog. Standard
purchase orders can only be imported as new documents.

One way to import the blanket purchase agreements and catalog quotations is through Electronic Data
Interchange (EDI). The Purchasing Documents Open Interface supports the EDI transmissions of the
price/sales catalogs (ANSI X12 832 or EDIFACT PRICAT) and responses to RFQs (ANSI X12 843 or
EDIFACT QUOTES). Standard purchase orders cannot be transmitted through EDI. You can import these
into the interface tables using a program that you write.

Receiving Open Interface


Within the Receiving Open Interface, receipt data is validated for compatibility with Purchasing. There are
two Receiving Open Interface tables:
RCV_HEADERS_INTERFACE
RCV_TRANSACTIONS_INTERFACE

Receipt data that is entered through the Receipts window in Purchasing is derived, defaulted, and validated
by the Receipts window. Most receipt data that is imported through the Receiving Open Interface is derived,
defaulted, and validated by the receiving transaction pre-processor.

The pre-processor is a program that the Receiving Transaction Processor initiates for data entered in the
Receiving Open Interface. The pre-processor simulates, in Batch mode, what the receiving windows do
when you save a transaction.

After performing header- and line-level validation, the pre-processor checks the profile option RCV: Fail All
ASN Lines if One Line Fails.If the profile option is set to Yes and any line failed validation, the pre-
processor fails the entire transaction. If the profile option is set to No (and test_flag is not Y), the
Receiving Transaction Processor takes over and, for all successfully processed records, performs the same
steps that occur when you normally save receipt information in Purchasing:
Populates the RCV_SHIPMENT_HEADERS table in Purchasing with the receipt header information.
Populates the RCV_SHIPMENT_LINES table in Purchasing for each receipt header entry in the
RCV_SHIPMENT_HEADERS table in Purchasing.
Populates the RCV_TRANSACTIONS table in Purchasing for each row in the RCV_SHIPMENT_HEADERS and
RCV_SHIPMENT_LINES table if the column auto_transact_code in the
RCV_TRANSACTIONS_INTERFACE table contains a value of RECEIVE or DELIVER.
Updates supply for accepted line items in the tables MTL_SUPPLY and RCV_SUPPLY.
Calls the Oracle Inventory module for processing DELIVER transactions.
Calls the Oracle General Ledger module for processing financial transactions, such as receipt-based
accruals.
Updates the corresponding purchase orders with the final received and delivered quantities.
Major Processes
A few important processes are described below. There are several other equally important processes in
Oracle Purchasing. The users guide and Oracle Manufacturing APIs and Open Interfaces manual is a good
source for information on them.

Requistion Import

Overview
This interface lets you integrate Oracle Purchasing quickly with new or existing applications such as material
requirements planning, inventory management, and production control systems. Purchasing automatically
validates your data and imports your requisitions. You can import requisitions as often as you want. Then,
you can review these requisitions, approve or reserve funds for them if necessary, and place them on
purchase orders or internal sales orders.

Flow
You must write the program that inserts a single row into the PO_REQUISITIONS_INTERFACE_ALL and/or
the PO_REQ_DIST_INTERFACE_ALL table for each requisition line that you want to import. Then you use
the Submit Request window to launch the Requisition Import program for any set of rows.

You identify the set of rows you want to import by setting the interface_source_code and batch_id
columns appropriately in the PO_REQUISITIONS_INTERFACE_ALL table. You then pass these values as
parameters to the Requisition Import program. If you do not specify any values for these parameters, the
program imports all therequisition lines in the PO_REQUISITIONS_INTERFACE_ALL table. You also specify
the requisition grouping and numbering criteria as parameters to the Requisition Import program.

Each run of the Requisition Import program picks up distribution information from either the
PO_REQUISITIONS_INTERFACE_ALL or the PO_REQ_DIST_INTERFACE_ALL table. The
PO_REQ_DIST_INTERFACE_ALL table was used in Release 11, for Self-Service Purchasing (known then as
Web Requisitions). In Release 11i, you should use the PO_REQ_DIST_INTERFACE_ALL table to create
multiple distributions only for requisitions created in non-Oracle systems that use multiple distributions. As
long as the Multiple Distributions field in the Requisition Import program is No (or blank), Requisition Import
looks for distribution information in the PO_REQUISITIONS_INTERFACE_ALL table.

The Requisition Import program operates in three phases. In the first phase, the program validates your data
and derives or defaults additional information. The program generates an error message for every validation
that fails and creates a row in the PO_INTERFACE_ERRORS table with detailed information about each error.

In the second phase, the program groups and numbers the validated requisition lines according to the
following criteria. If you specify a value in the req_number_segment1 column of the
PO_REQUISITIONS_INTERFACE_ALL table, all lines with the same value for this column are grouped
together under a requisition header. If you provide a value in the group_code column, all lines with the
same value in this column are grouped together under a requisition header.

If you do not provide values in either of these columns, the Requisition Import program uses the Group By
parameter to group lines together. If you do not provide a value for this parameter, the program uses the
default Group By that you set up to group requisition lines. You can group requisition lines in one of the
following ways that the Requisition Import program supports by:
BUYER
CATEGORY
LOCATION
VENDOR
ITEM
ALL (all requisition lines grouped under one header)

If you provide a value in the req_number_segment1 column of the PO_REQUISITIONS_INTERFACE_ALL


table, this value becomes the requisition number. If not, the Requisition Import program uses either the Last
Requisition Number parameter if specified or the next unique number stored in the
PO_UNIQUE_IDENTIFIER_CONTROL table, adds 1 to this number, and starts numbering requisitions. If any
of the requisition numbers generated already exists, the program loops until it finds a unique number.
For every line that is successfully imported, a default distribution is created with the account information that
you specify. (You specify account information in any of the following columns in either the
PO_REQUISITIONS_INTERFACE_ALL or the PO_REQ_DIST_INTERFACE_ALL table:
charge_account_id, accrual_account_id, variance_account_id, budget_account_id, or any
of the charge_account_segment columns.) Requisition supply is also created for every approved
requisition that is successfully imported.

In the third phase, the program deletes all the successfully processed rows in the interface tables, and
creates a report which lists the number of interface records that were successfully imported and the number
that were not imported. This report can be viewed by choosing View Output for the Requisition Import
concurrent Request ID in the Requests window. You can launch the Requisition Import Exceptions Report
to view the rows that were not imported by the Requisition Import program along with the failure reason(s) for
each row.

PO Create Documents Workflow

Overview
Purchasing integrates with Oracle Workflow technology to create standard purchase orders or blanket
releases automatically from approved requisition lines. The workflow for creating purchasing documents
automatically is called PO Create Documents.

In the Workflow Builder, PO Create Documents consists of several processes. Each of these processes is
viewable in the Workflow Builder as a diagram whose objects and properties you can modify. Each workflow
process consists of individual functions.

For each document that is created successfully by the PO Create Documents workflow, the PO Approval
workflow is called to approve the document if you have allowed automatic approval.

Flow
The PO Create Documents workflow is initiated at the end of the requisition approval workflow for approved
requisition lines. The workflow begins automatic document creation if youve kept the item attribute Is
Automatic Creation Allowed? set to Y for Yes, if source documents are associated with the requisition lines,
and you have properly set up sourcing rules. If the source document associated with the requisition line is a
quotation, a standard purchase order is created. If the source document is a blanket purchase agreement, a
release is created.

PO Approval Workflow

Overview
Whenever you submit a purchase order or release for approval or take an action in the Notifications
Summary window, Purchasing uses Oracle Workflow technology in the background to handle the approval
process. Workflow uses the approval controls and hierarchies you define according to the setup steps in the
section to route documents for approval. You can use the Workflow Builder interface to modify your approval
process.

The purchase order approval workflow consists of processes, which are viewable in the Workflow Builder as
a diagram, some of whose objects and properties you can modify. Each workflow process, in turn, consists of
individual function activities.

The PO Approval workflow is initiated at the following points in Purchasing:


When you choose Submit for Approval (and then choose OK) in the Approve Document window. See:
Submitting a Document for Approval
When you respond to a reminder in the Notifications Summary window reminding you to submit a document
for approval that has not yet been submitted.

Flow
The purchase order approval process is associated with an item type called PO Approval. This item type
identifies all purchase order and release approval workflow processes available.
Refer to the Oracle Purchasing Users guide for a comprehensive explanation of the flow.
Other important tables in Oracle Purchasing

PO_SYSTEM_PARAMETERS_ALL
It stores default, control, and option information you provide to customize Oracle Purchasing to your
companys needs. PO_SYSTEM_PARAMETERS_ALL corresponds to the Purchasing Options window. This
table has no primary key. The table should never have more than one row.

PO_UNIQUE_IDENTIFIER_CONT_ALL
It stores information about the current, highest, systemgenerated numbers for the Oracle Purchasing tables
that require special sequencing. You need one row for each sequentially systemgenerated number for each
organization. The table includes rows for each of the following: purchase orders, requisitions, receipts,
suppliers, quotations, and requests for quotations (RFQs).

For each organization, there are four rows for each of the following entities: PO_HEADERS_ALL,
PO_REQUISITION_HEADERS_ALL, PO_HEADERS_RFQ and PO_HEADERS_QUOTE. There are two rows
corresponding to the entities PO_VENDORS and RCV_SHIPMENT_HEADERS. The information for the quotation
and RFQ subentities is associated with the PO_HEADERS_ALL table entity. table_name values for
quotations and RFQs are PO_HEADERS_QUOTE and PO_HEADERS_RFQ respectively.

PO_LINE_TYPES_B
It contains information about the line types you use in your business. You need each row for each line type
you use. Oracle Purchasing uses this information to provide default information when you create a document
line using a line type. Oracle Purchasing also uses this information to control how you enter information on
your document lines according to the line type you choose. order_type_lookup_code is AMOUNT for
an amountbased line type or QUANTITY for a quantitybased line type.

PO_DOCUMENT_TYPES_ALL_B
It contains information about default, control, and option information you provide to customize Oracle
Purchasing document management for your companys needs. It corresponds to the Document Types
window.

PO_ACTION_HISTORY
It contains information about the approval and control history of your purchasing documents. There is one
record in this table for each approval or control action an employee takes on a purchase order, purchase
agreement, release, or requisition. Each row includes references to the document itself, the employee who
acted on the document, the date of the action, the type of action taken on the document, and a note each
employee can leave when taking an action on the document. Oracle Purchasing uses this information to
display history information about documents and to forward documents in the approval process to the
appropriate employee.
Important Profile Options in Oracle Purchasing

PO: AutoCreate GL Date Option


Indicates the date used on purchase orders generated by AutoCreate: The autocreate date is used as the
purchase order date. The GL date on the requisition distribution is used as the purchase order date.

PO: Automatic Document Sourcing


Yes means that Purchasing automatically defaults source document and pricing information for an item from
the most recently created blanket purchase agreement or quotation. No means that this source document
information comes from the Approved Supplier List window, where you must specify which source
documents to use. Note that if an item on a requisition is associated with both a blanket purchase agreement
and a quotation, Purchasing uses the blanket purchase agreement even if the quotation was created more
recently.

PO: Display the Autocreated Document


Yes or No indicates whether Purchasing opens the appropriate transaction window (Purchase Orders
window, RFQs window, or Sourcing negotiation page) and displays the created line(s) when you autocreate a
document.

PO: Enable Sql Trace for Receiving Processor


Yes means that when you run the Receiving Transaction Processor to import data from another system using
the Receiving Open Interface, the View Log screen displays the receiving transaction preprocessors
actions, including errors, as it processed the receipt data from start to finish.

(The profile option RCV: Processing Mode must also be set to Immediate or Batch for the Yes option to
work.) Yes also generates a database trace file; if you need help with an error that occurs while the
Receiving Transaction Processor runs, Oracle Support Services may ask you for this trace file. This profile
option should be set to Yes only while debugging the Receiving Open Interface or for generating a trace file.
The Receiving Open Interface validates receipt transactions from other systems and uses the Receiving
Transaction Processor to import the validated data into Purchasing.

PO: Release During ReqImport


Yes or No indicates whether Purchasing can automatically create releases during the Requisition Import
process.

PO: Restrict Requisition line modify to quantity split


Yes or No indicates whether Purchasing restricts requisition line modify in AutoCreate to only splitting the
quantity of a line. No means that the standard AutoCreate requisition line modify logic applies.

PO: Write Server Output to File


Yes or No indicates whether log details are written to a flat file rather than to the standard concurrent
manager details log viewable through the View Log button in the Submit Request window when running the
Purchasing Documents Open Interface program.
Yes means log details are written to a flat file. No means log details are written to the concurrent manager
log screen, which can cause overflow problems for large catalogs. Leaving this profile option blank means
log details are not written at all, which improves performance.

RCV: Processing Mode


Indicates the processing mode used after you save your work for receiving transactions:

Batch The transaction goes to the interface table, where it will be picked up the next time the
Receiving Transaction Processor runs.
Immediate The transaction goes to the interface table, and the Receiving Transaction Processor is called
for the group of transactions that you entered since you last saved your work.
Online The Receiving Transaction Processor is called directly.
RCV: Allow routing override
Yes or No indicates whether the destination type assigned during requisition or purchase order entry can be
overridden at receipt time.

RCV: Debug Mode


If set to Yes, and RCV: Processing Mode set to Immediate or Batch, debug messages will be printed to the
concurrent log file.

RCV: Default Include Closed PO Option


If it is set to Yes, a search in the Enter Receipts window and the Receiving Transactions window
automatically select the Include Closed POs checkbox. Your search results will then include closed orders.
The Receiving Open Interface (including ASN) will allow a receipt against orders with the status of Closed for
Receiving if this profile is set to Yes. Any setting other than Yes prevents receiving against orders using the
Receiving Open Interface with the status of Closed for Receiving.
Basic Purchasing Setups
The purchasing user must be set as a buyer in Oracle applications. Before setting the user as buyer he/she
must be an employee in applications.

Employee Setup
Employee should be assigned the position and job. This is useful in PO approval workflow.
The view used is PER_PEOPLE_V, PER_PEOPLE_ADDRESS_V, PER_PEOPLE_ASSIGMENT_V to store the
employee information.

Buyer Setup
Once the user is set as buyer then he/she can create/approve/print the purchase orders. Whether the users
can create/approve/print the purchase orders is decided by how the document types are setup.
The table which stores the buyer is PO_AGENTS and the view used for the buyer name and other details is
PO_AGENTS_V.

The important columns in PO_AGENTS_V

Sr.no Column Name Comments


1 agent_id Unique agent id
2 agent_name Agent Name
3 location_id Unique location id
4 location_code Location code
5 start_date_active Start date active
6 end_date_active End date active

Document Types
Document types there are certain attributes needs to be set. They are explained below-:
1) Owner can approve: If we check this attribute then user can approve the documents he has created. This
field is not updatable when the document type is RFQ or Requisition.
2) Approver can modify: If we check this attribute then approver the contents of the document. This is not
applicable to RFQ and requisitions.
3) Can change forward to: This indicates test that the user can change the name of the approver in the
approval window.
4) Can change forward from: This indicates that the user can change the name of the document creator. This
is available only for document type requisition.
5) Can change approval hierarchy: Preparers and approvers can change the approval hierarchy in the
approval document window.
6) Disable: Check it to disable the Document type.
7) Access Level: How the users can access the document type.
a. Full: Full access to the user
b. Modify: Can modify the document type
c. View Only: Can only view the document type
8) Archive On: When the archival of document type will take place.
a. On approval: On approval of the document
b. On Printing: On printing of the document.
9) Approval workflow: Which workflow the purchasing will use to approve the document type in question.
One can define a custom workflow and also mention the name of the workflow.
10) Default Hierarchy: What hierarchy the approval process will follow is to be mentioned here.

Table Used:
The table where the information is stored is PO_DOCUMENT_TYPES_V
Supplier Setup
The table where the information is stored is PO_VENDORS

Sr.no Column Name Comments


1 vendor_id Unique vendor id
2 vendor_name Vendor or supplier name
3 segment1 Vendor Number
4 start_date_active Start date active
5 end date active End date active

Another important table associated with this screen is PO_VENDORS_SITES_ALL. This stores the important
information of vendor sites.

Sr.no Column Name Comments


1 vendor_site_id Unique vendor site Id
2 vendor_id Unique vendor site id refers PO_VENDORS
3 vendor_site_code Vendor site code
Purchase Orders
Creation Of Standard Purchase Orders
Creation of purchase orders has three parts. First is the header information second is the line information
and the third is the shipments and distributions information. This applies for the standard purchase order.

Sr.no Column Name Comments


1 po_header_id Unique Po Header Id
2 agent_id Agent id refers PO_AGENTS_V
3 segment1 PO Number
4 revision_num Revision Number for PO
5 vendor_id Unique vendor id refers PO_VENDORS
6 vendor_site_id Unique vendor site id refers
PO_VENDOR_SITES_ALL
7 vendor_contact_id Vendor contact id
8 ship_to_location_id Where the material will be shipped by supplier
9 bill_to_location_id Where the Bill/Invoice will be sent by the supplier
10 currency_code Currency code
11 authorization_status Authorization status for the PO
Open/Closed/Approved/Incomplete
12 type_look_up_code What is the type of PO Standard/Blanket/Planned
13 org_id Operating Unit

The second type of information stored is line level information and it is stored in the table PO_LINES_ALL

Sr.no Column Name Comments


1 po_line_id Line identification number
2 po_header_id PO header id refers PO_HEADERS_ALL
3 line_type_id Line type id such as Goods/Services/Expense etc
4 line_num Unique line num for each line item
5 item_id Item to purchased refers MTL_SYSTEMS_ITEMS
6 item_rev Revision of the item refers MTL_SYSTEM_ITEMS
7 item_description Description of item
8 quantity Quantity to be entered
9 unit_price Price of one unit
10 list_price Unit price from price list
11 org_id Operating unit from where purchasing will take
place
12 promise_date Promise date by supplier
13 need_by_date Date by which the material is required
The third type of information is the shipment and it is stored in the table PO_LINE_LOCATIONS_ALL

Sr.no Column Name Comments


1 line_location_id Unique identifier
2 po_header_id Refers PO_HEADERS_ALL
3 po_line_id Refers PO_LINES_ALL
4 quantity Quantity to be shipped
5 ship_to_location_id Unique Identifier for the quantity to be shipped
6 shipment_type Price break, Blanket ,Standard
7 org_id Operating Unit

The distribution information is stored in PO_DISTRIBUTIONS_ALL

Sr.no Column Name Comments


1 po_distribution_id Unique Distribution Id
2 po_header_id PO Header Identification number referring
PO_HEADERS_ALL
3 po_line_id PO Line identification number referring
PO_LINES_ALL
4 line_location_id Refers PO_LINE_LOCATIONS_ALL
5 set_of_books_id Set of Books
6 code_combination_id GL Code combination id for charge account
7 quantity_ordered Quantity Ordered
8 distribution_num Unique distribution number
9 destinition_type_code Destination type Code for e.g. Inventory
10 destination_organization_id Destination organization id
11 destination_subinventory Destination Sub-inventory
12 org_id Operating unit
13 po_release_id PO Release identification number if the PO
type is blanket PO

Thus to summarize the information for Standard, Planned is stored in the following tables.
1) PO_HEADERS_ALL
2) PO_LINES_ALL
3) PO_LINE_LOCATIONS_ALL
4) PO_DISTRIBUTIONS_ALL

Creation of Blanket Purchase Order


When the purchase order type information is of the type blanket then the header and line level information is
stored in same table as that of standard PO. For a blanket one more transaction named a Release
transaction is made. This release transaction then creates the shipment information and the distribution
information. Therefore for a blanket transactions following tables are used.
1) PO_HEADERS_ALL
2) PO_LINES_ALL
3) PO_RELEASE_ALL
4) PO_LINE_LOCATIONS_ALL
5) PO_DISTRIBUTIONS_ALL
Thus a Blanket PO is same as Standard PO with the help of extra transaction call Releases. The table for
releases is PO_RELEASE_ALL

Sr.no Column Name Comments


1 po_release_id PO Release identification Number
2 po_header_id Refers PO_HEADERS_ALL
3 release_num Unique release num
4 agent_id Buyer ID refers PO_AGENTS_V
5 release_date The date on which release is created
6 revision_num Revision number is generated when any changes
are done to release information
7 approved_flag Y if the release in question is approved
8 approved_date Date on release is approved
9 print_count No of times the release is printed
10 print_date Last printed date of the release
11 authorization_status Different status of the releases such as
Open/Closed/Approved/Incomplete
12 org_id Operating unit

Concept of Multi Organization in Purchasing


In Oracle purchasing can be done across multiple organizations also called as operating units. So to
accommodate this oracle has provided multi org views for the base tables of purchasing. For instance the
table PO_HEADERS_ALL stores the header information of all the orgs. For using multi org view we need to
set org_id context variable using the AOL built in package.

The syntax is given below.


FND_CLIENT_INFO.SET_ORG_CONTEXT(<org_id Value>)

Once this is set then one can get rows in from all multi org views.Table below illustrates the base tables and
there multi org views.

Base Table Multi Org View


PO_HEADERS_ALL PO_HEADERS
PO_LINES_ALL PO_LINES
PO_LINE_LOCATIONS_ALL PO_LINE_LOCATIONS
PO_RELEASES_ALL PO_RELEASES
PO_DISTRIBUTIONS_ALL PO_DISTRIBUTIONS
PO_VENDOR_SITES_ALL PO_VENDOR_SITES

You might also like