KEMBAR78
Hands-Only CPR: Check and Call | PDF
0% found this document useful (0 votes)
202 views1 page

Hands-Only CPR: Check and Call

1. Check the scene and person for responsiveness, call 911 if unresponsive or not breathing normally. 2. Begin chest compressions by placing hands on the center of the chest and pushing hard and fast at least 100 times per minute without stopping except for shocks from an AED if available. 3. Continue chest compressions until an obvious sign of life is seen, emergency responders take over, or exhaustion prevents further compressions.

Uploaded by

api-332820540
Copyright
© © All Rights Reserved
We take content rights seriously. If you suspect this is your content, claim it here.
Available Formats
Download as PDF, TXT or read online on Scribd
0% found this document useful (0 votes)
202 views1 page

Hands-Only CPR: Check and Call

1. Check the scene and person for responsiveness, call 911 if unresponsive or not breathing normally. 2. Begin chest compressions by placing hands on the center of the chest and pushing hard and fast at least 100 times per minute without stopping except for shocks from an AED if available. 3. Continue chest compressions until an obvious sign of life is seen, emergency responders take over, or exhaustion prevents further compressions.

Uploaded by

api-332820540
Copyright
© © All Rights Reserved
We take content rights seriously. If you suspect this is your content, claim it here.
Available Formats
Download as PDF, TXT or read online on Scribd
You are on page 1/ 1

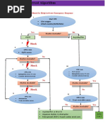
HANDS-ONLY CPR

FOR WITNESSED SUDDEN COLLAPSE

1.

CHECK and CALL


1. CHECK the scene, then CHECK the person.
2. Tap on the shoulder and shout, Are you okay?

and quickly look for breathing.
3. CALL 9-1-1 if no response.
4. If unresponsive and not breathing, BEGIN CHEST COMPRESSIONS.
TIPS:
Whenever possible use disposable gloves when giving care.
Occasional gasps are not breathing.

2.

GIVE CHEST COMPRESSIONS


1. Place the heel of one hand on the center of the chest.
2. Place the heel of the other hand on top of the first hand,

lacing your fingers together.
3. Keep your arms straight, position your shoulders directly

over your hands.
4. Push hard, push fast.

Compress the chest at least 2 inches.

Compress at least 100 times per minute.

Let the chest rise completely before pushing down again.

5. Continue chest compressions.

3. DO NOT STOP
Except in one of these situations:

- You see an obvious sign of life (breathing).

- Another trained responder arrives and takes over.

- EMS personnel arrive and take over.

AED

- You are too exhausted to continue.


- An AED is ready to use.
- The scene becomes unsafe.

AUTOMATED EXTERNAL DEFIBRILLATOR


If an AED is available:
1. Turn on AED.
2. Wipe chest dry.
3. Attach the pads.
4. Plug in connector, if necessary.

5. Make sure no one is touching the individual.


6. Push the Analyze button, if necessary.
7. If a shock is advised, push the Shock button.
8. Perform compressions and follow AED prompts.

Go to redcross.org or call your chapter to sign up for training in full CPR,


First Aid, Babysitters Training, Pet First Aid and much more.
Developed with the support of the American Red Cross Badger Chapter.

You might also like