KEMBAR78
Finite Automata (DFA and NFA, Epsilon NFA) : FSA Unit 1 Chapter 2 | PDF | Theory Of Computation | Formal Methods
0% found this document useful (0 votes)
1K views24 pages

Finite Automata (DFA and NFA, Epsilon NFA) : FSA Unit 1 Chapter 2

This document provides an overview of finite state automata (FSA), including deterministic finite automata (DFA) and non-deterministic finite automata (NFA). It begins with an intuitive example of a TV that can be in either an "on" or "off" state. FSA are then introduced as abstract machines that have a finite set of states and transitions between states based on inputs. The key differences between DFA and NFA are that DFA can only be in one state at a time, while NFA can be in multiple states simultaneously. Several examples of DFA and NFA are provided to recognize particular languages. The concepts of the extended transition function, strings accepted by an automaton, and the language of an

Uploaded by

Yubraj Chaudhary
Copyright
© © All Rights Reserved
We take content rights seriously. If you suspect this is your content, claim it here.
Available Formats
Download as PDF, TXT or read online on Scribd
0% found this document useful (0 votes)
1K views24 pages

Finite Automata (DFA and NFA, Epsilon NFA) : FSA Unit 1 Chapter 2

This document provides an overview of finite state automata (FSA), including deterministic finite automata (DFA) and non-deterministic finite automata (NFA). It begins with an intuitive example of a TV that can be in either an "on" or "off" state. FSA are then introduced as abstract machines that have a finite set of states and transitions between states based on inputs. The key differences between DFA and NFA are that DFA can only be in one state at a time, while NFA can be in multiple states simultaneously. Several examples of DFA and NFA are provided to recognize particular languages. The concepts of the extended transition function, strings accepted by an automaton, and the language of an

Uploaded by

Yubraj Chaudhary
Copyright
© © All Rights Reserved
We take content rights seriously. If you suspect this is your content, claim it here.
Available Formats
Download as PDF, TXT or read online on Scribd
You are on page 1/ 24

FSA

Unit 1 Chapter 2

Chapter 2
Finite Automata (DFA and NFA, epsilon NFA)

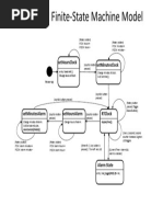
Intuitive example
Consider a man watching a TV in his room. The TV is in on state. When it is switched off, the
TV goes to off state. When it is switched on, it again goes to on state. This can be
represented by following picture.
Switched off
TV on

TV off
Switched on

The above figure is called state diagram.

A language is a subset of the set of strings over an alphabet. A language can be generated by
grammar. A language can also be recognized by a machine. Such machine is called recognition
device. The simplest machine is the finite state automaton.

Finite Automata
A finite automaton is a mathematical (model) abstract machine that has a set of states and its
control moves from state to state in response to external inputs. The control may be either
deterministic meaning that the automation cant be in more than one state at any one time, or non
deterministic, meaning that it may be in several states at once. This distinguishes the class of
automata as DFA or NFA.
The DFA, i.e. Deterministic Finite Automata cant be in more than one state at any time.
The NFA, i.e. Non-Deterministic Finite Automata can be in more than one state at a time.
Applications:
The finite state machines are used in applications in computer science and data networking. For
example, finite-state machines are basis for programs for spell checking, indexing, grammar
checking, searching large bodies of text, recognizing speech, transforming text using markup
languages such as XML & HTML, and network protocols that specify how computers communicate.
Definition (Deterministic finite state automata [DFSA])

A deterministic finite automaton is defined by a quintuple (5-tuple) as (Q, , , q0, F).

CSIT Nepal (www.csitnepal.com)

Page 1

FSA

Unit 1 Chapter 2

Where,
Q = Finite set of states,
= Finite set of input symbols,
= A transition function that maps Q -> Q
q0 = A start state; q0 Q
F = Set of final states; F Q.
A transistion function that takes as arguments a state and an input symbol and returns a state. In our
diagram, is represented by arcs between states and the labels on the arcs.
For example

If s is a state and a is an input symbol then (p,a) is that state q such that there are arcs labled a
from p to q.

General Notations of DFA


There are two preferred notations for describing this class of automata;
Transition Table
Transition Diagram
1) Transition Table: Transition table is a conventional, tabular representation of the transition function that takes the
arguments from Q & returns a value which is one of the states of the automation. The row of the
table corresponds to the states while column corresponds to the input symbol. The starting state in the
table is represented by -> followed by the state i.e. ->q, for q being start state, whereas final state as
*q, for q being final state.
The entry for a row corresponding to state q and the column corresponding to input a, is the state
(q, a).
For example:
I. Consider a DFA;
Q = {q0, q1, q2, q3}
= {0, 1}
q0 = q0
F = {q0}
= Q -> Q

CSIT Nepal (www.csitnepal.com)

Page 2

FSA

Unit 1 Chapter 2

Then the transition table for above DFA is as follows:

* -> q0
q1
q2
q3

0
q2
q3
q0
q1

1
q1
q0
q3
q2

This DFA accepts strings having both an even number of 0s & even number of 1s.
Transition Diagram:
A transition diagram of a DFA is a graphical representation where; (or is a graph)
For each state in Q, there is a node represented by circle,
For each state q in Q and each input a in , if (q, a) = p then there is an arc from node q to p
labeled a in the transition diagram. If more than one input symbol cause the transition from state q
to p then arc from q to p is labeled by a list of those symbols.
The start state is labeled by an arrow written with start on the node.
The final or accepting state is marked by double circle.
For the example I considered previously, the corresponding transition diagram is:

CSIT Nepal (www.csitnepal.com)

Page 3

FSA

Unit 1 Chapter 2

How a DFA process strings?


The first thing we need to understand about a DFA is how DFA decides whether or not to accept a
sequence of input symbols. The language of the DFA is the set of all symbols that the DFA
accepts. Suppose a1, a2, an is a sequence of input symbols. We start out with the DFA in its start
state, q0. We consult the transition function also for this purpose. Say (q0, a1) = q1 to find the state
that the DFA enters after processing the first input symbol a 1. We then process the next input symbol
a2, by evaluating (q1, a2); suppose this state be q2. We continue in this manner, finding states q3, q4,
, qn. such that (qi-1, ai) = qi for each i. if qn is a member of F, then input a1, a2, --- an is accepted &
if not then it is rejected.
Extended Transition Function of DFA(

): -

The extended transition function of DFA, denoted by


is a transition function that takes two
arguments as input, one is the state q of Q and another is a string w *, and generates a state p Q.
This state p is that the automaton reaches when starting in state q & processing the sequence of
inputs w.
i.e.

(q, w) = p

Let us define by induction on length of input string as follows:


Basis step:

(q,) =q. i.e. from state q, reading no input symbol stays at the same state.

Induction: Let w be a string from * such that w = xa, where x is substring of w without last symbol
and a is the last symbol of w, then
(q, w) = (
(q, x), a).
Thus, to compute

(q, w), we first compute

all but last symbol of w. let this state is p, i.e.

Then,
i.e.

(q, x), the state the automaton is in after processing


(q, x) = p.

(q, w) is what we get by making a transition from state p on input a, the last symbol of w.
(q, w) = (p, a)

For Example

CSIT Nepal (www.csitnepal.com)

Page 4

FSA

Now compute

Unit 1 Chapter 2

(q0,1001)

2) Compute (q0,101) yourself.( ans : Not accepted by above DFA)

String accepted by a DFA


A string x is accepted by a DFA (Q, , , q0, F) if;

(q, x) = p F.

Language of DFA
The language of DFA M = (Q, , , q0, F) denoted by L(M) is a set of strings over * that are
accepted by M.

CSIT Nepal (www.csitnepal.com)

Page 5

FSA

i.e; L(M) = {w/

Unit 1 Chapter 2

(q0, w) = p F}

That is; the language of a DFA is the set of all strings w that take DFA starting from start state to one
of the accepting states. The language of DFA is called regular language.

Examples (DFA Design for recognition of a given language)


1. Construct a DFA, that accepts all the strings over = {a, b} that do not end with ba.

2. DFA accepting all string over = {0, 1} ending with 3 consecutive 0s.

3. DFA over {a, b} accepting {baa, ab, abb}

CSIT Nepal (www.csitnepal.com)

Page 6

FSA

Unit 1 Chapter 2

4. DFA accepting zero or more consecutive 1s.


i.e. L (M) = {1n / n = 0, 1, 2, }

5. DFA over {0, 1} accepting {1, 01}

6. DFA over {a, b} that accepts the strings ending with abb.

Exercises: (Please do this exercise as homework problems and the question in final exam
will be of this patterns)
1. Give the DFA for the language of string over {0.1} in which each string end with 11.
[2067,TU BSc CSIT]
2. Give the DFA accepting the string over {a,b} such that each string does not end with
ab.[2067, TU B.Sc CSIT]
CSIT Nepal (www.csitnepal.com)

Page 7

FSA

Unit 1 Chapter 2

3. Give the DFA for the language of string over {a,b} such that each string contain aba
as substring.
4. Give the DFA for the langague of string over {0,1} such that each string start with 01.
5. The question from book: 2.2.4, 2.2.5 of chapter 2.

Non-Deterministic Finite Automata (NFA)


A non-deterministic finite automaton is a mathematical model that consists of:
A set of states Q, (finite)
A finite set of input symbols , (alphabets)
A transition function that maps state symbol pair to sets of states.
A state q0 Q, that is distinguished as a start (initial) state.
A set of final states F distinguished as accepting (final) state. F Q.
Thus, NFA can also be interpreted by a quintuple; (Q, , , q 0, F) where is Q =2Q. Unlike DFA,
a transition function in NFA takes the NFA from one state to several states just with a single input.
For example;
1.

Here, from state q1, there is no any arc for input symbol 0 & no any arc out of q 2 for 0 & 1. So, we
can conclude in a NFA, there may be zero no. of arcs out of each state for each input symbol. While
in DFA, it has exactly one arc out of each state for each input symbol.
, the transition function is a function that takes a state in Q and an input symbol in as arguments
and returns a subset of Q The only difference between an NFA and DFA is in type of value that
returns. In NFA, returns a set of states and in case of DFA it returns a single state.
For input sequence w = 00101, the NFA can be in the states during the processing of the input are as:

CSIT Nepal (www.csitnepal.com)

Page 8

FSA

Unit 1 Chapter 2

2. NFA over {0, 1} accepting strings {0, 01, 11}.

CSIT Nepal (www.csitnepal.com)

Page 9

FSA

Unit 1 Chapter 2

The Extended transition function of NFA


As for DFAs, we need to define the extended transition function that takes a state q and a
string of input symbol w and returns the set of states that is in if it starts in state q and processes
the string w.
Definition by Induction:
Basis Step:

(q, ) = {q} i.e. reading no input symbol remains into the same state.

Induction: Let w be a string from * such that w = xa, where x is a substring of without last symbol

CSIT Nepal (www.csitnepal.com)

Page 10

FSA

Unit 1 Chapter 2

a.
Also let,
(q, x) = {p1, p2, p3, pk}
and

Then,

(q, w) = {r1, r2, r3, rm}

Thus, to compute (q, w) we first compute


these states with input a.

(q, x) & then following any transition from each of

Consider, a NFA,

Now, computing for (q0, 01101)

CSIT Nepal (www.csitnepal.com)

Page 11

FSA

Unit 1 Chapter 2

Since the result of above computation returns the set of state {q0,q2) which include the
accepting state q2 of NFA so the string 01101 is accepted by above NFA.
Examples (Design NFA to recognize the given language)
1. Construct a NFA over {a, b} that accepts strings having aa as substring.

2. NFA for strings over {0, 1} that contain substring 0110 or 1001

CSIT Nepal (www.csitnepal.com)

Page 12

FSA

Unit 1 Chapter 2

3. NFA over {a, b} that have a as one of the last 3 characters.

4. NFA over {a, b} that accepts strings starting with a and ending with b.

Language of NFA
The language of NFA, M = (Q, , , q0, F), denoted by L (M) is;
L (M) = {w/ (q, w) F }
i.e. L(M) is the set of strings w in * such that (q0,w) contains at least one state
accepting state.
Examples
CSIT Nepal (www.csitnepal.com)

Page 13

FSA

Unit 1 Chapter 2

1. Design a NFA for the language over {0, 1} that have at least two consecutive 0s
or1s

Now, compute for acceptance of string 10110;


Solution
(q0, 10110)
Start with starting state as
(q0, ) = {q0}
(q0, 1) = {q0, q3}
(q0, 10) = (q0, 0) (q3, 0) = {q1,q0} {q1} = {q1, q0}
(q0, 101) = (q1, 1) (q0, 1) = {q3} {q3} = {q3}
(q0, 1011) = (q3, 1) = {q4}
(q0, 10110) = (q4, 0) = {q4} = {q4}
So accepted (since the result in final state)

Exercise
1. Question from book: 2.3.4 of chapter 2
2. Give a NFA to accept the language of string over{a.b} in which each string contain abb
as substring.
3. Give a NFA which accepts binary strings which have at least one pair of 00 or one
pair of 11.

CSIT Nepal (www.csitnepal.com)

Page 14

FSA

Unit 1 Chapter 2

Equivalence of NFA & DFA


Although there are many languages for which NFA is easier to construct than DFA, it can be
proved that every language that can be described by some NFA can also be described by some
DFA.
The DFA has more transition than NFA and in worst case the smallest DFA can have 2n state
while the smallest NFA for the same language has only n states.
We now show that DFAs & NFAs accept exactly the same set of languages. That is nondeterminism does not make a finite automaton more powerful.
To show that NFAs and DFAs accept the same class of language, we show;
Any language accepted by a NFA can also be accepted by some DFA. For this we describe an
algorithm that takes any NFA and converts it into a DFA that accepts the same language. The
algorithm is called subset construction algorithm.
The key idea behind the algorithm is that; the equivalent DFA simulates the NFA by keeping
track of the possible states it could be in. Each state of DFA corresponds to a subset of the set of
states of the NFA, hence the name of the algorithm. If NFA has n-states, the DFA can have 2n
states (at most), although it usually has many less.

The steps are:


To convert a NFA, N = (QN, , N, q0, FN) into an equivalent DFA D = (QD, , D, q0, FD), we
have following steps.
1.The start state of D is the set of start states of N i.e. if q0 is start state of N then D has start state
as {q0}.
2.QD is set of subsets of QN i.e. QD = 2QN. So, QD is power set of QN. So if QN has n states then
QD will have 2n states. However, all of these states may not be accessible from start state of QD
so they can be eliminated. So QD will have less than 2n states.
3.FD is set of subsets S of QN such that S FN i.e. FD is all sets of Nsstates that include at
least one final state of N.
For each set S QN & each input a , D (S, a)=
i.e. for any state {q0, q1, q2, qk} of the DFA & any input a, the next state of the DFA is the
set of all states of the NFA that can result as next states if the NFA is in any of the states q0, q1,
q2, qk when it reads a.
CSIT Nepal (www.csitnepal.com)

Page 15

FSA

Unit 1 Chapter 2

For Example

The same table can be represented with renaming the state on table entry as

The equivalent DFA is


CSIT Nepal (www.csitnepal.com)

Page 16

FSA

Unit 1 Chapter 2

Or

The other state are removed because they are not reachable from start state.
Example2
Convert the NFA to DFA

Solution: using the subset construction we have the DFA as

CSIT Nepal (www.csitnepal.com)

Page 17

FSA

Unit 1 Chapter 2

Draw the DFA diagram from above transition table yourself.


Exercises
1. Convert the following NFA to DFA

2.

3.Question from text book: 2.3.1, 2.3.2

Theorem 1:
For any NFA, N = (QN, , N, q0, FN) accepting language L * there is a
DFA D = (QD, , D, q0,FD) that also accepts L i.e. L (N) = L (D).
Proof: The DFA D, say can be defined as;
QD = 2QN , q0 = {q0}
Let S = { p1, p2, p3, pk} QD. Then for S QD & a ,
D (s, a) =
CSIT Nepal (www.csitnepal.com)

Page 18

FSA

Unit 1 Chapter 2

FD = {S / S QD & S FN }
The fact that D accepts the same language as N is as;
for any string w *;
N (q0, w) = D (q0, w)
Thus, we prove this fact by induction on length of w.
Basis Step:
Let |w| = 0, then w = ,
N(q0,

)= {q0)=q0= D(q0, )

Induction step;
Let |w| = n + 1 is a string such that w = xa & |x| = n, |a| = 1; a being last symbol.
Let the inductive hypothesis is that x satisfies.
Thus,
D (q0, x) = N (q0, x), let these states be {p1, p2, p3, pk}
Now,
N (q0, w)

Also
D (q0, w)

= N (q0, xa)
= N ( N (q0, x), a)
= N ({p1, p2, p3, pk}, a) [Since, from inductive step]
=U N(pi,a).(1)
= D (q0, xa)
= D ( D (q0, x), a)
= D ( N (q0, x), a) [Since, by the inductive step as it is true for x]
= D ({p1, p2, p3, pk}, a) [Since, from inductive step]

Now, from subset construction, we can write,


D ({p1, p2, p3, pk}, a) =UN(pi,a)
so, we have
= UN(pi,a)..(2)
D (q0, w)

CSIT Nepal (www.csitnepal.com)

Page 19

FSA

Unit 1 Chapter 2

Now we conclude from 1 and 2 that


N (q0, w) = D (q0, w).
Hence, if this relation is true for |x| = n, then it is also true for |w| = n + 1.
DFA D & NFA N accepts the same language.
i.e. L (D) = L (N) Proved.
Theorem 2:
A language L is accepted by some DFA if and only if L is accepted by some NFA.
Proof:
if part (A language is accepted by some DFA if L is accepted by some NFA):
It is the subset construction and is proved in previous theorem. In exam, you
should write the proof of previous theorem here.
Only if part (a language is accepted by some NFA if L is accepted by some DFA):
Here we have to convert the DFA into an identical NFA.
Consider we have a DFA D = (QD, , D, q0, FD).
This DFA can be interpreted as a NFA having the transition diagram with exactly one
choice of transition for any input.
Let NFA N = (QN, , N, q0, FN) to be equivalent to D.
Where QN = QD, FN = FD, q0 = q0 and N is defined by the rule
If D(p,a)=q then N(p,a)= {q}.
.
Then to show if L is accepted by D then it is also accepted by N, it is sufficient to show,
for any string w *, D (q0, w) = N (q0, w)
We can proof this fact using induction on length of the string.
Basis step: Let |w| = 0 i.e. w =
D (q0, w) = D (q0, ) = q0
N (q0, w) = N (q0, ) = {q0}
D (q0, w) = N (q0, w) for |w| = 0 is true.
Induction: CSIT Nepal (www.csitnepal.com)

Page 20

FSA

Unit 1 Chapter 2

Let |w| = n + 1 & w = xa. Where |x| = n & |a| = 1; a being the last symbol.
Let the inductive hypothesis is that it is true for x.
if D (q0, x) = p, then N (q0, x) = {p}
i.e.

(q0, x) =

(q0, x)

Now,
D

(q0, w)

= D (q0, xa)
= D ( D (q0, x), a)
= D (p, a) [ from inductive step
= r, say

(q0, x,=p]

Now,
N

(q0, w)

Hence proved. i.e.

= N (q0, xa)
= N ( N (q0, x), a) [from inductive steps]
= N({p}, a)
=r [from the rule that define N)
D

(q0, w)=

(q0, w)

NFA with -transition (-NFA)


This is another extension of finite automation. The new feature that it incorporates is, it allows a
transition on , the empty string, so that a NFA could make a transition spontaneously without
receiving an input symbol.
Like Non-determinism added to DFA, this feature does not expand the class of language that can
be accepted by finite automata, but it does give some added programming connivance. This are
very helpful when we study regular expression (RE) and prove the equivalence between class of
language accepted by RE and finite automata.
A NFA with -transition is defined by five tuples (Q, , , q0, F), where;
Q = set of finite states
= set of finite input symbols
q0 = Initial state, q0 Q
F = set of final states; F Q
= a transition function that maps;
Q {}--> 2Q

For examples:
1.
CSIT Nepal (www.csitnepal.com)

Page 21

FSA

Unit 1 Chapter 2

This accepted the language {a,aa,ab,abb,b,bbb,}


2.

-closure of a state:
-closure of a state q can be obtained by following all transitions out of q that are labeled .
After we get to another state by following , we follow the -transitions out of those states & so
on, eventually finding every state that can be reached from q along any path whose arcs are all
labeled .
Formally, we can define -closure of the state q as;
Basis: state q is in -closure (q).
Induction: If state q is reached with -transition from state q, p is in -closure (q). And if there is
an arc from p to r labeled , then r is in -closure (q) and so on.
Extended Transition Function of -NFA: CSIT Nepal (www.csitnepal.com)

Page 22

FSA

Unit 1 Chapter 2

The extended transition function of -NFA denoted by ,is defined as;


i) BASIS STEP: - (q, ) = -closure (q)
ii) INDUCTION STEP: Let w = xa be a string, where x is substring of w without last symbol a and a
but a .
Let (q, x) = {p1, p2, pk} i.e. pis are the states that can be reached from q following
path labeled x which can end with many & can have many .
Also let,

then

Example

Now compute for string ba


- (p, )= -closure(p)={p,q,r,u}
Compute for b i.e.
- (p,b)U (q,b)U (r,b)U (u,b)={s,v}
- -colsure(s)U -closure(v)={s,t,v}
Computer for next input a
- (s,a)U (t,a)U (v,a)={y,w}
- -closure(y)U -closure(w)={y,w}
The final result set contains the one of the final state so the string is accepted.
CSIT Nepal (www.csitnepal.com)

Page 23

FSA

CSIT Nepal (www.csitnepal.com)

Unit 1 Chapter 2

Page 24

You might also like