KEMBAR78
Management Process Planning | PDF | Strategic Management | Goal
0% found this document useful (0 votes)
82 views4 pages

Management Process Planning

Planning involves deciding in advance what actions to take and how to achieve organizational goals. It requires leadership skills like vision, creativity, and flexibility. The planning process includes developing a mission statement, philosophy, goals, and objectives. A mission statement describes an organization's purpose, while the philosophy provides guidance. Goals are desired ends that the organization works towards, and objectives specify how to achieve goals in a measurable way. Strategic planning helps match capabilities with opportunities and threats to forecast success. Tools like SWOT analysis and balanced scorecards assist in the strategic planning process.

Uploaded by

imtheboss
Copyright
© © All Rights Reserved
We take content rights seriously. If you suspect this is your content, claim it here.
Available Formats
Download as DOCX, PDF, TXT or read online on Scribd
0% found this document useful (0 votes)
82 views4 pages

Management Process Planning

Planning involves deciding in advance what actions to take and how to achieve organizational goals. It requires leadership skills like vision, creativity, and flexibility. The planning process includes developing a mission statement, philosophy, goals, and objectives. A mission statement describes an organization's purpose, while the philosophy provides guidance. Goals are desired ends that the organization works towards, and objectives specify how to achieve goals in a measurable way. Strategic planning helps match capabilities with opportunities and threats to forecast success. Tools like SWOT analysis and balanced scorecards assist in the strategic planning process.

Uploaded by

imtheboss
Copyright
© © All Rights Reserved
We take content rights seriously. If you suspect this is your content, claim it here.
Available Formats
Download as DOCX, PDF, TXT or read online on Scribd
You are on page 1/ 4

Jo Marie Ahletea D.

Lamsin

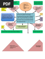
Management Process Data gathering.

PLANNING Forecasting.

Deciding in advance what to do, whos doing it, and how, Transforming ideas into action.
when, and where it is to be done.
Organizational Planning: The Planning Hierarchy
It involves choosing among alternatives.

A proactive and deliberate process that reduces risk and


uncertainty.

It also encourages unity of goals and continuity of energy


expenditure {human and fiscal resources} and directs
attention to the objectives of the organization.

What is required of Planning?

Planning requires leadership skills:

Needs to have vision.

Needs to have creativity.


Vision Statement
Planning requires leadership characteristics:
Are used to describe future goals or aims of an organization.
Requires flexibility.
Requires all organization members to stretch their
Requires energy. expectation, aspirations and performance.

Planning requires management skills: Example:


Jo Marie Ahletea D. Lamsin

RTRMF, College of Nursing will be the center for Flows from the purpose or mission statement and
excellence in nursing education in region 8. delineates the set of values and beliefs that guide all actions
of the organization.
Tacloban Doctors Hospital will be the leading center
for Trauma in the region. Basic foundation that directs all further planning towards
that mission.
Mission Statement
Unit Philosophy
A brief statement no more than 34 sentences identifying
the reason that an organization exists. Specifies how nursing care are provided on the unit will
correspond with nursing service and organizational goals.
It identifies the organizations constituency and addresses
its position regarding ethics, principles, and standards of It reflects the departments decisions, priorities and
practice. accomplishments.

It influences the development of an organizations GOALS:


philosophy, goals, policies, procedures and rules.
The desired ends/results toward which the organizations
Example of Mission Statement effort is working/directed.

Organizational Philosophy They must be SMART {specific, measurable, attainable,


realistic and time bounded}.
Provides the basis for developing nursing philosophies at
the unit level an d for nursing service as a whole. Goals are set for services rendered, economics, use
of resources, including people, funds and
PHILOSOPHY :
facilities. Innovations and social responsibilities.
Jo Marie Ahletea D. Lamsin

Goals may direct and maintain the behavior of an first demonstrating its appropriate use and then asking the
organization. pt. to repeat said demonstration.

Goals usually have multiple objectives that are each 2. Result Focused Objectives specify the desired outcome.
accompanied by a targeted completion date.
Example: All post-op. Pts will receive a decrease in their
Objectives pain level following administration of parenteral pain
medication.
They motivate people to a specific end and are explicit,
measurable, observable or retrievable and obtainable. CORE VALUES

For objectives to be measurable: Sets of beliefs that guide behavior of an individual and the
pursuit of self interest.
Specific time frame in which objectives are to be
completed. Four Characteristics that determine True Values

Stated in behavioral form. a. It must be freely chosen from among alternatives


only after reflection.
Be objectively evaluated.
b. It must be prized and cherished.
Identify positive outcome rather than negative.
c. It is consciously and consistently repeated { part of
Types of Objectives
the pattern}.
1. Process Objectives are written in terms of the
d. It is positively affirmed and enacted
method to be used.
STRATEGIC PLANNING
Example: 100% of staff nurses will orient new pts. to the
call light system, within 30 minutes of their admission, by
Jo Marie Ahletea D. Lamsin

Forecasts the future success of an organization by matching OPPORTUNITIES external conditions that
and aligning an organizations capabilities with external promote achievement of organizational obj.
environment.
THREATS external conditions that challenge or
Example:- plan for dealing with nursing threaten the achievement of organizational obj.
shortage.

- preparing succession managers in org.


B. BALANCED SCORECARD:

- developing a marketing plan.


= they allow organizations to align their strategic activities

- redesigning workload. with the strategic plan and to implement that strategy on a
continuous basis.
- developing partnership.
= requires communicating strategy to every level within the
- simply planning for organizational organization so that corporate strategy is integrated with
success. everyday decision making.

= develop metrics {performance measurement indicators},


TOOLS THAT ASSIST STRATEGIC PLANNING collect and analyze data from four

A. SWOT OR TOWS ANALYSIS: organizational perspectives:

= identification of the following: ^ financial ^ learning and growth

STRENGTHS are those internal attributes that ^ customer ^ processes


help an organization to achieve the obj.

WEAKNESSES internal attributes that challenge


an organization in achieving its obj.

You might also like