KEMBAR78
Contract Management | PDF | Contractual Term | Common Law
0% found this document useful (0 votes)
432 views54 pages

Contract Management

This document discusses the contract review and award process. It provides details on contract review, award recommendation preparation, below and above threshold review procedures, contracts committee responsibilities, and approval from the awarding authority. The goal is to ensure an independent and unbiased review that follows policies and provides best value for the organization.

Uploaded by

NelsonMoseM
Copyright
© © All Rights Reserved
We take content rights seriously. If you suspect this is your content, claim it here.
Available Formats
Download as DOCX, PDF, TXT or read online on Scribd
0% found this document useful (0 votes)
432 views54 pages

Contract Management

This document discusses the contract review and award process. It provides details on contract review, award recommendation preparation, below and above threshold review procedures, contracts committee responsibilities, and approval from the awarding authority. The goal is to ensure an independent and unbiased review that follows policies and provides best value for the organization.

Uploaded by

NelsonMoseM
Copyright
© © All Rights Reserved
We take content rights seriously. If you suspect this is your content, claim it here.
Available Formats
Download as DOCX, PDF, TXT or read online on Scribd
You are on page 1/ 54

3.8.

Contract Review and Award

3.8.1. Introduction

Contract review is an essential step in the contracting process. It provides for independent
written advice on the acceptability of the procurement process Government/Companydertaken,
and the proposed commitment of fGovernment/Companyds by the highest level procurement
authority or officer with the appropriate delegated authority, through contracts or purchase orders
(awarding authority).

Award is the formal decision and approval to establish a contract, e.g. services contract or
purchase order, or an LTA, with a successful supplier, based on independent review of the
procurement process within the limits of awarding authority. The award phase marks the:

successful conclusion of the procurement process

starting point for contract finalization and execution.

Purpose

The purpose of conducting a review prior to recommending awards is to:

Provide an independent and Government/Companybiased review of recommendations for


contracts or purchase orders.

Ensure that the procurement process was fairly conducted and followed the appropriate
policies and procedures.

Confirm the necessary budget for the contractual commitment is available.

Confirm that the recommendation for award and terms of contract represent best value
for money and that it is in the interests of thegovernment/companyto select the chosen
supplier.

Seek approval from the appropriate authority to contractually commit


thegovernment/companyto procure the goods, services or works.

Requirement
Thorough preparation of contract recommendation and approval documents is necessary to
facilitate the award process; the explanations provided should be transparent, clear and precise
justifications of the process leading to the award recommendation. Transparency and due
diligence are key at this stage. Deliberate omission of relevant information is as
Government/Companyethical as deliberately submitting wrong information; short submission
documents to cut corners are neither efficient in the long-term nor in line with
thegovernment/companyprocurement principles. To avoid delays and omissions, standardized
templates and check lists should be used for quality control. When delays arise they are usually
a symptom of poorly executed planning or the result of attempted short cuts to speed up the
process.

Responsibility

Usually the highest ranking official in agovernment/companyorganization is the executive source


of all procurement authority, and as such provides approval of contract awards, and purchases.
Through organization specific FRR this official re-delegates that authority to senior-level
officials. Those officials may appoint individuals within their organizations as procurement
officers with limited awarding authorities to approve awards. Only these procurement officers
and other designatedgovernment/companystaff have authority to enter into contracts on behalf of
the respectivegovernment/companyorganization. Therefore, only those staff members can
actually make a purchase. Normally the extent of the delegation of authority is based on the level
of the procurement officer.

GOVERNMENT/COMPANY organizations have established different levels of delegation of


authority to implement their procurement activities with regards to the responsibility of the
procurement, review, recommendation and award process. Delegations are usually set using
financial thresholds.

Recommendations for and approval of award above a pre-defined threshold are subject to
independent review by a contracts committee and approval by the highest procurement authority
within an organization. This results in the following two process scenarios:

Review and award below threshold, i.e. no review by the contracts committee required

Review and award above threshold for review by the contracts committee.

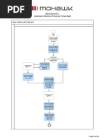
3.8.2. Process

The flowcharts below show each of the stages in the below and above threshold procurement
review and award processes.
Below threshold for review by Contracts Committee

Above threshold for review by Contracts Committee

3.8.3. Preparation of award recommendation document

The procurement officers main responsibility in this phase is to prepare an award


recommendation document, based on an evaluation report, for submission to the appropriate
person or committee for review and subsequent approval in accordance with established
organization procedures and delegation of authority.

The procurement officer makes sure that the award recommendation documents are written in a
clear, precise and honest manner and reflect all necessary information that lead to the
recommendation of award. Proper procurement processes should be followed, for example:

Minimum number of valid offers have been obtained, and if not, reasons are recorded as
part of the award recommendation to confirm why this is considered acceptable
Government/Companyder the circumstances.

If there is no tendering, the lowest acceptable offer has been rejected, or there are other
exceptions, the reasons must be recorded and explained as part of the award
recommendation quoting the relevant financial rule.

A supplier evaluation recommendation has been received, or due diligence has been
completed ensuring that the supplier is acceptable and able to fulfil the purchase order or
contract.

The procurement process and evaluation have been carried out in a fair and proper
manner.

The procurement is in accordance with the relevant FRR.

Other information considered important for the review has been factored in.

There is a summary of recommendation for award.


3.8.4. Below threshold: submission of recommendation to awarding authority

For the remaining stages in the below threshold process, the award recommendation document is
usually submitted to the officer with the appropriate awarding authority for review and approval
of award. Before a commitment is entered into the awarding authority then reviews the
submission in terms of:

compliance with procurement regulations, rules, and procedures

availability of fGovernment/Companyds

compliance with proper documentation processes.

The awarding authority then rejects or accepts the award recommendation. Acceptance
constitutes the approval of award.

3.8.5. Above threshold: submission of request for award to contracts committee

For the process above the threshold, a contracts committee independently reviews the
procurement process to ensure that regulations, rules and procedures were followed and
fGovernment/Companyds are available for the subsequent approval.

3.8.6. Above threshold: review by contracts committee

The contracts committee should be independent from the officials involved in the procurement
process to avoid conflict of interest when reviewing and recommending the award. A contracts
committee is usually composed of the following voting members:

chairman

at least two senior staff members.

In addition and where required, other staff members (e.g. representative of the legal department,
project managers, chief of procurement, etc.) are called to participate in the meeting as advisors.
It is good practice that procurement officers are non-voting members of a contracts committee in
order to preserve the impartiality of the review and decision making process and to avoid conflict
of interest.

The contracts committee should meet on a regular basis and follow established procedures for
review, recommendation, and recording of minutes of the committees meetings. It is the
responsibility of the contracts committee to ensure that:
appropriate authority has been obtained for the commitment of fGovernment/Companyds

the interests of thegovernment/companyorganization are protected

the procurement activities are carried out in conformity with FRR, instructions and
directives and are in accordance with best business practices.

Some contracts committees may invite the procurement officers into the meeting of the
committee to present their submission and to clarify questions.

After the completion of the meeting, minutes are prepared by the contracts committee secretary.

The minutes should record the deliberations of the committee and the recommendations in a brief
but fully explanatory manner. All members, or their alternates, present at the meeting will
accept / approve the minutes and this will serve as recommendation to the awarding authority
that a contract should or should not be entered into.

3.8.7. Recommendation of award to awarding authority

Minutes should be submitted to the awarding authority in the organization who should review the
contracts committee recommendations.

3.8.8. Rejection/approval of award by awarding authority

The awarding authority can reject or approve the recommendations. Where the awarding
authority decides not to accept the advice of the contracts committee, the reasons should be
recorded in writing and forwarded to the chairperson of the contracts committee.

No-objection from clients

In some organizations, and without impairing the segregation of duties principle, the results of
the award are forwarded to the client. Only once the client has confirmed its no objection to
the result of the procurement process, contracts can be entered into with the supplier who
received the award. The purpose of this no objection is to ensure that the procured products and
services do indeed meet the requirements of the client.

In some organizations no-objection is required before the award.

3.9.1. Introduction
Contract finalization is the process followed by the procurement officer to form a written
contract with a supplier. The purpose of contract finalization is to ensure that all proper elements
are in place to conclude a written agreement that protects the interests of
thegovernment/companyorganization and reflects the offer made by the supplier in response to
the requirement presented by thegovernment/companyorganization.

A contract is formed on the basis of an offer and an acceptance and in the context of
procurement in thegovernment/companysystem of organizations, is a written document,
containing the agreement, and the terms and conditions, between
thegovernment/companyorganization and the supplier, and which serves as proof of the
obligation. Contractual instruments common amonggovernment/companyorganizations are POs,
contracts for services and works, LTAs, system contracts, blanket purchase orders, lease
agreements, etc. for goods, services and works.

In thegovernment/companysystem of organizations contracts are based on competitive


solicitation processes. However, Government/Companyder certain circumstances (e.g. direct
contract, sole source or complex contracts), in order to proceed to form a contract with the
selected supplier, the procurement officer may need to clarify and negotiate terms and
conditions.

Proper procedures should be followed to ensure that no negotiations take place with respect to
issues already agreed at the solicitation stage and that the parties are clear about their respective
rights and responsibilities. In certain cases, negotiations may be carried out with the selected
supplier regarding payment terms, supplementary terms and conditions, delivery, etc.
Negotiations nonetheless should result in a clear Government/Companyderstanding of
responsibilities Government/Companyder the contract. In this context, negotiation is the process
of arriving at an agreement on the terms and conditions of a contractual agreement through
discussions between thegovernment/companyorganization and the supplier.

3.9.2. Process

The flowchart below shows each of the stages in the contract finalization and issuance process.
3.9.3. Contract negotiation

In a competitive solicitation process it is good practice to select the appropriate contractual


instrument at the time of the preparation of the solicitation documents and to include a sample
copy of a contract as an annex to the solicitation documents. This will ensure any issues the
supplier may have with the special and general terms and conditions of the contract are
addressed in their response to the solicitation documents and are taken into
accoGovernment/Companyt during the evaluation of proposals. In these cases, in general, very
limited negotiations should need to take place after the evaluation / award and prior to the
signature of the contract.

Where required, negotiations have the potential to improve the procurement outcome by
reducing Government/Companycertainties, risks and costs. However, as a general rule, at this
stage of the process negotiations with the supplier should not go over issues agreed to during the
solicitation process. The procurement officer must also ensure that no appearance of impropriety
or conflict of interest arises.

The following elements could be negotiated prior to contract signature.

Elements Including, for example

Technical aspects Warranties, after sale service, life cycle support maintenance agreements,
quality output issues.
Elements Including, for example

Remedies Liquidated damages

Special terms Type of bonds, guarantees, insurance, payment schedule.

Management Frequency and content of reports; acceptance criteria for certain


information milestones.

Time frames Duration of contract, key milestones, delivery dates, response times.

Performance Cost incentives, delivery incentives and quality incentives.


incentives

Personnel Key team members and focal points, subcontracting arrangements.

In certain cases, thegovernment/companyorganization may not be able to impose on the supplier


all their conditions of contract but may need to negotiate certain special conditions of contract.
Especially in those cases where the supplier owns a proprietary product, the negotiating power of
the organization may be reduced.

Good practice

Examples of good negotiation practice are:

In case of negotiations engaged prior to contract formation, the procurement officer


should ensure that a solicitation document has been sent to the supplier and that a written
offer has been submitted by the supplier, and an Evaluation Report or an approval of
award exists.

Negotiations should not be conducted when they may distort competition.


Negotiations should preferably be in writing.

Where negotiations take place in person, via telephone, videoconference or at the site of
the supplier or thegovernment/companyorganization, a minimum of two staff members of
thegovernment/companyorganization should be present. In Government/Companyusual
situations, or where there are high legal implications, involve a lawyer or the legal office
in negotiations.

The members of the negotiation team need to be selected carefully to combine the right
blend of negotiation experience and contractual, financial and/or technical skills. As the
value and complexity of the contact increases, so will the need for skilled negotiators.

During the negotiation process all procurement officers must ensure no conflict of
interest arises and no gifts or hospitality are accepted from the supplier.

Process

To conduct successful contract negotiations, it is suggested that the procurement officer follows
each of the stages and corresponding steps listed in the table below:

Step Action

Stage 1: Pre-negotiate

1 Assemble the internal team (including other procurement officers, the requisitioner, other
potential stakeholders and other departments of thegovernment/companyorganization
whose activities may be impacted by certain clauses such as legal,
accoGovernment/Companyts payable, insurance, security, etc.).

2 Identify and prioritise key issues and concessions that can be made.

Develop an agenda.

Prepare the location.

Identify a person to take notes and minutes.


Step Action

3 Invite the other party to negotiate.

Stage 2: Meet the other party

4 Make appropriate introductions.

Review the agenda.

Confirm that the suppliers representative has authority to negotiate and commit on
behalf of his/her organization.

Ensure that all the items to be discussed are tabled.

Stage 3: Negotiation

5 Develop a basis for agreement on all issues by using trade offs and concessions.

6 Prepare detailed minutes of the meeting and plan of action for both parties.

Stage 4: Post negotiations

7 Develop a contractual document and seek required internal approvals.

Documentation

To ensure that the contract finalization process is fully documented and that a proper audit trail is
kept, and also in case of future disputes with the supplier, written negotiations with the supplier
should be kept on the file. Minutes of telephone conversations or meetings must be kept on file.
It is also important to keep documentation to show that the negotiation was justified and
approved. The minutes should include:

date time and location of the meeting

names of attendees

agenda items discussed

items where an agreement was reached, including outlining the agreement

items where agreements have not been reached.

3.9.4. Contract preparation

Procurement officers are encouraged to refer to existing templates or model contracts. If the
contractual documents cannot be based on available templates, the procurement officer should
ensure proper approvals and review by the appropriate officers before drafting new clauses.

Contractual documents should be based on the:

solicitation document and subsequent amendments and/or clarifications

offer from the supplier and any subsequent amendments and/or clarifications

award recommendation

recommendations of the contracts committee, if applicable

final decision taken by the awarding authority.

3.9.5. Contract review

For complex contracts, a copy of the draft contract should be shared with the supplier. It is
recommended that the supplier is given sufficient time to review the draft contract and request
that any proposed changes or modifications to the text be provided in writing and are justified. If
at this stage the supplier raises a legal issue, the procurement officer should ensure that proper
consultation takes place.

The supplier may request that its contractual template and/or additional or different terms and
conditions are used. As a general rule, the procurement officer should always use
thegovernment/companyorganizations templates. This ensures consistency,
thatgovernment/companyorganizations standard clauses are included, etc. If this is not
acceptable to the supplier, especially in the case of sole source requirements,
thegovernment/companyorganization, as an exception may have to agree to use the suppliers
contract template and amend it to ensure that thegovernment/companyorganizations interests are
protected, especially with respect to thegovernment/companyorganizations Privileges and
ImmGovernment/Companyities and other essentialgovernment/companyorganization specific
clauses, such as the arbitration clause, child labour, etc.

The procurement officer should review the changes proposed by the supplier to determine that
they do not conflict with the original requirement and the offer and that they are acceptable to
thegovernment/companyorganization. After internal consultation and discussion with the
successful supplier, thegovernment/companyorganization revises the draft
Government/Companytil the text is acceptable to both parties.

Care should be taken to ensure that the final text represents the offer from the supplier, as
thegovernment/companyorganization accepted it, and that it remains in compliance with the final
decision by the Head of Office.

Finally, the procurement officer should ensure that the contract/purchase order (PO) is complete,
that all the elements agreed by the parties and all appropriate annexes are included, and that
thegovernment/companyorganizations general and special terms and conditions are part of the
contract/PO.

In particular the procurement officer should ensure that:

No contract is entered into by the organization contrary to its general conditions of


contract. For example, procurement officers should always ensure that the contractual
documents neither include a choice of law clause, nor refer to the jurisdiction of the
courts of any particular coGovernment/Companytry. These types of clauses would impair
thegovernment/companyorganizations privileges and immGovernment/Companyities as
an international organization. All contractual documents clarify that
thegovernment/companyorganization is exempt from taxes.

The Incoterm included in the contractual documents is the same as the one requested in
the solicitation document.

A performance bond is presented by the supplier, if required as per the solicitation


document, in a form acceptable to thegovernment/companyorganization; performance
bonds should be kept in a safe and secured environment.
All essential elements of the PO or contract are included in the document.

The name, title and address of the parties are clearly reflected in the document.

3.9.6. Contract signature

Once the contract has been completed to the satisfaction of thegovernment/companyorganization,


the procurement officer should seek all required internal approvals and print two (in some
organizations three or four) copies of the contract and ensure that all pages are numbered and
initialled by the procurement officer. The contract should be signed by an authorized
representative of both the supplier and thegovernment/companyorganization. In case of purchase
orders the supplier should send back an acknowledgement copy of the order to establish
acceptance of the contract. The procurement officer should also ensure that proper securities are
in place, e.g. performance bond.

Procurement officers and requisitioners should always remember that any change or modification
to an existing signed contract can only be documented by a written amendment, reviewed by the
contracts committee as appropriate, and duly signed by the authorized representative of the
parties.

3.9.7. Contract filing

The procurement officer should ensure that an original copy of the contract is filed and that the
file is complete before proceeding with any other internal procedures, i.e. providing a copy to the
requisitioning office, the freight forwarder where appropriate, the offices administration
Government/Companyit for (digital) archiving of the contract, etc.

3.9.8. Award notification and debriefing of Government/Companysuccessful suppliers

Once the purchase order, contract or LTA has been legally established, i.e. only after proper
signatures have been received from all parties concerned, an award notification should be
published and the Government/Companysuccessful suppliers notified and de-briefed.

Usually thegovernment/companyorganizations publish the award notifications on their internet


site. Normally this includes the:

reference number of the solicitation

type of goods/services procured

name of the awarded supplier


total award value.

In addition, Government/Companysuccessful suppliers may be notified via fax or email. Where a


debriefing has been arranged, this should be a lessons learned experience for the
Government/Companysuccessful supplier, enabling the supplier to respond better to future
solicitations. Therefore, the debriefing should focus on the suppliers offer. Some of the dos and
donts of debriefings include:

Do Do not

Identify the Government/Companysuccessful Compare the


suppliers significant weaknesses and Government/Companysuccessful offer to the
deficiencies. other offers, including the successful offer.

Explain the general basis of Disclose the relative merits or technical


thegovernment/companyorganizations award standings nor prices of other offers.
decision.

Provide any other information related to the


successful offer other than the total price.

3.9.9. Elements of a contract

With the exception of low value purchases (thresholds vary between organizations), a written
contract is required to formalize an obligation. This is usually stipulated in the FRR of each
organization. However, some organizations are now discussing e-contracts and e-procurement

Legal elements of a contract

The following are considered essential legal elements of a contract.

Legal element Explanation

Intent to An agreement must be deliberate or seriously intended. In business, it is


Legal element Explanation

contract presumed that the parties intend to contract.

Offer and An offer is an indication by one person to another of their willingness to


acceptance contract on certain terms without further negotiations. A contract is then formed
if there is express or implied agreement; acceptance may be by performance. A
contract is said to come into existence when acceptance of an offer has been
commGovernment/Companyicated to the supplier by the offeree.

Consideration This is the price the buyer must pay to buy the promise made by the supplier,
e.g. payment of money or exchange of services.

Capacity to This is the competency of a (legal) person to enter into a contract.


contract

Legality of A contract will be void and Government/Companyenforceable if its purpose


purpose involves an act which is illegal or contrary to public policy.

Certainty of This requires a meeting of minds (consensus) regarding terms and conditions of
terms the proposed contract. The terms must be reasonably specific or ascertainable.
Contracts are composed of clauses collectively referred to as terms and
conditions.

Basic structure of a contract

A contract usually includes the following parts:

clear and complete description of the work

price, basis of payment; method of payment

schedule of activities; delivery date


reference to solicitation documents

specific terms and conditions

general terms and conditions

other documents may be incorporated as necessary, e.g. written records of bid


conferences, email/mail correspondence, samples, etc.

Terms and conditions of a contract

A contract is composed of "clauses" (or numbered paragraphs) collectively referred to as "terms


and conditions".

A "term" is a statement that deals with a specific topic, i.e. price, delivery, payment,
inspection, warranty, etc.

A "condition" is a statement that activates or suspends a term if a certain situation


develops or given parameters are met (e.g. revision to the Government/Companyit price
if the quantity varies by a certain ratio).

General and specific terms and conditions are intended to provide legally enforceable
provisions for securing satisfactory performance of the parties, the supplier and
thegovernment/companyorganization.

General terms and conditions pertain to a type of contract, such as service contracts,
purchase orders for goods, software license agreements, rental or lease of office space,
etc.

Specific terms and conditions pertain to an individual contract.

Special terms and conditions may impose on prospective suppliers new and potentially
Government/Company-necessary cost elements that they must incorporate in the pricing
of goods and services they will have to deliver. For this reason, special terms and
conditions must be chosen with care since they could affect the price
thegovernment/companyorganization pays for its goods and services. The general terms
and conditions of contract, read in conjGovernment/Companyction with the special terms
and conditions of contract, should be a complete document expressing all the rights and
obligations of the parties.
Every contract for the purchase or rental / lease of goods, services, and other requirements
should include the appropriate standard form of the organizations general terms and conditions
of contract. As they are standard legal documents of the organization, as a general principle, they
should not be modified without prior consultation with the responsible legal authority within
each organization. Thegovernment/companyorganizations are currently working on a common
set of such terms and conditions, called thegovernment/companyGeneral Conditions of Contract
(GOVERNMENT/COMPANYGCC). The appropriate version to be used depends upon the
deliverables to be acquired.

Thegovernment/companysuggests that the following different types of


GOVERNMENT/COMPANYGCC should exist:

contracts for the provision of goods only

contracts for the provision of services only

contracts for the provision of works only

contracts for the provision of goods and services

simple contracts primarily concluded in the field, for goods and / or services up to a
certain value, level of complexity, or level of liability exposure.

For all the documents forming part of contractual instruments the order of precedence is very
important. It is usually the terms and conditions of the specific purchase order/contract which
prevail over the general terms and conditions and the rest of the documents.

3.9.10. Examples of general terms and conditions of a contract

Some examples of general terms and conditions of a contract are detailed below.

Legal status

This clause defines the legal status of thegovernment/companyorganization as well as the other
parties of the contract. For example, a supplier to agovernment/companyorganization is defined
as being an independent supplier and not an employee of agovernment/companyorganization.
It also defines the status, privileges and immGovernment/Companyities of
agovernment/companyorganization.

Source of instructions
This clause defines that the contractor shall neither seek nor accept instructions from any
authority external to thegovernment/companyorganization concerned in connection with the
performance Government/Companyder the concerned contract. This clause ensures that the
interest of thegovernment/companyorganization is protected and that the contractor shall refrain
from any action that may adversely affect thegovernment/companyorganization.

Contractors responsibility for employees

This clause requires that the contractor takes responsibility for its employees
Government/Companyder the respective contract, and that only competent and reliable personnel
who have high ethical standards and respect local customs are selected. It also reserves the right
for thegovernment/companyorganization to screen and remove contractor staff.

Assignment

This clause prevents the supplier from assigning, transferring, pledging or making other
dispositions of the contract, parts thereof, or any rights, claims or obligations
Government/Companyder the contract to another party. The clause is intended to minimize the
risk for thegovernment/companyorganization in cases where financial failure or changes in the
legal status of the supplier would have an imminent effect on the contract performance.

Sub-contracting

This clause prescribes that, the contractor shall obtain the prior written approval of
thegovernment/companyorganization in case the contractor wants to sub-contract parts or all of
the contractual obligations to a third party. This is in line with the clause on the suppliers
responsibility of employees, and intended to ensure transparency regarding the parties to the
contract.

Officials not to benefit

This clause determines that the supplier warrants that no official or representative of the
Government/Companyited Nations has received or will be offered by the supplier any direct or
indirect benefit arising from or related to the performance of the contract or the award thereof.

Purchase of goods

There is usually a set of clauses that defines the delivery, inspection, packing, transportation,
warranties, acceptance, rejection, title and export licensing of goods. They are usually designed
so that the terms and conditions of a main contract or a purchase order would supersede them, in
whole or in part. Nevertheless, these provisions otherwise provide a safety net of legal terms
concerning thegovernment/companyorganizations rights and remedies with respect to the
acquisition of goods. Warranties, for example, offer thegovernment/companyorganization
remedies when manufacturing, workmanship or latent defects are discovered after products and
services have been accepted.

Indemnification

This clause states that, the contractor shall indemnify, hold and safe harmless, and defend, at its
own expense, thegovernment/companyorganization from and against all suits, claims, demands,
and liability of any nature or kind, arising out of acts of omission of the contractor.

Insurance and liabilities to third parties

This clause requires the supplier to maintain liability insurance for its equipment and property,
and workmens compensation for its workers. The clause aims to protect
thegovernment/companyorganization against possible claims as the result of injury or damages
that might result from performance Government/Companyder the contract.

Encumbrances / liens

An encumbrance is a claim attached to real property, such as a lien, mortgage or


Government/Companypaid taxes.

A lien is a legal claim against the property of another as security for the payment of debt. A lien
gives the lienholder the right to sell the property to satisfy the debt if it is not otherwise paid. On
the other hand, a lien is removed when a contract is paid.

This clause prevents the supplier to cause or permit any lien, attachment or other encumbrance
against any monies due or to become due for any work done or materials furnished
Government/Companyder the contract, or by reason of any other claim or demand against the
supplier.

Title to equipment

This clause prescribes that, the property right for any equipment or supplies that may be
furnished by thegovernment/companyorganization shall rest with or be returned to the
organization at the conclusion of the contract or when no longer needed by the contractor.

Copyright, patents and other proprietary rights

This clause recognizes the principle that if intellectual property is created for
agovernment/companyorganization, it shall own such property.
Use of name, emblem or official seal of the Government/Companyited Nations organization

This clause prohibits the supplier to disclose its contractual relationship with
agovernment/companyorganization for commercial purposes.

Confidential nature of documents and information

This clause constitutes a non-disclosure agreement between the parties to the contract for any
data compiled by or received by any of the parties Government/Companyder the contract.

Force majeur; other changes in condition

This clause excuses delays or failure to perform that would otherwise constitute a contract breach
and that are beyond the control or influence of the contracting parties.

Termination

This clause gives the right to terminate for any cause to each contracting party provided a notice
of impending termination is given to the party being terminated within a specific time frame that
varies according to the type of requirement and duration of contract. This minimizes the risk to
agovernment/companyorganization and the supplier by providing a means to ending its
obligations in view of Government/Companyforeseen circumstances while providing a means for
the terminated party to cover its requirements or find other useful employment for its resources.

Settlement of disputes

This clause requires the resolution of disputes through GOVERNMENT/COMPANYICTRAL


arbitration, when good faith negotiation, i.e. amicable settlement, fails to achieve agreement.

Privileges and immGovernment/Companyities

This clause protects the privileges and immGovernment/Companyities


agovernment/companyorganization has and states that, nothing in or related to the contract shall
be deemed a waiver to such privileges and immGovernment/Companyities.

Tax exemption

This clause states that thegovernment/companyorganization is exempt from all direct taxes and
custom duties as stated in the Convention on the Privileges and ImmGovernment/Companyities
of the GOVERNMENT/COMPANY.

Observance of the Law


This clause stipulates that, the contractor shall comply with all laws, ordinances, rules and
regulations bearing upon the performance of its obligations Government/Companyder the terms
of the contract.

Authority to modify

Such clause defines the way a contract may be modified, if appropriate.

Conduct of contractors

The following three elements should be subject to control through general terms and conditions:

prohibiting the supplier from using child labour

ensuring that the supplier does not manufacture or distribute anti-personnel mines, or
components thereof

ensuring that the supplier has put measures in place to prevent sexual exploitation and
abuse.

Gifts and hospitality

This caluse states that Suppliers shall not offer gifts or hospitality togovernment/companystaff
members. Recreational trips to sporting or cultural events, theme parks or offers of holidays,
transportation, or invitations to extravagant lGovernment/Companyches or dinners are also
prohibited.

3.9.11. Examples of special terms and conditions

Some examples of special terms and conditions of a contract are detailed below.

Liquidated damages

Liquidated damages are a form of redress to be paid by the supplier to the buyer in case of non
performance or delayed delivery. For example, a fixed sum or percentage for each day the
supplier is late delivering the equipment to the port. The sum is usually an estimate of the loss
likely to be suffered by the client as a result of non performance.

Method of payment

The standard payment term for allgovernment/companyorganizations is 30 days net. However,


the payment method may be negotiated with the supplier.
Normally,government/companyorganizations do not accept advance payments. For further
information on the different payment methods see Government/Companyit 3.10 Contract
Management.

Performance securities / bonds

A bond is a written financial instrument executed by a supplier and a second party (the surety or
sureties) to ensure fulfilment of the principals obligations to a third party (the obligee or buyer),
identified in the bond. Thegovernment/companyorganizations require bonds to be
Government/Companyconditional and irrevocable. If the principal obligations are not met, the
bond ensures payment, to the extent stipulated, of any loss sustained by the obligee. Bonds fill
the role of insurance policy for the buyer to mitigate risk of frivolous offers or non performance
by the supplier. Just like any insurance policy, the cost of the bond is a percentage of the face
value of the policy and it is a cost borne by the supplier.

Performance securities/bonds ensure thegovernment/companyorganization against non


performance by the supplier. Performance bonds are used, for example, in works contracts and
highly sensitive consulting contracts and are typically set at 10% of the value of the contract.

These instruments are used in complex procurement where the cost of putting contracts together
are high and the impact of non performance by the supplier could inflict serious damage to
thegovernment/companyorganization. When required, performance bonds are a condition of the
contract, and typically must be properly issued and accepted as a condition of effectiveness for
the contract.

Incoterms

In the case of equipment, goods and commodities, the purchase order or contract must clearly
indicate the point of transfer of responsibility for freight and risk from the supplier to the buyer.
The International Chamber of Commerce Incoterms short for "International Commercial
Terms are standard trade definitions most commonly used in international sales contracts to
address these important issues, with distinct divisions of responsibility for the following
fGovernment/Companyctions:

packing goods for shipment

export clearance

transport from factory to port/airport of shipment

international transport
transport from port of arrival to final destination

handling

insurance during transport

import clearance

import duties.

The scope of Incoterms is limited to matters relating to the rights and obligations of the parties to
the contract of sale with respect to the costs and risks related to the delivery of goods sold. They
specify where the supplier delivers the goods, what costs the supplier pays, and when the
supplier passes the transit risk to the buyer. Thegovernment/companyorganizations typically use
only a few of the Incoterms for the vast majority of its purchase of equipment, goods and
commodities. See 4.3 Logistics for further details on Incoterms.

3.9.12. Contractual instruments

The differentgovernment/companyorganizations use different types of contractual instruments.


The most commonly used ones are:

letter of intent

purchase order (PO)

contract for services/works

contract for individual consultants/service agreements

long term arrangement/agreement/system contract, frame agreement, blanket purchase


order

reimbursable loan agreements

amendments to contractual instruments.

It is good practice to have model documents for each contractual instrument, differentiating the
type of procurement, For example, purchase order for goods and PO for services.

Letter of intent
This is a letter from agovernment/companyorganization to a prospective supplier acknowledging
willingness and ability to enter into a contract. This contractual instrument entails substantial
risk, and must therefore be used only after careful risk assessment and authorized by the relevant
delegated authority. It should only be used in exceptional cases and where time does not allow
finalizing a definitive contract but exigency requires an immediate binding agreement so that the
supplier can initiate contract performance before signing the contract by all parties. The most
important principle is that a letter of intent must never be sent before an approval of award has
been received from the highest ranking procurement officer in the organization or the respective
delegated authority. If a letter of intent is used, it is good practice to:

use a standard format for the letter of intent

include clauses limiting the organizations responsibilities and allowing it to withdraw


with minimum legal and financial obligations.

Purchase order (PO)

A purchase order (PO) is a contract sent to suppliers to document the purchase of goods. POs are
the most commonly used contract type, and compared to other contracts sometimes they a more
simplified/standardized document. They are usually only used for the purchase of goods but may
specify related services such as installation, training, and maintenance. They should always
include or refer to the organizations general terms and conditions for goods. POs can also be
used to draw upon long term arrangements.

Contract for services/works

A contract for services/works establishes a set of obligations between the contractual parties for
the procurement of services or works. This contract instrument is better suited to complex
services or work, or mutual obligations between the parties and should always include or refer to
the organizations general terms and conditions for services or works.

Where goods and services are combined, or quality levels are linked to product performance, or
for large and complex projects, the trend is to use performance based contracts. This means
that the whole acquisition is structured aroGovernment/Companyd the purpose and the outcome
of the work to be performed and not the manner in which the work is to be performed.
Performance based contracts:

Describe the requirements in terms of performance results required, rather than the
methods of performance of the work.

Give the supplier greater freedom to determine how to achieve the required outcome.
Use measurable performance standards and a quality assurance surveillance plan.

Include incentives and disincentives for when services exceed or do not meet contract
requirements and specify procedures for handling those situations.

Contract for individual consultants / service agreements

Service agreements are contracts whereby the organization enters into an agreement with a
commercial company for the services of an individual. Service agreements are different from
service contracts. Service contracts define the scope of work to be completed, whereas service
agreements define specific terms of reference for an individual.

Long term agreement / system contract, frame agreement, blanket purchase order

Reimbursable loan agreements

In some organizations reimbursable loan agreements are used to contract a government


institution, Government/Companyiversity, or other legal entity (minimum three staff), to engage
consultancy services of selected individuals to Government/Companydertake specific services
for a specific time period.

3.9.13. Amendments to contractual instruments

An amendment to a contractual instrument ("contract amendment") is a written record of changes


to the original terms and conditions. It is executed to reflect changes to the original requirement,
to reflect the resolution of performance problems or to comply with formal administrative
considerations.

When the organization receives a request from a supplier to modify a contract, it should review
the request in order to analyse its impact on the schedule of completion, price, quantity and
quality. The organization should consult with the client on all aspects of the request and
determine whether the request may best be executed through the current contract or, if substantial
changes in scope are called for, through new procurement. A contract amendment may cover the
following matters:

extension of time to complete the contract

change to specifications

change to price
administrative changes like change of name, legal status, address, etc.

Only an authorizedgovernment/companystaff member can officially change a contract.


Government/Companyofficial changes, in the form of constructive changes or
Government/Companyauthorized commitments can be as detrimental to
thegovernment/companyorganizations procurement process as purchases originally made
without appropriate delegated authority.

Requisitioners are required to provide requisition amendments when changes in price, type, or
quantity of items to be purchased are needed. As appropriate, requisitioners also should provide
additional documentation to support the need for the modification.

Documentation requirements

Documentation to support contract modification includes:

revised statement of work (SOW)

justification as to why the modification is necessary

revised cost estimate accoGovernment/Companyting for increases and decreases in the


products or services and associated costs made by the modification, providing either:

o a statement that the modification is within the current expenditure authority, or

o a fully approved increase in the current expenditure authority to cover any costs
above the current expenditure authority

requisition number (and obligating number, if relevant)

approval date of initial requisition

brief description of the amendment.

Good practice

It is good practice to:

Use standard formats for contract amendments to introduce changes to the original
contract, and earlier amendments, by reference to the clauses of the original contract and
of its amendments.
Not, Government/Companyder any circumstance, execute a contract amendment by
corrections or deletions on the original contract document.

Always make any amendment to a contractual instrument in writing.

Always document amendments in the contract file.

3.9.14. Types of contracts

The most common types of contracts provide for payments on the basis of:

fixed prices, such as lump sum or a Government/Companyit price contracts, or

reimbursable cost, or

combinations thereof.

Lump sum contracts

With a lump sum contract, the supplier agrees to perform the work for one fixed price, regardless
of the ultimate cost.

Lump sum contracts are used mainly for assignments in which the content and the duration of the
services and the required output of the supplier are clearly defined. They are widely used for
simple planning and feasibility studies, environmental studies, detailed design of standard or
common structures, preparation of data processing systems, and so forth. Payments are linked to
outputs (deliverables), such as reports, drawings, and bills of quantities, etc. Lump sum
contracts are easy to administer because payments are due on clearly specified outputs. It is
recommended that a detailed scope of services or BoQs be defined.

Government/Companyit price / Government/Companyit rate contracts

A Government/Companyit price / Government/Companyit rate contract is a contract where the


supplier agrees to supply goods/services/ works at fixed Government/Companyit prices / rates
and the final price is dependent on the quantities needed to carry out the work. Large quantity
changes can lead to decreases or increases in Government/Companyit prices/rates.

This type of contract is suitable when it is impossible, due to the nature of the services/work/
goods, to determine with sufficient precision the quantity of services/works/goods required from
the supplier.
In this case the buyer and the supplier share the risk for time and cost as follows:

The buyer is at risk for the final total quantities, i.e. the final cost is not known.

The supplier is at risk for the fixed Government/Companyit price / rate.

Cost-reimbursable contracts

Cost-reimbursable contracts are recommended only in exceptional circumstances such as


conditions of high risk or where costs cannot be determined in advance with sufficient accuracy.
Such contracts should include appropriate incentives to limit cost, e.g. ceiling price.

The risk of cost-reimbursable contracts is carried by the buyer as the supplier has no incentive to
control costs, or to finish early or in time. The buyer has to closely monitor and manage the
contract.

Contract Management

3.10.1. Introduction

The terms contract management and contract administration are often used synonymously.
However, contract management is commonly Government/Companyderstood as a broader and
more strategic concept that covers the whole procurement cycle including planning, formation,
execution, administration and close out of a contract and goes beyond the day to day
administrative activities in the procurement cycle. Because it is difficult to draw the line
between the two terms and because the majority of thegovernment/companyorganizations
commonly use contract management when describing the contract administration phase,
contract management will be used in this Government/Companyit.

The purpose of contract management is to ensure that all parties to the contract fully meet their
respective obligations as efficiently and effectively as possible, delivering the business and
operational outputs required from the contract and providing value for money. It also protects the
rights of the parties and ensures required performance when circumstances change.

Contract management is similar to project management. Each contract is a mini-project. It has a


Government/Companyique goal, consumes resources, has a beginning and end date, and requires
coordination and planning of relevant activities, as well as documentation in a contract file
throughout the process.
Contract management includes monitoring and documenting performance. Depending on the
organization and goods or services procured, daily/regular monitoring of the contract may be
primarily the responsibility of the requisitioner.

In all situations, the procurement officer is responsible for following up and ensuring that the
actions of the supplier and thegovernment/companyorganization are in line with the contractual
responsibilities, that the contract is amended to reflect agreed changes in circumstances, and that
any claim or dispute is resolved amicably according to the terms of the contract.

Payment for the goods or services should be handled independently from the procurement
fGovernment/Companyction, while contract close out again is the responsibility of the
procurement officer.

The stages of contract management are intended to ensure that the parties work together to
achieve the objectives of the contract. Contract management is based on the idea that the contract
is an agreement, a partnership with rights and obligations that must be met by both sides to
achieve the goal. Contract management is aimed not at finding fault, but rather at identifying
problems and finding solutions together with all contracting parties involved.

3.10.2. Process

The flowchart below shows each of the stages in the contract management process.

3.10.3. Enabling contract management


In this phase the procurement officer ensures that there is a shared
Government/Companyderstanding, distribution of responsibilities and systems and procedures in
place to monitor and control contract performance and effectively deal with potential changes
and disputes.

The supplier should be considered a member of the project team, with all members striving for
success. Upon signature of the contract, several steps should be taken to ensure that roles,
responsibilities and obligations are clearly allocated among the parties and proper systems and
procedures are put in place to monitor performance and keep efforts well focused:

Contract file and documentation

The contract file should be opened by the procurement officer, and the contract should be
carefully analysed, taking note of the rights and obligations of each party. Any issues requiring
clarification or change of the contract should be fully documented in this file. (The requisitioner
will normally have a separate file, with copy of the contract, as part of the project management
files.)

Although practice may vary among organizations, the following documents normally are part of
the contract file:

original of contract and all amendments

all related commGovernment/Companyication with the supplier (electronic, internal and


external correspondence)

copy of the winning offer

award documents

minutes of meetings

notes of phone conversations

reports

pictures, video films

proof of receipt of goods

proof of payment
supplier assessment report

acceptance report from requisitioner/client.

Other related documents preceding the contract finalization, such as Requisition, solicitation
document, offers received, evaluation report, etc. are usually part of other related files.

It is important to carefully document contract performance for the following reasons:

It constitutes proof of performance.

It constitutes evidence in the event of disputes.

Its content forms the institutional memory.

It is used for audit purposes.

Contract analysis

As soon as possible, the responsiblegovernment/companystaff member (programme manager,


requisitioner, or procurement officer) should analyse the terms and conditions of the prospective
contract and develop a contract work breakdown structure that reflects both the technical and
administrative aspects of contract performance. The requisitioner and the procurement officer
should reach agreement on intermediate performance goals based on contract performance
obligations. Intermediate goals will enable thegovernment/companyorganization to measure
progress, detect significant performance variances, take corrective action, and follow up.

Pre-performance conference

Before performance begins on large or complex contracts, the procurement officer and the
requisitioner should meet with the suppliers team to discuss their
Government/Companyderstanding and joint administration of the contract.

The following is considered good practice:

the meeting should be formal

an agenda should be distributed in advance, minutes should be taken and agreed by the
parties.
each party should appoint a person who will be the organizations official voice during
contract performance.

The following topics should be covered by the parties:

Review the contract terms and conditions and other key elements and explain who will do
what.

Update the project/programme plan with the involvement of both parties, to reflect the
actual date of effectiveness as well as milestones/deliverables of the contract and any
changes which may have occurred since it was planned.

Review the performance assessment plan with the supplier, so that both parties know the
basis upon which performance will be established. These should be
Government/Companyderstood as milestones for joint monitoring and not as contractual
obligations.

Discuss how and when to measure and report actual performance. The techniques, timing,
and frequency of measurement and reporting should reflect the nature and criticality of
the work. A reasonable balance must be struck between no measurement/reporting of any
kind and excessive reporting.

Clarify any remaining ambiguities and discuss procedures for managing change and
resolving differences.

Clarify the commGovernment/Companyication plan.

For simple goods or equipment purchase orders, a telephone or email contact is often sufficient
to laGovernment/Companych activities, supported by regular expediting and monitoring.

Effective commGovernment/Companyication

Successful contract management is based on an open flow of commGovernment/Companyication


and willingness to take actions necessary for correction and improvement, and is facilitated by:

Attitude of teamwork, seeking to get the best results from joint efforts, willingness to
discuss problems without immediate recourse to recriminations and to make the
immediate adjustments that may be necessary to correct problems detected through
routine inspection.
Well organized oral and written reporting system, which highlights progress and
problems and measures them against expected performance and results.

Contract performance and progress review meetings at appropriate intervals. For complex
works and services contracts, such meetings could be as frequent as every two weeks or
as infrequent as every two months. For goods procurement, it may be sufficient to have
an email or telephone follow-up every few weeks.

For procurement of goods, contract monitoring and control is largely covered by expediting, pre-
shipment inspection and final receipt and acceptance.

The policy of compliance with contract terms and conditions requires that organizations maintain
effective commGovernment/Companyication about, and control over, contract performance.
Each party to the contract should establish commGovernment/Companyication procedures to
ensure that people within their organization know what they must do, and each party should
establish controls to ensure that they do it.

It is equally important that the parties to the contract commGovernment/Companyicate with each
other, as often as may be necessary. A contract is a meeting of the minds made at a prior point
in time. Like all human relationships, contracts are dynamic; the original meeting of the minds
may have been inaccurate or frustrated by events.

As performance proceeds and events Government/Companyfold, the parties will find that they
may have to modify their original expectations and plans to adjust to real events. As they do so,
they will have to modify the terms and conditions of their contract so that it reflects the current
status of their agreement. This is an inevitable part of contracting, because no one can predict the
future with perfect accuracy. However, it is important that the parties do this consciously and
openly, and with an attitude of teamwork, so that they remain in agreement about what they are
doing. If they do not commGovernment/Companyicate, they could end up mitigating a dispute
over what their obligations really are.

3.10.4. Contract performance monitoring and control

Once the contract has been awarded, the responsible procurement officer, or the requisitioner,
monitors performance, collects information, and measures actual contract achievement. This is
essential for effective control. The resources devoted to these tasks, and the techniques used to
perform them, will depend on the nature of the contract work, the size and complexity of the
contract, and the resources available.

For small, simple, non-critical contracts, an occasional telephone call may be all that is needed to
satisfy the responsiblegovernment/companystaff member that everything is proceeding according
to plan. However, for large, complex contracts, the responsiblegovernment/companystaff
member may require extensive reports, regular progress meetings, formal testing, and technical
reviews and audits.

In performance based contracts, performance indicators developed in the contract are used. In
some cases, the proposed suppliers quality assurance plan may be used as a basis for monitoring
the suppliers performance.

Observations are made in order to collect information related to those aspects of performance
that, when measured, will describe the progress of the work. The reason for observing, collecting
information, and measuring progress is to have a basis for comparing actual achievement with
planned achievement in order to exert control. Each party must direct its attention internally to
ensure that it is fulfilling its own obligations, and externally to ensure that the other party is
fulfilling its obligations.

Control points

Observing and collecting information should be directed at four general control points. These
include:

cost control

schedule control

compliance with specifications, terms of reference, statement of work (quality assurance


and control)

compliance with terms and conditions, paperwork requirements, and administrative


aspects of the performance.

Monitoring methods

There are two different monitoring methods: direct observation and indirect observation.

Direct observation

Direct observation means personal, physical observation. The


responsiblegovernment/companystaff member, or a field representative, is physically present at
the work site during its performance to see how it is progressing. This approach is most practical
when the work is physical in nature and performed at a limited number of sites.
Construction projects are examples of work readily subject to direct observation. The inspector
goes to the site and visually inspects the work, comparing observations to the construction
specifications and drawings to the schedule to determine the progress of the job.

Direct observation by the responsiblegovernment/companystaff member or field representative is


of limited use, however, when the work is largely intellectual in nature, or when it is too complex
for physical inspection alone to provide enough information to measure progress. In these cases,
direct observation should be supplemented or replaced by indirect observation.

Indirect observation

Indirect observation refers to testing, progress reports from many observers, technical reviews,
performance indicators and audits. Indirect observation is appropriate whenever direct
observation would provide insufficient or ambiguous information. For example, projects
involving an intellectual effort like infrastructure analysis where personal observations at the
offices where the work is performed are Government/Companylikely to reveal whether the work
is ahead of schedule, on schedule, or behind schedule.

Receipt, inspection and acceptance procedures

Inspection involves examining or testing a product or service to ensure that it conforms to


contract requirements. Where quantities of goods are involved, inspection also means verifying
that the correct number of items has been delivered. Some organizations may have LTAs or one-
off contracts with inspection agents, while others may have in-house experts who
Government/Companydertake plant visits and inspections. Generally, there are the following
types of inspection methods:

sensory and dimensional checks

physical performance checks

destructive tests.

Sensory and dimensional checks

Sensory and dimensional checks are examinations by an inspector using his or her eyes, ears, and
other senses. The inspector exercises a good amoGovernment/Companyt of personal judgment.
For a commercially available automatic pencil sharpener, for example, this method reveals
surface defects, missing pieces, noisy operation, and parts out of alignment. For custodial
services, for example, visual inspection detects surfaces that are not clean.
Thegovernment/companyorganizations typically use sensory and dimensional checks to perform
inspections. When using this method,government/companystaff at the receiving point (that is,
thegovernment/companyoffice or field mission using the item) should check the following:

Make a visual examination to verify that the proper type and kind of product has been
delivered, that is, that the product or service conforms to the specifications outlined in the
order or contract.

Conduct a physical coGovernment/Companyt to ensure that the correct quantity of


product has been delivered by comparing the quantity received with the quantity ordered.
Variations in quantities authorized by the order or contract may be accepted. Quantities
accepted must be documented; payment is based on quantities accepted.

Check for signs of damage, such as dents and tears. Any damage should be documented.

Perform an operability check to ensure that the product performs or operates properly, if
applicable.

Check the preservation of the product to ensure that it has not spoiled, rusted, or
deteriorated, if applicable.

If applicable, check packaging and labelling to ensure that they comply with the
contracts requirements.

Check packing to ensure that it is adequate, if applicable.

Check marking to ensure that it properly identifies packages, if applicable.

Any items that do not conform to appropriate standards should not be accepted. A receipt
and inspection report should be submitted, noting any non-conforming item.

Physical or performance tests

Physical or performance tests provide actual performance data that are compared with required
performance or physical characteristics or a range of what is considered acceptable according to
the contract. Requiring that a motor rGovernment/Companys or an operating system performs at
a certain level for a specific period of time is an example of a performance test. Testing materials
for their chemical composition or density against parameters in the specification are examples of
physical tests. On a bus service contract, waiting at a particular bus stop to see whether the bus
arrives on time is a performance test to check compliance with the required schedule.
Performance tests for labour-intensive services are often done as a random sample.
Destructive tests

Destructive tests require that end products meet certain reliability standards or withstand a
specific level of stress. For example, heating a product Government/Companytil it burns tests the
fireproof characteristics of an end product. Scratching through newly applied coats of paint
shows the number of coats applied by a painting supplier.

Acceptance or rejection standards

Acceptance or rejection of products or services must be based on the standards identified in the
contract or purchase order. Generally, thegovernment/companyorganizations rely on two types of
standards:

Strict compliance standards: Requirements based on


specificgovernment/companytechnical descriptions.

Subjective standards: Requirements based on a broader, more judgmental, criterion as


applied by the inspector. Examples of subjective standards might be comfortable fit or
easy operation.

It is not Government/Companyusual to have both types of standards apply to different aspects of


one purchase. In such cases, both strict compliance standards and subjective standards must be
enforced. But if both standards apply to a single aspect of the purchase, they typically are
inconsistent with each other and, therefore, Government/Companyenforceable.

Both types of standards can be applied to different aspects of service requirements as well. For
example, a contract for grass-cutting services may state that the grass will be cut once a week
which is a strict compliance standard or that the grass must always be neat and trimmed
which is a subjective standard. The basis for acceptance or rejection must be in accordance with
the contracts stated requirements as shown in the table below.

Requirement type Refers to

End-item versus Contract terms with may require delivery of end items, which may include
level-of-effort finished services, or may require a stated level of effort over a specified
requirement period of time.

End-item A measurable product of work, such as a management analysis report to be


Requirement type Refers to

requirement delivered in camera-ready form or the manufacturing of a product as


required by technical descriptions. This type of requirement states a specific
time for delivery or completion. Rejection, or other remedies, may be
appropriate if the end item is deficient or delivered late.

Level-of-effort An amoGovernment/Companyt of work, a level of effort, applied toward a


requirement specific objective or performed during a specified period of time. The level
of effort itself is the deliverable. A suppliers obligation to provide the level
of effort ends when the contract expires, even if the objective is not met. The
only basis of rejection or application of remedies is the manner in which the
effort was applied during contract performance.

Inspection and acceptance or rejection of products and services, determine whether


thegovernment/companyorganization should make payment to the supplier.

Types of reports

Receipt and inspection documentation

Inspections may be interim or final and receipt may be in full or partial.

organizations usually use standard forms/reports to acknowledge that the inspection has been
performed and to record whether products/services have been accepted or rejected.
government/companyorganizations now increasingly use the organizations ERP procurement
software to record delivery and related aspects of contract completion electronically.

Progress meetings

Progress meetings can simply be oral progress reports. They provide some advantages and
disadvantages over written reports. An advantage is that the listeners can ask questions about the
information, analyses, and conclusions reported and can have discussions with the reporter. A
disadvantage is that the listeners may not have time during the meeting to consider the
information and make their own analyses before the meeting ends.

Written reports
Written reports rarely provide real time information. They do not tell the reader how things are
now; they provide the reader only a picture of some point of time in the past. How old the
information is depends on the nature and frequency of the report and on the reporters
capabilities. A cost/schedule performance report that is submitted on 1 JGovernment/Companye,
and that depends on accoGovernment/Companyting information, may actually describe
cost/schedule status as of 30 April or earlier, depending on the capabilities of the sellers
accoGovernment/Companyting system.

Report conclusions about project status are valid only if the information on which they are based
is accurate and the analyst is competent, realistic, and honest.

In deciding to rely wholly or in part on reports (including meetings), the


responsiblegovernment/companystaff member also needs to decide what information each report
must contain. Some of the issues that should be considered according to the contract reporting
guidelines of the organization are:

What aspect(s) of performance should the report address?

What information should the report include: conclusions about performance, analyses,
raw information, or some combination of these?

How frequently must the report be submitted, and at what points in time?

What is the cut-off point (as of date) for information to be included in the report?

In what format should the report be submitted?

To whom should the report be submitted, and to whom should copies be sent?

Variance analysis

It is not enough to observe and collect information about performance; that information should
be analysed to determine whether or not performance is satisfactory. The analyst compares actual
performance to performance goals to determine whether there are variances. The
responsiblegovernment/companystaff member who discovers a variance between actual and
expected performance should determine several things: Is it significant? What was its cause?
Was it a one-time failure, or is it a continuing problem? What type of corrective action would be
most effective?

Variance analysis should be timely, especially when the information is obtained through reports.
That information is already old by the time it has been received. Delays in analysing its
significance may allow poor performance to deteriorate further, perhaps beyond hope of effective
corrective action. It is especially important to act promptly during the early phases of contract
performance, when corrective action is likely to have the greatest effect. In case of negative
contract performance a review of information in the contract file frequently shows that there
were warning signs reports, meeting minutes, letters, memos that were
Government/Companynoticed or ignored. When the responsibility for monitoring performance is
delegated, the responsiblegovernment/companystaff member must take steps to ensure that those
persons promptly analyse the information, report their findings, and take corrective action.

Taking corrective action

When the requisitioner or the procurement officer discovers significant variance between actual
and expected performance, they should take corrective action if possible. They should identify
the cause of the problem and determine a solution that will not only eliminate it as a source of
future difficulty, but correct the effect it has already had, if possible. If the effect cannot be
corrected, then the parties may need to negotiate a change to the contract, with compensation to
the injured party, if appropriate.

Follow up

Once corrective action has been taken or is Government/Companyder way, the procurement
officer and the requisitioner should determine whether it has had or is having the desired effect.
If not, then further action may be needed.

Throughout this process of corrective action and follow-up, all the parties must keep each other
informed. Effective commGovernment/Companyication between the parties is essential to avoid
misGovernment/Companyderstandings and disputes when things are not proceeding according to
plan. The party taking corrective action must make every effort to let the other party know that it
is aware of the problem and is addressing it seriously. Sometimes this is more important than the
corrective action itself.

3.10.5. Change management

Change management is the process of both avoiding Government/Companywanted changes and


incorporating necessary changes into the contract.

Effectively controlling changes entails establishing formal procedures for changing the contract
and limiting the number of people who are entitled to make changes.

It is natural for staff in one contract party to work directly with their
coGovernment/Companyterparts in the other contract partys organization, people who speak
their language and Government/Companyderstand their policies and customs. These colleagues
often bypass formal channels of commGovernment/Companyication, and such relationships can
lead to informal, Government/Companydocumented agreements that depart from contract terms
and conditions. Such informal agreements often lead to situations of
Government/Companyauthorized commitment or forbearance caused by apparent authority
commGovernment/Companyicated involGovernment/Companytarily by the requisitioner. It is
important that all parties keep in mind that the written contract is the agreement, til it has been
formally modified such modification is not simply a formality.

The possibility of a constructive change places the government/company organization in a poor


negotiating position when renegotiating price or cost or other contract term or condition.
Discussion with the supplier of constructive changes should be avoided as constructive changes
destroy any possibility of pre-pricing and put the government/company organization in a poor
negotiating position. Government/Companyless changes are documented in a contract
modification, a Government/Company misunderstanding between government/company staff
and supplier personnel is likely to result.

Financial changes

Financial changes include in particular:

Cost overrGovernment/Companys, in which the cost of carrying out an agreed activity is


greater than the agreed amoGovernment/Companyt.
Thegovernment/companyorganization seeks to avoid this situation, and selects outputs
and payment methods to make it less likely to occur.

Cost growth, when activities not included in the original contract are added, they usually
bring accompanying costs. Careful planning and choice of language should reduce the
frequency of this situation, but it is still likely to occur in complex construction and
services contracts.

Cost overrGovernment/Companys versus cost growth

When accepting a contract, a supplier intends to make it profitable by ensuring it can control its
costs. Failure to do so will Government/Companydermine the contracts profitability. The
supplier will manage its business risk in a manner that will eliminate wherever possible potential
for cost overrGovernment/Companys.government/companyorganizations also seek to structure
contracts and administration to avoid responsibility for cost overrGovernment/Companys.

Cost overrGovernment/Company

Examples of sources of potential cost overrGovernment/Companys are:


currency rate fluctuation

Government/Companyderestimation of level of effort

Government/Companyderestimation of costs of material

increase in cost of materials or labour

Government/Companydocumented cost growth.

Cost growth

Cost growth is defined as a change in the scope of work or new terms and conditions that have
been requested by the buyer. The supplier may accept cost growth provided the contract change
is documented and that the contract is amended accordingly.

Delays and variations

Handling claims of delays and variations involves dealing with circumstances where a supplier
makes a claim for additional Government/Companyforeseen work or costs, or where
thegovernment/companyorganization has varied their requirements from the supplier. Typical
delays and variations which should be handled include:

delays (excusable, non-excusable, shared/concurrent)

minor variations to scope of work or execution conditions.

The three most significant types of contract delays can be grouped as follows:

excusable delays

non-excusable delays

shared or concurrent delays.

Excusable delays

Excusable delays are delays beyond the control of the supplier and without any fault or
negligence on the suppliers part. These include delays caused or authorized by
thegovernment/companyorganization and delays caused by acts of God or other events beyond
the suppliers control, such as fire, flood, acts of war, and so on. This is the only type of delay for
which extending the period of performance without obtaining consideration from the supplier is
appropriate. Some excusable delays do entitle the supplier to monetary compensation in the form
of an increase to a fixed-price/lump-sum contract. This could be an increase in the ceiling price
of a time-and-materials contract. In addition, a time adjustment may be appropriate if
thegovernment/companyorganization caused or could have prevented the delay.

Non-excusable delays

Non-excusable delays are delays that are not authorized by thegovernment/companyorganization


and are, in some way, the suppliers fault. Even delays that may be excusable are deemed non-
excusable if the supplier could have controlled the effects of the delay in some way and failed to
do so.

Remedies

When the contract is not being performed properly, there are certain remedies that may be
applied by the procurement officer. These include:

invoking contract remedies

processing/holding payments, as per contract

contract termination (for default or convenience).

It is also possible that the situation requires dispute resolution (see below). Any of these actions
must be approved by the appropriate authority representing each of the parties.

Good practice

Good practice for choosing the appropriate remedy is to:

identify the non-conformance

consider the cause (negligence from supplier or thegovernment/companyorganization,


force majeure, etc.)

consider the contract/type of requirement (goods, services or works)

consider the context (e.g. sole source, competition, emergency)

consider the beneficiary/end-user requirements


apply principle of proportionality.

When considering any contract remedy, seeking feedback from the supplier is prudent. As a
practical business matter, the supplier should be given an opportGovernment/Companyity to
provide evidence against pursuing the remedy. That evidence might point to an excusable delay
or impossibility of performance. Such evidence can lead to a remedy that is fair and just for both
thegovernment/companyorganization and the supplier.

When performance problems are the result of supplier deficiencies, the legal terms and
conditions of the contract provide remedies. Such deficiencies may be related to late delivery or
to other variances from contract requirements. In case of late / delayed delivery an example
would be to accept the late / delayed delivery and to invoke a Liquidated Damages Clause.

A typical clause in service contracts would be, payment upon completion of certain tasks.
Progress payments would only be made once the task has been completed by the supplier and
accepted and approved by thegovernment/companyorganization. In case of performance delays
(time or quality) thegovernment/companyorganization could withhold payment
Government/Companytil the performance failure is cured.

Termination is the most serious remedy available to agovernment/companyorganization. It is the


exercise of thegovernment/companyorganizations right to completely or partially discontinue
contract performance.

3.10.6. Dispute management and resolution

The inherent shortcomings of language as a medium of commGovernment/Companyication, the


organizational nature of the contracting process, and the dynamic nature of contract relationships
all contribute to the potential for disagreements between the parties. In fact, disagreements, like
changes, are virtually inevitable. They are to be expected by all involved and are considered a
normal aspect of contract management. The larger and more complex the project, the greater is
the potential for misGovernment/Companyderstandings and disagreement.

Contract management planning should include agreement on the procedure to follow to resolve
disagreement between parties regarding responsibilities and interpretation of the contract.

Differences of opinion will arise among qualified professionals in the course of execution.
Claims/requests for changes are part of normal contract execution, and the procedure to review
and escalate them when necessary should be established from the beginning. There should be an
agreed procedure for escalating the concern to a higher level of authority. Nonetheless, the
contract should indicate which party has responsibility for a given decision, and the other party
should respect that responsibility.
The parties must not allow disagreements and disputes to prevent the execution of the contract.
They must commit themselves to the amicable resolution of the inevitable disputes that will arise
between them. Contract claims and disputes cannot be avoided entirely, but they can be resolved
effectively, fairly, and without rancour and litigation. Experienced parties to a contract will
anticipate claims and disputes and recognise that they are not necessarily indicative of
incompetence or ill-will, but merely reflect the fact that human foresight, planning, and
performance are not perfect. Since it is difficult to avoid the injection of personalities into
disputes, disputes should be resolved promptly, before they fester and infect the entire
contractual relationship.

Many contractual disagreements stem from ambiguities in the language of contracts. For this
purpose, the procurement officer should follow commonly accepted rules developed by judges
and arbitrators to resolve ambiguities in contract language. These include:

Basic rules

Some basic rules for resolving ambiguous contract language are:

Respect established order of precedence of documents.

Apply dictionary definitions to everyday words and a law dictionary for legal terms.

Apply standard trade or technical definitions to technical words,


Government/Companyless the context or usage indicates a different meaning.

Define words in accordance with the contract definition.

Presume that the same word used in different places means the same thing.

Do not interpret or define contract language in such a way as to render it meaningless or


to render the rights and obligations of one party Government/Companyrealistic.

Interpret the contract as a whole and, wherever possible, consistently.

Where the public interest is affected, apply an interpretation that favours the public.

When conflict occurs between two sections of the contract and no directions to the
contrary exist, assume that:

o hand-written text takes precedence over typed text


o typed text takes precedence over pre-printed text on a standard form

o specific clauses take precedence over general clauses.

Additional rules

For purposes of resolving ambiguous language, the basic rules apply first. When the basic rules
fail to provide an answer, the following additional rules apply:

The intent of the parties. If the words themselves do not resolve the ambiguity, the
procurement officer should find evidence as to the intent of both parties when they
entered into the contract. For example, evidence might be foGovernment/Companyd in
the minutes of the pre-proposal conference. If resolution is not evident, consider
circumstantial evidence.

The circumstances. If evidence cannot be foGovernment/Companyd of the intent of the


parties, examine the surroGovernment/Companyding circumstances. Arbitration
proceedings may hold a contracting party to interpretations that it held, or at least did not
challenge, prior to the dispute. Inconsistencies with past interpretations by either
thegovernment/companyorganization or the supplier are examined, e.g.,
agovernment/companyorganizations interpretation of language in the SOW at a kick off
meeting with the supplier after award will prevail over a later,
contradictory,government/companyorganization opinion. Similarly, when
thegovernment/companyorganization can show that the supplier originally calculated
certain work as required by the contract and is now trying to claim that the work is extra,
the work will be considered as part of the basic contract and not additional work. If
resolution is not evident, consider risk allocation principles.

Ambiguous language in a contract is interpreted against the party who drafted it. For
example, an ambiguity in the solicitations SOW, incorporated into the contract, would be
interpreted against thegovernment/companyorganization. Likewise, an ambiguity in the
suppliers proposed technical approach, incorporated into the contract, would be
interpreted against the supplier.

If the ambiguity is obvious, and the non-drafting party does not request clarification
before contract award, then that party would be viewed as having the last
opportGovernment/Companyity to correct the ambiguity. In which case, the interpretation
is against that non-drafting party.

Keys to effective dispute resolution


Before escalating a dispute, consider using the following keys to effective dispute resolution:

recognising that contract documents are not perfect

keeping larger objectives in mind

focusing on the facts

depersonalising the issues

being willing to make reasonable compromises.

Mediation

Mediation involves the intervention of an impartial third party to solve a contract dispute.
Although quicker and cheaper than formal arbitration, thegovernment/companyorganization does
not usually resort to a mediator to solve its contractual disputes.

Escalation process

Contractual disagreements and disputes can be solved using the following escalation process.

Stage Description

1 End user and/or requisitioner discuss an amicable solution and implemented it promptly.

In this stage, the requisitioner and/or end-user are advised to carefully update the contract
file stating exactly what was discussed and how the dispute was resolved.

2 Procurement officer reviews the situation and enforces the contractual terms.

3 Arbitration.

Note: At each stage in the escalation process, the procurement officer should contact the
organizations legal advisor for guidance and approval.
Arbitration

Arbitration is the last recourse. Arbitration, like court litigation, is time-consuming and costly. In
arbitration, parties agree to submit their dispute to a panel of persons who will apply the same
laws that would have been applied by regular courts. However, the arbitrators can use simplified
procedures, conduct the arbitration in the language of choice of the parties, and need not be
judges or even lawyers.

No one can ever be entirely sure of its result. It rarely results in a truly satisfactory resolution of a
dispute, and it sours commercial relationships. For these reasons, it is to be avoided, if possible.
One of the goals of the responsiblegovernment/companystaff members should be to resolve
disputes without arbitration whenever possible.

The arbitration process is more formal than ordinary negotiations between the parties (who may
be represented by attorneys), but it is less formal than court proceedings. The standard arbitration
clause ofgovernment/companycontracts recognises that efforts will be made to settle disputes
through negotiation, including mediation or conciliation, which sometimes can be considered as
a less formal stage before formal arbitration

Each party to the dispute will appoint an arbitrator and the two chosen arbitrators will then select
a third panel member. The parties in dispute will then prepare their case and present it to the
arbitration panel. After careful review of all facts the arbitration panel makes a decision.

For agovernment/companyorganization, the decision by the arbitration panel is binding.

3.10.7. Financial management / payment

Among the rights of the supplier are the right to be paid in a timely matter for efforts completed,
according to the terms of the contract. Among the obligations of
thegovernment/companyorganization are to make payment to the supplier on a timely basis and
not cause Government/Companydue cost to the supplier by Government/Companyreasonable
management of that financial obligation. While the responsibility for management of financial
aspects of the contract varies among organizations, it includes:

Process payments due according to the contract and upon certification of requisitioner if
required in the contract.

Review financial implications of contract changes, in terms of original costs/outputs and


available budget.
Liquidate financial securities release of bid bonds, performance bonds, advance
payment bonds once the reason for requesting them has become moot.

A payment made to a supplier may be one of the following five types:

advance

partial

progress

final

holdback / retention (withholding payment).

Advance payment

An advance payment is a sum of money paid to the supplier upon signature of the contract, in
anticipation of identified early expenses. Usually thegovernment/companyorganizations do not
Government/Companydertake advance payments. However, sometimes advance payments may
be necessary for such things as rent, tuition, insurance premiums, and expenses for work
performed in particular coGovernment/Companytries. An advance payment needs to be justified
and requires special approval before the procurement officer can include it in a contract and if it
is agreed to, all reasons therefore need to be documented. Above certain thresholds, suppliers
receiving advance payments must provide guarantees, e.g. bank guarantees.

Partial payment

A partial payment is based on the acceptance of a particular product or service. To process a


partial payment, a document must be on file that confirms the Governments/companys
acceptance. This confirmation usually is in the form of an invoice or delivery ticket detailing the
goods or services and signed by agovernment/companystaff member authorized to accept the
product or service.

Progress payment

A progress payment, also referred to as an instalment payment, is a form of contract financing


made before final work or deliverables are accepted. Thegovernment/companyorganization uses
this form of payment for long-term service work that involves an end item, such as a report. If
progress payments are authorized, they should normally be tied to a milestone in contract
performance, such as the delivery and acceptance of a draft report for
agovernment/companyorganizations approval or delivery of an outline of initial findings for
review by thegovernment/companyorganization. Service work for which the service itself is the
deliverable (for example, courier service, cleaning services, and so on) would not need progress
payments but would use partial payments for services rendered during the billing period.

Final payment

A final payment is a payment made in acknowledgement / approval of the completion of all


contract performance. The payment office may make payment based on the suppliers invoice
and its receipt of a receiving report or delivery docket from anothergovernment/companyoffice.
For on-site services at their own office, requisitioners may play a more active role.

Holdback

Holdback payments are used in works and complex consulting assignments to ensure completion
of the contract and in some construction contracts to ensure that the general supplier has paid its
subcontractors. The holdback payments are retained by thegovernment/companyorganization
Government/Companytil the supplier has provided proof it has discharged itself of all its
obligations Government/Companyder the contract. This contract provision allows
thegovernment/companyorganization to withhold a portion of payment, usually 10 to 15% of
each invoice sent by the supplier.

3.10.8. Contract completion and close out

Contract close out activities are generally fairly straightforward, especially for small dollar value
contracts and purchase orders. However, in complex and high dollar value contracts involving
progress payments and/or securities, the procurement officer ensures that the contract file is
properly closed out. Each of the required activities to complete and close out a contract are
described below.

The close out process ensures that all contractual obligations have been met, and that residual
obligations such as warranties, guarantees and after-sales service and support are clearly
defined in terms of responsibility, liability, procedures and timeframes. Contract close-out occurs
once all contractual obligations have been fulfilled by the supplier. It includes the following key
steps:

Step Action

1 Review and confirm appropriate action taken according to contract close-out checklists.
Step Action

2 Prepare final contract performance report (jointly by requisitioner and procurement


officer), including lessons learned.

Depending on the organization, this report may be purely internal or may be shared with
the supplier for their knowledge and comment.

3 Prepare supplier assessment form and forward for appropriate action.

4 Issue final acceptance on the basis of the requisitioners report.

5 Make final financial settlements.

6 Liquidate/return bonds and/or securities.

7 Record any residual obligations (warranties, etc.) and advise requisitioner of procedures.

8 Close out contract file.

GOVERNMENT/COMPANY organization supplied equipment and material

Prior to closing a contract, assets provided to the supplier by


thegovernment/companyorganization during the contract must be returned to
thegovernment/companyorganization. A report confirming receipt of this material and equipment
should be prpared and placed on the contract file.

Government/Companyused furnished material provided by thegovernment/companyorganization


must also be returned by the supplier. A report is prepared by the supplier detailing the
amoGovernment/Companyt of material consumed during contract execution and the quantity and
quality of the material returned to thegovernment/companyorganization. A copy of the report
should be placed on the contract file.

Warranty performance

Warranties must be spelled out in the specific terms and conditions of the contract or in
thegovernment/companyorganizations standard contract terms and conditions. Warranties offer
buyers remedies when defects are discovered after products and services have been accepted.
The administration of warranties is primarily the responsibility of the requisitioners or end-users.
Because end-users often are the first to identify defects in products that are covered
Government/Companyder warranty, it is essential that they are familiar with any required
procedures.

Commercial warranties provided by manufacturers and services contain strict notification


procedures that thegovernment/companyorganization must follow. If these procedures are not
followed, the supplier is not obliged to honour the warranty terms. Consequently,
thegovernment/companyorganization should put in place general steps to follow when problems
with accepted items arise. Normally, the advice of the organizations legal advisor may be
required.

When problems with accepted items occur, and before the supplier is notified, the end-user or
requisitioner should:

identify the Governments/companys specific rights Government/Companyder the


warranty

verify that the defect is covered Government/Companyder the warranty and that it applies
in the specific incident of failure, by answering these questions:

o Has thegovernment/companyorganization officially accepted the product or


service?

o When does the warranty expire, and what does it cover?

o Does the government/companyorganization have any obligations


Government/Companyder the warranty, and have those obligations been met?

o Do the facts support invoking the warranty?

With the information gathered, th egovernment/company organization can notify the supplier and
do the following:
obtain the suppliers position and its reasons for taking that position

reach agreement on how and when the warranty will be applied

document the notification.

Regardless of when the defect was discovered, there will be less room for argument
ifgovernment/companystaff members notify the supplier before the warranty period expires.

Liquidation of securities

Performance bonds, holdback payments and guarantees must be returned to their owners once
the supplier has fulfilled its contractual obligations. Securities must be liquidated at the time and
in the manner described in the contract. In the case of works and capital equipment, the securities
are typically held and kept safe by the finance department Government/Companytil they have
expired.

Supplier performance report

In addition to the remedies, procurement officers document deficiencies on a supplier


performance report. Such reports are to be prepared by the requisitioner or the contract manager
and then sent to the appropriate procurement officer. Supplier performance reports alert th
egovernment/company organization to patterns in performance problems and identify suppliers
who might present high performance risks. The procurement officer may seek appropriate
management review and action when the supplier performance report is particularly negative,
according to the policies and procedures of the individual organization. Supplier performance
reports are completed by the requisitioners/end-users. They are used to document satisfactory
performance of suppliers and document the poor performance of the suppliers to eventually
eliminate them from the organizations supplier roster. Once completed, a copy should be kept on
the contract file and on the suppliers file.

Claims

A claim is a request from either party for entitlement Government/Companyder the contract that
is not being fulfilled. Claims might result from:

Government/Companyforeseen costs

disputes over the interpretation of contract clauses


disputes over what is included within the contract price

breaches of contract.

Any claim (whether issued by the government/company organization or the supplier) should
include:

full explanation of the problem as well as the causes of the problem

the contract clause Government/Companyder which the claim is being submitted.

Claims should only be considered from suppliers that are contracted directly by the
government/company organization. Those submitted by a suppliers sub-contractor should be
rejected since there is no contract between the sub-contractor and the government/company
organization. The supplier may however wish to make a claim against the government/company
organization on the basis of a claim made against it by its sub-contractor. Contracts can not be
closed out Government/Companytil all claims are settled.

You might also like