KEMBAR78
I2C Driver Architecture Guide | PDF | Device Driver | Areas Of Computer Science
0% found this document useful (0 votes)
755 views12 pages

I2C Driver Architecture Guide

The document describes the architecture of I2C drivers in the Linux kernel. It explains that chip drivers sit at the top and interface with protocol implementations like i2c-core in the middle. At the bottom are algorithm and adapter drivers that access the I2C bus. Userspace programs interact with chips through either character devices or sysfs interfaces.
Copyright
© © All Rights Reserved
We take content rights seriously. If you suspect this is your content, claim it here.
Available Formats
Download as DOCX, PDF, TXT or read online on Scribd
0% found this document useful (0 votes)
755 views12 pages

I2C Driver Architecture Guide

The document describes the architecture of I2C drivers in the Linux kernel. It explains that chip drivers sit at the top and interface with protocol implementations like i2c-core in the middle. At the bottom are algorithm and adapter drivers that access the I2C bus. Userspace programs interact with chips through either character devices or sysfs interfaces.
Copyright
© © All Rights Reserved
We take content rights seriously. If you suspect this is your content, claim it here.
Available Formats
Download as DOCX, PDF, TXT or read online on Scribd
You are on page 1/ 12

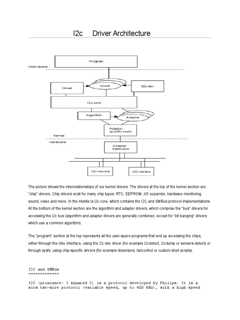
I2c Driver Architecture

The picture shows the interrelationships of our kernel drivers. The drivers at the top of the kernel section are
"chip" drivers. Chip drivers exist for many chip types: RTC, EEPROM, I/O expander, hardware monitoring,
sound, video and more. In the middle is i2c-core, which contains the I2C and SMBus protocol implementations.
At the bottom of the kernel section are the algorithm and adapter drivers, which comprise the "bus" drivers for
accessing the i2c bus (algorithm and adapter drivers are generally combined, except for "bit banging" drivers
which use a common algorithm).

The "program" section at the top represents all the user-space programs that end up accessing the chips,
either through the /dev interface, using the i2c-dev driver (for example i2cdetect, i2cdump or sensors-detect) or
through sysfs, using chip-specific drivers (for example libsensors, fancontrol or custom shell scripts).

I2C and SMBus


=============

I2C (pronounce: I squared C) is a protocol developed by Philips. It is a


slow two-wire protocol (variable speed, up to 400 kHz), with a high speed
extension (3.4 MHz). It provides an inexpensive bus for connecting many
types of devices with infrequent or low bandwidth communications needs.
I2C is widely used with embedded systems. Some systems use variants that
don't meet branding requirements, and so are not advertised as being I2C.

SMBus (System Management Bus) is based on the I2C protocol, and is mostly
a subset of I2C protocols and signaling. Many I2C devices will work on an
SMBus, but some SMBus protocols add semantics beyond what is required to
achieve I2C branding. Modern PC mainboards rely on SMBus. The most common
devices connected through SMBus are RAM modules configured using I2C EEPROMs,
and hardware monitoring chips.

Because the SMBus is mostly a subset of the generalized I2C bus, we can
use its protocols on many I2C systems. However, there are systems that don't
meet both SMBus and I2C electrical constraints; and others which can't
implement all the common SMBus protocol semantics or messages.

Terminology
===========

When we talk about I2C, we use the following terms:


Bus -> Algorithm
Adapter
Device -> Driver
Client

An Algorithm driver contains general code that can be used for a whole class
of I2C adapters. Each specific adapter driver either depends on one algorithm
driver, or includes its own implementation.

A Driver driver (yes, this sounds ridiculous, sorry) contains the general
code to access some type of device. Each detected device gets its own
data in the Client structure. Usually, Driver and Client are more closely
integrated than Algorithm and Adapter.

For a given configuration, you will need a driver for your I2C bus, and
drivers for your I2C devices (usually one driver for each device).

DOCUMENTATION
https://www.kernel.org/doc/Documentation/i2c/
This is a small guide for those who want to write kernel drivers for I2C
or SMBus devices, using Linux as the protocol host/master (not slave).

To set up a driver, you need to do several things. Some are optional, and
some things can be done slightly or completely different. Use this as a
guide, not as a rule book!

General remarks
===============
Try to keep the kernel namespace as clean as possible. The best way to
do this is to use a unique prefix for all global symbols. This is
especially important for exported symbols, but it is a good idea to do
it for non-exported symbols too. We will use the prefix `foo_' in this
tutorial.

The driver structure


====================

Usually, you will implement a single driver structure, and instantiate


all clients from it. Remember, a driver structure contains general access
routines, and should be zero-initialized except for fields with data you
provide. A client structure holds device-specific information like the
driver model device node, and its I2C address.

static struct i2c_device_id foo_idtable[] = {


{ "foo", my_id_for_foo },
{ "bar", my_id_for_bar },
{ }
};

MODULE_DEVICE_TABLE(i2c, foo_idtable);

static struct i2c_driver foo_driver = {


.driver = {
.name = "foo",
.pm = &foo_pm_ops, /* optional */
},

.id_table = foo_idtable,
.probe = foo_probe,
.remove = foo_remove,
/* if device autodetection is needed: */
.class = I2C_CLASS_SOMETHING,
.detect = foo_detect,
.address_list = normal_i2c,

.shutdown = foo_shutdown, /* optional */


.command = foo_command, /* optional, deprecated */
}

The name field is the driver name, and must not contain spaces. It
should match the module name (if the driver can be compiled as a module),
although you can use MODULE_ALIAS (passing "foo" in this example) to add
another name for the module. If the driver name doesn't match the module
name, the module won't be automatically loaded (hotplug/coldplug).

All other fields are for call-back functions which will be explained
below.

Extra client data


=================

Each client structure has a special `data' field that can point to any
structure at all. You should use this to keep device-specific data.
/* store the value */
void i2c_set_clientdata(struct i2c_client *client, void *data);

/* retrieve the value */


void *i2c_get_clientdata(const struct i2c_client *client);

Note that starting with kernel 2.6.34, you don't have to set the `data' field
to NULL in remove() or if probe() failed anymore. The i2c-core does this
automatically on these occasions. Those are also the only times the core will
touch this field.

Accessing the client


====================

Let's say we have a valid client structure. At some time, we will need
to gather information from the client, or write new information to the
client.

I have found it useful to define foo_read and foo_write functions for this.
For some cases, it will be easier to call the i2c functions directly,
but many chips have some kind of register-value idea that can easily
be encapsulated.

The below functions are simple examples, and should not be copied
literally.

int foo_read_value(struct i2c_client *client, u8 reg)


{
if (reg < 0x10) /* byte-sized register */
return i2c_smbus_read_byte_data(client, reg);
else /* word-sized register */
return i2c_smbus_read_word_data(client, reg);
}

int foo_write_value(struct i2c_client *client, u8 reg, u16 value)


{
if (reg == 0x10) /* Impossible to write - driver error! */
return -EINVAL;
else if (reg < 0x10) /* byte-sized register */
return i2c_smbus_write_byte_data(client, reg, value);
else /* word-sized register */
return i2c_smbus_write_word_data(client, reg, value);
}

Probing and attaching


=====================

The Linux I2C stack was originally written to support access to hardware
monitoring chips on PC motherboards, and thus used to embed some assumptions
that were more appropriate to SMBus (and PCs) than to I2C. One of these
assumptions was that most adapters and devices drivers support the SMBUS_QUICK
protocol to probe device presence. Another was that devices and their drivers
can be sufficiently configured using only such probe primitives.
As Linux and its I2C stack became more widely used in embedded systems
and complex components such as DVB adapters, those assumptions became more
problematic. Drivers for I2C devices that issue interrupts need more (and
different) configuration information, as do drivers handling chip variants
that can't be distinguished by protocol probing, or which need some board
specific information to operate correctly.

Device/Driver Binding
---------------------

System infrastructure, typically board-specific initialization code or


boot firmware, reports what I2C devices exist. For example, there may be
a table, in the kernel or from the boot loader, identifying I2C devices
and linking them to board-specific configuration information about IRQs
and other wiring artifacts, chip type, and so on. That could be used to
create i2c_client objects for each I2C device.

I2C device drivers using this binding model work just like any other
kind of driver in Linux: they provide a probe() method to bind to
those devices, and a remove() method to unbind.

static int foo_probe(struct i2c_client *client,


const struct i2c_device_id *id);
static int foo_remove(struct i2c_client *client);

Remember that the i2c_driver does not create those client handles. The
handle may be used during foo_probe(). If foo_probe() reports success
(zero not a negative status code) it may save the handle and use it until
foo_remove() returns. That binding model is used by most Linux drivers.

The probe function is called when an entry in the id_table name field
matches the device's name. It is passed the entry that was matched so
the driver knows which one in the table matched.

Device Creation
---------------

If you know for a fact that an I2C device is connected to a given I2C bus,
you can instantiate that device by simply filling an i2c_board_info
structure with the device address and driver name, and calling
i2c_new_device(). This will create the device, then the driver core will
take care of finding the right driver and will call its probe() method.
If a driver supports different device types, you can specify the type you
want using the type field. You can also specify an IRQ and platform data
if needed.

Sometimes you know that a device is connected to a given I2C bus, but you
don't know the exact address it uses. This happens on TV adapters for
example, where the same driver supports dozens of slightly different
models, and I2C device addresses change from one model to the next. In
that case, you can use the i2c_new_probed_device() variant, which is
similar to i2c_new_device(), except that it takes an additional list of
possible I2C addresses to probe. A device is created for the first
responsive address in the list. If you expect more than one device to be
present in the address range, simply call i2c_new_probed_device() that
many times.

The call to i2c_new_device() or i2c_new_probed_device() typically happens


in the I2C bus driver. You may want to save the returned i2c_client
reference for later use.

Device Detection
----------------

Sometimes you do not know in advance which I2C devices are connected to
a given I2C bus. This is for example the case of hardware monitoring
devices on a PC's SMBus. In that case, you may want to let your driver
detect supported devices automatically. This is how the legacy model
was working, and is now available as an extension to the standard
driver model.

You simply have to define a detect callback which will attempt to


identify supported devices (returning 0 for supported ones and -ENODEV
for unsupported ones), a list of addresses to probe, and a device type
(or class) so that only I2C buses which may have that type of device
connected (and not otherwise enumerated) will be probed. For example,
a driver for a hardware monitoring chip for which auto-detection is
needed would set its class to I2C_CLASS_HWMON, and only I2C adapters
with a class including I2C_CLASS_HWMON would be probed by this driver.
Note that the absence of matching classes does not prevent the use of
a device of that type on the given I2C adapter. All it prevents is
auto-detection; explicit instantiation of devices is still possible.

Note that this mechanism is purely optional and not suitable for all
devices. You need some reliable way to identify the supported devices
(typically using device-specific, dedicated identification registers),
otherwise misdetections are likely to occur and things can get wrong
quickly. Keep in mind that the I2C protocol doesn't include any
standard way to detect the presence of a chip at a given address, let
alone a standard way to identify devices. Even worse is the lack of
semantics associated to bus transfers, which means that the same
transfer can be seen as a read operation by a chip and as a write
operation by another chip. For these reasons, explicit device
instantiation should always be preferred to auto-detection where
possible.

Device Deletion
---------------

Each I2C device which has been created using i2c_new_device() or


i2c_new_probed_device() can be unregistered by calling
i2c_unregister_device(). If you don't call it explicitly, it will be
called automatically before the underlying I2C bus itself is removed, as a
device can't survive its parent in the device driver model.

Initializing the driver


=======================

When the kernel is booted, or when your foo driver module is inserted,
you have to do some initializing. Fortunately, just registering the
driver module is usually enough.

static int __init foo_init(void)


{
return i2c_add_driver(&foo_driver);
}
module_init(foo_init);

static void __exit foo_cleanup(void)


{
i2c_del_driver(&foo_driver);
}
module_exit(foo_cleanup);

The module_i2c_driver() macro can be used to reduce above code.

module_i2c_driver(foo_driver);

Note that some functions are marked by `__init'. These functions can
be removed after kernel booting (or module loading) is completed.
Likewise, functions marked by `__exit' are dropped by the compiler when
the code is built into the kernel, as they would never be called.

Driver Information
==================

/* Substitute your own name and email address */


MODULE_AUTHOR("Frodo Looijaard <frodol@dds.nl>"
MODULE_DESCRIPTION("Driver for Barf Inc. Foo I2C devices");

/* a few non-GPL license types are also allowed */


MODULE_LICENSE("GPL");

Power Management
================

If your I2C device needs special handling when entering a system low
power state -- like putting a transceiver into a low power mode, or
activating a system wakeup mechanism -- do that by implementing the
appropriate callbacks for the dev_pm_ops of the driver (like suspend
and resume).

These are standard driver model calls, and they work just like they
would for any other driver stack. The calls can sleep, and can use
I2C messaging to the device being suspended or resumed (since their
parent I2C adapter is active when these calls are issued, and IRQs
are still enabled).

System Shutdown
===============

If your I2C device needs special handling when the system shuts down
or reboots (including kexec) -- like turning something off -- use a
shutdown() method.

Again, this is a standard driver model call, working just like it


would for any other driver stack: the calls can sleep, and can use
I2C messaging.

Command function
================

A generic ioctl-like function call back is supported. You will seldom


need this, and its use is deprecated anyway, so newer design should not
use it.

Sending and receiving


=====================

If you want to communicate with your device, there are several functions
to do this. You can find all of them in <linux/i2c.h>.

If you can choose between plain I2C communication and SMBus level
communication, please use the latter. All adapters understand SMBus level
commands, but only some of them understand plain I2C!

Plain I2C communication


-----------------------

int i2c_master_send(struct i2c_client *client, const char *buf,


int count);
int i2c_master_recv(struct i2c_client *client, char *buf, int count);

These routines read and write some bytes from/to a client. The client
contains the i2c address, so you do not have to include it. The second
parameter contains the bytes to read/write, the third the number of bytes
to read/write (must be less than the length of the buffer, also should be
less than 64k since msg.len is u16.) Returned is the actual number of bytes
read/written.

int i2c_transfer(struct i2c_adapter *adap, struct i2c_msg *msg,


int num);

This sends a series of messages. Each message can be a read or write,


and they can be mixed in any way. The transactions are combined: no
stop bit is sent between transaction. The i2c_msg structure contains
for each message the client address, the number of bytes of the message
and the message data itself.

You can read the file `i2c-protocol' for more information about the
actual I2C protocol.

SMBus communication
-------------------

s32 i2c_smbus_xfer(struct i2c_adapter *adapter, u16 addr,


unsigned short flags, char read_write, u8 command,
int size, union i2c_smbus_data *data);

This is the generic SMBus function. All functions below are implemented
in terms of it. Never use this function directly!

s32 i2c_smbus_read_byte(struct i2c_client *client);


s32 i2c_smbus_write_byte(struct i2c_client *client, u8 value);
s32 i2c_smbus_read_byte_data(struct i2c_client *client, u8 command);
s32 i2c_smbus_write_byte_data(struct i2c_client *client,
u8 command, u8 value);
s32 i2c_smbus_read_word_data(struct i2c_client *client, u8 command);
s32 i2c_smbus_write_word_data(struct i2c_client *client,
u8 command, u16 value);
s32 i2c_smbus_read_block_data(struct i2c_client *client,
u8 command, u8 *values);
s32 i2c_smbus_write_block_data(struct i2c_client *client,
u8 command, u8 length, const u8
*values);
s32 i2c_smbus_read_i2c_block_data(struct i2c_client *client,
u8 command, u8 length, u8 *values);
s32 i2c_smbus_write_i2c_block_data(struct i2c_client *client,
u8 command, u8 length,
const u8 *values);

These ones were removed from i2c-core because they had no users, but could
be added back later if needed:

s32 i2c_smbus_write_quick(struct i2c_client *client, u8 value);


s32 i2c_smbus_process_call(struct i2c_client *client,
u8 command, u16 value);
s32 i2c_smbus_block_process_call(struct i2c_client *client,
u8 command, u8 length, u8 *values);

All these transactions return a negative errno value on failure. The 'write'
transactions return 0 on success; the 'read' transactions return the read
value, except for block transactions, which return the number of values
read. The block buffers need not be longer than 32 bytes.

You can read the file `smbus-protocol' for more information about the
actual SMBus protocol.

General purpose routines


========================

Below all general purpose routines are listed, that were not mentioned
before.

/* Return the adapter number for a specific adapter */


int i2c_adapter_id(struct i2c_adapter *adap);

Writing an I2C client driver


I2C client driver
In my last post ,we talked about I2C bus driver implementation.Client driver is otherwise
called a chip driver.This driver talks to I2C device attached to the bus.
for more information about I2C,refer I2c Details.
Initialization of the driver
For registering a driver , we need to use i2c_add_driver() and the argument passed is a
structure of type i2c_driver.So our structure is define like below.
static struct i2c_driver my_driver = {
.probe = my_device_probe,
.remove = __devexit_p(my_device_remove),
.id_table = my_device_id,
.driver = {
.pm = &my_device_pm_ops,
.owner = THIS_MODULE,
.name = "my_device"
},
};
We will go little detail about this structure.
probe() will be called to make sure that the device exist and the functionality is fine.If
device is not hot-pluggable,functionalities of probe() can be put inside init() method.This will
reduce driver's run time memory footprint.
If there is no support for hotplug,the device cannot be removed from a running system.For
this , we use __devexit_p macro which indicates that this function will never be invoked
by the PCI layer and will be initialized by NULL.
id_table is the list of devices supported by this driver.It can be defined as below.
static const struct i2c_device_id my_device_id[] = {
{ "my_device", 0 },
{}
};
my_device_pm_ops is of type structure dev_pm_ops.This is power management
structure.There are many function pointers defined in this structure.In our case , we are
using only 2 ie. suspend and resume.For more information about this structure, please refer
kernel source.

static const struct dev_pm_ops my_device_pm_ops = {


.suspend = my_device_suspend,
.resume = my_device_resume
};
Here my_device_suspend will be called by kernel in case if system is going to sleep mode
and main memory will be preserved.If we need to do some thing for our device, we can
implement in this function.For eg:, if you want to power off your device when system is in
suspend state or if you want to stop a timer which is running etc.
my_device_resume will be executed after system wakes up from a sleep state.Here we can
turn on the device or turn on the timer or what ever needed.
Now we can go into init function of the module.

static int __init my_init(void)


{
return i2c_add_driver(&my_driver);
}
Here you are calling i2c_add_driver() to register i2c driver to the system.
You may be wondering how your probe() is getting called.This will be called by the system
when you register your driver
Call stack for your probe() is as follows.
i2c_add_driver > i2c_register_driver > driver_register > bus_add_driver > driver_attach >
__driver_attach > driver_probe_device > really_probe > i2c_device_probe >
my_device_probe
Writing to I2C
We can consider this case with implementation of powering on the device.
#define POWER_REG 0x10;
Here my_device power control register is defined.
below function calls device_init() which actually does i2c write operation

static ssize_t my_device_power_on(struct device *dev,struct device_attribute *attr, char


*buf)
{
struct my_device_data *data = dev_get_drvdata(dev);
int err;
err = device_init(data);
if (err < 0) {
pr_err("[My_device] %s: device_init() failed\n", __func__);
return 0;
}
return sprintf(buf, "%d\n", (err < 0 ? 0 : 1));
}

Actual implementation of device_init() is as follows


static int device_init(struct my_device_data *data)
{
int err = 0;
u8 buf[5];

buf[0] = 0x4A;
buf[1] = 0x00;
buf[2] = 0x00;
buf[3] = 0x00;
buf[4] = 0x00;
err = i2c_smbus_write_i2c_block_data(data->client, POWER_REG | AC, sizeof(buf), buf);
if (err < 0)
pr_err("%s: POWER_REGs i2c writing failed\n", __func__);

return err;
}

Here i2c_smbus_write_i2c_block_data() is SMBus block write protocol.Here data->client is


the handle to the slave device,POWER_REG is the byte interpreted by the slave
device,next argument is the size of the data block ( maximum supported is 32 bytes )
and buf is byte array which will be written.
Similarly i2c_smbus_read_i2c_block_data() is used to read from the device.
Other API's for I2C transfer are.
i2c_smbus_write_word_data()
i2c_smbus_read_word_data()
i2c_smbus_write_byte_data()
i2c_smbus_read_byte_data()
Transfer in the bus is as follows.
for i2c_smbus_write_byte_data()

S 0x50
S - start bit
0x50 - 7 bit slave address
Wr - Write command ( 0b )
0 - Address offset of the slave device where data has to be written.
0xAB - Data to be written.
P - stop bit.
[A] - Accept bit or acknowledgement.
Data in square brackets([]) is send from slave to host wile rest is from host to slave.
for i2c_smbus_read_byte_data()

S 0x50 Wr
Rd-Read command (1b)
0xAB - Data received from slave.
NA - Reverse accept bit.
Every host adapter might not support all commands that i2c-core supports.A client driver
has to check whether command is supported by adapter or not.

i2c_check_functionality() checks whether a particular function is supported.


i2c_get_functionality() returns a mask containing all supported functions.

Posted 28th January 2012 by Renju

You might also like