KEMBAR78
Bench Harness Tutorial | PDF | Electrical Equipment | Electrical Engineering
100% found this document useful (2 votes)
2K views17 pages

Bench Harness Tutorial

The information provided in this document is intended as a guide only. EFILive does not and cannot warrant that the information is correct. Please refer to manufacturer-specific vehicle schematics if you intend to build your own bench harness. Extreme care must be taken when connecting any FlashScan device to a controller that is not fitted to a vehicle via factory connections and pin-outs. Incorrectly connecting any voltage or ground pin will almost certainly damage the FlashScan V2 unit and the controller. SUCH DAMAGE IS NOT COVERED BY EFILIVE’S WARRANTY.

Uploaded by

jwsmith60
Copyright
© © All Rights Reserved
We take content rights seriously. If you suspect this is your content, claim it here.
Available Formats
Download as PDF, TXT or read online on Scribd
100% found this document useful (2 votes)
2K views17 pages

Bench Harness Tutorial

The information provided in this document is intended as a guide only. EFILive does not and cannot warrant that the information is correct. Please refer to manufacturer-specific vehicle schematics if you intend to build your own bench harness. Extreme care must be taken when connecting any FlashScan device to a controller that is not fitted to a vehicle via factory connections and pin-outs. Incorrectly connecting any voltage or ground pin will almost certainly damage the FlashScan V2 unit and the controller. SUCH DAMAGE IS NOT COVERED BY EFILIVE’S WARRANTY.

Uploaded by

jwsmith60
Copyright
© © All Rights Reserved
We take content rights seriously. If you suspect this is your content, claim it here.
Available Formats
Download as PDF, TXT or read online on Scribd
You are on page 1/ 17

Bench Harness Wiring Diagrams

Ross Myers
Bench Harness Wiring Diagrams
2005 EFILive Limited
All rights reserved

First published
16 Oct, 2005
Revised
15 May, 2014

EFILive, FlashScan and AutoCal are registered trademarks of EFILive Limited.


All other trademarks belong to their respective owners.
PCM Bench Harness Wiring Pinouts

Table of Contents

Table of Contents ............................................................................................................1


Caution ............................................................................................................................2
EFILive FlashScan Connector Pin Assignments..............................................................3
Vehicle OBDII Connector Pin Assignments .....................................................................3
1997/1998 LS1 Style Controller .......................................................................................4
1999-Current LS1, LB7, Early V6 and 4 Cylinder Style Controllers .................................5
P10 In-line 6 Cylinder Controllers ....................................................................................6
1998+ Vortec Black Controllers .......................................................................................7
Allison 5 speed Controllers ..............................................................................................8
E40 and LLY Controllers..................................................................................................9
P12 In-line 5 Cylinder Controllers ..................................................................................10
E38 Controllers ..............................................................................................................11
E67 Controllers ..............................................................................................................12
T42 Controllers ..............................................................................................................13
LBZ/LMM Controllers .....................................................................................................14
Allison 6 speed Controllers ............................................................................................15

support@efilive.com -1- www.efilive.com


PCM Bench Harness Wiring Pinouts

Caution
The information provided in this document is intended as a guide only.
EFILive does not and cannot warrant that the information is correct. Please
refer to manufacturer-specific vehicle schematics if you intend to build your
own bench harness.

Extreme care must be taken when connecting any FlashScan device to a


controller that is not fitted to a vehicle via factory connections and pin-outs.

Incorrectly connecting any voltage or ground pin will almost certainly


damage the FlashScan V2 unit and the controller.

SUCH DAMAGE IS NOT COVERED BY EFILIVES WARRANTY.

support@efilive.com -2- www.efilive.com


PCM Bench Harness Wiring Pinouts

EFILive FlashScan Connector Pin Assignments

FlashScan V1 Cable End


RS232 Female

FlashScan V2 Cable End


RJ-45 Male

Vehicle OBDII Connector Pin Assignments

Vehicle OBDII Socket


SAE J1962 Female

support@efilive.com -3- www.efilive.com


PCM Bench Harness Wiring Pinouts

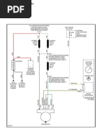
1997/1998 LS1 Style Controller

Controller IGN SW OBDII V1 V2 Description


Blue 21 4 and 5 1 and 2 4 and 8 Ground
Blue 20 16 9 1 12V Unswitched
Blue 61 16 9 1 12V Unswitched
Blue 19 12V Switched
Blue 58 2 7 6 VPW Serial Data

support@efilive.com -4- www.efilive.com


PCM Bench Harness Wiring Pinouts

1999-Current LS1, LB7, Early V6 and 4 Cylinder Style


Controllers

Controller IGN SW OBDII V1 V2 Description


Blue 60 4 and 5 1 and 2 4 and 8 Ground
Blue 20 16 9 1 12V Unswitched
Blue 19 12V Switched
Blue 58 2 7 6 VPW Serial Data

support@efilive.com -5- www.efilive.com


PCM Bench Harness Wiring Pinouts

P10 In-line 6 Cylinder Controllers

Controller IGN SW OBDII V1 V2 Description


Blue 8 4 and 5 1 and 2 4 and 8 Ground
White 16 4 and 5 1 and 2 4 and 8 Ground
Blue 20 16 9 1 12V Unswitched
Blue 19 12V Switched
Blue 21 12V Switched
White 17 12V Switched
Blue 58 2 7 6 VPW Serial Data

support@efilive.com -6- www.efilive.com


PCM Bench Harness Wiring Pinouts

1998+ Vortec Black Controllers

Controller IGN SW OBDII V1 V2 Description


White 18 4 and 5 1 and 2 4 and 8 Ground
White 21 16 9 1 12V Unswitched
Black 13 12V Switched
Black 18 12V Switched
Black 11 2 7 6 VPW Serial Data

support@efilive.com -7- www.efilive.com


PCM Bench Harness Wiring Pinouts

Allison 5 speed Transmission Controllers

Controller IGN SW OBDII V1 V2 Description


Grey 1 4 and 5 1 and 2 4 and 8 Ground
Grey 3 16 9 1 12V Unswitched
Grey 4 12V Switched
Grey 30 2 7 6 VPW Serial Data

support@efilive.com -8- www.efilive.com


PCM Bench Harness Wiring Pinouts

E40 (Gen-IV V8) and LLY Diesel Controllers

Controller IGN SW OBDII V1 V2 Description


Blue 7 4 and 5 1 and 2 4 and 8 Ground
Blue 20 16 9 1 12V Unswitched
Blue 18 12V Switched
Blue 19 12V Switched
Blue 1 6 2 CAN +
Blue 2 14 3 CAN -
Blue 15 2 7 6 VPW Serial Data

LLY (VPW Serial Data) is supported by FlashScan V1 and FlashScan V2.


E40 (CAN+/CAN-) is only supported by FlashScan V2.

support@efilive.com -9- www.efilive.com


PCM Bench Harness Wiring Pinouts

P12 Atlas Engine (In-line 4&5 Cylinder) Controllers

Controller IGN SW OBDII V1 V2 Description


Blue 7 4 and 5 4 and 8 Ground
Not Supported

Blue 20 16 1 12V Unswitched


Blue 18 12V Switched
Blue 19 12V Switched
Blue 1 6 2 CAN +
Blue 2 14 3 CAN -
Blue 15 2 6 VPW Serial Data

Note: The pin out configuration for this PCM is the same as the E40 / LLY.

support@efilive.com - 10 - www.efilive.com
PCM Bench Harness Wiring Pinouts

E38 Controllers

Controller IGN SW OBDII V1 V2 Description


Black 13 4 and 5 4 and 8 Ground
Not Supported

Black 20 16 1 12V Unswitched


Black 19 12V Switched
Black 47 12V Switched
Black 28 6 2 CAN +
Black 27 14 3 CAN -

support@efilive.com - 11 - www.efilive.com
PCM Bench Harness Wiring Pinouts

E67 Controllers

Controller IGN SW OBDII V1 V2 Description


Black 23 4 and 5 4 and 8 Ground
Blue 20 16 1 12V Unswitched
Not Supported

Black 13 12V Switched


Blue 18 12V Switched
Blue 19 12V Switched
Grey 53 6 2 CAN +
Grey 33 14 3 CAN -

support@efilive.com - 12 - www.efilive.com
PCM Bench Harness Wiring Pinouts

T42 Transmission Controllers

Controller IGN SW OBDII V1 V2 Description


49 4 and 5 4 and 8 Ground
Not Supported

32 16 1 12V Unswitched
11 12V Switched
31 12V Switched
38 6 2 CAN +
37 14 3 CAN -

Requires ECM to be connected to the CAN bus for correct CAN termination.

support@efilive.com - 13 - www.efilive.com
PCM Bench Harness Wiring Pinouts

LBZ/LMM Controllers

Controller IGN SW OBDII V1 V2 Description


Small 2 4 and 5 4 and 8 Ground
Large 77 16 1 12V Unswitched
Not Supported

Small 1 12V Switched


Small 21 12V Switched
Small 56 12V Switched
Large 76 12V Switched
Small 57 6 2 CAN +
Small 44 14 3 CAN -

support@efilive.com - 14 - www.efilive.com
PCM Bench Harness Wiring Pinouts

Allison 6 speed Transmission Controllers

Controller IGN SW OBDII V1 V2 Description


9 4 and 5 4 and 8 Ground
Not Supported

10 16 1 12V Unswitched
63 12V Switched
6 6 2 CAN +
27 14 3 CAN -

Requires ECM to be connected to the CAN bus for correct CAN termination.

support@efilive.com - 15 - www.efilive.com

You might also like