KEMBAR78
k150 Pic Programmer | PDF | Electrical Engineering | Electronics
0% found this document useful (0 votes)
921 views16 pages

k150 Pic Programmer

The K150 PIC programmer allows upgrading PICs by reprogramming existing or new chips. It supports a wide range of PIC microcontrollers. The software and firmware must match to avoid issues. The ICSP pins can be used to hold other pins low during programming. Updating the PCB added resistors to prevent voltages on pins during reset. Programming involves installing drivers, selecting the COM port, choosing the chip and hex file, configuring fuses, and programming.
Copyright
© © All Rights Reserved
We take content rights seriously. If you suspect this is your content, claim it here.
Available Formats
Download as PDF, TXT or read online on Scribd
0% found this document useful (0 votes)
921 views16 pages

k150 Pic Programmer

The K150 PIC programmer allows upgrading PICs by reprogramming existing or new chips. It supports a wide range of PIC microcontrollers. The software and firmware must match to avoid issues. The ICSP pins can be used to hold other pins low during programming. Updating the PCB added resistors to prevent voltages on pins during reset. Programming involves installing drivers, selecting the COM port, choosing the chip and hex file, configuring fuses, and programming.
Copyright
© © All Rights Reserved
We take content rights seriously. If you suspect this is your content, claim it here.
Available Formats
Download as PDF, TXT or read online on Scribd
You are on page 1/ 16

K150 PIC Programmer

Protocol Number: To help match hardware and firmware there is a protocol number in each.
If they are the same (P016) in this case then the software and firmware are matched.
This should stop problems with matching firmware with MicroPro versions in the past.
(Protocol number was called Build number in diypack12 but we changed it.)
Upgrading. You can upgrade by buying and programming a second 628 (-20/P or 628A) PIC, or
if you have access to a second PIC programmer and reprogram the existing 628 with the later
hex file.

ICSP: Does not support low voltage programming. The LOW pin is an open collector output,
which when active will pull the LOW pin to ground. It can be used in ICSP to hold the LVP pin
low while programming, or the OSC1 pin, or any part on the target board which may need
control (in this manner) during programming.

1
K150V2 PCB : This board is the same as the original version except 3 3K3 resistors have been
added to stop all programming voltages appearing at the programming and ICSP pins during
board reset.

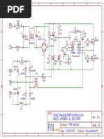
K150 Schematic:

NOTE: K150 PIC programmer is working only using its own software that will be shown in the
next pages .

2
K150 Supporting PIC:

12C508 16C65A 16C77 16F76 16F877


12C508A 16C65B 16C710 16F77 16F877A
12C509 16C66 16C711 16F737 18F242
12C509A 16C66A 16C712 16F747 18F248
12C671 16C67 16C716 16F767 18F252
12C672 16C620 16C745 16F777 18F258
12CE673 16C620A 16C765 16F83 18F442
12CE674 16C621 16C773 16F84 18F448
12F62916C621A 16C774 16F84A 18F452
12F675 16C622 16C83 16F87 18F458
16C505 16C622A 16C84 16F88 18F1220
16C554 16C71 16F627 16F818 18F1320
16C558 16C71A 16F627A 16F819 18F2220
16C61 16C72 16F628 16F870 18F2320
16C62 16C72A 16F628A 16F871 18F4220
16C62A 16C73 16F630 16F872 18F4320
16C62B 16C73A 16F648A 16F873 16C63
16C73B 16F676 16F873A
Added from diypack23:
16C63A 16C74 16F684 16F874 16F5x
16C64 16C74A 16F688 16F874A 10Fxxx
18F6525 6621 8525 8621
(all beta) 16C64A 16C74B 16F73 16F876
16C65 16C76 16F74 16F876A
Added diypack25 12F683

Support for 16F88 added in diypack22 on. Note 10K resistor needs to be

3
K150 Software:

Download diypack25 and the USB to Serial driver from the website and follow this
instructions.

Driver Installation:

4
K150 Software installation:

5
6
Select the K150 Board:

2-Select the COM Port:

7
NOW we know that out COM Port is COM num 4.

8
Type 4 and press ok

Now it is ready to work

9
If Some thing like that appear to you

so you have type a wrong COM Port or didn't install the driver correctly

Upload Hex file and programming:

10
select the PIC you want to program from that combo box

then upload your HEX file

11
click open

12
then choose your fuses configuration and if you already do so in your compiler you must
open fuses and press ok

Then press program


13
press yes

Now the Uploading is done and Enjoy

14
Note:

if something like that appear so your forgot to check the fuses as said before.

fuses box must be checked once even if you make the right configuration just open it and
press ok as we said before.

15
ICSP programming:

Just connect this pins with the equivalent in the PIC and program by the same way .

Note: NC is not connected pin

16

You might also like