KEMBAR78
Circuit Design Partitioning: System Specification | PDF
0% found this document useful (0 votes)
90 views1 page

Circuit Design Partitioning: System Specification

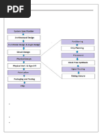
This document outlines the key steps in the chip design process from architectural design through testing including functional design, partitioning, circuit design, floor planning, placement, routing, physical verification, fabrication, packaging and testing.

Uploaded by

Keerthi Kumar
Copyright
© © All Rights Reserved
We take content rights seriously. If you suspect this is your content, claim it here.
Available Formats
Download as DOCX, PDF, TXT or read online on Scribd
0% found this document useful (0 votes)
90 views1 page

Circuit Design Partitioning: System Specification

This document outlines the key steps in the chip design process from architectural design through testing including functional design, partitioning, circuit design, floor planning, placement, routing, physical verification, fabrication, packaging and testing.

Uploaded by

Keerthi Kumar
Copyright
© © All Rights Reserved
We take content rights seriously. If you suspect this is your content, claim it here.
Available Formats
Download as DOCX, PDF, TXT or read online on Scribd
You are on page 1/ 1

System

Specification

Architectural Design

Functional Design
and logic design

Partitioning
Circuit Design

Floor planning

Physical Design
Placement

Physical Verification Routing


and Signoff

Fabrication

Packaging and
Testing

Chip

You might also like