KEMBAR78
Chapter 2 Hardware Setup: 85DR2-TC / 85DR-TC | PDF | Computer Engineering | Computer Hardware
0% found this document useful (0 votes)
58 views22 pages

Chapter 2 Hardware Setup: 85DR2-TC / 85DR-TC

This document provides instructions for installing hardware components in preparation for setting up a computer system. It describes installing the CPU and ensuring proper cooling by installing a fan and heatsink. It also details installing memory modules, an AGP graphics card, hard drives, and other components. The document emphasizes correctly matching components to avoid damage and properly aligning parts for secure installation.

Uploaded by

emerson
Copyright
© © All Rights Reserved
We take content rights seriously. If you suspect this is your content, claim it here.
Available Formats
Download as PDF, TXT or read online on Scribd
0% found this document useful (0 votes)
58 views22 pages

Chapter 2 Hardware Setup: 85DR2-TC / 85DR-TC

This document provides instructions for installing hardware components in preparation for setting up a computer system. It describes installing the CPU and ensuring proper cooling by installing a fan and heatsink. It also details installing memory modules, an AGP graphics card, hard drives, and other components. The document emphasizes correctly matching components to avoid damage and properly aligning parts for secure installation.

Uploaded by

emerson
Copyright
© © All Rights Reserved
We take content rights seriously. If you suspect this is your content, claim it here.
Available Formats
Download as PDF, TXT or read online on Scribd
You are on page 1/ 22

85DR2-TC / 85DR-TC

Chapter 2 Hardware Setup

To Get Things Ready for Hardware Setup !!!

1. We recommend to install your CPU before any other componentes. For


detailed installation instructions of processor, you can also refer to the
pamphlet enclosed in your CPU package.
2. Installing a cooling fan with a good heatsink is a must for proper heat
dissipation for your CPU. Get ready an appropriate fan with heatsink for
proper installation. Improper fan and installation will damage your CPU.
3. In case CPU Vcore, CPU clock or Frequency Ratio is adjustable onboard,
please follow the instructions described in the User manual for proper
setup. Incorrect setting will cause damage to your CPU.

The following topics are included in this chapter:

2-1 Pentium 4 CPU and Installation


2-2 Pentium 4 CPU Fan Installation
2-3 Memory Installation
2-4 AGP 4X (Accelerated Graphics Port) Installation
2-5 HDD Installation
2-6 FDD Installation
2-7 ATX Power Supply Installation
2-8 Jumper and Switch Settings
2-9 Other Connectors Configuration

16
Chapter 2 Hardware Setup

2-1 Pentium 4 CPU and Installation


2-1.1 To Identify a Pentium 4 CPU

Intel
pentium 4
2.4 GHz / 512 / 533 / 1.5V

(Hyper-threading CPU included)

4) CPU Voltage Vcore

3) System Clock
2) CPU L2 Cache

1) CPU Working Frequency

On the heatsink side of a Pentium 4 CPU, there printed a line of figures to


identify its specifications. The line consists of 4 parts:
1. CPU Working Frequency: this part depicts the working frequency of
the CPU. For example,
2.4 GHz depicts that this CPU is locked to 2.4 GHz working frequency
(18 x 133MHz CPU clock);
2A GHz depicts that this CPU is an A version, locked to 2.0 GHz
working frequency (20 x 100MHz CPU clock)
3.06GHz depicts that this is a 3.06GHz hyper-threading CPU
2. CPU L2 Cache: this part depicts the L2 Cache size. For example,
512 stands for 512 KB L2 Cache; 256 stands for 256 KB L2 Cache
3. System Clock: this part depicts the System Clock (Front Side Bus)
provided by the CPU. For example,
533 stands for a 533MHz system clock provided by a 133MHz CPU
times 4;
400 stands for a 400 system clock provided by a 100 MHz CPU x 4.
4. CPU Voltage Vcore: this part depicts the CPU Voltage. For example,
1.5V stands for a CPU of 1.5V Vcore.
Note: System Clock vs CPU Clock
P4 CPU is a quadpumped CPU. The system bus is provided by the
CPU clock x 4. Therefore, users can figure out the P4 CPU clock by
the System Clock divided by 4.

17
85DR2-TC / 85DR-TC

2-1.2 Pentium 4 CPU Installation with Socket 478


This series is built with CPU Socket
478B (478-pin) supporting the Intel
Pentium 4 CPU:
• Follow the steps described in this
section to install the 478-pin Pentium
4 CPU into the on board Socket 478.
• After installation of Pentium 4 CPU,
you must also install the specific Pen-
tium 4 CPU fan designed in tandem
with this CPU. This CPU Fan instal-
lation is described in next section.
• This series supports Hyper-thread-
ing dual-in-one CPU, the function of
which can be enabled by Windows
XP. (See illustration on the right.)
( If Hyper-threading CPU is
installed successfully with O/S
Win XP, the O/S will enable the
dual-in-one CPU function.)

1. First pull sideways the lever of


Socket 478, and then turn it up
900 so as to raise the upper layer
m
PG
A

of the socket from the lower


47
8B

platform.
Pin 1

2. Configure Pin 1 of CPU to Pin 1


of the Socket, just as the way
m4

shown in the diagram on the right.


ntiu
l Pe

Adjust the position of CPU until


m
Inte

PG
A4

you can feel all CPU pins get into


78
B

the socket with ease. Pin 1

3. Make sure that all CPU pins have


mPGA478B

completely entered the socket


and then lower down the lever to
lock up CPU to socket.

18
Chapter 2 Hardware Setup

2-2 Pentium 4 CPU Fan Installation:

Pentium 4 Fan Base

Fan Connector

Press down 4 latches to lock


fan to fan base Connect to CPU Fan
connector

19
85DR2-TC / 85DR-TC

2-3 Memory Installation


How to tackle the memory modules:
• Make sure to unplug your power supply before adding or removing
memory module. Failure to do so may cause severe damage to both your
mainboard and the memory module.
• Pay attention to the orientation of the DIMM slots. Forcing a DIMM into a
slot improperly will damage the memory module and the slot itself.
• Make sure you have the right type of memory module for your mainboard.

2-3.1 To Install DIMM Module


• This series only supports up to 2GB unbuffered DDR 266/200MHz
SDRAM, with 2 DDR DIMM slots on board. Do not insert other type of
memory module into these slots.
• DDR DIMM slot has 184-pins and one notch. Insert a DDR SDRAM
vertically into the 184-pin slot with the notch-to-rib matching. Press the
module down in a gradual way until it surely reaches the bottom and
clicks straight up the two latches on the left and right of the slot. If any
one of the latches has not turned up completely, you should unplug the
module and press it down the slot a bit more firmly.

184-Pin DIMM Notch Key Definitions

DRAM Key Position Voltage Key Position

(2.5V Voltage Key)DDR Notch DDR Rib

Module Latch

2-3.2 To Remove a DIMM:


• Press down the holding latches on both sides of the DIMM slot and the
module will be released from it.

20
Chapter 2 Hardware Setup

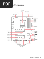
2-4 Install AGP4X with LED & Jumper Safeguard


1. The AGP slot on board supports only AGP 4X card configuration. Users
should install an 1.5V AGP 4X card.
2. A safe installation of AGP 4X card is to set Jp3 to 1-2 closed, resulting in
allowing only 1.5V AGP 4X card to boot system. In this case, if users
cannot boot with an AGP card inserted in the slot, it indicates that the
AGP card is not a correct one. The card should be replaced with a 1.5V
AGP 4X card.
3. LED1 is a Warning LED. Whenever JP3 is set 1-2 closed for an AGP 4X
card installation, and yet the AGP slot is left empty, or the card is not a
correct one, LED1 will light up until a proper installation is done.

Jp3: AGP4X Safeguard


1 (default)
Safeguard enabled
1-2 closed for 1.5V AGP 4X only;
(Warning: 3.3V AGP 2X can not boot system)

1
Mouse
(on top) 1
Jp1
+12V Power
Connector Safeguard disabled
PS/2 KB (underside)

USB0
1 3
2-3 closed for PCI VGA to boot system;
(on top)
Fan1 (Warning: 3.3V AGP card will cause 1.5V
USB1(underside)
circuitry burn)
COM1

DDR 266MHz
mPGA478B
LPT1

Main Power
Connector
COM2

AGP Accelerator
Line
Out
Game/MIDI Port

Intel
Line

RT1
DIMM1

DIMM2
In

Fan2
Intel RG82845
Mic

Jp2
1
i845D / i845E
CD8
1 Jp3
1
AGP 4X
AC'97
Codec

ALC202A LED1 PCI 1 IDE2 IDE1

1
JP4
JAGP1
JP5
JAGP2

PCI 2

LPC I/O
PCI 3 Intel
W83627HF
ICH2
4X notch
1 1
PCI 4 1
JBAT1
BIOS USB2
10
1
PCI 5
Li Fan3
Battery
WOL1 CN19 IDE_LED
+ - - + IRTX IRRX PWR SMI
FDC1
1 10
1 9 NJP1 1 RT2
Speaker RST
-
+ PWR/LED
SUS_LED
1

LED1
AGP Warning Indicator

21
85DR2-TC / 85DR-TC

2-5 IDE Connector Installation


To install HDD or CD-ROM Drive, you may connect the connector of IDE
cable to the primary (IDE1) or secondary (IDE2) connector on board, and
then connect the gray connector to your slave device and the black
connector to your master device. If you install two hard disks, you must
configure the second drive to Slave mode by setting its jumpers correctly.
Please refer to your hard disk documentation for the jumper settings.

Mouse +12V Power


Jp1 Connector
(on top) 1

PS/2 KB (underside)

USB0
1 3
IDE2
(on top)
Fan1
USB1(underside)
COM1

DDR 266MHz

IDE1
mPGA478B
LPT1

Main Power
Connector
COM2

1
Line
Out
Game/MIDI Port

Intel
Line

RT1
DIMM1

DIMM2
In

Fan2
Intel RG82845
Mic

Jp2

CD8
1
i845D / i845E Hard Disk Drive
1
1
Jp3
AGP 4X
Connector:
AC'97
Codec Orient the red line on the
ALC202A LED1 PCI 1

1
IDE2 IDE1
IDE ribbon cable to
Pin1.
JP4
JP5
JAGP1
JAGP2

PCI 2

LPC I/O
PCI 3 Intel
W83627HF
ICH2

1 1
PCI 4 1
JBAT1
BIOS USB2
10
1
PCI 5
Li Fan3
Battery
WOL1
1
CN19
10
IDE_LED
+ - - + IRTX IRRX PWR SMI
FDC1 Pin 1 (to Red Line)
1 9 NJP1 1 RT2
Speaker RST
-
+ PWR/LED
SUS_LED
1

Gray connector
(To Slave)
80-conductor
cable
Black connector
(To Master )

red line
Blue connector
(To Mainboard)
IDE Cable

22
Chapter 2 Hardware Setup

2-6 FDC (Floppy Drive Connector) Installation

To install FDD (Floppy Disk Drive) to FDC, you should connect the end of
cable with single connector to the board, and connect the other end with
two plugs to the floppy drives.

Mouse +12V Power


Jp1 Connector
(on top) 1

PS/2 KB (underside) 1 3

USB0
(on top)
Fan1
USB1(underside)
COM1

DDR 266MHz
mPGA478B
LPT1

Main Power
Connector
COM2

Floppy Drive Connector:


Line
Out
Game/MIDI Port

Intel
Orient the red line on the
Line

RT1
DIMM1

DIMM2
In

Fan2
Intel RG82845
Mic

Jp2

CD8
1
i845D / i845E floppy ribbon cable to Pin1.
1 Jp3
1
AGP 4X
AC'97
Codec

ALC202A LED1 PCI 1 IDE2 IDE1

1
JP4
JAGP1
JP5
JAGP2

PCI 2

LPC I/O
PCI 3 Intel
W83627HF
ICH2

1 1
PCI 4 1
JBAT1
BIOS USB2
10
1
PCI 5
Li Fan3
Battery
WOL1 CN19 IDE_LED
+ - - + IRTX IRRX PWR SMI
FDC1
1 10
1 9 NJP1 1 RT2
Speaker RST
-
+ PWR/LED
SUS_LED
1

Pin 1 (to Red Line)

To 2nd Floppy Drive


Signal Swap End

red line
To mainboard
To 1st Floppy Drive

FDD Cable

23
85DR2-TC / 85DR-TC

2-7 ATX V 2.03 Power Supply Installation

+12V Power Connector


2 4
GND +12V

GND +12V
1 3
Mouse +12V Power
Jp1 Connector
(on top) 1

PS/2 KB (underside) 1 3

USB0
(on top)

USB1(underside)
Fan1
+12V +5V
5SB +5V
COM1

DDR 266MHz

-5V
mPGA478B

PWR OK
LPT1

Main Power
Connector

GND GND
COM2

+5V GND
GND GND
Line
Out
Game/MIDI Port

Intel +5V PS ON#


Line

RT1
DIMM1

DIMM2
In

Fan2
Intel RG82845
Mic

Jp2
1
i845D / i845E GND GND
CD8
1
1
Jp3
AGP 4X
+3.3V -12V
AC'97
Codec

ALC202A LED1 IDE2 IDE1


+3.3V +3.3V
PCI 1

1
Pin1 Pin11
JP4
JAGP1
JP5
JAGP2

PCI 2

LPC I/O
W83627HF PCI 3 Intel
Main Power Connector
PCI 4
ICH2

1 1
(20-pin)
1
JBAT1
BIOS USB2
10
1
PCI 5
Li Fan3
Battery
WOL1 CN19 IDE_LED
+ - - + IRTX IRRX PWR SMI
FDC1
1 10
1 9 NJP1 1 RT2
Speaker RST
-
+ PWR/LED
SUS_LED
1

ATX V2.03 power supply is strongly recommended for mainboard running


with 2GHz or higher CPU.

To set up Power Supply on this mainboard:


1. Get ready a V2.03 ATX Power Supply which provides a square-shaped
+12V Power Connector in addition to the 20-pin Main Power Connector
and other peripheral power connectors.
2. Connect the on-board square-shaped +12V Power Connector to the
square-shaped +12V Power Connector of the Power Supply.
3. Connect the on-board 20-pin Main Power Connector to the 20-pin Main
Power Connector of the Power Supply. Please note that both the +12V
Power Connector and the 20-pin Main Power Connector should be con-
nected to Power Supply to power on system.

24
Chapter 2 Hardware Setup

2-8 Jumper Settings


The following diagrams show the locations and settings of jumper blocks
on the mainboard.
Jp3: AGP4X Safeguard
Jp1:
1 (default)
PS/2 KB/Mouse Power On
Safeguard enabled
1-2 closed for 1.5V AGP 4X only;
1-2 closed (default) (Warning: 3.3V AGP 2X can not boot system)
PS/2 KB/Mouse Power
1 On Disabled 1
Safeguard disabled
2-3 closed
2-3 closed for PCI VGA to boot system;
PS/2 KB/Mouse Power (Warning: 3.3V AGP card will cause 1.5V
1 On Enabled circuitry burn)

=JP4 & JP5:(optional)


Mouse
(on top)
Jp1
+12V Power
Connector
DIMM Voltage Select
1

PS/2 KB (underside) 1 3

USB0 DIMM JP4 JP5


(on top)

USB1(underside)
Fan1
Voltage
COM1

2.5V
DDR 266MHz
mPGA478B
LPT1

Main Power
Connector
(default) 1 1
COM2

2.6V
Line
Out
Game/MIDI Port

Intel 1 1
Line

RT1
DIMM1

DIMM2
In

Fan2
Intel RG82845
Mic

Jp2
1
i845D / i845E

1
CD8
Jp3
2.7V
1
AGP 4X
AC'97
1 1
Codec

ALC202A LED1 PCI 1 IDE2 IDE1

1
JP4
JAGP1
JP5
JAGP2

PCI 2 2.8V
LPC I/O
W83627HF PCI 3 Intel
1 1
ICH2

1 1
PCI 4 1
JBAT1
BIOS
PCI 5 1
USB2

Fan3
10 ==JAGP1&JAGP2:(optional)
Li

WOL1 CN19 IDE_LED


+ - - + IRTX IRRX PWR SMI
FDC1
Battery
AGP Voltage Select
1 10
1 9 NJP1 1 RT2
Speaker RST
-
+ PWR/LED
SUS_LED
1

AGP
Voltage JAGP1 JAGP2
Jp2: JBAT1:
Front Side Bus Select Clear CMOS 1.5V
(default) 1 1
1 (default) 1
1-2 closed
1-2 closed (default)
Auto-detect of To hold data 1.6V
533MHz / 400MHz 1 1

1 1
2-3 closed 2-3 closed 1.7V
533MHz FSB Select To clear CMOS 1 1

1.8V
1 1

25
85DR2-TC / 85DR-TC

2-8.1 How to tackle the Jumpers:

1 2 3 A 2-pin
A 3-pin Jumper Jumper
Cap
If a pin-header (of 2 or more pins) is
designed in such a way that its pins
can be closed or linked together to
The conductor inside the cap
set up a specific function, this header
links two header-pins together.
is called a jumper in this manual.

• A Jumper is usually but not necessarily given a “JpX” legend.


• In the Jumper setting diagram, all jumper pins covered with black
marks stand for closed pins with jumper cap.
1 3 1 3 1 3
JpX
Jumper with Jumper with Jumper with
Pin 2-3 closed all pins open Pin 1-2 closed

• Do not remove any jumper cap when power is on. Always make
sure the power is off before changing any jumper settings.
Otherwise, mainboard could be damaged.

2-8.2 Jp2: FSB (Front Side Bus) Select


Jp2 is designed on board as a jumper for system Front Side Bus select.

1. Before selecting the CPU clock, read the Identification Legend on the
CPU, find the default (Max) FSB which can be provided by the CPU. If
this FSB is divided by 4, the result is the default CPU clock.
2. If Jp2 is set to 1-2 closed, CPU will auto-detect its own (default) CPU
clock and run with the default FSB.
3. If Jp2 is set to 2-3 closed, CPU is set to 133MHz and tries to run with
533MHz FSB.
4. If Jp2 2-3 closed cannot boot the system, it Jp2:
means overclocking fails. Please restore Jp2 Front Side Bus Select
to 1-2 closed (default) and then clear CMOS 1 (default)
with the Clear-CMOS Jumper before trying 1-2 closed
to reboot system. (See Further Notes on Auto-detect of
533MHz / 400MHz
Overclocking.)
1
2-3 closed
533MHz FSB Select

26
Chapter 2 Hardware Setup

2-8.3 DIMM Voltage/AGP Voltage Select and CPU Overclock


Jp2:

Mouse +12V Power


Jp1 Connector
(on top) 1

PS/2 KB (underside) 1 3

USB0
(on top)
==JAGP1&JAGP2:(optional)
Fan1

=JP4 & JP5:(optional) USB1(underside)


AGP Voltage Select
COM1
DIMM Voltage Select

DDR 266MHz
AGP

mPGA478B
LPT1
Main Power
Voltage JAGP1 JAGP2
DIMM JP4 JP5
Connector
COM2

Voltage 1

1.5V
2.5V
(default) 1
Line
Out

1
Game/MIDI Port

(default) 1 1 Intel
Line

RT1

DIMM1

DIMM2
In

Fan2
Intel RG82845
Mic

Jp2
1
i845D / i845E

1
CD8
Jp3 1.6V
2.6V 1
AGP 4X
1 1
1 1 AC'97
Codec

ALC202A LED1 PCI 1 IDE2 IDE1

1
JP4
JAGP1
JP5
JAGP2

PCI 2
2.7V 1.7V
1 1 LPC I/O
W83627HF PCI 3 Intel 1 1
ICH2

1 1
PCI 4 1
JBAT1
BIOS
2.8V PCI 5 1
USB2
10
1.8V
Li Fan3

1 1 WOL1 CN19 IDE_LED


+ - - + IRTX IRRX PWR SMI
FDC1
Battery
1 1
1 10
1 9 NJP1 1 RT2
Speaker RST
-
+ PWR/LED
SUS_LED
1

Jumper is updated =p i J U R a o O J q ` L U R a o J q `
Jumper is updated
with 2.8V setting to
with 1.8V setting to
enhance chance of
enhance chance of
CPU overclocking.
CPU overclocking.

(1) Above jumper settings will enhance the chance of CPU overclocking.
(2) Yet the limitatations against CPU overclocking still remain as:
(a) “JP2 Front Side Bus Select” jumper should be set to 2-3 closed for
an attempt to CPU overclock.
(b) DDR 333 SDRAM or above should be used for an attempt to CPU
overclock.
(c) For over 533 MHz FSB overclock, user should use the configura
tion of CPU Clock in BIOS Setup for higher CPU clock attempt.
(d) Doing overclocking always takes all the onboard components into
account. There is no guaranty of overclock success with any
mainboard. We should always bear in mind that overclocking will
risk the stability of your valuable system.

27
85DR2-TC / 85DR-TC

Further Notes on CPU Overclocking:


1. If you have successfully booted system, with or without CPU overclock,
you still can try another CPU overclock in BIOS Setup. Please enter
BIOS Setup, choose “Frequency/Voltage Control” menu, then configure
the “CPU Clock” item to raise your CPU clock.
2. CPU overclocking should take all components on board into account. If
you fail in BIOS overclocking, you will not be able to restart system. In
such case, Power off system and clear CMOS by JBAT1 and then re-
start your system. And remember to reconfigure whatever should be
reconfigured.
3. If your system is already fixed in a cabinet or case, you may not like to
take the trouble to clear CMOS. Then power on your system with the
power button on the PC case and simultaneously press down the “In-
sert” key on the keyboard until you see the initial bootup screen appear.
And remember you should also enter CMOS BIOS Setup instantly and
choose “Load Optimized Defaults” to restore default BIOS .

2-8.4 JBAT1 : Clear CMOS

When you have problem with rebooting your system, you can clear CMOS
data and restore it to default value. To clear CMOS with Jumper JBAT1,
please follow the steps below:
1. Power off system.
2. Set JBAT1 to Pin 2-3 closed.
3. After 2 or 3 seconds, return the JBAT1 setting to Pin1-2 closed.
4. CMOS data are restored to default. Remember never clear CMOS
when system power is on.

JBAT1:
Clear CMOS

1-2 closed (default)


To hold data

2-3 closed
To clear CMOS

28
Chapter 2 Hardware Setup

2-8.5 JP3: AGP 4X Safeguard


1. The AGP slot on board supports 1. Jp3: AGP4X Safeguard
5V AGP 4X card only. Any 3.3V AGP 1 (default)
2X card will burn the 1.5V circuitry. Safeguard enabled
Jp3 is designed on board to safe- 1-2 closed for 1.5V AGP 4X only;
guard the AGP slot against the 3.3V (Warning: 3.3V AGP 2X can not boot system)

AGP 2X card. 1
Safeguard disabled
2. Default setting of Jp3 1-2 closed is to 2-3 closed for PCI VGA to boot system;
enable the safeguard, allowing 1.5V (Warning: 3.3V AGP card will cause 1.5V
circuitry burn)
AGP 4X card to boot system only. In
this case, if system cannot boot with
an AGP card inserted in AGP slot, it
indicates that the AGP card is not one
0f 1.5V type.
3. Setting Jp3 2-3 closed will disable the safeguard, allowing a PCI VGA
card to boot system.
Warning: If a 3.3V AGP 2X card is now mistakenly inserted for booting
the system, the high voltage will burn the 1.5V circuitry on board. Never
use a 3.3V or an unknow AGP card on this mainboard.

2-8.6 Jp1: PS/2 KB/Mouse Power On

Jp1 is designed to enable / disable PS/2 Keyboard/Mouse Power on function.


Setting Jp1 to 1-2 closed will disable this function. Setting Jp1 to 2-3 closed
will enable this function. Yet user still has to enter BIOS Setup for choosing
the KB/ Mouse Power-on mode. (See Integrated Peripherals” in BIOS
Setup.)
Jp1:
PS/2 KB/Mouse Power On

1-2 closed (default)


PS/2 KB/Mouse Power
1 On Disabled

2-3 closed
PS/2 KB/Mouse Power
1 On Enabled

29
85DR2-TC / 85DR-TC

2-9 Other Connectors Configuration


This section lists out all connectors configurations for users’ reference.

2-9.1 On Board Fan Connectors

Void
Mouse
(on top)
Jp1
+12V Power
Connector Sensor
+12V
1

PS/2 KB (underside) 1 3

USB0
(on top)

USB1(underside)
Fan1
+12V GND
GND
COM1

DDR 266MHz
mPGA478B
LPT1

Main Power
Connector
Sensor Conn.
No Sensor
COM2

1
Line
Out
Game/MIDI Port

Intel Fan Connector


Line

RT1
DIMM1

DIMM2
In

Fan2
Intel RG82845
Mic

1
Jp2

i845D / i845E Fan1, yellow, sensor


CD8
1 Jp3
1
AGP 4X
AC'97
Codec

ALC202A LED1 PCI 1 IDE2 IDE1


Fan Connector
1

Fan2, yellow, sensor


JP4
JAGP1
JP5
JAGP2

PCI 2

LPC I/O
PCI 3 Intel
W83627HF
ICH2

PCI 4
JBAT1
1
1 1
Fan Connector
BIOS
PCI 5 1
USB2

Fan3
10 Fan3, yellow, sensor
Li
Battery
WOL1 CN19 IDE_LED
+ - - + IRTX IRRX PWR SMI
FDC1
1 10
1 9 NJP1 1 RT2
Speaker RST
-
+ PWR/LED
SUS_LED
1

Both Sensor and No-sensor Fan Connectors support CPU/AGP/Sys-


tem/Case cooling fan with +12V mode. When connecting the wire to
any Fan Connector, users should make sure that the red wire is for the
positive current and should be connected to pin +12V, and the black
wire is Ground and should be connected to pin GND.
A Hardware Monitor chipset is on board, with which users can install
a Hardware Monitor Utility and read the fan speed transmitted from the
sensor fan. Otherwise, users can read the fan speed from the “Hard-
ware Monitor Status” in CMOS BIOS.
A running Fan will send out 2 electric pulses per rotation of its fan
blade. A Sensor Fan Connector will count the electric pulses and send
the information to the System Hardware Monitor which in turn will work
out the fan rotation speed and display it on screen.

30
Chapter 2 Hardware Setup

2-9.2 WOL1: Wake On LAN


Mouse +12V Power
Jp1 Connector
(on top) 1

PS/2 KB (underside) 1 3

USB0
(on top)
Fan1
WOL1
USB1(underside)

+5V
COM1

DDR 266MHz
mPGA478B
LPT1

Standby
Main Power
Connector
COM2

GND
Ring
Line
Out
Game/MIDI Port

Intel
Line

RT1
DIMM1

DIMM2
In

Fan2
Intel RG82845
Mic

Jp2
1
i845D / i845E
CD8
1 Jp3
1
AGP 4X
AC'97
Codec

ALC202A LED1 PCI 1 IDE2 IDE1

1
JP4
JP5
JAGP1
JAGP2

PCI 2 Connect the Wake On LAN


LPC I/O Intel
signal from LAN card to WOL1
W83627HF PCI 3
ICH2

1 1
PCI 4 1
JBAT1
BIOS USB2
10
1
PCI 5
Li Fan3
Battery
WOL1 CN19 IDE_LED
+ - - + IRTX IRRX PWR SMI
FDC1
1 10
1 9 NJP1 1 RT2
Speaker RST
-
+ PWR/LED
SUS_LED
1

• This connector connects to a LAN card with a Wake On Ring output.


The connector powers up the system when it receives a wake-up packet
or signal through the LAN card.

• This feature requires that Resume On Lan feature is enabled in the


BIOS setting “Power Management Setup” and that your system must be
on ATX power supply with at least 720mA / +5V standby power.

2-9.3 CD-ROM Audio Connector CD8


CD8 is an audio connector connecting CD-ROM audio to mainboard.

Mouse +12V Power


Jp1 Connector
(on top) 1

PS/2 KB (underside) 1 3

USB0
(on top)
Fan1
USB1(underside)

CD-ROM Audio Connector


COM1

DDR 266MHz
mPGA478B
LPT1

Main Power
Connector

CD8 Pin Signal


COM2

1
Line
Out
Game/MIDI Port

Intel
Line

RT1
DIMM1

DIMM2
In

Fan2
Intel RG82845

Pin 1 Left Channel


Mic

Jp2
1
i845D / i845E
CD8
1 Jp3
1
AGP 4X
AC'97
Codec
Pin 2 GND
ALC202A LED1 PCI 1 IDE2 IDE1

1
JP4
JP5
JAGP1
JAGP2

PCI 2
Pin 3 GND
LPC I/O
PCI 3 Intel
W83627HF
ICH2

1 1
PCI 4
JBAT1
1 Pin 4 Right Channel
BIOS USB2
10
1
PCI 5
Li Fan3
Battery
WOL1 CN19 IDE_LED
+ - - + IRTX IRRX PWR SMI
FDC1
1 10
1 9 NJP1 1 RT2
Speaker RST
-
+ PWR/LED
SUS_LED
1

31
85DR2-TC / 85DR-TC

2-9.4 RT1 & RT2: Thermal Resistor and Connector


Mouse +12V Power
Jp1 Connector
(on top) 1

PS/2 KB (underside)

USB0
1 3
RT1
(on top)
Fan1
USB1(underside)

RT1 is mounted
COM1

DDR 266MHz
with Thermal Resistor
mPGA478B
LPT1

Main Power
Connector

by default
COM2

1
Line
Out
Game/MIDI Port

Intel RT2
Line

RT1
DIMM1

DIMM2
In

Fan2
Intel RG82845
Mic

Jp2
1
i845D / i845E
CD8
1 Jp3
1
AGP 4X
AC'97
Codec To RT2 To Devices
ALC202A LED1 PCI 1 IDE2 IDE1

1
JP4
JAGP1
JP5
JAGP2

PCI 2

LPC I/O
PCI 3 Intel
W83627HF
ICH2

1 1
PCI 4 1
JBAT1
BIOS USB2
10
1
PCI 5
Li Fan3
Battery
WOL1 CN19 IDE_LED
+ - - + IRTX IRRX PWR SMI
FDC1
1 10
1 9 NJP1 1
Speaker RST
-
+ PWR/LED
SUS_LED
1
RT2

Thermal Cable
(Optional)

1. Resistor RT1: A thermal resistor is already soldered to connector RT1


so as to detect the temperature round the mainboad. What RT1 does is
to transmit the thermal signal to BIOS or Hardware Monitor.

2. Connector RT2: A thermal cable is needed to connect RT2 to on-board


devices such as HDD, Graphics card etc., so as to detect the temperature
generated therein. Please connect the end (a) of the thermal cable to
mainboard RT2 header, and tape another end (b) of thermal cable on to
the device which you want to monitor. After you have finished the thermal
cable installation, you will see the detected temperature in BIOS setup
or Hardware monitor utility.

32
Chapter 2 Hardware Setup

2-9.5 Complex Header


• This complex Header consists of 10 connectors providing various supports:

Main Power

IDE2 IDE1

RT2
Connector

10
+12V Power

Fan3
Connector

USB2
3

1
DIMM2

1
JBAT1
1

Battery
JAGP2

Li
JAGP1

ICH2
Intel
JP5
JP4
DDR 266MHz DIMM1

FDC1
1
PCI 5
PCI 4
PCI 3
PCI 2
PCI 1

SUS_LED
SMI
PWR
AGP 4X

+ PWR/LED
i845D / i845E

IRTX IRRX

-
mPGA478B
Intel

RST
1

Intel RG82845

- +
IDE_LED

Speaker
+ -

NJP1 1
LED1
Jp3
1
Jp2

10
9
CN19
1
Fan2
PS/2 KB (underside)
Jp1

USB1(underside)

1
Fan1

RT1

W83627HF
CD8

LPC I/O
1

BIOS

WOL1
(on top)

ALC202A
Codec
AC'97
1
(on top)
Mouse

LPT1
USB0

Game/MIDI Port

1
Out In
COM1 COM2 Line Line Mic

5
GND GND
1 SMI Suspend LED
SMI SUSPEND LED
GND
2 Power Switch
ATX POWER GND
Keylock 6
KLOCK
Vcc GND
3 NO CONNECTION NO CONNECTION Power LED 7
Infrared(IR) INFRARED RECEIVE Vcc
GND
INFRARED TRANSMIT GND
Reset Switch 8
RESET

2nd HDD LED


Logic High (+) SPEAKER SIGNAL
HDD LED (-) NO CONNECTION
4
HDD LED (-) GND
Speaker 9
1st HDD LED
Logic High (+) Vcc

33
85DR2-TC / 85DR-TC

(1) SMI Connector (Optional):


Connection: Connected to the Suspend Switch.
Function: Manually selecting DOS system into the Suspend Mode
or “Green Mode” by System Mangement Interupt.
(2) Power Switch Connector:
Connection: Connected to a momentary button or switch.
Function: Manually switching the system between “On” and “Soft
Off”. Pressing the momentary button for more than 4 seconds will
also turn the system off.
(3) IR Connector (Infrared Connector):
Connection: Connected to Connector IR on board.
Function: To support wireless transmitting and receiving module
on board.
(4) 1st HDD LED Connector/2nd HDD LED Connector:
Connection: Connected to HDD LED.
Function: To supply power to HDD LED.
(5) Suspend LED Connector:
Connection: Connected to Suspend Indicator.
Function: To supply power to “Suspend Indicator”.
(6) Keylock Connector (Optional):
Connection: Connected to keyboard.
Function: To lock keyboard and disable keyboard function.
(7) Power LED Connector:
Connection: Connected to System Power LED.
Function: To supply power to “System Power LED”.
(8) Reset Switch Connector:
Connection: Connected to “Reset Switch”.
Function: To supply power to “Reset Switch” and support
system reboot function.
(9) Speaker Connector:
Connection: Connected to the case-mounted Speaker.
Function: To supply power to the case-mounted Speaker.

34
Chapter 2 Hardware Setup

2-9.6 USB Ports and USB Header


This series provides two USB ports USB0 and USB1 on board. In addition,
USB2 is an additional USB header to support two additional USB ports by
using a USB Cable. User can order the additional USB cable from your
mainboard dealers or venders.
When plugging the USB cable into USB Header, you must make sure
the red wire is connected to Pin 1.
USB Cable (Optional)
Mouse +12V Power
Jp1 Connector
(on top) 1

PS/2 KB (underside) 1 3

USB0
(on top)
Fan1
USB1(underside) USB Port
COM1

DDR 266MHz
mPGA478B
LPT1

Main Power
Connector
COM2

1
Line
Out
Game/MIDI Port

Intel
Line

RT1
DIMM1

DIMM2
In

Fan2
Intel RG82845
Mic

Jp2
1
i845D / i845E
CD8
1 Jp3
1
AGP 4X
AC'97
Codec

IDE2 IDE1
Red wire
ALC202A LED1 PCI 1

1
JP4
JP5
JAGP1
JAGP2

PCI 2

LPC I/O
W83627HF PCI 3 Intel
ICH2
1
BIOS
PCI 4
JBAT1
1
1

USB2
1

10
10
1
PCI 5
Li Fan3
Battery
WOL1
1
CN19
10
NJP1 1
IDE_LED
+ - - + IRTX IRRX PWR SMI
FDC1
RT2 10
1
1 9
Speaker RST
-
+ PWR/LED
SUS_LED
1

USB2: 2x5 USB Pin-header

First USB Port Wiring for Front USB

Red White Green black


+5V D1- D1+ GND

USB Header 10
Pin Assignment
1

+5V D2- D2+ GND


Red White Green black

Second USB Port Wiring for Front USB

35
85DR2-TC / 85DR-TC

2-9.7 Chassis Panel Connector

A. B. C. D.

E. F. G. H. I. J. K.
G : COM1 Port
H : COM2 Port
I : Line/Speaker Out
J : Line In
K : Microphone Input

2-9.8 PS/2 Mouse and PS/2 Keyboard

PS/2 Mouse Connector (on top, green)

6 Void 5 Mouse Clock

4 VCC 3 GND

2 Void 1 Mouse Data

6 Void 5 Keyboard Clock

4 VCC 3 GND

2 Void 1 Keyboard Data

PS/2 Keyboard Connector (underside, purple)

36
Chapter 2 Hardware Setup

2-9.9 CN19: Front Panel Audio Connector (optional)


This Mainboard is designed with a Front Panel Audio connector “CN19”
which provides connection to the Front Panel Audio.
1. When CN19 is set to 5-6 closed and 9-10 closed, this default setting
disables this connector and leaves the Back Panel Audio enabled.
2. To use this Front Panel Audio Connector, please open all pins of CN19
and connect it to your chassis.

CN19: Front Panel Audio Connector


Pin 1 Mic In Pin 2 Aud GND
Pin 3 Mic VREF Pin 4 Aud Vcc
Pin 5 FPOUT R Pin 6 RET R
Pin 7 (Key) Pin 8 (Void)
Pin 9 FPOUT L Pin10 RET L

1 2

9 10

Line Line
Mic COM2 COM1
(on top)
USB1(underside)

PS/2 KB (underside)

Mouse
(on top)

In Out
USB0
1

WOL1

Game/MIDI Port
LPT1
ALC202A

Codec
AC'97
BIOS

1
W83627HF
LPC I/O

CD8

Fan1

1
RT1

Jp1
1

Fan2
CN19

1
Jp2
10
9

1
Jp3
LED1
NJP1 1

i845D / i845E
+ -
IDE_LED
Speaker

Intel
- +

Intel RG82845
AGP 4X

1
RST

mPGA478B
IRTX IRRX
+ PWR/LED
-

PWR
SUS_LED

PCI 5

PCI 4

PCI 3

PCI 2

PCI 1
SMI
FDC1
1

DDR 266MHz
ICH2
Intel

DIMM1
1
Battery

JP4
JP5
JAGP1
Li

JAGP2
JBAT1

+12V Power
Connector
1
1

IDE2 IDE1

DIMM2
1

Main Power
Connector
USB2

1
Fan3

3
RT2

10

37

You might also like