KEMBAR78
Genetic Algorithm Report | PDF | Genetic Algorithm | Genotype
100% found this document useful (1 vote)
3K views7 pages

Genetic Algorithm Report

A genetic algorithm is a search technique used to find solutions to optimization and search problems. It is inspired by biological evolution, using techniques like inheritance, mutation, selection, and crossover. The algorithm initializes a population of random solutions and then iteratively applies genetic operators like crossover and mutation to produce new solutions, selecting the fittest to pass to the next generation. The process repeats until a termination condition is met.

Uploaded by

Nidhi Shah
Copyright
© Attribution Non-Commercial (BY-NC)
We take content rights seriously. If you suspect this is your content, claim it here.
Available Formats
Download as DOC, PDF, TXT or read online on Scribd
100% found this document useful (1 vote)
3K views7 pages

Genetic Algorithm Report

A genetic algorithm is a search technique used to find solutions to optimization and search problems. It is inspired by biological evolution, using techniques like inheritance, mutation, selection, and crossover. The algorithm initializes a population of random solutions and then iteratively applies genetic operators like crossover and mutation to produce new solutions, selecting the fittest to pass to the next generation. The process repeats until a termination condition is met.

Uploaded by

Nidhi Shah
Copyright
© Attribution Non-Commercial (BY-NC)
We take content rights seriously. If you suspect this is your content, claim it here.
Available Formats
Download as DOC, PDF, TXT or read online on Scribd
You are on page 1/ 7

Genetic Algorithm

SEMINAR REPORT

ON

GENETIC ALGORITHM

Prepared by:

Nidhi Shah

Genetic Algorithm
A genetic algorithm (GA) is a search technique used in computing to
find exact or approximate solutions to optimization and search

1 MT-15
Genetic Algorithm

problems. Genetic algorithms are categorized as global search


heuristics. Genetic algorithms are a particular class of evolutionary
algorithms (EA) that use techniques inspired by evolutionary biology
such as inheritance, mutation, selection, and crossover.

GA has a number of features:

- Genetic algorithm is a population-based search method

- GA uses recombination to mix information of candidate solutions


into a new one.

- GA is stochastic.

The GA can be represented in form of a


diagram

Parent selection

Parents
Initialization

Recombination
/Cross over
Population

Mutation

Termination

Children

Survivor selection

Algorithm:
begin
INITIALIZE population with random candidate solutions;
EVALUATE each candidate;
repeat
SELECT parents;
RECOMBINE pairs of parents;

2 MT-15
Genetic Algorithm

MUTATE the resulting children;


EVALUATE children;
SELECT individuals for the next generation
until TERMINATION-CONDITION is satisfied
end

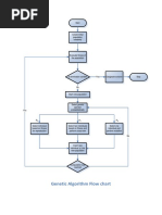
Flow Chart
Begi
n

Initialize
population

Evaluate
Candidate

T =0

Optimum N
Solution?

Selection
Y

T=T+1 Stop Crossover

Mutation

COMPONENTS OF GENETIC ALGORITHMS

The most important components in a GA consist of:

 Representation (definition of individuals)


 Evaluation function (or fitness function)
 Population
 Parent selection mechanism
 Variation operators (crossover and mutation)
 Survivor selection mechanism (replacement)

3 MT-15
Genetic Algorithm

Representation

Objects forming possible solution within original problem context are


called phenotypes, their encoding, the individuals within the GA, are
called genotypes.
The representation step specifies the mapping from the phenotypes
onto a set of genotypes.

Candidate solution, phenotype and individual are used to denotes


points of the space of possible solutions. This space is called phenotype
space.

Chromosome, and individual can be used for points in the genotye


space.

Elements of a chromosome are called genes. A value of a gene is called


an allele.

Population

The role of the population is to hold possible solutions. A population is a


multiset of genotypes.

In almost all GA applications, the population size is constant, not


changing during the evolutional search.

Variation Operators

The role of variation operators is to create new individuals from old


ones. Variation operators form the implementation of the elementary
steps with the search space.

Mutation Operator

A unary variation operator is called mutation. It is applied to one


genotype and delivers a modified mutant, the child or offspring of
it.

In general, mutation is supposed to cause a random unbiased


change. Mutation has a theoretical role: it can guarantee that the
space is connected.

Crossover Operator

The crossover operator is the most important in GA. Crossover is a


process yielding recombination of bit strings via an exchange of
segments between pairs of chromosomes..

A binary variation operator is called recombination or crossover.

4 MT-15
Genetic Algorithm

Similarly to mutation, crossover is a stochastic operator: the choice


of what parts of each parent are combined, and the way these
parts are combined, depends on random drawings.

The principle behind crossover is simple: combining two individuals


with different but desirable features, we can produce an offspring
which combines both of those features.

There are many kinds of crossover

One-point Crossover

The procedure of one-point crossover is to randomly generate a


number (less than or equal to the chromosome length) as the
crossover position. Then, keep the bits before the number
unchanged and swap the bits after the crossover position between
the two parents.

Example: With the two parents selected above, we randomly


generate a number 2 as the crossover position:
Parent1: 7 3 7 6 1 3
Parent2: 1 7 4 5 2 2
Then we get two children:
Child 1 : 7 3| 4 5 2 2
Child 2 : 1 7| 7 6 1 3

Two-point Cross Over

The procedure of two-point crossover is similar to that of one-point


crossover except that we must select two positions and only the bits
between the two positions are swapped. This crossover method can
preserve the first and the last parts of a chromosome and just swap the
middle part.

Example: With the two parents selected above, we randomly generate


two numbers 2 and 4 as the crossover positions:
Parent1: 7 3 7 6 1 3
Parent2: 1 7 4 5 2 2
Then we get two children:
Child 1 : 7 3| 4 5| 1 3
Child 2 : 1 7| 7 6| 2 2

Uniform Crossover

The procedure of uniform crossover : each gene of the first parent has a
0.5 probability of swapping with the corresponding gene of the second
parent.

5 MT-15
Genetic Algorithm

Example: For each position, we randomly generate a number between


0 and 1, for example, 0.2, 0.7, 0.9, 0.4, 0.6, 0.1. If the number
generated for a given position is less than 0.5, then child1 gets the
gene from parent1, and child2 gets the gene from parent2. Otherwise,
vice versa.

Parent1: 7 *3 *7 6 *1 3
Parent2: 1 *7 *4 5 *2 2

Then we get two children:

Child 1 : 7 7* 4* 6 2* 3
Child 2 : 1 3* 7* 5 1* 2

Parent Selection Mechanism

The role of parent selection is to distinguish among individuals based


on their quality to allow the better individuals to become parents of the
next generation.

Parent selection is probabilistic. Thus, high quality individuals get a


higher chance to become parents than those with low quality.
Nevertheless, low quality individuals are often given a small, but
positive chance, otherwise the whole search could become too greedy
and get stuck in a local optimum.

The chance of each parent being selected is in some way related to its
fitness.

Fitness-based selection

The standard, original method for parent selection is Roulette


Wheel selection or fitness-based selection.
In this kind of parent selection, each chromosome has a chance
of selection that is directly proportional to its fitness. The effect of
this depends on the range of fitness values in the current
population.

Example: if fitness range from 5 to 10, then the fittest


chromosome is twice as likely to be selected as a parent than the
least fit.

If we apply fitness-based selection on the population given in


example 3.1, we select the second chromosome 7 3 7 6 1 3 as
our first parent and 1 7 4 5 2 2 as our second parent.

Rank-based selection

6 MT-15
Genetic Algorithm

In the rank-based selection method, selection probabilities are


based on a chromosome’s relative rank or position in the population,
rather than absolute fitness.

Tournament-based selection

Two individuals are chosen at random from the population. A


random number r is then chosen between 0 and 1. If r < k (where
k is a parameter, for example 0.75), the fitter of the two
individuals is selected to be a parent; otherwise the less fit
individual is selected. The two are then returned to the original
population and can be selected again.

Survivor Selection Mechanism

The role of survivor selection is to distinguish among individuals based


on their quality. In GA, the population size is (almost always) constant,
thus a choice has to be made on which individuals will be allowed in the
next generation. This decision is based on their fitness values, favoring
those with higher quality.

As opposed to parent selection which is stochastic, survivor selection is


often deterministic, for instance, ranking the unified multiset of parents
and offspring and selecting the top segment (fitness biased), or
selection only from the offspring (age-biased).

Termination Condition

Notice that GA is stochastic and mostly there are no guarantees to


reach an optimum.

Commonly used conditions for terminations are the following:


1. the maximally allowed CPU times elapses
2. The total number of fitness evaluations reaches a given limit
3. for a given period of time, the fitness improvement remains
under a threshold value.
4. the population diversity drops under a given threshold.

Note: Premature convergence is the well-known effect of loosing


population diversity too quickly and getting trapped in a local optimum.

7 MT-15

You might also like