KEMBAR78
Circuit Air Purifier | PDF | Microcontroller | Areas Of Computer Science
0% found this document useful (0 votes)
127 views1 page

Circuit Air Purifier

Crores of rupees have been spent on this to make sure that the elections are riot free. But, now- a -days it has ...

Uploaded by

Siva Kumar
Copyright
© © All Rights Reserved
We take content rights seriously. If you suspect this is your content, claim it here.
Available Formats
Download as DOCX, PDF, TXT or read online on Scribd
0% found this document useful (0 votes)
127 views1 page

Circuit Air Purifier

Crores of rupees have been spent on this to make sure that the elections are riot free. But, now- a -days it has ...

Uploaded by

Siva Kumar
Copyright
© © All Rights Reserved
We take content rights seriously. If you suspect this is your content, claim it here.
Available Formats
Download as DOCX, PDF, TXT or read online on Scribd
You are on page 1/ 1

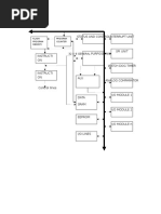
CIRCUIT DIAGRAM DESCRIPTION

The circuit diagram is drawn by using the proteus professional software.


This software is used for the circuit simulations. The controller which we are using
is PIC 16F877A (Peripheral Interface Controller). PICs are popular with both
industrial developers and hobbyists alike due to their low cost, wide availability,
large user base, extensive collection of application notes, availability of low cost or
free development tools, and serial programming capability.

Here the LCD display is connected to the PORTB (RB0 to RB7), 8- bit
data coding is used for LCD display. The 16×2 LCD Board makes it easy to
interface a module with low cost microcontroller development board which do not
have built in support for LCD modules.

 The LCD display is connected to the PORTB to display the status of the Gas
sensor.

 The Gas sensor is connected to the analog pin of the microcontroller.

 The gas sensor measures the Smoke level of the environment present, by this
way we can easily calculate the smoke present in the atmosphere.

You might also like