KEMBAR78
How To Audit The Document Control Process | PDF
0% found this document useful (0 votes)
124 views2 pages

How To Audit The Document Control Process

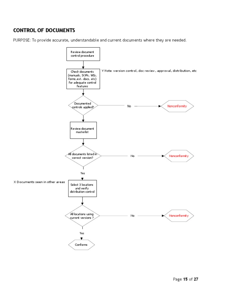
This document outlines procedures for controlling documents to ensure accurate and current versions are available where needed. It involves reviewing document control procedures and checking documents for adequate version control, review, approval and distribution features. It also involves verifying the document masterlist and distribution at sample locations to confirm current versions are being used and properly distributed. Nonconformities are identified if documented controls are not applied or current versions are not being used.

Uploaded by

Paul Tese Ahire
Copyright
© © All Rights Reserved
We take content rights seriously. If you suspect this is your content, claim it here.
Available Formats
Download as PDF, TXT or read online on Scribd
0% found this document useful (0 votes)
124 views2 pages

How To Audit The Document Control Process

This document outlines procedures for controlling documents to ensure accurate and current versions are available where needed. It involves reviewing document control procedures and checking documents for adequate version control, review, approval and distribution features. It also involves verifying the document masterlist and distribution at sample locations to confirm current versions are being used and properly distributed. Nonconformities are identified if documented controls are not applied or current versions are not being used.

Uploaded by

Paul Tese Ahire
Copyright
© © All Rights Reserved
We take content rights seriously. If you suspect this is your content, claim it here.
Available Formats
Download as PDF, TXT or read online on Scribd
You are on page 1/ 2

CONTROL OF DOCUMENTS

PURPOSE: To provide accurate, understandable and current documents where they are needed.

Review document
control procedure

Check documents Y Note version control, doc review, approval, distribution, etc
(manuals, SOPs, WIs,
forms,ext. docs, etc)
for adequate control
features

Documented
controls applied? No Nonconformity

Review document
masterlist

All documents listed in


No Nonconformity
correct version?

Yes

X Documents seen in other areas


Select 3 locations
and verify
distribution control

All locations using


No Nonconformity
current versions ?

Yes

Conforms

Page 15 of 27
Document Control Audit Table

Location Document Document Current Revision Approved? Legible? Changes Distribution


title number revision seen identified? controlled?

Page 16 of 27

You might also like