KEMBAR78
Flowchart | PDF | Legal Guardian | Separation Of Powers
0% found this document useful (0 votes)
136 views2 pages

Flowchart

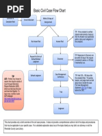
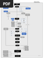
1) The flowchart outlines the process for filing a petition for the appointment of a guardian in the Philippines. It involves filing a petition in family court, the court ordering a hearing and notice, a hearing where evidence is presented, and then a decision to either grant or deny the petition. 2) If granted, the petitioner must file a bond with the court. Opposition to the petition can be made based on the minor's age, competency, or suitability of the proposed guardian. 3) The final judgment is then served on the parties and local civil registrar. Reconsideration or appeal can be requested if the petition is denied.
Copyright
© © All Rights Reserved
We take content rights seriously. If you suspect this is your content, claim it here.
Available Formats
Download as PDF, TXT or read online on Scribd
0% found this document useful (0 votes)
136 views2 pages

Flowchart

1) The flowchart outlines the process for filing a petition for the appointment of a guardian in the Philippines. It involves filing a petition in family court, the court ordering a hearing and notice, a hearing where evidence is presented, and then a decision to either grant or deny the petition. 2) If granted, the petitioner must file a bond with the court. Opposition to the petition can be made based on the minor's age, competency, or suitability of the proposed guardian. 3) The final judgment is then served on the parties and local civil registrar. Reconsideration or appeal can be requested if the petition is denied.
Copyright
© © All Rights Reserved
We take content rights seriously. If you suspect this is your content, claim it here.
Available Formats
Download as PDF, TXT or read online on Scribd
You are on page 1/ 2

FLOWCHART: GUARDIANSHIP

FILE A PETITION FOR THE


APPOINTMENT OF GUARDIAN
RAFFLE
WHERE: Family Court of the place
*Except if there is only
of residence of minor or in the family one family court in the
court of the place where the property of place where the minor
such minor is situated, if living outside of resides or where the
the Philippines property of such minor
*Payment of docket fees is situated
WHO:
COURT NOTICE: ORDERED
1. Relative of the minor
TIME AND PLACE OF HEARING
2. Other person on behalf of the minor
3. Minor himself if 14 years of age or over *If the petition is sufficient in form
and substance

OPPOSITION
Grounds:
1.Majority of the minor
RECEPTION OF EVIDENCE 2.Competency of the
*The proceeding becomes adversarial incompetent SERVICE OF NOTICE
3.Unsuitability of the person for *Personal service or registered mail
whom the letters are prayed *For non-resident, by publication
or other means as the court may
deem proper.
EX PARTE RECEPTION OF
NO OPPOSITION
PETITIONER’S EVIDENCE
SERVICE OF
JUDGMENT
FILING *Upon the parties and the
DENY OF BOND local civil registrar

HEARING DECISION

MOTION FOR
GRANT RECONSIDERATION/
APPEAL

You might also like