KEMBAR78
Maharashtra Energy Development Agency: Grid Connected Rooftop System (GCRT) | PDF | Solar Power | Electrical Grid
0% found this document useful (0 votes)
348 views6 pages

Maharashtra Energy Development Agency: Grid Connected Rooftop System (GCRT)

The document discusses frequently asked questions about grid connected rooftop solar systems in Maharashtra. It defines a grid connected rooftop solar system as one where solar panels installed on building rooftops are connected to the electricity grid. Excess power generated during the day is fed into the grid while power can be drawn from the grid when solar power is insufficient. Subsidies of up to 30% are available for installation costs and consumers are compensated for excess power injected into the grid each billing period. A net meter must be installed to record power imports and exports between the solar system and the electricity grid.

Uploaded by

kak7485
Copyright
© © All Rights Reserved
We take content rights seriously. If you suspect this is your content, claim it here.
Available Formats
Download as PDF, TXT or read online on Scribd
0% found this document useful (0 votes)
348 views6 pages

Maharashtra Energy Development Agency: Grid Connected Rooftop System (GCRT)

The document discusses frequently asked questions about grid connected rooftop solar systems in Maharashtra. It defines a grid connected rooftop solar system as one where solar panels installed on building rooftops are connected to the electricity grid. Excess power generated during the day is fed into the grid while power can be drawn from the grid when solar power is insufficient. Subsidies of up to 30% are available for installation costs and consumers are compensated for excess power injected into the grid each billing period. A net meter must be installed to record power imports and exports between the solar system and the electricity grid.

Uploaded by

kak7485
Copyright
© © All Rights Reserved
We take content rights seriously. If you suspect this is your content, claim it here.
Available Formats
Download as PDF, TXT or read online on Scribd
You are on page 1/ 6

Maharashtra Energy Development Agency

Grid Connected Rooftop System (GCRT)

Frequently Asked Questions


FAQ
1. What is a Solar Rooftop System?
Ans: In a solar rooftop system, the solar panels are installed in the roof of any
residential, commercial, institutional and industrial buildings. This can be of two
types
(i) Solar Rooftop System with storage facility using battery. (ii) Grid Connected Solar
Rooftop System.

2. What is a Grid Connected Solar Rooftop System?


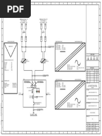
Ans: In Grid connected Solar Rooftop PV system the DC power generated from SPV
panel is converted to AC power using power conditioning unit .Generated Power by
this system during the day time is utilized fully for powering captive loads and excess
power is fed to the Grid. Grid connected Solar Rooftop system is operational so long
as grid is available. In case, where solar power is not sufficient due to cloud cover etc.,
the captive loads are served by drawing power from the grid.

3. What are the advantages of Grid Connected Rooftop Solar System?


Ans: i) Electricity generation at the consumption center and hence Savings in
transmission and distribution losses ii) No requirement of additional land iii)
Improvement of tail-end grid voltages and reduction in system congestion with
higher self-consumption of solar electricity iv) Local employment generation.

:\\.

4. What is the process for installation of Grid connected solar rooftop PV system
and to avail CFA?
Ans: Please refer methodology for empanelled category and open category in GCRT
portal on MEDA website (www.mahaurja.com).

5. How will I get the details of installers?


Ans: Please refer download section in GCRT portal on MEDA website
(www.mahaurja.com)

6. How & from where will I obtain the Application format?


Ans: Please refer GCRT portal on MEDA website (www.mahaurja.com).

7. What is the eligible capacity of Solar Rooftop Photovoltaic Grid-Tie-Power


plant under the scheme?
Ans: Minimum Capacity of project is 1 kWp and Maximum Capacity of project is 500
kWp for availing CFA at single beneficiary location.

8. How do I register to submit the application to get in-principle sanction?


Ans: Please refer help section in GCRT portal on MEDA website (www.mahaurja.com)

9. How to find the methodology for empanelled category and open category?
Ans: Please refer GCRT portal on MEDA website (www.mahaurja.com)

10. What is empanelled category?


Ans: Channel partners who are empanelled with MEDA only those can apply through
empanelled category. 70 MW is reserved for empanelled category. For more
information please refer methodology for empanelled category.

:\\.

11. What is Open category?
Ans: Any channel partner / channel partner (New entrepreneur) / project developer
can apply through Open category. 30 MW is reserved for open category. For more
information please refer methodology for open category.

12. How much area is required for a 1 kW rooftop Solar PV System?


Ans: About 10sq.m south facing shadow free area is required to set up 1 kWp grid
connected rooftop solar system.

13. What are the subsidies / capital support available from the Government?
Ans: Subsidy/Support is available from Central Government through MNRE:
The subsidy available on Installation of Grid connected Solar Rooftop Power Plants is
30% of benchmark cost. i.e. Rs. 18300/- per kW (benchmark cost is Rs. 61000/- per kW)
or project cost whichever is minimum.

14. There is any subsidy for Govt. buildings?


Ans: Government Institutions including Public Sector Undertaking (PSU) shall not be
eligible for subsidy; instead they will be given achievement-linked
incentives/awards. (refer MNRE guidelines dated 4/05/2016).

15. What amount of electricity generate from 1 kW SPV?


Ans: Generally 1 kW SPV generate 4-5 kWh / units per day. It depends upon the
system as well as solar radiations.

16. What amount of capacity I should refer to install on my rooftop?


Ans: Please refer link for solar rooftop calculator:
http://solarrooftop.gov.in/Grid/financial_tool/2

:\\.

17. What is the benchmark cost of grid connected rooftop solar power plant?
Ans: The benchmark cost of MNRE, GoI is Rs. 75000/- per kW. For installation of grid
connected rooftop solar power plant in Maharashtra State the benchmark cost is Rs.
61000/- per kW which is arrived from expression of interest (EoI) floated by MEDA as
per the guidelines of MNRE, GoI.

18. Is it required to install the Grid Connected Rooftop solar PV Power Plant on the
Rooftop of the Building?
Ans: It is required that Rooftop Solar Power Plant System should be located in the
premises of the consumer." Premises" means rooftops or /and elevated areas on the
land ,building or infrastructure or part or combination thereof in respect of which a
separate meter or metering arrangements have been made by the utility for supply of
electricity.

19. Which type of beneficiary is eligible for availing the CFA?


Ans: 1) Residential: All type of residential buildings. 2) Institutional: Schools, health
institutions including medical college & hospitals, universities, educational
institutions etc. [including those registered under the Societies Registration Act 1860
and the Indian Trust Act 1882.]. 3) Social sector: Community centres, welfare homes,
old age homes, orphanages, common service centres, common workshops for artisans
or craftsman, facilities for use of community. Trusts / NGOs / Voluntary
organizations / Training institutions, any other establishments for common public use
etc. [including those registered under the Societies Registration Act under the societies
Registration act 1860 and the Indian Trust Act 1882].
Note: - No CFA is applicable for all types of Govt. buildings, Govt. institutions/Govt.
Organizations including PSUs.

:\\.

20. What is net-meter?
Ans: “Net Meter” means an energy meter as defined in the Electricity Supply Code
which is also capable of recording both the import and export of electricity, or a pair
of energy meters, one for recording the import and the other for recording the export
of electricity.

21. What is the meaning of "Net Metering" arrangement?


Ans: “Net Metering Arrangement” means an arrangement under which a Roof-top
Solar PV System with Net Meter installed at an Eligible Consumer’s premises delivers
surplus electricity, if any, to the Distribution Licensee after setting off the quantum of
electricity supplied by such Licensee during the applicable Billing Period.

22. What is Net Metering Connection Agreement?


Ans: “Net Metering Connection Agreement” means an agreement entered into by a
Distribution Licensee and an Eligible Consumer for executing a Net Metering
arrangement.

23. How the consumer will be compensated for excess electricity injected Grid by
the Rooftop Solar PV System installed?
Ans: In case of electricity injected in the Grid exceeds the electricity consumed by the
consumer in the billing period ( Monthly electricity bill ) ,such excess injected
electricity shall be carried forward to the next billing period as electricity credit and
may be utilised to net electricity injected or consumed in future billing periods but
within the settlement period (-from 1st of April in an English calendar year and
ending with the 31st of the March of next year ) .At the end of settlement period any
electricity credits ,which remain unadjusted ,shall be paid at average cost of power
purchase as approval by MERC for that year.

:\\.

24. Is it required by consumer to change the electrical meter already installed in his
premises?
Ans: Yes. The net meter (Bidirectional meter) is to be installed by the distribution
company.

25. Is any provision for availing loans for solar rooftop system available?
Ans: Department of Financial services has instructed to all Public Sector Banks to
encourage home loan/ home improvement loan seekers to install rooftop solar PV
plants and include cost of system in their home loan proposals. So far, nine PSBs
namely Bank of India, Syndicate Bank, State Bank of India, Dena Bank , Central Bank
of India, Punjab National Bank, Allahabad Bank, Indian Bank and Indian Overseas
Bank have given instructions to extend loan for Grid Interactive Rooftop Solar PV
Plants as home loan/ home improvement loan.

26. In case of grid failure, is there any chance for shocks to the person who is
repairing?
Ans: In case the grid fails, the solar power has to be fully utilized or stopped
immediately feeding to the grid so as to safe-guard any grid person/technician from
getting shock (electrocuted) while working on the grid for maintenance etc. This
feature is termed as ‘Islanding Protection’.

27. What is Comprehensive Maintenance Contract?


Ans: It is a contract of maintenance with installer having period of 5 year.

28. What are the durability / lifetime of SPV power plant?


Ans: It is assume that the lifetime of SPV power plant is 20 years.

:\\.

You might also like