KEMBAR78
SAP Materials Management Progress Tracking | PDF | Receipt | Business
0% found this document useful (0 votes)
672 views15 pages

SAP Materials Management Progress Tracking

Progress tracking in SAP allows users to track purchasing activities related to purchase orders and project network components. Key functions include tracking procurement processes, providing a one-touch solution for visualizing status, and notifying users of changes via email. Progress is tracked by defining events, event scenarios, and profiles to monitor the completion of activities like PO submission, vendor acknowledgment, receipt of goods, and vendor payment against baselines.

Uploaded by

birojivenkat
Copyright
© © All Rights Reserved
We take content rights seriously. If you suspect this is your content, claim it here.
Available Formats
Download as DOCX, PDF, TXT or read online on Scribd
0% found this document useful (0 votes)
672 views15 pages

SAP Materials Management Progress Tracking

Progress tracking in SAP allows users to track purchasing activities related to purchase orders and project network components. Key functions include tracking procurement processes, providing a one-touch solution for visualizing status, and notifying users of changes via email. Progress is tracked by defining events, event scenarios, and profiles to monitor the completion of activities like PO submission, vendor acknowledgment, receipt of goods, and vendor payment against baselines.

Uploaded by

birojivenkat
Copyright
© © All Rights Reserved
We take content rights seriously. If you suspect this is your content, claim it here.
Available Formats
Download as DOCX, PDF, TXT or read online on Scribd
You are on page 1/ 15

Progress Tracking in Materials Management

Overview
Progress tracking functionality in SAP is used to track all purchasing activities related to purchase
order in materials management and network components in project systems. This document
explains how the progress tracking will be carried out for purchase order.
Business need

 Track the Procurement activity


 Track the network activity

Application

 Purchase order
 Project system Network

Advantages

 No need to use too many transaction codes to track the material/service


 One touch solution for tracking the procurement activity with visual effect
 Edit/Change of procurement documents from tracking overview
 Notification to users via email
 Progress evaluation

Key terminologies:
Event:
Event is termed as a unique activity in the continuous process. For example in the procurement
process creating a Purchase order, sending PO to vendor, receiving acknowledgement, doing goods
receipts are called as an event.
Event scenario:
Collection of sequence of events for a process
Progress tracking profile:
Progress tracking profile is the high level object definition. For example, Material purchase
tracking, service tracking, network tracking in case of project system
Progress tracking can be completed in the following two ways,

 Progress tracking
 Progress Evaluation

Progress Tracking:
Transaction code: EXPD
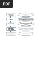
In this scenario, the following events are considered for Purchase order tracking,

 PO Sends to Vendor
 Vendor Acknowledgement
 Received material
 Vendor Paid
PO number 4500022767 is created with confirmation control key for acknowledgement. Upon PO
approval, the order has been sent to Vendor.

Transaction code for Progress tracking is “EXPD” in Purchasing. On the initial screen, profile and
selection criteria needs to be entered. The profile is populated based on configuration setting. To
track any PO, one needs to be input the Purchasing document selection (either PO number or
Vendor, ect)
This is the mandatory selection. In addition to the above, progress tracking parameters such as
scenario, priority or event can be given as a selection criteria. The list of events are populated
based on configuration setting.
Once the above transaction executed, the following screen will appear and from here further
navigation is possible. The underlined parameters can be explored further. For example, PO can
be displayed or changed from the overview, items can also be displayed from here. To track the
purchase order, the complete line item shall be selected along with “change” or “display” icon.

The following screen will appear upon selection of the Purchase order. Here, there are two
sections,
– Schedule lines/Items
– Events
Schedule lines overview contains purchase order number, name of the scenario, item details,
Event overview. Screen layout shall be changed as per business requirement. In this section, there
are additional functionalities which includes, status note, sub items, date mass change, send
message to requester. In addition, scenario mass change functionality also available. With this,
scenario shall be switched from one to another.
Based on configuration settings, the events assigned to the scenario shall be displayed on the
below screen. Here, all the dates fields corresponds to each event, variance, priority, ranking of
events are displayed. In addition, event scenario, schedule, copy dates and refresh facilities are
possible. Each activity is assigned to particular icon.

In continue with the Purchasing, subsequently vendor has sent order acknowledgement against the
Purchase order.

Goods receipt and invoice verification is completed.


The following screenshot shows, the tracking of purchase order after all the events are getting
completed. Here, base line date is defined as the base date for all the subsequent calculation
(plan and forecast)and in absence of plan dates baseline date shall be compared with the actual
date for variance calculation. once the baseline date is populated the baseline set indicator is set
automatically. The same way for plan date also. The indicator will be set after the plan dates
calculated. Plan dates are calculated from the base line date and the relative offset days in
configuration setting against event scenario.
Base line dates, actual dates, forecast dates, priority and indicator set shall be populated through
BADI. The standard list of BADIs are available for progress tracking.
While tracking the purchase order, each event shall be tracked with the help of baseline date,
plan date and actual date. Any deviation shall be addressed immediately.
The following scenario is completed within the event plan time frame. Hence, variance is
displayed as green and yellow.
Progress Evaluation:
Transaction code: AXPD
Similar to progress tracking, the profile is played a key role in evaluation too. Here, the input
parameter can be a purchase order or a vendor number.
Once the transaction is executed, the following screen will appear and the variance shall be
evaluated.

Similarly, the same purchase order is modified with additional line items. Here, all the events not
inline with the plan dates. Hence, you could see the variance in red mark. The following
screenshot illustrates receipt of vendor acknowledgement, goods receipt and invoice verification.
To track the progress, second line item needs to be selected along with “change” button.
Progress evaluation shows both the line items of the same purchase order with variance.

The status information of the purchase order shall be displayed by selecting status note icon in
schedule line portion. With the help of BADI the status note can be automatically updated.
Configuration Overview:

Define Standard Events:


Menu Path:
IMG–>Materials Management–>Purchasing–>Purchase order–>Progress Tracking–> Define Standard
Events
In this activity, define events for the procurement process such as PO output to vendor, vendor
acknowledgement, material receipt and vendor payment.

Each event is assigned to the particular rank (step)

Define Event Scenarios:


Menu Path:
IMG–>Materials Management–>Purchasing–>Purchase order–>Progress Tracking–> Define Event
Scenarios
In this activity, define event scenario for the purchase order. Event scenario is the high level
definition in progress tracking.

Maintain Relationships Between Events in a Scenario:


Menu Path:
IMG–>Materials Management–>Purchasing–>Purchase order–>Progress Tracking–> Maintain
Relationships Between Events in a Scenario
In this activity, assign each pair of event to the scenario. Predecessor and successor relationship is
defined for the scenario along with scheduling and relative offset in days.

Assign Default Scenario to Material Group:


Menu Path:
IMG–>Materials Management–>Purchasing–>Purchase order–>Progress Tracking–> Assign Default
Scenario to Material Group
In this activity, default scenrio is assigned to the material group. Scenarion can also be assigned
manually, through enhancement.

Maintain Priorities for an Event:


Menu Path:
IMG–>Materials Management–>Purchasing–>Purchase order–>Progress Tracking–> Maintain Priorities
for an Event
This is the standard SAP setup. Still, customization is possible.

Define Progress Tracking Profile:


Menu Path:
IMG–>Materials Management–>Purchasing–>Purchase order–>Progress Tracking–> Define Progress
Tracking Profile
The tracking profile is used to track the progress of all the events. Profile is mandatory while
tracking the progress.

Define Status Info Types:


Menu Path:
IMG–>Materials Management–>Purchasing–>Purchase order–>Progress Tracking–> Define Status Info
Types
In this activity, define status category. This can be used to analyze whether the particular
purchase document is completed or not completed.
Number Range Status Information:
Menu Path:
IMG–>Materials Management–>Purchasing–>Purchase order–>Progress Tracking–> Number Range
Status Information

BAdI:
Menu Path:
IMG–>Materials Management–>Purchasing–>Purchase order–>Progress Tracking–> BAdI: Display
Progress Tracking Data in Purchase Order
There are standard BAdis available to populate all the relevant field values, status, priorities
automatically.

Conclusion
With the above process and customization steps, SAP Materials management consultants would
understand the progress tracking in purchasing. Any suggestion towards improvement of this
document is always welcome.

You might also like