KEMBAR78
Mcom Course Ignou | PDF | Master's Degree | Management Accounting
0% found this document useful (0 votes)
260 views1 page

Mcom Course Ignou

The document summarizes an M.Com (MA&FS) course offered by IGNOU exclusively for CMA students and qualified CMAs. The course allows students to simultaneously study for their CMA final exam and an M.Com degree. Students will take 4 papers from the M.Com program and receive credit transfers for the CMA final exam papers, allowing them to earn an M.Com degree alongside completing their CMA qualifications. The minimum duration of the program is 2 years and maximum is 5 years, with fees of Rs. 7,000 for Indian students and higher rates for international students.

Uploaded by

chetana
Copyright
© © All Rights Reserved
We take content rights seriously. If you suspect this is your content, claim it here.
Available Formats
Download as PDF, TXT or read online on Scribd
0% found this document useful (0 votes)
260 views1 page

Mcom Course Ignou

The document summarizes an M.Com (MA&FS) course offered by IGNOU exclusively for CMA students and qualified CMAs. The course allows students to simultaneously study for their CMA final exam and an M.Com degree. Students will take 4 papers from the M.Com program and receive credit transfers for the CMA final exam papers, allowing them to earn an M.Com degree alongside completing their CMA qualifications. The minimum duration of the program is 2 years and maximum is 5 years, with fees of Rs. 7,000 for Indian students and higher rates for international students.

Uploaded by

chetana
Copyright
© © All Rights Reserved
We take content rights seriously. If you suspect this is your content, claim it here.
Available Formats
Download as PDF, TXT or read online on Scribd
You are on page 1/ 1

M.

Com (MA&FS) Course being offered by IGNOU

 Master of Commerce in Management Accounting & Financial Strategies (M.Com MA&FS)


exclusively for the CMA students/ qualified CMAs.
 Students can simultaneously study M.Com (MA&FS) along with CMA final course. The course will
enable students to improve their learning process by acquiring knowledge in new areas rather than
concentrating in the same subjects, which are covered in the education scheme of the CMA Course.
 This programme consists of papers of Final course offered by the Institute and 4 papers from the M.Com
(MA &FS) programme offered by IGNOU. Marks obtained by a student in the respective papers of final
examination of the Institute will be transferred as marks obtained by the student in the Mark Sheet along
with marks obtained by the student on passing the 4 papers of IGNOU M.Com (MA &FS) course as per
Part A below.
 On completing Final examination of CMA course, students get exemption from all those papers studied
in the Final Examination of the Institute.
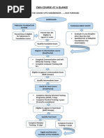
Eligibility for Admission:
a) Graduate in any discipline or equivalent qualifications from a recognized University / Institute.
b) Passed the Intermediate Course of the Institute of Cost Accountants of India.

Note: Qualified CMAs are also eligible for admission in M.Com (MA&FS).

To be eligible for the degree: (M.Com MA&FS), a student has to pass the following papers as shown
below:

Part A: Courses offered by IGNOU :


(which are part of existing M.Com. Programme)
1. Organisation Theory and Behaviour
2. Research Methodology and Statistical Analysis
3. International Business Environment Or Business Environment
4. International Marketing Management Or Marketing Management

Part B: Courses, which are part of CMA Final Course:


(Students get credit transfer in this M.Com)
1. Capital Market Analysis & Corporate Laws
2. Financial Management & International Finance
3. Management Accounting – Strategic Management
4. Indirect & Direct – Tax Management
5. Management Accounting – Enterprise Performance Management
6. Advanced Financial Accounting & Reporting
7. Cost Audit & Operational Audit
8. Business Valuation Management

Note: Papers studied in Syllabus 2012 by the Students are being mapped and credit for marks obtained
in papers of Final Examination as per Syllabus 2012 will transferred to M.Com (MA&FS)

Other Information:
 Minimum Duration: 2 Years
 Maximum Duration: 5 Years
 Course Fee: Rs. 7,000/- (For Indian Students)
For Foreign Students Residing in India:
(i) Student from SAARC countries has to pay the programme fee of Rs. 11,000/- (Late fee is Rs. 1,000/-)
(ii) Student from Non-SAARC countries has to pay the programme fee of US $1,000 (Late fee is US $50)
 Medium of Instructions: English only

Click here to download Prospectus.

You might also like