KEMBAR78
DC Supply Schematic Diagram | PDF
0% found this document useful (0 votes)
164 views1 page

DC Supply Schematic Diagram

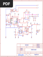
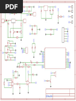
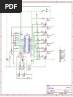
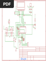
1. The document appears to be an electrical schematic showing the connection of various components in a circuit including an AC power source, diodes, resistors, and DC power supplies. 2. A full-wave rectifier is used to convert the 220V AC power source into a DC output, and various resistors and switches are used to control current flow and voltage levels. 3. The schematic is titled "New Schematic", dated August 11, 2017, and appears to be a single page drawing created in EasyEDA version 4.7.8.

Uploaded by

sangeetadinesh
Copyright
© © All Rights Reserved
We take content rights seriously. If you suspect this is your content, claim it here.
Available Formats
Download as PDF, TXT or read online on Scribd
0% found this document useful (0 votes)
164 views1 page

DC Supply Schematic Diagram

1. The document appears to be an electrical schematic showing the connection of various components in a circuit including an AC power source, diodes, resistors, and DC power supplies. 2. A full-wave rectifier is used to convert the 220V AC power source into a DC output, and various resistors and switches are used to control current flow and voltage levels. 3. The schematic is titled "New Schematic", dated August 11, 2017, and appears to be a single page drawing created in EasyEDA version 4.7.8.

Uploaded by

sangeetadinesh
Copyright
© © All Rights Reserved
We take content rights seriously. If you suspect this is your content, claim it here.
Available Formats
Download as PDF, TXT or read online on Scribd
You are on page 1/ 1

1 2 3 4 5

A A

L F A

A A
DPST

+
220V

(0-300)
300/1.3 A
V
M M _
DC Supply

B B

AA AA

C Generator filed C
A _
+
220V (0-2A)

DPST
DC Supply

D D

TITLE:
New Schematic REV: 1.0

Date: 2017-08-11 Sheet: 1/1


EasyEDA V4.7.8 Drawn By: aselvaraj
1 2 3 4 5

You might also like