KEMBAR78
21st Century Student Outcomes: Framework For 21st Century Learning 2-Page PDF P21 Framework Definitions Document | PDF | Educational Assessment | Teachers
0% found this document useful (0 votes)
129 views4 pages

21st Century Student Outcomes: Framework For 21st Century Learning 2-Page PDF P21 Framework Definitions Document

The P21 Framework was developed with input from educators and business leaders to define the skills students need to succeed in the 21st century. It identifies student outcomes like core subjects, themes, learning skills, and life/career skills. It also outlines necessary support systems including standards, assessments, curriculum, instruction, professional development, and learning environments aligned to foster 21st century skills. The Framework has been used by thousands of educators globally to center learning around these skills.
Copyright
© © All Rights Reserved
We take content rights seriously. If you suspect this is your content, claim it here.
Available Formats
Download as DOCX, PDF, TXT or read online on Scribd
0% found this document useful (0 votes)
129 views4 pages

21st Century Student Outcomes: Framework For 21st Century Learning 2-Page PDF P21 Framework Definitions Document

The P21 Framework was developed with input from educators and business leaders to define the skills students need to succeed in the 21st century. It identifies student outcomes like core subjects, themes, learning skills, and life/career skills. It also outlines necessary support systems including standards, assessments, curriculum, instruction, professional development, and learning environments aligned to foster 21st century skills. The Framework has been used by thousands of educators globally to center learning around these skills.
Copyright
© © All Rights Reserved
We take content rights seriously. If you suspect this is your content, claim it here.
Available Formats
Download as DOCX, PDF, TXT or read online on Scribd
You are on page 1/ 4

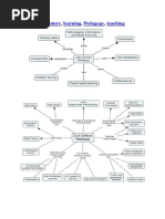
P21's Framework for 21st Century Learning was developed with input from teachers, education

experts, and business leaders to define and illustrate the skills and knowledge students need to
succeed in work, life and citizenship, as well as the support systems necessary for 21st century
learning outcomes. It has been used by thousands of educators and hundreds of schools in the U.S.
and abroad to put 21st century skills at the center of learning.
The P21 Framework represents both 21st century student outcomes (as represented by the arches
of the rainbow) and support systems (as represented by the pools at the bottom).

w hile the graphic represents each element distinctly for descriptive purposes, P21 views all
the components as fully interconnected in the process of 21st century teaching and learning.
The elements described below are the critical systems necessary to ensure 21st century readiness
for every student. 21st century standards, assessments, curriculum, instruction, professional
development and learning environments must be aligned to produce 21st century outcomes for
today’s students.

 Download the Framework for 21st Century Learning 2-page PDF


 Download the full P21 Framework Definitions document
21st Century Student Outcomes
The elements described in this section as “21st century student outcomes” (represented by the
rainbow) are the skills, knowledge and expertise students should master to succeed in work and life
in the 21st century.

1. Content Knowledge and 21st Century Themes

Mastery of fundamental subjects and 21st century themes is essential for students in the 21st
century. Disciplines include:
English, reading or language arts
World languages
Arts
Mathematics
Economics
Science
Geography
History
Government and Civics
In addition to these subjects, we believe schools must move beyond a focus on basic competency to
promoting understanding of academic content at much higher levels by weaving 21st century
interdisciplinary themes into curriculum:
 Global awareness
 Financial, economic, business and entrepreneurial literacy
 Civic literacy
 Health literacy
 Environmental literacy

2. Learning and Innovation Skills: Learning and innovation skills increasingly are being
recognized as the skills that separate students who are prepared for increasingly complex life and
work environments in the 21st century, and those who are not. A focus on creativity, critical
thinking, communication and collaboration is essential to prepare students for the future.
 Creativity and Innovation
 Critical Thinking and Problem Solving
 Communication
 Collaboration

3. Information, Media and Technology Skills: Today we live in a technology and media-suffused
environment with: 1) access to an abundance of information, 2) rapid changes in technology tools,
and 3) the ability to collaborate and make individual contributions on an unprecedented scale. To
be effective in the 21st century, citizens and workers must be able to create, evaluate, and
effectively utilize information, media, and technology.
 Information Literacy
 Media Literacy
 ICT Literacy

4. Life and Career Skills: Today's students need to develop thinking skills, content knowledge,
and social and emotional competencies to navigate complex life and work environments. P21's
essential Life and Career Skills include::
 Flexibility & Adaptability
 Initiative & Self Direction
 Social & Cross-Cultural Skills
 Productivity & Accountability
 Leadership & Responsibility

21st Century Support Systems


The elements described below are the critical systems necessary to ensure student mastery of 21st
century skills. 21st century standards, assessments, curriculum, instruction, professional
development and learning environments must be aligned to produce a support system that produces
21st century outcomes for today’s students.
1. 21st Century Standards
 Focus on 21st century skills, content knowledge and expertise.
 Build understanding across and among academic subjects as well as 21st century
interdisciplinary themes
 Emphasize deep understanding rather than shallow knowledge
 Engage students with the real world data, tools, and experts they will encounter in college, on
the job, and in life--students learn best when actively engaged in solving meaningful problems
 Allow for multiple measures of mastery

2. Assessment of 21st Century Skills


 Support a balance of assessments, including high-quality standardized testing along with
effective classroom formative and summative assessments
 Emphasize useful feedback on student performance that is embedded into everyday learning
 Require a balance of technology-enhanced, formative and summative assessments that measure
student mastery of 21st century skills
 Enable development of portfolios of student work that demonstrate mastery of 21st century
skills to educators and prospective employers
 Enable a balanced portfolio of measures to assess the educational system's effectiveness at
reaching high levels of student competency in 21st century skills
Additional resources:

 21st Century Skills Assessment white paper


 Professional Development: A 21st Century Skills Implementation Guide

3. 21st Century Curriculum and Instruction


 Teaches 21st century skills discretely in the context of key subjects and 21st century
interdisciplinary themes
 Focuses on providing opportunities for applying 21st century skills across content areas and for
a competency-based approach to learning
 Enables innovative learning methods that integrate the use of supportive technologies, inquiry-
and problem-based approaches and higher order thinking skills
 Encourages the integration of community resources beyond school walls

4. 21st Century Professional Development


 Highlights ways teachers can seize opportunities for integrating 21st century skills, tools and
teaching strategies into their classroom practice — and help them identify what activities they
can replace/de-emphasize
 Balances direct instruction with project-oriented teaching methods
 Illustrates how a deeper understanding of subject matter can actually enhance problem-solving,
critical thinking, and other 21st century skills
 Enables 21st century professional learning communities for teachers that model the kinds of
classroom learning that best promotes 21st century skills for students
 Cultivates teachers' ability to identify students' particular learning styles, intelligences,
strengths and weaknesses
 Helps teachers develop their abilities to use various strategies (such as formative assessments)
to reach diverse students and create environments that support differentiated teaching and
learning
 Supports the continuous evaluation of students' 21st century skills development
 Encourages knowledge sharing among communities of practitioners, using face-to-face, virtual
and blended communications
 Uses a scaleable and sustainable model of professional development
5. 21st Century Learning Environments
 Create learning practices, human support and physical environments that will support the
teaching and learning of 21st century skill outcomes
 Support professional learning communities that enable educators to collaborate, share best
practices and integrate 21st century skills into classroom practice
 Enable students to learn in relevant, real world 21st century contexts (e.g., through project-
based or other applied work)
 Allow equitable access to quality learning tools, technologies and resources
 Provide 21st century architectural and interior designs for group, team and individual learning.
 Support expanded community and international involvement in learning, both face-to-face and
online

Download and share the Framework for 21st Century Learning 2-page PDF
Download the full P21 Framework Definitions document

You might also like