KEMBAR78
Circuit Diagram Wireless Transmitter | PDF | Microcontroller | Analog To Digital Converter
100% found this document useful (3 votes)
901 views17 pages

Circuit Diagram Wireless Transmitter

PIC16f877a has 8K x 14 words of flash program memory, 368 x 8 bytes of data memory, 256 bytes of EEPROM, RS232 DB9 connector for System Interface 11.0592mhz crystal oscillator. Temperature sensor (LM 35) is connected to the analog channel at RA0. The wireless module is connected at the PORTD and PORTE of the microcontroller. If any bomb is detected through the proximity sensor then a alarm

Uploaded by

umaiya1990
Copyright
© Attribution Non-Commercial (BY-NC)
We take content rights seriously. If you suspect this is your content, claim it here.
Available Formats
Download as DOC, PDF, TXT or read online on Scribd
100% found this document useful (3 votes)
901 views17 pages

Circuit Diagram Wireless Transmitter

PIC16f877a has 8K x 14 words of flash program memory, 368 x 8 bytes of data memory, 256 bytes of EEPROM, RS232 DB9 connector for System Interface 11.0592mhz crystal oscillator. Temperature sensor (LM 35) is connected to the analog channel at RA0. The wireless module is connected at the PORTD and PORTE of the microcontroller. If any bomb is detected through the proximity sensor then a alarm

Uploaded by

umaiya1990
Copyright
© Attribution Non-Commercial (BY-NC)
We take content rights seriously. If you suspect this is your content, claim it here.
Available Formats
Download as DOC, PDF, TXT or read online on Scribd
You are on page 1/ 17

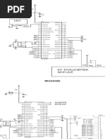
CIRCUIT DIAGRAM

WIRELESS TRANSMITTER
WIRELESS RECEIVER
CIRCUIT DIAGRAM DESCRIPTION

Components Included

 MCU: PIC167877A with 8K Bytes Program Flash, 368 Bytes SRAM data ,256 Bytes of

EEPROM

 One 6V EM Relay

 I2C based Serial EEPROM AT24C16

 RTC DS1307 with 56Byte NV RAM

 LCD 16x2 display with backlight contrast adjustment

 RS232 DB9 connector for System Interface

 11.0592Mhz crystal oscillator

 RF Transmitter and Receiver Module(433.92 Mhz)

 Temperature sensor (LM 35)

CIRCUIT DIAGRAM DESCRIPTION:

The fire sensor input is given to the analog channel of the PIC controller and it is been converted and
monitored by the PIC and it is displayed in the LCD. Whenever the fire is detected then the data is
transmitted through the RF transmitter module and it is received in RF receiver module and according
to the data the robot is moved and on the way if any bomb is detected through the proximity sensor
then a alarm is heard and a indication also displayed in the LCD.

The LCD is connected to the PORTD and PORTE of PIC16f877a.

The temperature sensor is connected to the analog channel at RA0.

The wireless module is connected at PIC16f877a transmission and reception pin.

The motor driver are connected to the PORTB pins

The BUZZER is connected to the PORTC.0 pin.

Microchip PIC16F877 Microcontroller FEATURES

High-Performance RISC CPU:

 Only 35 single-word instructions to learn


 All single-cycle instructions except for program branches, which are two-cycle
 Operating speed: DC – 20 MHz clock input DC – 200 ns instruction cycle
 Up to 8K x 14 words of Flash Program Memory,
 Up to 368 x 8 bytes of Data Memory (RAM),
Peripheral Features:
 Timer0: 8-bit timer/counter with 8-bit prescaler
 Timer1: 16-bit timer/counter with prescaler, can be incremented during Sleep via external
crystal/clock
 Timer2: 8-bit timer/counter with 8-bit period register, prescaler and postscaler
 Two Capture, Compare, PWM modules
- Capture is 16-bit, max. resolution is 12.5 ns
- Compare is 16-bit, max. resolution is 200 ns
- PWM max. resolution is 10-bit

 Synchronous Serial Port (SSP) with SPI™ (Master mode) and I2C™ (Master/Slave)
 Universal Synchronous Asynchronous Receiver Transmitter (USART/SCI) with 9-bit address
detection

 Parallel Slave Port (PSP) – 8 bits wide with external RD, WR and CS controls (40/44-pin only)
 Brown-out detection circuitry for Brown-out Reset (BOR)

Analog Features:
 10-bit, up to 8-channel Analog-to-Digital Converter (A/D)
 Brown-out Reset (BOR)
 Analog Comparator module with Two analog comparators
 Programmable on-chip voltage reference (VREF) module
 Programmable input multiplexing from device inputs and internal voltage reference
 Comparator outputs are externally accessible
PIC16F877A BLOCK DIAGRAM AND PIN DESCRIPTION
PIN Diagram
RF Module TX/RX with HT12E & HT12D

The TWS-434 and RWS-434 are extremely small, and are excellent for applications requiring short-range
RF remote controls. The transmitter module is only 1/3 the size of a standard postage stamp, and can easily
be placed inside a small plastic enclosure.

TWS-434:
The transmitter output is up to 8mW at 433.92MHz with a range of approximately 400 foot (open area)
outdoors. Indoors, the range is approximately 200 foot, and will go through most walls.....

The TWS-434 transmitter accepts both linear and digital inputs, can operate from 1.5 to 12 Volts-DC, and
makes building a miniature hand-held RF transmitter very easy. The TWS-434 is approximately the size of
a standard postage stamp.

TWS-434 Pin Diagram

Sample Transmitter Application Circuit


RWS-434:
The receiver also operates at 433.92MHz, and has a sensitivity of 3uV. The RWS-434 receiver operates
from 4.5 to 5.5 volts-DC, and has both linear and digital outputs.

RWS-434 Pin Diagram

Note: For maximum range, the recommended antenna should be approximately 35cm long. To convert from
centimeters to inches -- multiply by 0.3937. For 35cm, the length in inches will be approximately 35cm x
0.3937 = 13.7795 inches long. We tested these modules using a 14", solid, 24 gauge hobby type wire, and
reached a range of over 400 foot. Your results may vary depending on your surroundings.
Sample Receiver Application Circuit

The example above shows the receiver section using the HT-12D decoder IC for a 4-bit RF remote control
system. The transmitter and receiver can also use the Holtek 8-bit HT-640/HT-648L remote control
encoder/decoder combination for an 8-bit RF remote control system. Here are the schematics for an 8-bit
RF remote control system:

Driving Relays:

Using the outputs of the HT-12D or HT-648L decoder ICs to drive relays is quite simple. Here are
schematics showing how to drive relays directly from the data-output pins of the decoder.
NPN Relay Driver Circuit

PNP Relay Driver Circuit

TIP: Another option for driving relays would be to use a high-voltage, high-current, Darlington array driver
IC such as the ULN2803. The ULN2803 can directly interface to the data outputs of the decoder IC, and
provides much higher drive-current. The ULN2803 also has internal diode protection that eliminates the
need for the fly-back diode as shown in the above relay driver schematics.
2. TEMPERATURE SENSOR

Temperature sensor (LM35) used to sense the temperature. The LM 35 is the


temperature sensor with the sensitivity of 10mv/ ‘c.

LM 35 pin diagram
3. RELAY INTERFACE

A 6V EM Relay is connected to the processor through RC1/CCP1 pin through BC547 Driver

transistor. When the RC2 pin is switched high, the relay will be turned ON. The Relay output COM ,

NC and NO are terminated respectively through JP10 FRC Connector which can be extended for

external applications.
3. MAX-232 Serial Interface

RS232 System Interface

The MAX232 Serial driver is used for system Interface. The Tx and Rx line of the processor

is connected to the T1IN and R1OUT pin the Serial driver. The TXD and RXD pin of the serial driver

is connected to the 2 and 3 pin of the DB9 connector and this connector is used for system interface
4. DS1307 RTC Interface

The DS1307 serial real-time clock (RTC) is a low-power, full binary-coded decimal (BCD)

clock/calendar plus 56 bytes of NV SRAM.Address and data are transferred serially through an I2C*,

bidirectional bus. The clock/calendar provides seconds, minutes, hours, day, date, month, and year

information. The end of the month date is automatically adjusted for months with fewer than 31 days,

including corrections for leap year. The clock operates in either the 24- hour or 12-hour format with

AM/PM indicator. The DS1307 has a built-in power-sense circuit that detects power failures and

automatically switches to the battery supply. The below fig shows the interface diagram of DS1307

RTC.The I2C bus us used to interface the RTC to the Processor. The SDA and SCL lines of the

processor is connected to the SDA/SCL line of the RTC which is used for data communication and

clock synchronization.
5. LCD DISPLAY INTERFACE
The LCD can be interfaced to the processor using the JP13 connector. RB0, RB1 and RB2 pin

of the processor is connected to the RS,R/W and EN pin of the display. The RD0:RD7 pin of the

processor will act as a data line and is connected to the D0:D7 pin of the Display. The Below fig shows

the LCD Connection diagram.


6. MOTOR DRIVE UNIT

The system consists of two separate dc motor which are kept for symmetric and angular movement of
the robot. For driving these two independent motors a H-bridge motor driver is used. The
microcontroller output is given to the pins IN1A, IN1B, IN2A and IN2B input pins of L293 D motor
driver IC. These pins are given to a control logic unit. These logic input terminals control each H-
bridge output. However if all inputs are taken high, the output bridge are both tri-stated. The level
shifter is used to shift the logic levels as per the input. The output pins OUT 1A, OUT 2A, OUT 1B
and OUT2B is connected to the motor. These terminals provide connection to the outputs of each of
the internal H – bridge.
7. POWER SUPPLY

You might also like