KEMBAR78
Flow Char RT For The (Curr Ghi Stage Ent Situatio Es in Rolle On) R Hem5 | PDF | Business
0% found this document useful (0 votes)
20 views1 page

Flow Char RT For The (Curr Ghi Stage Ent Situatio Es in Rolle On) R Hem5

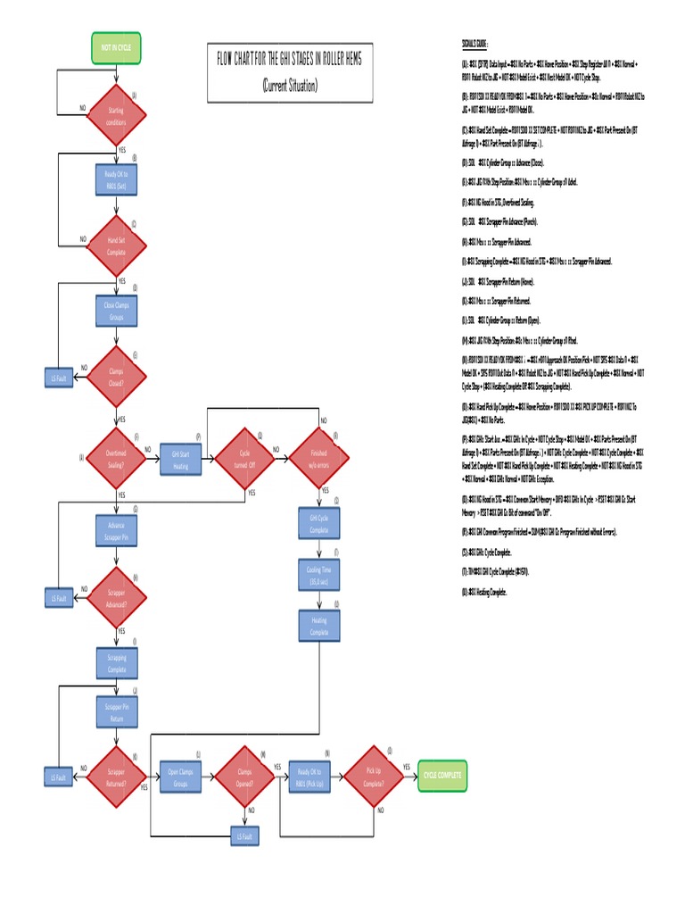
This document outlines the flow chart for the GHI stage process in roller hemning. It details the starting conditions, steps to close clamps on parts, check for faults, start the heating process, sense when sealing is complete, scrap any non-compliant parts, open clamps and signal readiness for the next part to be picked up. It provides low level logic checks and sequences of operations for an automated production process.

Uploaded by

Ctor Rigel
Copyright
© © All Rights Reserved
We take content rights seriously. If you suspect this is your content, claim it here.
Available Formats
Download as PDF, TXT or read online on Scribd
0% found this document useful (0 votes)
20 views1 page

Flow Char RT For The (Curr Ghi Stage Ent Situatio Es in Rolle On) R Hem5

This document outlines the flow chart for the GHI stage process in roller hemning. It details the starting conditions, steps to close clamps on parts, check for faults, start the heating process, sense when sealing is complete, scrap any non-compliant parts, open clamps and signal readiness for the next part to be picked up. It provides low level logic checks and sequences of operations for an automated production process.

Uploaded by

Ctor Rigel
Copyright
© © All Rights Reserved
We take content rights seriously. If you suspect this is your content, claim it here.
Available Formats
Download as PDF, TXT or read online on Scribd
You are on page 1/ 1

  NOT IN CYC

CLE  SIGNALS GUIDE:


FLOW CHARRT FOR THE GHI STAGEES IN ROLLER HEM5 (AA): #8X [SFTR] Data Input = #8X No Paarts + #8X Home Position + #8X Step Register All 0 + #88X Normal +
R801 Robot NIZ to JIIG + NOT #8X Modell Exist + #8X Next Model
M OK + NOT Cyclle Stop.
(A)
(Current Situatioon) (BB): R801 SDI XX REAADY OK FROM #8X-1 = #8X No Parts + #8X
# Home Position + #8x Normal + R8801 Robot NIZ to
NO  Starting  JIG + NOT #8X Model Exist + R801 Model OK.
conditions 
(CC): #8X Hand Set Coomplete = R801 SDOO XX SET COMPLETE + NOT R801 NIZ to JIG
J + #8X Part Pressent On (BT
Abfrage 1) + #8X Parrt Present On (BT Abfrage 2).
YESS 
(B)
(DD): SOL - #8X Cylindder Group xx Advance (Close).
Ready OK to 
R801 (Sett)  (EE): #8X JIG 03th Step Position: #8X Mccu x-xx Cylinder Grooup x0 Advd.

(FF): #8X NG Hood in STG, Overtimed Seaaling.

(C) (GG): SOL - #8X Scrappper Pin Advance (PPunch).


NO  Hand Sett  (HH): #8X Mcu x-xx Sccrapper Pin Advanced.
Completee 
(I): #8X Scrapping Complete = #8X NG Hood in STG + #8X Mcu x-xx Scrapper Pin Advanced.
YESS  (JJ): SOL - #8X Scrappper Pin Return (Home).
(D)
Close Clam
mps  (KK): #8X Mcu x-xx Sccrapper Pin Returneed.
Groups  (LL): SOL - #8X Cylindder Group xx Returnn (Open).

(M
M): #8X JIG 03th Sttep Position: #8x Mccu x-xx Cylinder Grooup x0 Rtnd.
(E)
(NN): R801 SDI XX READY OK FROM #8X-2 = #8X r801 Approaach OK Position Pickk + NOT SR5 #8X Daata 0 + #8X
NO 
LS Fau
ult 
Clamps  Model
M OK + SR5 R801 Out Data 0 + #8X Robot NIZ to JIG + NOT
N #8X Hand Pick Up Complete + #8XX Normal + NOT
Closed?  Cycle Stop + (#8X Heating Complete ORR #8X Scrapping Complete).

(OO): #8X Hand Pick Up


U Complete = #8X Home Position + R8801 SDO XX #8X PICCK UP COMPLETE + RR801 NIZ To
YESS  NO  JIG(#8X) + #8X No Parts.
P
(F) (P) (Q) (R) (PP): #8X GHIx Start Aux.
A = #8X GHIx In CCycle + NOT Cycle Stop
S + #8X Model OK + #8X Parts Pressent On (BT
Overtimed  NO  GHI Staart  Cycle  NO
O  Finished  Abfrage 1) + #8X Parrts Present On (BT AAbfrage 2) + NOT GHHIx Cycle Complete + NOT #8X Cycle Complete + #8X
(A)
Sealing?  Heating  turned  Off  w
w/o errors Hand Set Complete + NOT #8X Hand Picck Up Complete + NOOT #8X Heating Com mplete + NOT #8X NG Hood in STG
+ #8X Normal + #8XX GHIx Normal + NOTT GHIx Exception.
YESS  YES  YES 
(S) D #8X GHIx In Cycle -> RSET #8X GHHI Gx Start
(QQ): #8X NG Hood in STG = #8X Common Start Memory + DIFD
(G) Memory
M -> RSET #8XX GHI Gx Bit of comm
mand “On/Off”.
GHI Cycle 
Advancee 
Scrapper P
Pin 
Complete (RR): #8X GHI Commoon Program Finishedd = SUM (#8X GHI Gx
G Program Finishedd without Errors).

(T) (SS): #8X GHIx Cycle Complete.


C
Co
ooling Time  (TT): TIM #8X GHI Cycle Complete (#350)).
(H) (35,0 sec)
NO  Scrapperr  (UU): #8X Heating Com
mplete.
LS Fau
ult 
Advancedd?  (U)
Heating 
YESS  Complete
(I)
Scrapping 
Complete 

(J)
Scrapper P
Pin 
Return 

(L) (M) (N) (O)


(K)
NO  YES  YES 
Scrapperr  Open Clam
mps  Clamps  Ready OK to  Picck Up 
LS Fau
ult  CYCLLE COMPLETE 
Returned?  Groups  Openeed?  Pick Up)
R801 (P Com
mplete?
YES 

NO  NO

LS Fau
ult 

You might also like