KEMBAR78
Internal Job Posting - Process | PDF | Résumé | Labour
0% found this document useful (0 votes)
411 views3 pages

Internal Job Posting - Process

The internal job posting process outlines guidelines for employees to apply for new roles within the company. When a position opens, the hiring department documents details of the role including responsibilities, qualifications, and application instructions. The posting is advertised to employees, who must have at least one year of tenure to apply. Applicants submit materials like resumes to the hiring manager and are interviewed. The manager selects a candidate and works with the current manager to arrange a smooth transition to the new role. Any concerns during the process can be escalated to human resources for review.
Copyright
© © All Rights Reserved
We take content rights seriously. If you suspect this is your content, claim it here.
Available Formats
Download as PDF, TXT or read online on Scribd
0% found this document useful (0 votes)
411 views3 pages

Internal Job Posting - Process

The internal job posting process outlines guidelines for employees to apply for new roles within the company. When a position opens, the hiring department documents details of the role including responsibilities, qualifications, and application instructions. The posting is advertised to employees, who must have at least one year of tenure to apply. Applicants submit materials like resumes to the hiring manager and are interviewed. The manager selects a candidate and works with the current manager to arrange a smooth transition to the new role. Any concerns during the process can be escalated to human resources for review.
Copyright
© © All Rights Reserved
We take content rights seriously. If you suspect this is your content, claim it here.
Available Formats
Download as PDF, TXT or read online on Scribd
You are on page 1/ 3

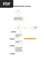
Internal Job Posting - Process

The Internal Job Posting process is meant to assist employees to realize their
professional goals through internal opportunities/movement. This document aims to
outline the guidelines/framework of this process.

Requirement Specification:

Every team/department that has a requirement should document the following details:

1. Position/Role (e.g. TDL Programmer)


2. No. of positions
3. Duration (if it is a temporary project)
4. Profile of desired candidates – in terms of qualifications, if any, experience, skills
and abilities.
5. Other requirements of the job (e.g. will require travel)

The attached JD format can be used for capturing this information.

Job Posting:

The details of the position/role with the job description (and last date to apply) will be
posted on Intranet under “Internal Job Posting”. Every time there is a new posting a mail
will be sent to Tsplall announcing the same.

Eligibility criteria:

Only employees with at least one year tenure at Tally will be eligible to apply for any IJP.

Application Process

• Each Job Posting will carry details of whom the application should be sent to.
Interested applicants should email their details (in the excel format provided) along
with a detailed resume, if available. Detailed resume is not an essential requirement.
• Applicants should mark a ‘cc’ to their current appraiser while applying to an IJP.
• Candidates should also ensure their photograph is uploaded on ESS (if not already
done)

Selection Process

The hiring department/manager decides the selection process – usually it could be one
or two (or a maximum of three) rounds of interviews. In case of specific
positions/requirements, a suitable test to assess skills may also be used.

The profile of all applicants (from HRMS) will be exported into an Excel sheet and given
to the hiring manager. Hiring manager will go through the applications (and if required
the exported profile) and do a shortlist of potential candidates. The appraisal data of
short-listed candidates can also be shared with hiring managers, if the same is required.

Resource Movement/Transition:
Once the candidates are short-listed, the hiring manager informs the current appraiser
and the candidate about the interview schedule. Once a candidate is selected, the hiring
manager sends an email to the current appraiser with a cc to HR.
The hiring manager and the current appraiser of the employee discuss and decide on a
mutually convenient date for movement. Candidates selected for positions through an
Internal Job Posting process must help in ensuring a smooth transition of work. The
dates of movement will have to be mutually agreed upon between the selected
candidate, current appraiser and the hiring manager.

Appeal Process:

Unresolved concerns, if any, during the above (job posting to selection) can be escalated
to the People Committee (currently CLT) for review.

Job Description Format

Role/Position

Group

Department

Type of assignment Ongoing role / Project (specify duration)

Nature of / broad
areas of
responsibility

Other Information
about the job, if any

Profile Required –
Previous experience,
skills, etc.

Location

No. of positions
Application Format

(Excel format – to be made online later)

Details of Please provide your response here

Position applied for

IJP code (if any)

Name

Employee Id

Current Role

Current Appraiser

Why I am a suitable
candidate for this
position

You might also like