KEMBAR78
Process Interaction Diagram | PDF | Audit | Business Process Management
100% found this document useful (2 votes)
3K views1 page

Process Interaction Diagram

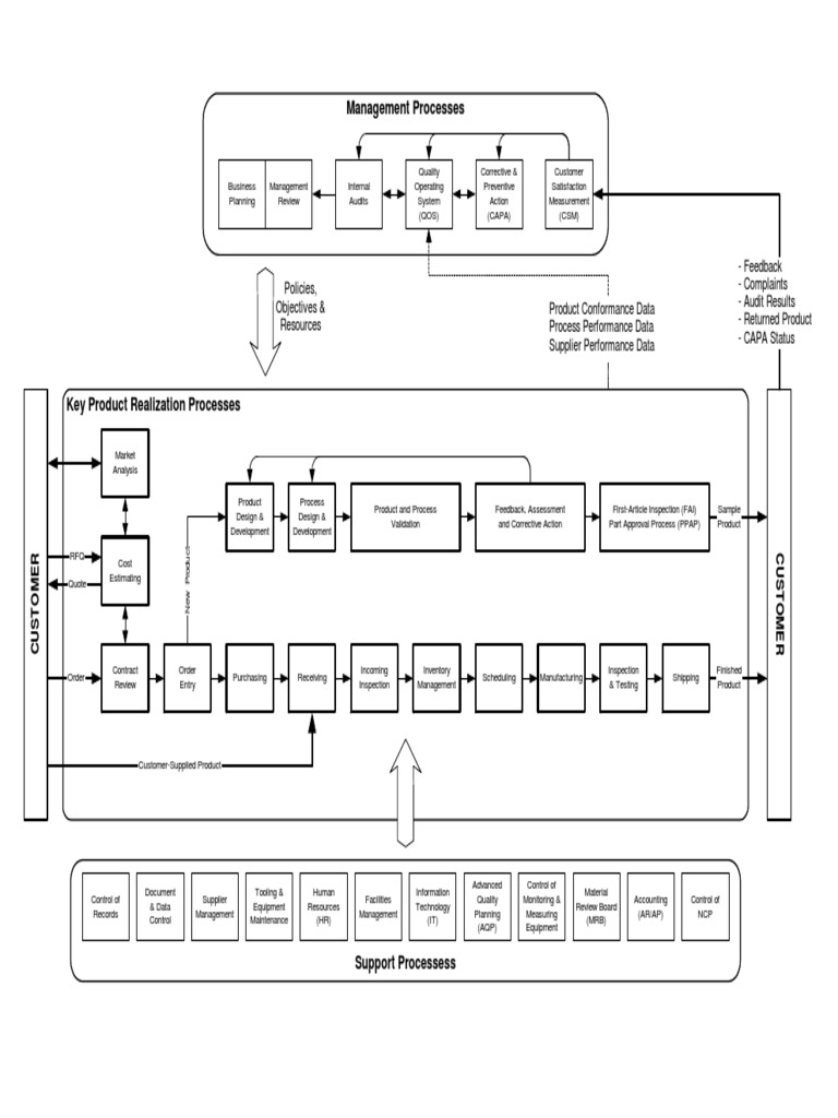
This document provides an overview of key management processes for a company, including: 1) Business planning, management review, internal audits, quality operating system, corrective and preventive action, and customer satisfaction measurement. 2) Key product realization processes such as market analysis, product design, process design, product and process validation, and first article inspection. 3) Supporting processes like purchasing, receiving, inventory management, manufacturing, inspection and testing, shipping, and accounting.

Uploaded by

Pooja Sankhla
Copyright
© © All Rights Reserved
We take content rights seriously. If you suspect this is your content, claim it here.
Available Formats
Download as PDF, TXT or read online on Scribd
100% found this document useful (2 votes)
3K views1 page

Process Interaction Diagram

This document provides an overview of key management processes for a company, including: 1) Business planning, management review, internal audits, quality operating system, corrective and preventive action, and customer satisfaction measurement. 2) Key product realization processes such as market analysis, product design, process design, product and process validation, and first article inspection. 3) Supporting processes like purchasing, receiving, inventory management, manufacturing, inspection and testing, shipping, and accounting.

Uploaded by

Pooja Sankhla
Copyright
© © All Rights Reserved
We take content rights seriously. If you suspect this is your content, claim it here.
Available Formats
Download as PDF, TXT or read online on Scribd
You are on page 1/ 1

Management Processes

Quality Corrective & Customer


Business Management Internal Operating Preventive Satisfaction
Planning Review Audits System Action Measurement
(QOS) (CAPA) (CSM)

- Feedback
Policies, - Complaints
Objectives & Product Conformance Data - Audit Results
Resources Process Performance Data - Returned Product
Supplier Performance Data - CAPA Status

Key Product Realization Processes

Market
Analysis

Product Process
Product and Process Feedback, Assessment First-Article Inspection (FAI) Sample
Design & Design &
Validation and Corrective Action Part Approval Process (PPAP) Product
Development Development
New Product

RFQ
CUSTOMER

CUSTOMER
Cost
Estimating
Quote

Contract Order Incoming Inventory Inspection Finished


Order Purchasing Receiving Scheduling Manufacturing Shipping
Review Entry Inspection Management & Testing Product

Customer-Supplied Product

Advanced Control of
Document Tooling & Human Information Material
Control of Supplier Facilities Quality Monitoring & Accounting Control of
& Data Equipment Resources Technology Review Board
Records Management Management Planning Measuring (AR/AP) NCP
Control Maintenance (HR) (IT) (MRB)
(AQP) Equipment

Support Processess

You might also like