KEMBAR78
A Case Presentation of Diabetes Mellitus Type 2 Uncontrolled Non-Healing Wound | PDF | Pancreas | Diabetes Mellitus
0% found this document useful (0 votes)
195 views47 pages

A Case Presentation of Diabetes Mellitus Type 2 Uncontrolled Non-Healing Wound

This document presents the case of a 45-year-old man with uncontrolled type 2 diabetes mellitus and a non-healing wound on his right foot. He has a history of poor blood sugar control, boils, and stepping on a nail one month ago which resulted in the current wound. The patient experiences pain in his foot and seeks nursing care to help manage his condition and promote wound healing.

Uploaded by

ashamy acol
Copyright
© © All Rights Reserved
We take content rights seriously. If you suspect this is your content, claim it here.
Available Formats
Download as DOC, PDF, TXT or read online on Scribd
0% found this document useful (0 votes)
195 views47 pages

A Case Presentation of Diabetes Mellitus Type 2 Uncontrolled Non-Healing Wound

This document presents the case of a 45-year-old man with uncontrolled type 2 diabetes mellitus and a non-healing wound on his right foot. He has a history of poor blood sugar control, boils, and stepping on a nail one month ago which resulted in the current wound. The patient experiences pain in his foot and seeks nursing care to help manage his condition and promote wound healing.

Uploaded by

ashamy acol
Copyright
© © All Rights Reserved
We take content rights seriously. If you suspect this is your content, claim it here.
Available Formats
Download as DOC, PDF, TXT or read online on Scribd
You are on page 1/ 47

A CASE PRESENTATION OF

DIABETES MELLITUS TYPE 2 UNCONTROLLED;


NON- HEALING WOUND

PREPARED BY: ASHRAL R. CABUGATAN


III. INTRODUCTION

The case study that is to be presented features a patient who has a Type 2 Diabetes Mellitus
Uncotrolled; Non- healing wound.

The pancreas is an elongated, tapered organ located across the back of the abdomen,
behind the stomach. The right side of the organ (called the head) is the widest part of the organ
and lies inthe curve of the duodenum (the first section of the small intestine). The tapered left
side extendsslightly upward (called the body of the pancreas) and ends near the spleen (called the
tail)Somatostatins are hormones secreted directly into the bloodstream, and together, they
regulate the level of glucose in the blood. Insulin lowers the blood sugar level and increases the
amount of glycogen (stored carbohydrate) in the liver; Diabetes mellitus is a metabolic disorder,
specifically affecting carbohydrate metabolism. It is a disease characterized by persistent
hyperglycemia (high glucose blood sugar). It is a metabolic disease that requires medical
diagnosis, treatment and lifestyle changes. The World Health Organization recognizes three main
forms of diabetes: type 1, type 2 and gestational diabetes (or type 3, occurring during
pregnancy), although these three "types" of diabetes are more accurately considered patterns of
pancreatic failure rather than single diseases.

I as a nursing student is involved in learning what type of nursing interventions that I will
apply to this type of patient. Beyond understanding the relevant health issue, this case study will
also explore other factors that can enhance my knowledge in the field of our nursing practice.
This is also the primary reason why I choose this case study because I know that it is highly
beneficial aside from it is being considered unique.

Included with the case study are the discussions of the anatomical parts, through physical
assessment of the patient, laboratory results and their corresponding findings. Added to this I also
have a discussion of the patient’s daily activities and nursing care plans.

IV. NURSING THEORIES


Dorothea Orem
"Self-Care Nursing Theory"

Self-Care Nursing Theory or the Orem Model of Nursing was developed by Dorothea Orem
between 1959 and 2001. It is considered a grand nursing theory, which means the theory covers a
broad scope with general concepts that can be applied to all instances of nursing.

OREM’S GENERAL THEORY OF NURSING


Major Concepts of the Self-Care Deficit Theory
 Nursing
is an art through which the practitioner of nursing gives specialized assistance to persons with
disabilities which makes more than ordinary assistance necessary to meet needs for self-care.
The nurse also intelligently participates in the medical care the individual receives from the
physician.
 Humans
Humans are defined as “men, women, and children cared for either singly or as social units,” and
are the “material object” of nurses and others who provide direct care.
 Environment
The environment has physical, chemical and biological features. It includes the family, culture,
and community.
 Health
Health is “being structurally and functionally whole or sound.” Also, health is a state that
encompasses both the health of individuals and of groups, and human health is the ability to
reflect on one’s self, to symbolize experience, and to communicate with others.
 Self-care
Self-care is the performance or practice of activities that individuals initiate and perform on their
own behalf to maintain life, health, and well-being.

Self-care Agency
Self-care agency is the human’s ability or power to engage in self-care and is affected by basic
conditioning factors.

Therapeutic Self-care Demand


Therapeutic Self-care Demand is the totality of “self-care actions to be performed for some
duration in order to meet known self-care requisites by using valid methods and related sets of
actions and operations.”

 Self-care Deficit

Self-care Deficit delineates when nursing is needed. Nursing is required when an adult (or in the
case of a dependent, the parent or guardian) is incapable of or limited in the provision of
continuous effective self-care.

 Nursing Agency

Nursing Agency is a complex property or attribute of people educated and trained as nurses that
enables them to act, to know, and to help others meet their therapeutic self-care demands by
exercising or developing their own self-care agency.

 Nursing System

Nursing System is the product of a series of relations between the persons: legitimate nurse and
legitimate client. This system is activated when the client’s therapeutic self-care demand exceeds
available self-care agency, leading to the need for nursing.

 Theories

The Self-Care or Self-Care Deficit Theory of Nursing is composed of three interrelated theories:
(1) the theory of self-care, (2) the self-care deficit theory, and (3) the theory of nursing systems,
which is further classified into wholly compensatory, partial compensatory and supportive-
educative.

 Theory of Self-care

This theory focuses on the performance or practice of activities that individuals initiate and
perform on their own behalf to maintain life, health and well-being.

 Self-care Requisites
Self-care Requisites or requirements can be defined as actions directed toward the provision of
self-care. It is presented in three categories:

 Universal self-care requisites

Universal self-care requisites are associated with life processes and the maintenance of the
integrity of human structure and functioning.

The theory of nursing systems describes how the patient's self-care needs will be met by the
nurse, the patient, or by both. Orem identifies three classifications of nursing system to meet the
self-care requisites of the patient: wholly compensatory system, partly compensatory system, and
supportive-educative system.

Orem recognized that specialized technologies are usually developed by members of the health
care industry. The theory identifies two categories of technologies.

The first is social or interpersonal. In this category, communication is adjusted to age and health
status. The nurse helps maintain interpersonal, intra-group, or inter-group relations for the
coordination of efforts. The nurse should also maintain a therapeutic relationship in light of
pscyhosocial modes of functioning in health and disease. In this category, human assistance
adapted to human needs, actions, abilities, and limitations is given by the nurse.

The second is regulatory technologies, which maintain and promote life processes. This category
regulates psycho- and physiological modes of functioning in health and disease. Nurses should
promote human growth and development, as well as regulating position and movement in space.

Orem's approach to the nursing process provides a method to determine the self-care deficits and
then to define the roles of patient or nurse to meet the self-care demands. The steps in the
approach are thought of uas the technical component of the nursing process. Orem emphasizes
that the technological component "must be coordinated with interpersonal and social pressures
within nursing situations.

The nursing process in this model has three parts. First is the assessment, which collects data to
determine the problem or concern that needs to be addressed. The next step is the diagnosis and
creation of a nursing care plan. The third and final step of the nursing process is implementation
and evaluation. The nurse sets the health care plan into motion to meet the goals set by the
patient and his or her health care team, and, when finished, evaluate the nursing care by
interpreting the results of the implementation of the plan.

V. PATIENT’S DATA
GENERAL DATA:

NAME: Mr. A.S

AGE: 45

ADDRESS: City Of Antipolo, Rizal

OCCUPATION: Delivery boy

MARITAL STATUS: N/A

RELIGION: Roman Catholic

ADMITTING DIAGNOSIS: DM TYPE 2 Uncontrolled; Non Healing Wound

DATE OF ADMISSION: May 25 2019

SOURCE OF INFORMATION: Patient

Weight: 53 kg (116lbs)

Height: 5’1”

BMI: 22.1

CHIEF COMPLAINT:

“Ang sakit po ng paa ko dahil sa sugat ko” As verbalized by the patient.

VI. HISTORY OF PRESENT ILLNESS

A year prior to admission (year 2018) patient observed less sensation on his feet and felt
weakness but he did not seek medical attention immediately and no medication was taken.
5 months prior to admission (January 2019) patient had a boil on right lower leg that lasted
for 2 months. He stated that he also experienced fever. He only took medicine with mefenamic,
paracetamol and other unrecalled OTC medications, no consultation was done. He tried to
relieve the pain by rest.

A month prior to admission (April 2019)- According to the patient, there was flooding in
their area in Marikina. Accidentally, he stepped on a nail. Using a clean fabric, he applied
pressure to stop bleeding from his wound. He thought that it's just a simple wound that will heal
immediately so he didn't require hospitalization and no medication was taken. Aftet that incident
he still went back to his activities of daily living and work.

Two weeks prior to admission (May 11 2019)- patient observed that there was a swelling and
pus on the heel part of his right foot. He applied Betadine once a day with no relief. He
experienced fever so he took paracetamol and mefenamic as a pain relievers. His young brother
suggested to use the boiled leaves of bayabas to cleanse his wound. No other symptoms felt, no
consultation was done. He managed it by elevating his feet at night until it subsides.

One week prior to admission (May 28 2019)- according to the patient, he still had a fever. The
swelling and pain are getting worse. So his brothers decided to bring him in Amang Rodriguez
Hospistal for check up. Patient stated that he was prescribed antibiotics and other unrecalled
medications. He was advised to do annual check up again for follow up if he's still having a fever
after 1 week.

Four days prior to admission- (June 05 2019) The patient had difficulty of sleeping because
of pain. He had high fever that led to a febrile convulsion.

An hour prior to admission- According to the patient, pain continued to gradually increase in
severity by pain scale of 9/10 associated with fever. His brothers decided to bring him to the ER
at QMMC.

June 09 2019- Mr. SM 49 y/o diagnosed with DIABETES MELLITUS TYPE 2


Uncontrolled; Non-healing wound at Quirino Memorial Medical Center. He has no family
history of Diabetes. Because of this diagnosis, he became aware of the signs and symptoms of
the disease and found out that these include less sensation on his foot and delayed healing the
wound. He stated that upon admission, he learned that his blood glucose level was 400 mg/dL
which to he knew that this level is way high above the normal level.
PAST MEDICAL HISTORY
 According to the patient he never had any serious illnesses during his childhood and
he was not hospitalized other than the said hospitalizations above.

FAMILY HISTORY

 (+) Hypertension

 (+) Diabetes

 (-) Cancer

 (-) Stroke

PERSONAL AND SOCIAL HISTORY


 Patient lives in marikina with father and four siblings. Patient works at materials
supplier, The patient denies tobacco, alcohol and drug use.

VII. REVIEW OF SYSTEMS


(June 13 2019) 9:00am

A. GENERAL:
 “ Laki po ng pinayat ko” As verbalized by the patient
 “Sakit ng paa ko dahil sa sugat ko” As verbalized by the patient.

B. HEAD AND NECK:

EYES: "Hindi naman po malabo mata ko" As verbalized by the patient.

EARS "Wala naman akong problema sa pangdinig" As verbalized by the patient.

NOSE: "Ganon din po sa ilong wala po akong problema" As verbalized by the patient.

THROAT AND MOUTH: “Minsan minamalat ako lalo na pag sinisipon o inuubo” As verbalized by
the patient.

C. RESPIRATORY:

 “ Wala naman po akong problema sa paghinga at wala naman akong ubo” As verbalized by the
patient.

D. CARDIOVASCULAR:

 “Minsan nakakaramdam ako ng paninikip ng dibdib.”


As verbalized by the patient.

E. GASTROINTESTINAL:

 "Wala naman masakit sa tyan ko" As verbalized by the patient.


 "Normal naman pag pag dumi ko hindi naman ako nahihirapan" As verbalized by the patient.

F. GENITOURINARY:

 “Wala naman po akong problema sa pag ihi" As verbalized by the patient.

 “Hindi naman ako ihi ng ihi” As verbalized by the patient.

G. ENDOCRINE:
 "Hindi naman ako gaanong pinagpapawisan" As verbalized by the patient.

H. PSYCHIATRIC:

 "Medyo na dedepress ako kasi baka tuloyan na ako maputulan ng paa" As verbalized by the
patient.

I. MUSCOSKELETAL:

 "Hindi ko mailakad itong kanan paa ko dahil sa sugat ko pero naangat ko naman siya" As
verbalized by the patient.
 "Itong kaliwa okay naman nailalakad ko pero medyo hindi ko nararamdaman minsan parang
nangangapal " As verbalized by the patient.
VIII. PHYSICAL ASSESSMENT

(June 13 2019) 9:00 AM

Upon receiving the patient, He is awake lying semi-fowlers position in bed appropriately groomed,
obvious in pain and discomfort. Oriented to time and place He appears underweight. with an IV
fluid of 0.9 NaCl 1L regulated 40gtts/min infusing well at left hand.

 Blood pressure: 130/70 mmHg


 Temperature: 37.3°C
Vital signs  Pulse rate: 91 bpm
 Respiratory rate: 19 cm

General
 Concious and coherent
 Oriented to time, person and
situation.

 No lesions on the head


 Pale conjunctiva
Head  Eyes are symmetrical
 Pupils Equal, Round, Round and
Light Accomodation
 No nasal flaring
 Dry lips and Complete teeth

Chest  No apparent use of accessory


muscles. Chest expands
symmetrically.
 Normal breath sounds.
 No cough

Abdomen  Non-tender and non-distended


abdomen
 No masses
 Bowel sounds hyperactive by
auscultation.

Extremities Right Lower Extremity

 Asymmetric with the Left Lower


Extremity. wound in right heel
 tenderness to palpation. Joints are
unstable. Range of motion and tone
are limiited.
 Capillary refill more than 3seconds
 numbness
 mild pitting edema +1
Left Lower Extremity

 Appears asymmetric with the Right


Lower Extremity.
 Scar from boil in his left leg.
 No tenderness
 Joints are stable. Range of motion
and tone are within normal limits.
 Capillary refill more than 3 seconds
 Numbness

Skin  Dry, Cool to touch


 Lower extremities appears
discoloration.
IX. COURSE IN THE WARD

Day 1 (June 09 2019)

A 45 years old female was admitted Last June 09 2019, accompanied by his brothers at the
Emergency Room of Quirino Memorial Medical Center with a chief complaint of “Sobrang sakit
po ng sugat ko sa paa”

He was admitted under the care of the Doctors of Quirino memorial Medical Center.
Following orders were given.

 Secure consent of admission and management

Laboratory and Diagnostics

 For CBCPC, Na, K, Cl, BUN and Creatinine, Albumin, (Extracted)

Medications/Therapeutics
 PNSS 1Liter regulated at 20 mins gtts/min
 Paracetamol 300 mg TIV q4 for fever and also for pain

Nursing care
 Vital signs are monitored and recorded
 Doctors order are carried out
 Secured consent for management
 Keep right foot elevated
 Avoid pressure on right heel
 Patient’s safety maintained. Side rails up

Day 2 (June 10 2019) 8:45am


The patient was moved to the medicine ward

Physical examination
 (+) awake and coherent
 (+) fever (Temperature 37.8C)
 (+) Tenderness and swelling right foot.

Diagnostics:
 For CBCPC, Na, K, Cl, BUN and Creatinine (extracted)
 For Culture sensitivity

Diet:
 Diet as tolerated

Nursing notes/care:
 Provision of care
 Safety measures provided. Monitored closely
 Vital signs taken (T=37.8C)
 TSB done
 Given paracetamol 300 mg TIV Q6
 Patienty safety maintained. Side rails kept up

Day 3 (June 11 2019) 8:00am

Diet:
 Diet as tolerated

Doctor’s order:
 For wound debridement of right heel
 Secure consent for procedure.
 Follow up for cultures
 Keep right foot elevated
 Avoid pressure on right foot

Nursing notes/ care

 Vital signs are monitored and recorded


 Doctors order are carried out
 Secured consent for management
 Keep right foot elevated
 Patient’s safety maintained. Side rails up
Day 4 (June 12 2019) 9:00am

ORTHO

Diet:
 NPO
Therapeutics
 IVF of PNSS 30 gtts/min tto be given every 8 hours

Doctor’s order:
 Endo Cleared/ CP Cleared
 For wound debridement right heel
 Secure consent for procedure
 Keep right foot elevated
 Avoid pressure on right heel

Working diagnosis:

#1 DM foot right wound debridement


(+) pain
(+) Intact dressing
(-) Discharge

#2 Type 2 DM Uncontrolled
109-228 mg/dl

Nursing notes/ care

 Vital signs are monitored and recorded


 Doctors order are carried out
 Secured consent for management
 Keep right foot elevated
 Patient’s safety maintained. Side rails up

Day 5 (June 13 2019) 9:00am


The day I received the patient

Procedure: Wound debridement

ANESTHESIA PRE-OP
1:45pm
 Patient was seen and examined
 History, PE and chart reviewed
 Anesthesia plan explained, understood and accepted by patient
 Secure consent for anesthesia
 NPO
 Monitor VS q4

 Treatment:
1. PNSS 1 liter for 100 cc/hr
2. Omeprazole 40mg TIV OD
3. Vitamin K tab q8

3:45pm
 Noted for wound debridement today
 Hold medications
 Follow up cultures
 Continue present management
 Continue CBG monitoring q4 while on NPO

Student nurse care:


 Awake, conscious and coherent
 Vital signs are monitored and recorded. (T= 36.6C BP=120/80 PR=97bpm RR=20)
 Maintained NPO
 Keep right foot elevated
 Patient’s safety maintained. Side rails up

Day 6 (June 14 2019) 8:00pm


ANESTHESIA POST-OP ORDERS

8:00pm
 To PACU
 Hook to O2 via face mask at 4-5 LPM
 Monitor VS q15
 Moderate high back rest
 NPO temporary
 Keep thermoregulated
 IVF PNSS 1 liter for 8 hours

 Treatment:
1. Paracetamol 300 mg q8 x 3 doses
2. Ketorelac 30 mg/ IV q8h x 3 doses (-) ANST
3. Butorphanol 1mg/ IV q6h x 4 doses

ORTHO POST-OP
Status post wound debridement right foot

1:00am

Doctor’s order:
 Resume diet once fully awake
 Continue IVF
 Continue medications

2:25pm
 Transfer to hallway

3:00pm
Doctors order:
 Inquire with IDS, antibiotic continuation
 May resume metformin only
 Hold insulin temporarily
 Follow up update laboratories post op

Student nursing notes/care:


 Safety measures provided. Monitored closely
 Maintained dressing
 Vital signs are monitored and recorded.
 Keep right foot elevated
 Positioned patient to comfortable position
 Encouraged adequate rest and sleep
 Patient’s safety maintained. Side rails up

Day 7 (June 15 2019) 10:00am

 Continue present management


 Maintain dressing
 Keep right foot elevated
 Avoid pressure on right heel
 Refer
11:00am
 Increase metformin 500 mg tab TID
 Follow up updates laboratory
 Provides adequate analgesia

Day 8 (June 16 2019) 9:00am


 Vital signs are monitored and recorded
 IVF PNSS 1 liter at regulated at 30 gtts/min to be give every 8 hours
 Continue present management
 Nursing care done

10:00pm
 To complete ciprofloxacin and clindamycin for 28 days
 Follow up for ortho plans
 Continue present management

Day 9 (June 17 2019) 9:00am


ORTHO
 Continue present management
 Maintain dressing
 Keep right foot elevated
 Plan: for “E” Repeat wound debridement right heel prior to possible flap coverage
 Secure consent for procdure
 NPO by 12 midnight
 Start omeprazole 40mg IV OD while on NPO
Day 10 (June 18 2019) 8:35am
ANESTHIA PRE-OP
 Patient was seen and examined
 History, PE and chart reviewed
 Anesthesia plan explained, understood and accepted by patient
 Secure consent for anesthesia
 NPO
 Suggest connection anemia
 Monitor VS q4
 Treatment:
4. PNSS 1 liter for 100 cc/hr
5. Omeprazole 40mg TIV OD
6. Vitamin K tab q8

11:20am
 Noted ortho plans, Hold insulin today
 Facilitate “E” wound debridement
 CBG monitoring q4 once on WPO then q1 at OR
 Continue present management

11:40am
 NPO
 Continue IVF
 Medications main secure
 Give omeprazole 20 mg IV OD while on NPO
 Secure content for procedure
 Maintain dressing
 Keep right foot elevated
 Refer

Day 11 (June 19 2019) 6:05am

 Continue present management


 DAT then NPO by 7am
 Continue IVF
 Continue Medications
 Give omeprazole 40mg IV OD while on NPO
 Still for “E” wound debridement, Right heel
 Secure consent for procedure
 Refer
10:00am
 Hold Vitamin K and Metformin
 Start Lantus 10 “u” SQ 6pm, Hold if NPO
 CBG q4h while on NPO
 Start pregabalin 75mg tab PO OD
 Repeat CBCPC, Na, K, PT PTT, Crea, BUN tomorrow 8am
 Keep dressing
2:00pm
 Noted Ortho plan
 Continue present management
 Hold metformin today
 CBG q4 monitoring once on WPO
 D5050 1 vial PRN CBG <100 mg/dL
 D5050 2 vials PRN CBG <70 mg/Dl
 CBG q1 at OR

Day 12 (June 20 2019) 1:55am


 To PACU
 Hook to O2 via face mask at 4-5 LPM
 Monitor VS q15
 Moderate high back rest
 NPO temporary
 Keep thermoregulated
 IVF PNSS 1 liter for 8 hours

 Treatment:
1. Ketorelac 30 mg/ IV q8h x 3 doses (-) ANST
2. Butorphanol 1mg/ IV q6h x 4 doses
 Refer

2:00pm
 Resume diet once fully awake
 Continue IVF
 Continue medications
 Maintain dressing
 Keep right foot elevated
 Repeat CBCPC, Na, K, Cl, BUN, Crea tomorrow AM
 Refer

Day 13 (June 21 2019) 10:00am


ORTHO
 Continue present management
 Maintain splint and dressing
 Plan: For revine sural flap of right heel
 Once with culture negative wound bed or with variable wound bed
 Keep right leg elevated
 Refer
3:00pm
 Noted ortho plans
 Increase insulin to 12 “u” SQ OD PM
 Provide adequate analgesia
5:30pm
 Give K, 4 tabs now
 Repeat K 2 hours post correction
 Noted ortho plans
 refer

Day 14 (June 22 2019) 11:30am


 Continue present management
 Maintain splint and dressing
 For revine sural flap of right heel
 No pressure on right heel
 Refer
10:00pm
 Continue present management
 Noted ortho plans
 Increase pregabalin for BID
 Refer

Day 15 (June 23 2019) 8:45am


ORTHO
 Continue present management
 Maintain dressing
 Plan: For flap right heel once with viable wound bed
 Keep foot elevated
 Continue wound care with dakins solution
 Refer
2:45pm
 Follow up update cultures
 Hold Clindamycin
 Revise tramadol IV to Paracetamol 1 tab PO TID RTZ
 Secure crutches

Day 16 (June 24 2019) 6:00am


 Follow up culture
 Keep right leg elevated
 Refer
11:00am
 Noted ortho plan
 Increase Lantus to 16 “u” SQ OD today and shift tomorrow
 Start Humulin R 6 “u” SQ pre dinner only
 Continue present management
12:00am
 Continue present management
 Maintain dressing
 Plan: Flap right heel once with viable wound bed
 No pressure on right heel
 Keep right foot elevated
 Daily daikens
 Refer

Day 17 (June 25 2019) 8:40am


 Continue present management
 Maintain dressing
 Plan: Flap right heel once with viable wound bed
 No pressure on right heel
 Keep right foot elevated
 Daily daikens
 Refer
2:00pm
 Still for flap right heel
 Continue present management
 Refer

Day 18 (June 26 2019) 7:45am


 Continue present management
 Maintain dressing
 Plan: Flap right heel once with viable wound bed
 No pressure on right heel
 Keep right foot elevated
 Daily daikens
 Refer
10:00pm
 Still for flap right heel
 Secure ortho crutches
 Repeat CBCPC, Na, K, tomorrow AM
 Refer
Day 19 (June 27 2019) 9:20am
 Continue present management
 Plan: Flap right heel once with viable wound bed
 No pressure on right heel
 Keep right foot elevated
2:00pm
 Referred to optha for DM Retinopathy screening
 Still for flap right heel
 Increase lantus to 18 “u” SQ OD PM
 Refer
3:45pm
 Increase Humulin R 18 ‘u” pre dinner only
 Increase insulin to 18 “u” SQ OD AM
 CBG monitoring
9:51pm
 Patient was seen and examined
 History, PE and chart reviewed
 Anesthesia plan explained, understood and accepted by patient
 Secure consent for anesthesia
 NPO now
 Medications: Omeprazole 40mg TIV OD once on NPO
 Hold hypoglycemic agents prior to procedure
 Monitor VS q4 and record
 Refer
10:30pm
 Patient seen and examined
 History & PE reviewed
 For fluorescing angiography as out patient basis
 (Normal BUN Crea) for baseline evaluation of patients posterior segment
 Ensure strict glucose control
 No immediate optha intervention for now
 Refer back if there new onset optha symptoms
 Advised follow up at Eye center for evaluation with diagnostics
 Eye exam was done

Day 20 (June 28 2019) 9:00am


ORTHO PRE-OP

 NPO
 Continue IVF
 Continue IV medications
 For “E” Repeat wound debridement, right heel
 Secure consent for procedure
 Secure 1 unit PRBC for OR
 Maintain dressing
 Start Omeprazole 40 mg IV OD while on NPO
 Refer
Day 21 (June 29 2019) 2:00pm

 Noted ortho plans


 Hold insulin today if for or
 CBG Q4 once on NPO Q1 at OR
 Avoid D5 containing fluids
 Continue present management

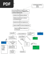
Precipitating Factors:
Predisposing Factors:
 Obesity
Insulin resistance
 Unhealthy  Male
eating  Age 45
 Physical
inactivity
Exhaustion of beta cell

Impaired insulin
secretion

Decrease absorption of
glucose by the cell

Cell starvation

1st CBG monitoring: UNCONTROLLED

400 mg/dl HYPERGLYCEMIA

Increase serum osmolarity

Increase viscocity of blood

Thickening of blood
vessel walls

Decrease blood flow to


organ and extremities

Sluggish blood
circulation
Microorganisms enter the Delayed wound healing
open wound

Presence of necrotic
Infection tissues on the heel part of
right foot

Debridement
Hyperthermia

Impaired skin integrity

Occlusion of plaque Musculoskeletal effects

Blood flow blocked Impaired glucose


absorption in the muscle
tissue
Increase blood pressure

Production glucose
protein and fat stores
Hypertension

Wasting of lean body Fatigue


mass

Weight loss
XIII.LABORATORY AND DIAGNOSTIC
PROCEDURES
QUIRINO MEMORIAL MEDICAL CENTER

CLINICAL CHEMISTR

Received Lab Checked-in Released Printed

12-June-2019 12:23 AM 12-June-2019 12:42 AM 12-June-2019 1:16 AM 12-June-2019 2:36

TEST NAME RESULT UNIT REFERENCE RANGE INTERPRETATION

HEMATOLOGY

Complete Blood Count

RBC COUNT 3.58 X10^12/L 4.7-6.1 LOW


HEMOGLOBIN 95.0 G/L 120-160 LOW
HEMATOCRIT 0.31 VOL% 0.40-0.54 LOW
MCV 82.0 fl 80.0-96.0 NORMAL
MCH 26.10 pg 27.0-31.0 LOW
MCHC 33.00 % 32.0-36.0 NORMAL
RDW 14 11.6-14.6 NORMAL
PLATELET COUNT 478 X10^9/L 150-450 HIGH
WBC 21.6 X10^9/L 5.0-10.0 HIGH
DIFFERENTIAL COUNT
NEUTROPHIL 0.90 0.50-0.70 HIGH
LYMPHOCYTES 0.07 0.2-0.5 LOW
EOSINOPHIL 0.01 0.0-0.06 NORMAL
MONOCYTES 0.05 0.02-0.09 NORMAL
BASOPHIL 0.00 0.0-0.2 Normal
LABORATORY AND DIAGNOSTIC
PROCEDURES
QUIRINO MEMORIAL MEDICAL CENTER

CHEMISTRY

Received Lab Checked-in Released Printed

26-June-2019 12:23 AM 26-June-2019 12:42 AM 26-June-2019 1:16 AM 26-June-2019 2:36


TEST NAME RESULT UNIT REFERENCE RANGE INTERPRETATION

CLINICAL CHEMISTRY

Glucose, RBS 19.27 mmol/L 2.5-7.2 HIGH

Sodium 137.57 mmol/L 136-145 NORMAL

Potassium 3.28 mmol/L 3.5-5.1 NORMAL

Blood Urea

Nitrogen 8.64 mmol/L 3.0-9.2 NORMAL

Creatinine 71.04 umol/L 64-104 NORMAL

CKMB 23.82 U/L 7.0-25.0 NORMAL


LABORATORY AND DIAGNOSTIC
PROCEDURES
QUIRINO MEMORIAL MEDICAL CENTER

CLINICAL CHEMISTRY

Received Lab Checked-in Released Printed

TEST12-June-2019
NAME 12:23 AMRESULT
12-June-2019 UNIT
12:42 AM 12-June-2019
REFERENCE1:16 AM
RANGE12-June-2019 2:36
INTERPRETATION

CLINICAL CHEMISTRY

Hemoglobin A1C 6.65 % <6.65 HIGH


INTAKE OUTPUT
Shift Oral Parenteral Total Urine Drainage Vomitus Total
6-2 400 700 1100 800 800
2-10 1000 600 1160 700 700
10-6 500 700 1120 800 500
Date: _06-09-19_ 3800 2000
INTAKE AND OUTPUT SHEET

INTAKE OUTPUT
Shift Oral Parenteral Total Urine Drainage Vomitus Total
6-2 500 800 1300 700 700
2-10 400 500 900 600 600
10-6 300 700 1000 500 500
Date: _06-10-19_ 3,400 1800
INTAKE OUTPUT
Shift Oral Parenteral Total Urine Drainage Vomitus Total
6-2 300 800 1000 700 700
2-10 NPO 1000 1000 700 700
10-6 300 500 800 300 300
Date: _06-11-19_ 2800 1700

INTAKE OUTPUT
Shift Oral Parenteral Total Urine Drainage Vomitus Total
6-2 500 800 1300 800 800
2-10
10-6 500 900 1400 400 400
Date: _06-12-19_ 2600 1200

INTAKE OUTPUT
Shift Oral Parenteral Total Urine Drainage Vomitus Total
6-2 700 600 1300 500 500
2-10 400 900 1300 700 700
10-6 400 600 1000 800 800
Date:_06-13-19_ 3600 1280

INTAKE OUTPUT
Shift Oral Parenteral Total Urine Drainage Vomitus Total
6-2 800 500 1300 700 700
2-10 500 1000 1500 700 700
10-6 300 500 800 500 500
Date: _06-14-19_ 3600 1900

INTAKE OUTPUT
Shift Oral Parenteral Total Urine Drainage Vomitus Total
6-2 1000 600 1600 600 600
2-10 400 400 1300 600 600
10-6 400 600 1000 500 500
Date: _06-15-19_ 3900 1700

INTAKE OUTPUT
Shift Oral Parenteral Total Urine Drainage Vomitus Total
6-2 400 400 800 650 650
2-10 300 700 900 600 600
10-6 400 1000 1400 400 400
Date: _06-16-19_ 3100 1650

INTAKE OUTPUT
Shift Oral Parenteral Total Urine Drainage Vomitus Total
6-2 1000 800 1800 700 700
2-10 400 800 1200 600 600
10-6 350 500 800 600 600
Date: _06-17-19_ 3800 1900
INTAKE OUTPUT
Shift Oral Parenteral Total Urine Drainage Vomitus Total
6-2 500 800 1300 700 700
2-10 400 500 900 600 600
10-6 300 700 1000 500 500
Date: _06-18-19_ 3,400 1800
INTAKE OUTPUT
Shift Oral Parenteral Total Urine Drainage Vomitus Total
6-2 400 700 1100 800 800
2-10 1000 600 1160 700 700
DATE TIME CBG RESULT
10-6 500 700 1120 800 500
06/09/19 11AM 400mg/dl
Date: _06-19-19_
6PM 3800 242mg/dl 2000
10PM 109mg/dl
06/10/19 6AM 169mg/dl
11AM 129mg/dl
6PM
INTAKE 215mg/dl OUTPUT
Shift Oral Parenteral
10PM Total Urine251mg/dl
Drainage Vomitus Total
6-2
06/11/19 800 500 6AM 1300 700109mg/dl- 700
2-10 500 100011AM 1500 700 122mg/dl 700
10-6 300 500 6PM 800 500 154mg/dl 500
Date: _06-20-19_ 10PM 3600 286mg/dl 1900
06/12/19 6AM 150mg/dl-
12PM 176mg/dl
6PM 163mg/dl
INTAKE OUTPUT
10PM 149mg/dl
Shift Oral Parenteral Total Urine Drainage Vomitus Total
06/13/19 800 6AM 196mg/dl -
6-2 1000 1800 700 700
2-10 400 800 11AM 1200 600 158mg/dl 600
10-6 350 500 6PM 800 600 294mg/dl 600
10PM 145mg/dl
Date: _06-21-19_ 3800 1900
06/14/19 6AM 171mg/dl -
12PM 191mg/dl
6PM 180mg/dl
10PM 145mg/dl
06/15/19 6AM 159mg/dl
12PM 152mg/dl
6PM 145mg/dl
10PM 171mg/dl
06/16/19 6AM 131mg/dl
11AM 219mg/dl
6PM 213mg/dl
10PM 160mg/dl
CBG MONITORING
06/17/19 6AM 109mg/dl-
11AM 122mg/dl
6PM 154mg/dl
10PM 286mg/dl
06/18/19 6AM 150mg/dl-
12PM 176mg/dl
6PM 163mg/dl
10PM 149mg/dl
06/19/19 6AM 196mg/dl -
11AM 168mg/dl
6PM 294mg/dl
10PM 145mg/dl
06/20/19 6AM 161mg/dl -
12PM 191mg/dl
6PM 180mg/dl
10PM 145mg/dl
06/21/19 6AM 189mg/dl
12PM 152mg/dl
6PM 165mg/dl
10PM 171mg/dl
ASSESSMENT DIAGNOSIS PLANNING INTERVENTION RATIONALE EVALUATION
SUBJECTIVE Impaired skin After 8 hours of INDEPENDENT: 1. Establishes After 8 hours of
DATA: integrity related to nursing interventions cooperative nursing interventions
open wound the patient will be 1. Assessed skin, baseline providing the patient was able
“Parang hindi secondary to able to Participate in Noted color, turgor opportunityFor to Participate in
gumagaling yung impaired circulation prevention measures and sensation. timely intervention.
prevention measures
sugat ko sa paa” As Described wounds and treatment program
as evidenced by and treatment
verbalized by the and observed 2. Maintaining and Demonstrate
Disruption of skin program and proper wound care to
patient. Demonstrate proper changes. clean, dry skin
minimize skin
Swelling of right wound care to provides a barrier to
OBJECTIVE 2. Demonstrated breakdown or injury.
foot, Foul odor minimize skin infection. Patting
DATA: proper wound care skin dry instead of
Drainage from the breakdown or injury. and good skin
Disruption of skin rubbing
wound and hygiene.
(+) Swelling of right Numbness 3. Wound dressings
foot 3. Provided and protect the wound
applied wound and surrounding
(+) Foul odor dressings carefully. tissues.
(+) Drainage from 4. . Positioned leg
the wound 4. To promote
elevated proper venous
(+) Numbness return
DEPENDENT:

5. Administered 5. Antibiotic
medication as medications are
prescribed: widely used in the
treatment and
Clindamycin prevent ion of such
300mg, TIV x 28 infections.
day Q6

6. Assist daily
wound care with
dakins
To clean the
7. For debridement wounded area and
as indicated prevents
contamination
ASSESSMENT DIAGNOSIS PLANNING INTERVENTION RATIONALE EVALUATION

SUBJECTIVE Imbalanced After 8 hours of 1. Monitored and 1. Changes in VS After 8 hours of


DATA: nutrition less than nursing recorded vital signs. Indicate impending nursing intervention,
“Laki ng pinayat ko body requirements intervention, the illness/disease patient was able to
kaysa sa katawan ko related to insulin patient will be able 2.Monitored and verbalize
dati” As verbalized deficiency as to gain weight. recorded I & O 2. To determine understanding and
by the patient. evidenced by recent nutrional and demonstrate
weight loss 3. Weigh weekly as elimination problems selection of meals
OBJECTIVE Weight: 60 kilos ordered and that help in stabilized
DATA: (May 2019) recorded. 3. Weighing serves as weight.
-Weight loss Weight: 53 kilos an assessment tool to
-Poor muscle tone (June 09 2019) 4. Assessed determine the
Weight: 60 kilos causative factors adequacy of
(May 2019) contributing to nutritional intake
Weight: 53 kilos imbalanced
(June 09 2019) nutrition. 4. To determine the
source of the problem
5.Discussed eating and eliminate it to
habits and prevent occurrence of
encouraged malnutrition.
diabetec diet as
prescribed by the
physician 5. To determine what
information to be
provided to patient
6. Educated the
client regarding the 6. Education provides
imporatance of information that the
eating healthy food. patient may not be
aware.

7. Observed signs Hypoglycemia can


of hypoglycemia. occur once blood
glucose level is
reduced and
carbohydrate
.
metabolism resumes
and insulin is being
given. If the patient is
comatose,
hypoglycemia may
occur without notable
change in level of
consciousness. This
potentially life-
threatening.
ASSESSMENT DIAGNOSIS PLANNING INTERVENTION RATIONALE EVALUATION

Hypertension and After 8 hours of INDEPENDENT


SUBJECTIVE Decrease cardiac output nursing 1. Changes in BP may After 8 hours of
DATA: Related to increased intervention the 1. Monitored and indicates changes in nursing intervention the
peripheral vascular patient will be recorded blood
“Nahihilo po ako at pressure every 1 patient status requiring patient was able to
resistance as manifested able to verbalize
medyo nanlalabo hour prompt attention. stabilize her blood
by dizziness restlessness an absent of,
paningin ko” as and clammy skin dizziness, pressure from 140/90 to
verbalized by the 2. Assessed patient’s 2. To ensure patients 120/80 and dizziness,
BP= 140/90mmHg restlessness and
patient. dizziness and safety
clammy skin and restlessness and
blurred vision every
BP will 3. For the patient to be clammy skin were
4 hours until absent.
stabilized to relieved.
OBJECTIVE comfortable during
120/80 3. Promote adequate
DATA: therapy.
rest by decreasing
-Dizziness stimuli. 4. Salt retains water
-Restlessnes 4. Provide for thus increasing blood
restrictive diet: Low volume and blood
-Cool, clammy skin salt and low fat diet. pressure
V/S taken: 5. Suggest frequent 5.It may decreases
position changes. peripheral venous
BP = 140/90 mmHg
DEPENDENT: pooling that may be
potentiated by
6. Administered vasodilators and
medication as
prolonged sitting or
prescribed:
Atorvastatin standing
40mg/dl
1 tab OD HS
ASSESSMENT DIAGNOSIS PLANNING INTERVENTION RATIONALE EVALUATION

SUBJECTIVE Hyperthermia Short Term: Independent: 1. Vital signs After 2 hours of


DATA: related to bacterial After 2 hours of 1. Monitored and provide more nursing intervention
“Hindi maganda infection as nursing intervention recorded vital signs accurate indication Patient’s
pakiramdam ko kasi manifested by the patient’s of core temperature temperature is
may lagnat ako” as Temperature: 38.6C temperature will 2. Removed excess already in the range;
verbalized by the RR: 23cpm decrease to 37C clothing and covers 2. These decrease T= 37.1
patient flushed skin warmth and Skin is cool,
Warm to touch Long Term: 3.Promoted a well- increase evaporative absence of flushing
Diaphoresis After 4 hours of ventilated area to cooling skin
OBJECTIVE nursing intervention patient and diaphoresis.
DATA: the patient’s vital 3. To promote clear
Temperature: 38.6C signs will return to 4. Provided tepid flow of air in the
RR: 23cpm normal range; with sponge bath. patiient’s area. One
flushed skin a temperature of way of promoting
Warm to touch 36.5-37.5C. 5.Advised patient to heat loss
Diaphoresis increase oral fluid
intake 4. TSB helps
lowering the body
6. Maintained bed temperature.
rest
5. Fluids help
7. Educated and prevent elevated
advised support temperature
system (relative) to associated with
do TSB when dehydration
patient feels hot.
Teaching the
Dependent: support system the
8. Administered right way to do the
antipyretic TSB will help in
medication as knowing what to do
prescribed: in case the patient’s
Paracetamol 300mg increase
TIV Q4 PRN: temperature
increases

These drugs inhibit


the prostaglandin
that serve as
mediators of pain
and fever

You might also like