KEMBAR78
MBA Project | PDF | Enterprise Resource Planning | Supply Chain
100% found this document useful (2 votes)
5K views68 pages

MBA Project

A Study on impact of Enterprise Resource Planning (ERP) in the Supply Chain Management (SCM) System

Uploaded by

bennetcole
Copyright
© © All Rights Reserved
We take content rights seriously. If you suspect this is your content, claim it here.
Available Formats
Download as PDF, TXT or read online on Scribd
100% found this document useful (2 votes)
5K views68 pages

MBA Project

A Study on impact of Enterprise Resource Planning (ERP) in the Supply Chain Management (SCM) System

Uploaded by

bennetcole
Copyright
© © All Rights Reserved
We take content rights seriously. If you suspect this is your content, claim it here.
Available Formats
Download as PDF, TXT or read online on Scribd
You are on page 1/ 68

A Study on impact of Enterprise Resource Planning (ERP)

in the Supply Chain Management (SCM) System

PROJECT WORK
done by
RAJESH P.S.

rajeshps@live.com

Submitted in partial fulfilment of the requirements


for the award of degree of

MASTER OF BUSINESS ADMINISTRATION


of

SMU
SIKKIM MANIPAL UNIVERSITY

1
Executive Summary

Title

A Study on Impact of Enterprise Resource Planning (ERP) in the Supply Chain Management
(SCM) System.

Objectives of the Study

Primary objectives: To study the impact of Enterprise Resource Planning (ERP) adoption in
the Supply Chain organisations and tests their relationships with the competitive advantage and
organizational performance.

Secondary objectives:

• Analysing the relationship between information technology and organizational supply


chain performance.
• Analyse the role of ERP in the enhancement of operations within the organizations.
• Analyse the support of ERP towards the SCM process.

Research Methodology

Source of Data: Data collections are done through interviews, questionnaire, observation,
magazines, booklet and internet. Data is coming from primary and secondary data collection
methods.

Primary data: Primary research based on structured in depth surveys was conducted with key
respondents involved in the implementation of Extended ERP and who were closely involved
in day to day operations.

Secondary data: Secondary data, which have been ready like magazines, booklet, journals,
websites etc. The research study used the previous literatures that are available on current
genres of the study. The literature that is based upon the Enterprise Recourse Planning (ERP)
is assessed while the literature that is based upon the Supply Chain Management (SCM) also
assessed.

2
Major findings / outcome of the study

ERP Impact: The goal of this research is to examine in more detail of ERP impact and its
benefits on SCM organisations. Therefore, this model investigates the relationships between
the benefits of ERP implementation and SCM competencies. Based on the survey and selected
literature, here this research conclude that ERP benefits may improve firm competences in
SCM, and group those benefits into six constructs. They are Operational benefits, Business
process and management benefits, Strategic IT planning benefits, Operational process
integration, Planning and control process integration and Customer and relationship
integration.

ERP Process Improvement: In order to understand the output of ERP integration in supply
chain, the last part of questionnaire contain the performance improvement section to rate their
enhancement in seven selected indices on a Likert-scale of five point. All firms who have
implemented IT integration (71% of total firms) have more or less achieved improvements in
all areas. Inventories Days of Supply / Inventory turnover has got the most improvement (mean
= 4.68) followed by order fill rate (mean = 4.36), on- time delivery (mean = 4.36), Order
Fulfilment Lead Time (mean = 4.04), return processing costs (mean = 3.72), total logistics cost
(mean = 3.68), rate of returns (mean = 3.64). This is an important result, because the
achievements especially in those metrics whose score are above “four” in five-point scale may
attract other organizations to make such integration in their supply chain systems.

Suggestions:

There are multiple ways that ERP solutions can be achieved to add value to SCM organisations.
When an organization is plan to implement a fresh ERP installation the following points will
be noted. First, the Selection of ERP Vendor, next is a detailed study of Major Challenges to
ERP Implementation and select a roadmap for Successful ERP Implementation from
successfully ERP running organizations.

3
List of Tables
Table No. Title Page
No.
3.1 ERP Tools 29
5.1 Study Sample 42
5.2 ERP Implementation in SCM Organisation 43
5.3 Selection of Implemented ERP systems 43
5.4 ERP Module Implementation 44
5.5 Operational Impact 45
5.6 Organizational Impact 46
6.1 : ERP benefits contribute to firm competence of SCM 52
6.2 Performance improvement in Supply Chain Organizations 52

List of Figures
Figure Title Page
No. No.
2.1 ERP Input to SCM 19
3.1 Conventional Supply Chain Management 23
3.2 An Integrated Model of the Supply Chain 24
3.3 SCM after Implementation 26
3.4 ERP systems concept 27
3.5 :ERP evolution 28
3.6 ERP Growth 32
3.7 ERP Life Cycle 33
5.1 Department Details 42
5.2 ERP Vendors 43
5.3 Company Satisfaction 45
6.1 : Impact of ERP in the SCM System 50
7.1 Roadmap to a Successful ERP Implementation 63

List of Symbols and Abbreviations


SL. No. Abbreviated Full Page
Name No.
1 IT Information Technology 12
2 ERP Enterprise Resource Planning 12
3 MRP Manufacturing Resource Planning 12
4 SCM Supply Chain Management 13
5 POS Point-of-Sales 15
6 EDI electronic data interchange 26
7 EBS E-Business Suite 30
8 SME Small and medium-sized enterprises 52

4
Index

Chapter Title Page No.


No.

1 Chapter 1
Introduction 12
Objectives of the Study 14

2 Chapter 2

Literature Review 17

3 Chapter 3

Background of the Project 21


Supply Chain Management (SCM) System 22
History of SCM
Conventional Procedure of SCM
Defining SCM
Technology affecting the SCM
Changes in SCM
Enterprise Resource Planning (ERP) System 27
What is ERP
Evolution of ERP Systems
ERP Tools
Reason for the Growth of ERP Market
ERP Life Cycle
ERP Integration
Various Modules of ERP

4 Chapter 4

Research Methodology 38

5 Chapter 5

Data Analysis & Interpretation 41


Distribution of the study sample 41
ERP system implementation and access 43

5
6 Chapter 6

Results & Discussion 49


ERP Impact 49
Operational Benefit
Strategic IT Planning benefit
Operational Process Integration
Business Process and Management
benefit
Customer and Relationship Integration
Planning and Control Process Integration

ERP Process Improvement 51

Discussion 53
Market Snapshot
Competition among larger and smaller
players
Saturation point for ERP market
Opportunities for innovation
The Future of ERP

7 Chapter 7

Suggestions/Recommendations 57
Selection of ERP Vendor 57
Major Challenges to ERP Implementation 60
Steps for Successful ERP Implementation 62

8 Chapter 8

Limitations and Scope of Future Research 66


Limitations 66
Scope of Future Research 67

9 Chapter 9

Conclusion 70
Bibliography 72

6
CHAPTER 1
INTRODUCTION

7
Introduction
A competitive advantage is based on capabilities that provide the necessary
grounds of an organization to differentiate itself from its competitors. It is widely
recognized that IT (Information Technology) is the most important building block
for most organizations to survive and compete with other organizations. When a
product is not available in the market, the customers can easily replace their
choices with another product; so, the lack of availability of the products can leads
to loss of sales or customer. The availability of the product in the market can only
be supplied by producing and shipping the right product at the right quantity at
the right time. These equations are of critical importance for effective business
performance and can only ensure with a right supply chain management that is
supported by Information Technology. New technologies, global competition,
and increased customer demands are forcing organizations to reconsider how they
can take advantage of Information Technology (IT) capabilities to better manage
their Supply Chains.
According to Porter and Millar, IT has a strong influence on the business cost
structure and provides opportunities for differentiation. In this context, IT affects
competition primarily in three ways, namely; by changing the structure of the
industry (a) creating competitive edge (b) and creating new jobs (c) (Porter and
Millar, 1985). Modern aspects focus on strategic SCM, where supply chains are
used as a means to create competitive advantages and enhance firm performance
(Ketchen et al., 2008). The Enterprise Resource Planning (ERP) phenomenon
gives an opportunity to drastically restructured supply chain strategies. Enterprise
Resource Planning is also considered as an extension of the Market Requirement
Planning (MRP) which is being launched during the 1970s and also the
Manufacturing Resource Planning (MRP II) which was introduced in the next
decades of 1980s. Recent research in ERP system aims at understanding the key
drivers of ERP phenomenon, the determination of cost and anticipated benefits,
the principal challenges during the deployment of project, and the maintenance
of the software once it is fixed in place. Such an understanding would provide
valuable guidance to managers or shareholders who are currently undertaking
such far-reaching project.
This study aims to introduce the impact of Enterprise Resource Planning (ERP)
in enhancing supply chain performance, also to establish conditions under which
ERP can be a critical enabler or a severe handicap for superior supply chain
performance. Supply Chain Management is the term used managing this accurate

8
information’s in and out and ERP is the technology used for achieving the same.
Lots of efforts pay a high attention for improving and excelling the Enterprise
Resource Planning performance because it is one of the main organizational
indicators for success. From here the study decided to figure out the impact of
the Enterprise Resource Planning in enhancing supply chain performance among
Logistics Industry, that would help the organizations to draw the road map for
applying and practicing the best information technologies in order to get the best
supply chain performance .

Objectives of the Study


Supply Chain Management (SCM) and Enterprise Resource Planning systems
(ERP) are effective ways to achieve competitive advantage and improve
organizational performance.
The major objective of this study is to investigate the impact of Enterprise
Resource Planning (ERP) adoption in the Supply Chain organisations and
tests their relationships with the competitive advantage and organizational
performance.
However, the following are the secondary objectives of the study for preparation
of the project report as follows: Analysing the relationship between information
technology and organizational supply chain performance. Analyse the role of
ERP in the enhancement of operations within the organizations. Analyse the
support of ERP towards the SCM operations.
A supply chain refers to the flow of materials, information, payments, and
services, from raw material suppliers, through factories and warehouses, to
end customers. The main functions of supply chain management (SCM) is to
plan, organize, coordinate, and control all the supply chain’s activities. Modern
manufacturing has driven down the time and cost of the production process,
leaving supply chains as the final frontier for cost reduction and competitive
advantage. The essential goal in managing a supply chain is to achieve an orderly
flow of goods from extractors to consumers. It should not be surprising, then, that
the deepest roots of the discipline can be found in transportation management,
which is responsible for moving finished goods to the next link in the chain. Over
time, transportation management merged with a related function, materials
management, to form the broader discipline of logistics, which handles the flow
of materials all the way from suppliers through the three internal inventories and
out to customers. Effective supply chain and inventory management requires
coordination of all activities and links of the supply chain. Successful
9
coordination enables materials and goods to move smoothly and on time
from suppliers to manufacturers to customers, which enables firms to keep
inventories low and costs down. So, the goals of modern SCM are to reduce
uncertainty and risks in the supply chain, thereby positively affecting inventory
levels, cycle time, business processes, and customer service. All these benefits
contribute to increased profitability and competitiveness.
Information technology is an important enabler of efficient supply chain
strategies. To understand the impact of information technology, consider
traditional supply chain strategies. Supply chains are highly complex systems
with multiple production and storage facilities. A typical supply chain consists of
raw material suppliers, assembly manufacturers, distributors and retailers. It is
often managed in a decentralized manner, i.e., each stage is managed based on
information received from its immediate suppliers and customers (decentralized
information) and the objective of the stage is to maximize profit with no, or very
little regards, to its impact on other stages in the supply chain (decentralized
control). Thus, each stage makes locally optimal decisions based on the orders
placed by its customers, and the replenishment lead time provided by its
suppliers. Such a decentralized information and control system faces significant
challenges. An effective supply chain are considered as the key to creating
network of sustainable competitive by improving relations inside and outside the
organization. Effective information sharing as one of the most basic capabilities
of the supply chain process is considered. It is considered as one of the most basic
capabilities of the supply chain process, information shared in interactive systems
and supply chain is including information between direct partners and also in the
entire supply chain network. The expansion of these communications will enable
firms in a supply chain, to make decision in the correct and proper way to develop
and maximize overall supply chain profits. Also information in the strategic
planning that ideals of it in a supply chain is including the development to areas
and new markets creating new facilities, optimal success on the market has many
applications. Information can make operational decisions and planning up to the
high efficiency. In particular, information technology has changed the way
companies interact with suppliers and customers. For example, in quick response,
suppliers receive Point-of-Sales (POS) data from retailers and use this
information to improve their forecast and better manage production and inventory
activities.
Through the information is established communication between all operations
and processes in the supply chain. The expansion of these communications will
enable firms in a supply chain, to make decision in the correct and proper way to
develop and maximize overall supply chain profits. Also information in the

10
strategic planning that ideals of it in a supply chain is including the development
to areas and new markets creating new facilities, optimal success on the market
has many applications. Information can make operational decisions and planning
up to the high efficiency. In a supply chain efficiency and responsiveness of firms
depend on accuracy and amount of information that sharing with each other.
(Droodchi & Nikmehr, 2007). Effective information sharing is considered as one
of the most basic capabilities of the supply chain process, information shared in
interactive systems and supply chain is including information between direct
partners and also in the entire supply chain network. Effective information
sharing is considered as one of the most basic capabilities of the supply chain
process.(Rahman Seresht and Afsar, 2008). Supply chain according to the
information and use of it has specifications and features that are as follows
:.(Droodchi & Nikmehr,2007).

11
CHAPTER 2
LITERATURE REVIEW

12
Literature Review

A supply chain is a network that consists of suppliers , manufacturers,


warehouses, distributors and retailers who coordinate their plans and activities
in order to convert raw materials to finished goods (Chandra and Grabis,
2007). This study focuses on the development of a proposed path model and
hypotheses based on the literature. Enterprise Resource Planning (ERP) systems
are included as part of the broader SCM software. ERP systems are employed to
integrate business processes, by organizing, codifying and standardizing business
processes and data (Norris et al., 2000). For this purpose, ERP is expected to have
a positive and direct impact on the SCM. The literature on new business models
for the Internet age is growing rapidly e.g.Chesborough and Teece 1996, Downes
and Mui 1998, Malone and Laubacher 1998, Porter 1998, Tayur et al. 1998, Hagel
and Singer 1999).

The objective of this study is to investigate the relationships among SCM


practices, ERP systems, firm performance and competitive advantage.
In order to increase the flexibility and efficiency of a firm, it needs to implement
the SCM strategies. SCM practices have a positive impact on organizational
performance and competitive advantage. SCM and ERP system act as an effective
tool that enhances firm performance and provide a continuous competitive
advantage (Li et al., 2006). ERP systems lead to the improvement in the work
conditions and ease the use of information (Mzoughi et al., 2008).Enterprise
resource planning has been seen as the well renowned business activity thorough
out the globe. This system has magnificent fringe benefits associated with it like,
it helps in improving customer services, and it helps in improving production
capabilities and reduces overhead costs incurred during the production processes.
With all these benefits, this enterprise resource planning system has been seen as
a complex and risky system (Keskinocak & Tayur, 2001; Zhang, Lee, Zhang &
anerjee, 2003).

Several researchers investigate the relationship between SCM practices


and firm performance (Mzoughi et al., 2008; Li et al., 2006). If defined
technologically, ERP is referred to be a suite of application modules connecting
not only front and back-office operations but also the internal and external supply
chains. Ie-Ray, (2003) analysed that ERP system improves the SCM
competencies as well as customer responsiveness and satisfaction as it is able to
automate the business processes and deal with changes. ERP system has a huge
impact on organizations and on businesses around the globe (Cook, Heiser, &
Sengupta, 2011; Jain & Benyoucef, 2008 ; Janvier - James, 2011).

13
Each firms have some marketing and financial objectives and they always try to
reach these objectives. This technology effects the information process,
workflow and the interaction effect between the employees of the firm. Also,
companies can reach the competitive advantage by developing strategic
relationship orientation of mutual gains, maintaining the relationships with
limited number of suppliers (Chen and Paulraj, 2004). It has been observed that
most of the organizations adopt ERP system with the goal of improving the
system which includes their management, strategic accomplishment, IT and
infrastructure, operations and ultimately their business (Zhang, Donk, &Vaart,
2011).

Devenport (1998) elaborated that enterprise resource planning has been


considered as the most dominant element of information technology robustness.
Nah and Lau (2001) ; Ruivo, Oliveira, Johansson and Neto, (2013); Zhou-
Sivunen, (2005) highlights that this system of ERP can be considered as a
software which further includes many different modules like sales and finance,
production, human resource and linking all business process and provides
coherence between all activities of businesses. Al-Fawaz, Al-Salti and Eldabi,
(2008); Hwang and Min, (2013); Wieder, Booth, Matolcsy & Ossimitz, 2006 )
suggests that ERP system bridges between different aspects of the organization
and provides coherence and linkages between distributors and suppliers and
between customers with a shared data infrastructure.

Supply chain efficiency is one of the primary objectives of ERP Systems but
supply chain has its own number of variable which may impact its efficiencies
along with main impact of ERP. Malik, Saif, Gomez, Khan and Hussain, (2010);
hemistocleous, Irani and Love, (2004) declares that a traditional supply chain has
four tiers with numerous facilities at each l evel as supply, manufacturing,
distribution and consumer. One of the important factors in supply chain
efficiency is the measure of its performance. They also states that the supply chain
performance measures are cost, activity time, flexibility and combination of cost
and customer responsiveness.

14
Figure 2.1: ERP Input to SCM

Considering the above points, it can be understood that in this study a system
perspective is employed in which ERP is considered as an important input and
SCM as a key process. As per the reviewed literatures, the research framework
constructed by the present study is displayed in the figure 2.1.

15
CHAPTER 3
BACKGROUND OF THE PROJECT

16
Background of the Project
A Supply Chain Management system is essential for accessing real-time
operational information across multiple departments and businesses. Lacking
clear insight into the various activities and working processes that constitute your
supply chain can leave you unable to create procedures that offer a sustainable
competitive advantage. With the advance of enterprise wide client server
computing comes a new age challenge: how to control all major business
processes with a single software architecture in real time. The integrated
solution known as enterprise resource planning (ERP) is a process of
managing all resources and their use in the entire enterprise in a coordinated
manner. ERP software crosses functional department lines. It includes dozens of
integrated modules such as sales, procurement, inventory control, manufacturing
scheduling, accounts payable, accounts receivable, payroll, monthly financial
statements, and systems management. An ERP suite provides a single
interface for managing all the routine activities performed in manufacturing
from entering sales orders to coordinating shipping and after-sales customer
service. The integration of Supply chain management and ERP allows
manufacturing and distribution businesses the ability to gain greater visibility into
all operations while increasing speed, efficiency and overall customer
satisfaction. ERP’s major objective is to integrate all departments and
functions across a company onto a single information system that can serve
all of the enterprise’s needs. For organizations that have already implemented
an ERP system, the collected information and macro-view of the organization’s
existing workflow and processes may be used in order to construct a more
effective and efficient SCM process. Businesses that already utilize multiple
stand-alone supply chain management systems stand to benefit from the
integration and implementation of an ERP system that offers cross-platform
access to the inventory, financial and manufacturing information needed to design
a SCM process that will offer superior performance. There are no hard and fast
rules when it comes to determining which system to implement first and the
specific needs and circumstances of your business must be weighed and
considered carefully before you reach a decision.
A recent survey by Fortune magazine revealed that seven out of the top ten global
pharmaceutical and petroleum companies, nine out of top ten global computer
companies, and all of the top ten global chemical companies are using ERP. The
study results suggest that Enterprise Resource Planning systems in its current
state have a modest role to play in obtaining supply chain integration and
management. An Enterprise Resource Planning systems could potentially
improve transparency across the supply chain by eliminating information
17
distortions and increase information velocity by minimize information delays.
Hence, there is reason to believe that ERP adoption could be associated with
significant gains in supply chain effectiveness. With the major development in
the field of communication and IT solutions we can expect a time shift where
many solutions could be available for better interfacing of ERP systems and in
turn which can help in achieving much better supply chain management. The
scope of this study is therefore to provide an appreciation of this ultimate
capability in order to give a broader perspective to managers who are undertaking
an ERP project.
Supply Chain Management (SCM) System
Supply chain management systems are integrated partnerships among all links in
the flow of goods and services to the customer. They are created for the purpose
of improving quality, reducing costs and achieving competitive advantage in a
world where lean manufacturing and specialization force companies to rely on
one another for valuable productive activities. All supply chain activities,
including planning, sourcing, producing, delivering and providing for returns, are
handled collaboratively within an integrated supply chain to ensure the maximum
use of shared resources.

In traditional supply chain systems, large companies found it beneficial to


vertically integrate supplier functions and distribution activities to maximize
production and logistical control. Many modern firms, however, rely heavily on
outsourced services and suppliers that perform one or more functions of
production. Reliance on third parties for important supply chain activities such as
raw material procurement and distribution raises concerns related to quality
assurance, timely delivery and adherence to responsible business practices.
Supply chain management was introduced as a solution to these problems. When
companies along a supply chain make a concerted effort to work together in the
areas of procurement, production and distribution in an environment of teamwork
and transparency, all of the firms involved can experience a greater competitive
advantage.

History of SCM
In ancient times, transportation technology was basic and the cost of moving
goods was an important determinant of the production and distribution of a
product. Thus, goods were put together close to the source of raw materials. Then,
these products made their way in a largely linear chain to their end consumer. It
was developed somewhat 20 years in the past. Prior to 1980s most organizations
worked fairly independent of their suppliers (Susan, 2005). The birth of SCM as
an initiative that quick response program and the grocery industry’s efficient
consumer response initiatives (Lummus and Vokurka, 1999). In 1982 Wal-Mart
18
put bar-code readers on all of its goods and put scanners in all its stores. They
updated the inventory numbers for individual items at the point of sale and
enabled headquarters to more easily aggregate sales and inventory data at its
centralized IT department.

The widespread recognition of the term "supply chain" has come primarily as a
result of the globalization of manufacturing since the mid-1990s, particularly the
growth of manufacturing in China. By the late 1990s academic institutions also
began to recognize the significance of SCM. In 1997 Michigan State University
consolidated their Marketing and Logistics Administration Department with
many of their operations and purchasing professors into a new department called
Marketing and Supply Chain Management. In the past SCM was only considered
as a logistics network, however as the time passes competition increases, new
rivals came into market, increase in substitute good, breaking organizations
isolation and business starts operating globally, the value of SCM starts to
increase. Today companies increasingly recognize that improved management of
supply chains can be a source of competitive advantage. As a result, many have
recognized purchasing and logistics functions into SCM organizations
(Kanakemedala et al., 2003)

Conventional Procedure of SCM


In tradition supply chain consists of 4 major nodes, i.e. suppliers, manufacturers,
distributors and customers. In some cases organizations become their own
distributors or setting up their own distribution department within the
organization, which can cause to eliminate the distributor node.

Figure 3.1: Conventional Supply Chain Management

First, the supplier supplies the raw material to the manufacturer, according to the
requirement of quality and quantity of the organization. Second, the
manufacturers manufacture the products according to the customers’

19
requirements, do the packaging and handle it to the distributors for the
distribution in the market. In this context the flow of physical goods remains from
supplier through manufacturer and distributor toward the customer. The
feedbacks from the customer flows in a reverse direction i.e. from the customer
to distributor and then to the manufacturer. Manufacturers altered their products
according customer requirements and ask for the changes in raw material (if
necessary) from the supplier. The information helps in making products and
providing services according to the customer’s requirements. The sequential flow
of information is a time-consuming process, as seen in the above figure.
Defining SCM
Supply chain is a term “now commonly used internationally encompasses every
effort involved in producing and delivering a final product of service, from the
supplier’s supplier to the customer’s customer” (SCC, 2005). Thus SCM combine
to refer to the combination of processes to manage the total flow of a distribution
channel from supplier to ultimate customer. SCM is defined as “the coordinated
flow of material and products across the enterprise and with trading partners. But
it also includes the management of information flows, cash flow and work flow”.
Supply chain management spans all movement and storage of raw materials,
work-in-process inventory, and finished goods from point-of-origin to point-of-
consumption.

Figure 3.2: An Integrated Model of the Supply Chain

Supply chain management flows can be divided into three main flows:

• The material flow


• The information flow
• The finances flow

20
The Material flow includes the movement of goods from a supplier to a customer,
as well as any customer returns or service needs. The Information flow involves
transmitting orders and updating the status of delivery. The Financial flow
consists of credit terms, payment schedules, and consignment and title ownership
arrangements.

The network, in turn, is supported by three pillars:

• Processes
• Organizational structures
• Enabling technologies

Processes, which embed the firm’s capabilities in logistics, new product


development, and knowledge management. Organizational structures, which
encompass a range of relationships from total vertical integration to networked
companies as well as management approaches, and performance measurement
and reward schemes; and Enabling technologies, which include both process and
information technologies.

Technology affecting the SCM

Describing the technological aspects on SCM, how it helps the organizations to


well manage the communication between the supply chain partners. Before the
advancement of technology, companies were bounded in a sense that they were
not able to receive or to send updates, feedback, or other important information
in a timely fashion. During the 1980s, personal computing began a logistics
transformation with marked improvements in supply chain management. With
access to computers, planning surged ahead with unprecedented graphical
interfaces. An emergence of new technology like flexible spreadsheets and map-
based interfaces significantly improved logistics planning and execution
technology. Since the 1990s, the pervasive adoption of Internet and Web
technology have promised a ubiquitous and less costly way to the companies and
their business partners together in the supply chain. The great collaboration made
e-Commerce buzzwords like “B2B” and “B2C” known to almost everybody in
business circles. With the advancement of information technology, the
collaboration of business partners will continuously improve the effectiveness of
SCM.

21
Changes in SCM
Information sharing is prerequisite for successful operations of supply chain (SC).
Organizations can use technologies like internet and web that can enhance
effective communication. Software that uses the internet can help every member
of the supply chain review past performance, monitor current performance and
predict when and how many certain goods need to be produced. Internet can help
us in lowering the cost of SCM. Keeping in mind that in implementing the
technology, sometimes organizations have to restructure their processes.
However the primary goal of IT in the supply chain is to link the point of
production seamlessly with the point of delivery, but it is highly depends on the
way it is implemented. The internet changes the way companies do business
(Short, 2002). Many organizations are now providing software solutions for
Supply Chain Management. In general the main core idea of implementing these
solutions in the industry is to have a combine shared database by which sharing
of information between the links on the SCM becomes easier and fast, as seen in
the following figure:

Figure 3.3: SCM after Implementation

The Internet seems to be an extra distribution channel to most firms. In fact, the
Internet and Web technologies can support the entire supple chain’s operations.
Internet-based supply chain operations are fast inexpensive. Moreover, customers
can instantly check the status of their orders by simply clicking their computer
mouse. Corporate executives and managers can conduct real-time access to firm’s
inventory level, and so do their suppliers and distributors (David et al., 2004).
Some of the solutions presently working in the industry are, implementing
enterprise resource planning (ERP) software like SAP, electronic data
interchange (EDI) and customer relationship management system (CRM).

22
The goal of these systems is to coordinate functions and strategies, throughout a
company, and across businesses, to improve the performance of all parties
involved. Because supply chain management systems link several different
branches of an organization, each of these systems is different, and requires fine
tuning to work. Running remote diagnostics via logistics software can give
integrity to a supply chain's operations.

Enterprise Resource Planning (ERP) System


Enterprise Resource Planning (ERP) System is a comprehensive transaction
management system that integrates many kinds of information processing
abilities and stores data into a single database. Prior to ERP, this processing and
data were typically spread across several separate information systems. For
example, a firm could have separate systems for purchasing, order management,
human resources, and accounting, each of which would maintain a separate data
source. ERP would subsume these into a single seamless system.

Figure 3.4:ERP systems concept

Researchers have pointed to information system fragmentation as the primary


culprit for information delays and distortions along the supply chain. Information
delays and distortions, in turn, cause the famous bullwhip phenomenon. An ERP
system could potentially enhance transparency across the supply chain by
eliminating information distortions and increase information velocity by reducing
information delays. Hence, there is reason to believe that ERP adoption could be
associated with significant gains in supply chain effectiveness.
What is ERP?
ERP is the acronym of Enterprise Resource Planning. ERP utilizes ERP software
applications to improve the performance of organizations' resource planning,
management control and operational control. Enterprise resource planning
systems are software systems for business management, encompassing modules

23
supporting functional areas such as planning, manufacturing, sales, marketing,
distribution, accounting, financial, human resource management, project
management, inventory management, service and maintenance, transportation
and e-business. The architecture of the software facilitates transparent integration
of modules, providing flow of information between all functions within the
enterprise in a consistently visible manner. Corporate computing with ERPs
allows companies to implement a single integrated system by replacing or re-
engineering their mostly incompatible legacy information systems.
Evolution of ERP Systems
Technically, ERP is the logical extension of Material Requirements Planning
(MRP) systems of 1970’s and of Manufacturing Resource Planning (MRP II)
systems of 1980’s. ERP’s impact, however, has been much more significant. The
ERP phenomenon can be traced back to 1972 when a group of IBM engineers
devised an integrated Sales & Distribution and Materials Management package
for ICI Chemicals. This was a logical extension of the MRP thinking. Some of
these engineers have later founded SAP AG and released the mainframe-based
R/2 package with the large multinational corporations in mind. With minimal
marketing effort, some 4,300 copies of the package were sold over the next 20
years. During the 1990s ERP vendors added more modules and functions as add-
ons to the core modules giving birth to the extended ERPs. These ERP extensions
include advanced planning and scheduling (APS), e-business solutions such as
customer relationship management (CRM) and supply chain management
(SCM).

Figure 3.5: ERP evolution

In 1992, SAP moved from the mainframes to the client-server architecture by


releasing the R/3. Today, SAP dominates the ERP industry by controlling one
third of the market. In fact, one often talks about an “ERP ecosystem” consisting
24
of ERP software developers, consulting firms, hardware developers, specialty
software developers, and IT service providers. Worldwide sales of ERP packages
together with implementation support, on the other hand, are anticipated to
exceed twenty billion dollars by the turn of the century with annual growth rates
of over 30%.

ERP Tools

There are several ERP software manufacturers and among them, prominent are
SAP, Oracle Corporation, People Soft, JD Edwards, Lawson etc. SAP has the
major share in the ERP market and next comes the Oracle Corporation. Oracle
has bought JD Edwards, People Soft, and Siebel recently and they compete with
SAP aggressively. Leading ERP software like SAP, Oracle Apps, etc., are
focusing on all functionalists of an enterprise and few companies are focusing on
certain domains only. Below are the popular ERP Tools and their respective
vendor list.
Table 3.1: ERP Tools

ERP Tools Name of Vendor


Sap R/3 SAP
Oracle e-Business Suite Oracle Corporation
PeopleSoft Oracle Corporation
JD Edwards EnterpriseOne Oracle Corporation
Microsoft Dynamics Microsoft Corporation
Lawson Financials Lawson Software
Sage MAS 500 Sage Group
NetERP NetSuite
Visual Enterprise Infor Global Solutions
Agresso Business World Unit 4 Agresso
Epicor Enterprise Epicor
IFS Applications Industrial and Financial Systems
MFG/PRO QAD
Ramco e.Applications Ramco Systems

Sap R/3 : It is an enterprise-wide information system designed to coordinate all the


resources, information, and activities needed to complete business processes such
as order fulfilment, billing, human resource management, and production
planning. Sap R/3 is the client/server version of the software and its 3 tire
architecture in which three layers Presentation, Application and database are
installed in three server/system.

25
Oracle e-Business Suite: Oracle E-Business Suite (EBS), also commonly known as
Oracle Applications, is a suite of business applications made up of a large number
of distinct software modules. It provides organizations of all sizes, across all
industries and regions with a global business foundation that reduces costs and
increases productivity through a portfolio of rapid value solutions, integrated
business processes and industry-focused solutions.
PeopleSoft: Oracle's PeopleSoft applications are designed to address the most
complex business requirements. They provide comprehensive business and
industry solutions, enabling organizations to increase productivity, accelerate
business performance, and provide a lower cost of ownership. It existed as an
independent corporation until its acquisition by Oracle Corporation in 2005.

JD Edwards EnterpriseOne: Oracle's JD Edwards EnterpriseOne is an integrated


applications suite of comprehensive enterprise resource planning software that
combines business value, standards-based technology, and deep industry
experience into a business solution with a low total cost of ownership.
EnterpriseOne is the first ERP solution to run all applications on Apple iPad. JD
Edwards EnterpriseOne also delivers mobile applications.
Microsoft Dynamics: Microsoft Dynamics is a line of enterprise resource planning
(ERP) and customer relationship management (CRM) software applications.
Microsoft Dynamics applications are delivered through a network of reselling
partners who provide specialized services.
Lawson Financials: Lawson Financial Corporation is a diversified, full-service
financial institution that provides its clients a distinct creative edge. They offer a
wide range of ERP applications and industry-specific solutions for small, medium
and large enterprises. The company was recently acquired by Infor. Combined,
they are the third largest enterprise software company behind Oracle and SAP.

Sage MAS 500: Sage 500 ERP (formerly Sage ERP MAS 500) is a complete
enterprise management solution that was developed to help progressive
companies streamline operations, manage with insight, and springboard to the
next level. A complete enterprise management solution, Sage 500 ERP integrates
unmatched financial accounting software with the full range of business functions
in a modular design, and with a low cost of ownership and high ROI.

26
NetERP: NetSuite's NetERP streamlines back-office processes for growing and
midsize businesses. It accelerates business cycles, improves data reliability, and
offers higher levels of service to customers, suppliers and partners. It provides
real-time visibility into key business metrics for better, faster decision-making.
Because data is stored centrally, you also benefit from integrated reporting and
analytics across all departments.
Visual Enterprise: Infor VISUAL is a manufacturing-centric software solution
delivering end-to-end functionality, low cost of ownership, and ease of use to
serve the needs of diverse manufacturing business models, including engineer-to-
order, make-to-order, configure-to-order, make-to-stock, and assembly-to-order.

Agresso Business World: Agresso is a fully integrated system encompassing General


Ledger, Accounts Payable, Accounts Receivable, Logistics and Planning Costing
and Billing.
Epicor Enterprise: Epicor Enterprise offers rich functionality and unmet
performance--providing a competitive edge. A single, end-to-end software
solution for business, Epicor ERP is available on premise, hosted, or in the cloud
as a software as a service (SaaS) solution—Epicor ERP is built on 100%
Microsoft technology for greater access and mobile workers.
IFS Applications: IFS Applications is a single, integrated application suite that
enables global and demanding businesses to successfully handle 4 core processes:
Service & Asset Management, Manufacturing, Projects and Supply Chain
Management.

MFG/PRO: QAD MFG/PRO is enterprise resource planning (ERP) software,


designed to streamline the management of global manufacturing companies.
MFG/Pro was built on a deep, foundational understanding of manufacturing
operations and processes.
Ramco e.Applications : Ramco ERP on Cloud enables you to get a 360-degree view
of your business, anytime, from anywhere by putting all your business functions
on to one single platform on the Cloud and automating and integrating them, end-
to-end.

27
Reason for the Growth of ERP Market

Since 1970, ERP is growing every year and the growing rate of ERP in the market
is 30% every year. The global enterprise resource planning (ERP) market is
projected to grow to $50.3 billion in 2015, according to Forrester Research. There
are many reasons behind this growth, as follows:

Figure 3.6: ERP Growth

Limitations in Legacy Systems

Legacy systems, that is, old systems that are still used in a business, can present
problems for organizations. They are slow, inefficient, sometimes costly systems
to maintain, and they cannot produce the output that a business may need for
obtaining the best in customer or product support. ERP can face the problem by
pointing out what information is necessary to produce a workable and viable
system. The growth of technology and distributed nature of enterprises today
requires businesses to ditch their legacy solutions and adopt new ERP software
that are capable of meeting all of their present-day demands. Thus, management
will come to recognize that the legacy systems are not able to achieve the output
or efficiency required, necessitating the input of hardware or software upgrades,
or both.

28
Support of Multiple Languages and Currencies

ERP systems support multiple languages and currency formats. So, more and
more employees in different departments can work together because they can
understand database language through better translation support. Better multiple
currencies support will be helpful to do international business. When ERP
software has started to give the multiple currencies support, then it can be helpful
to calculate net gain from all the departments which are working in different
nations whose currency is different. For example, HSBC has its branches in
almost all the countries. It uses bank link for managing the business in different
countries in different languages and different currencies.

Cost-effective than in the past

One key reason why ERP solutions for business have in general been so popular
is that they enable organizations to only pay for exactly what they want at any
given time. Because the ERP software is built to be scalable, organizations no
longer have to anticipate future needs when calculating current spend. If more
people require access to a given hosted solution, that can be done in a pinch
without new licenses to purchase or additional discs to install. While ERP was
once a huge expenditure, ERP software puts it into the budgets of even the
smallest of businesses if desired. Therefore, what was once a capital expenditure
is now an operational one.

Advancement in technology

The recent developments in technology have replaced the traditional legacy


systems with more advanced ones. This led to the birth of ERP systems, which
helped organisations in managing their resources, improving their business
performance and understanding customers’ requirements.

ERP Life Cycle


The different stages in which implementation of ERP is carried out in any
organization is termed as an ERP Implementation life cycle. Generally, the steps
involved are as follows:

29
Figure 3.7: ERP Life Cycle

Pre-evaluation of available packages

Once the company has decided to go for the ERP system, the search for the
package must start as there are hundreds of packages it is always better to do a
thorough and detailed evaluation of a small number of packages, than doing
analysis of dozens of packages. During the pre-evaluation phase, ERP vendors
available in the market are screened based on business requirements. ERP
packages that don’t suit the business requirements are eliminated.

Selection of packages

In the selection process, ERP packages that are not suitable they are eliminated.
The package has to be carefully selected and testified. The right choice will
determine the success of the ERP implementation. A proper study and research
should be done before the selection. Once the packages to be evaluated are
identified, the company needs to develop selection criteria that permit the
evaluation of all the available packages on the same scale.

Project Planning

Proper planning of the implementation process of the project shall be made and
designed. The plan is developed, roles are identified and responsibilities are
assigned. It will also decide when to begin the project, how to do it and it
completion.

30
GAP analysis

GAP analysis is performed to analyse the current situation of the organization and
its future position as needed. . It has been estimated that even the best packages
will only meet 80% of the company’s requirements. The remaining 20% presents
problematic issues for the company’s reengineering.

Reengineering

It is in this phase that human factors are taken into consideration. While every
implementation is going to involve a significant change in number of employees
and their job responsibilities, as the process becomes more automated and
efficient, it is best to treat ERP as an investment as well as cost cutting measure.
This step is done to make the business process more efficient.

Training

Training of employees starts with the implementation process in the life cycle of
the ERP implementation. Employees of getting used to the new system in order
to run the system smoothly later. Thus, it is vital for the company to choose the
right employee who has the right attitude- people who are willing to change, learn
new things and are not afraid of technology and a good functional knowledge.

Testing

Testing is an important step and is carried out so that the errors can be found and
resolved before the actual application process. The system is configured and now
you must come up with extreme cases like system overloads, multiple users
logging on at the same time, users entering invalid data, hackers trying to access
restricted areas and so on.

Post implementation

Post implementation and integration, staff and managers are to be trained


properly so that they get good practice. . The system must be updated with the
change in technology. The post implementation will need a different set of roles
and skills than those with less integrated kind of systems. However, an
organization can get the maximum value of these inputs if it successfully adopts
and effectively uses the system.
ERP Integration
Integration is an extremely important part to ERP's. ERP's main goal is to
integrate data and processes from all areas of an organization and unify it for easy
access and work flow. ERP's usually accomplish integration by creating one

31
single database that employs multiple software modules providing different areas
of an organization with various business functions. Although the ideal
configuration would be one ERP system for an entire organization, many larger
organizations usually create and ERP system and then build upon the system and
external interface for other standalone systems which might be more powerful
and perform better in fulfilling an organization needs. Usually this type of
configuration can be time consuming and does require lots of labour hours.
Various Modules of ERP
ERP software is made up of many software modules. Each ERP software module
mimics a major functional area of an organization. Ideally, ERP delivers a single
database that contains all data for the software modules, which would include:
Manufacturing: Engineering, bills of material, scheduling, capacity, workflow
management, quality control, cost management, manufacturing process,
manufacturing projects, manufacturing flow.
Supply chain management: Order to cash, inventory, order entry, purchasing,
product configuration, supply chain planning, supplier scheduling, and inspection
of goods, claim processing, and commission calculation.
Financials: General ledger, cash management, accounts payable, accounts
receivable, fixed assets.
Project management: Costing, billing, time and expense, performance units,
activity management.
Human resources: Human resources, payroll, training, time and attendance,
roistering, benefits.
Customer relationship management: Sales and marketing, commissions,
service, customer contact and call centre support, Data warehouse and various
self-service interfaces for customers, suppliers, and employees.
Access control - user privilege as per authority levels for process execution
Customization - to meet the extension, addition, change in process flow.

32
CHAPTER 4
RESEARCH METHODOLOGY

33
Research Methodology
Research methodology is a way to solve the research problems. It may be
understood as a science of studying how research in done scientifically. There
have been numerous researches in the field of ERP and its advantages on its
implementation. Primary and secondary data were made use at along with the
data collection. Data collections are done through interviews, questionnaire,
observation, magazines, booklet and internet.
A key benefit of ERP is that all the enterprise data are collected immediately
during the initial transaction, stored and processed centrally and updated in real
time. This ensures that the employees can share information and the managers
can acquire more comprehensive, accurate and timely information to support their
decision- making. Therefore, this improves the decision-making quality and the
firm’s capability to take advantage of market opportunity. Information
transferring costs and opportunity costs due to poor decision-making are reduced
and the profitability is improved. Second, ERP realizes the standardization and
automation of business process and tracks down the employees’ responsibility
electronically. This facilitates the governance of the firm, reduces human errors
and the monitoring costs, increases the efficiency and makes the management
process more transparent. This study aims to gain dynamic insight as to the
relationship between ERP systems and supply change management, with a focus
on the post- implementation environment.
Taken together, ERP systems can reduce the firm’s costs and boost the
profitability. Hence, the following hypothesis is advanced:
▪ ERP implementation leads to improvement in Supply Chain Management
performance
This study is an exploratory one. The data and other information required for the
study were collected from both primary and secondary sources. Primary data
those which are freshly collected from the first and their happen to be original in
character. Primary data’s are collected by using questioners, observation and
surveys were made using the survey techniques of electronic mail. Through these
surveys, it was attempted to determine the impact of Enterprise Resource
Planning (ERP) in the Supply Chain Management (SCM) System.

Primary research based on structured in depth surveys was conducted with key
respondents involved in the implementation of Extended ERP and who were
closely involved in day to day operations. Data were collected via electronic mail

34
surveys with twenty three representatives from seventeen organizations in ERP
post-implementation phase and a consultant with approximately 10 years of
experience on ERP implementations and post-implementations at several major
companies involving multiple ERP vendors. Surveys consisted of 12 open-ended
questions related to the ERP systems and their impact on the supply chain.
Organization demographics (size, revenue, ERP vendor) were collected in the
surveys. All surveys took place between 2016 July and 2016 November and were
conducted by the same questions to improve consistency between surveys. The
main questions asked in the survey are listed below:
▪ Are institutions meeting the objectives, goals and expectations of their ERP
implementation?
▪ Has the ERP improved supply chain transparency?
▪ Has the ERP improved supply chain functionality?
▪ Has the ERP improved the logistics process?

Secondary data, which have been already been ready like magazines, booklet,
journals, websites etc. The research study used the previous literatures that are
available on current genres of the study. The literature that is based upon the
Enterprise Recourse Planning (ERP) is assessed while the literature that is based
upon the Supply Chain Management (SCM) also assessed.

35
CHAPTER 5
DATA ANALYSIS & INTERPRETATION

36
Data Analysis & Interpretation

This study is set to find out and identify the impact of Enterprise resource
Planning (ERP) in the Supply Chain Management (SCM) system. Since this
research is carried out to explore what are the advantages of Enterprise resource
Planning (ERP) system in resolving a verity of problems in a Supply Chain
Management organisations might encounter, the literature about this area is
reviewed and designed strategies to collect data regarding different involved
areas and analyse it to find out the reality. Moreover, tools which is used for data
gathering varies in different stages of the research, that is, interviews with some
experts in pilot phase to revise and localize the questionnaire and then distribute
it among target organizations. As a result, both qualitative and quantitative
methods are applied. Self-administrated questionnaire is distributed. This method
has advantages such as lower costs, sample accessibility, and careful
consideration (respondents can take more time to collect facts). The questionnaire
contains: Company Profile, System Implementation, ERP Integration Benefits
and ERP Performance. The first part captures the demographic information about
the company, and the respondent’s responsibility in the organization. The second
part deals with the ERP system implementation and access in the organisation.
The third part is concerned with the benefits of ERP Integration of existing
Supply Chain Management system. The last section concerned with the effect on
performance as a result of Enterprise resource Planning (ERP) and supply chain
integration. Research questions are measured by requesting respondents to
signify, mostly on a five- point Liker-type scales, anchored on “1 = to a very little
extent” through “5 = to a very great extent”, their opinions on mentioned issues
and some questions have the nature of Yes/No type answers.

Distribution of the study sample


As mentioned above, the first section analysed the biographical data of the
respondents. The distribution of the study sample is shown below:

37
Table 5.1: Study Sample

Second section of the research questionnaire captures respondent department


details. The following Pie Chart shows the proportion of company type which
respondents belong to. Most of the respondents were managers from the Logistic
Department that is 58.3 %. Second place belongs to Warehouse Managers by 16.6
% and Functional Department Staffs 16.6 %. The rest are from Parent
Corporation and Strategic Business Unit/HQ 4.2 % each of the total participants.

Figure 5.1: Department Details

38
ERP system implementation and access
ERP system implementation and access the study reveals that firms are becoming
more aware of IT integration and its benefits for their organisation. In this regard,
implementation of ERP and other related systems are becoming a trend especially
when companies start expanding their business and turn into larger firms.
Table 5.2: ERP Implementation in SCM Organisation

Industry ERP Not ERP Implemented ERP


Implemented in in Industries Implementation
Industries Percentage (%)
SCM 7 17 71%
Organizations

The analysis shows that 71% percent of the respondents (17 firms) have
implemented some modules of ERP system (see table 1). Among these firms,
about 65 % (11 firms) have chosen “InHouseDevelopment” option which means
that they have designed and developed their own ERP system upon the whole
system or new modules are requested. From well-known producers, SAP leads
with 23% (4 firms) followed by Oracle 12% (2 firms), (see table 5.2).
Table 5.3: Selection of Implemented ERP systems

ERP Vendors No Percentage (%)


InHouseDevelopment 11 65%
SAP 4 23%
Oracle 2 12%
Total 17 100%

Figure 5.2: ERP Vendors

The most important module is Accounting, because all of those firms who have
implemented ERP, have also implemented this module. Next is Human Resource
Management (HRM) by almost 83 %. Other famous modules which are used in

39
respondent’s organisations are: logistics, human resource, forecasting,
Warehouse, and customer relationship (see table 5.4). The data is also collected
that whether supply chain industries provide any online access to their suppliers
or customers but findings show that most of the respondents provide online access
to their supply chain partners, especially those who are using SAP and Oracle.
Table 5.4: ERP Module Implementation

Module Implementation YES NO TOTAL


Accounting 17 (100%) 0 (0%) 17 (100%)
Human Resource Management 14 (83%) 3 (17%) 17 (100%)
Logistics 12 (71%) 5 (29%) 17 (100%)
CRM 10 (59%) 7 (41%) 17 (100%)
Warehouse 10 (59%) 7 (41%) 17 (100%)
Forecasting 6 (35%) 11 (65%) 17 (100%)

In general, there are many key identifying factors that assist in ERP assessment.
This assessment is a major step taken for choosing ERP solution that might be
perfect for a business or organization. For an instance, business functionality is
considered an important indicator of effective and dependable ERP software
solution. It determines both the versatility and effectiveness of the ERP software
to cope up with a particular line of business. Implementation of an ERP system
is quite difficult. The human cost for installation and customization of the
software is far greater than software itself. The ERP vendor's as well as the so-
called top consulting companies offer consulting services based on implementing
ERP packages. The vendor should accept the implementation risk and reducing
the chances of cost overruns. This is why proper assessment of ERP is vital act
for any company.
An ERP system is designed to automate the well-engineered business practices.
However, most of them lack the best business practices. They are often tempted
to modify their software to manage their poor business practices. It is a way of
guaranteeing a failed implementation. A better option would be to streamline the
business before ERP software implementation. It helps to customize the software
less. This would increase the chances of successful implementation.
While all organisations (71%, 17 out of 24) carried out the implementation of
ERP for strategic reasons and are intent on a program of continuous business
improvement, the extended scope of its ERP system is limited to a greater or
lesser extent. While the organisations alluded to streamlining processes and
implementing best practice through ERP, only one organisation claimed that the

40
implementation has actually given them a competitive edge in their market. The
following Pie chart show the result of How satisfied are you with your current
integration of ERP system in Supply Chain Management? Around 70% (12 out
of 17) percent of the organisation responding to the survey said they were “very
satisfied” with this approach.

Figure 5.3: Company Satisfaction

For those companies that have successfully completed the ERP implementation,
the initiative has had an impact on two dimensions. On the operational side, the
capability of obtaining transactional information on a real-time basis is reported
to have improved the customer interface. As reflected in the following Table,
ending the IT fragmentation has allowed different functions to work together
more effectively leading to more effective customer service in terms of timely
information, on-time order completion, and on-time order delivery
Table 5.5: Operational Impact

Impact on Operations Avg. Score Std. Dev


Provide customer with required information 5.5 0.9
Different functions working together effectively 5.4 0.6
Improved customer response time 5.1 1.0
Higher percentage of orders completed on time 5.0 1.0
Reduced inventory levels 4.9 1.1
Improved ability to switch among products 4.6 0.7

Looking at the extended ERP all organisations with one exception have engaged
in some form of data exchange with their customers. The exception can be
explained by the low volume, high value nature of its business, though like the
others it could optimise its financial supply chain. On the other hand, all of the
organisations sell their products and services on the Internet and one of the
companies has the opportunity to sell its software in download format over the

41
Internet. With respect to online access, only one organisation provided customers
and suppliers with this facility despite the fact that this can be achieved in a very
straightforward manner. The companies were aware of the benefits of providing
this facility but have not implemented it to date. Indeed, it was evident that one
company could move quickly ahead of its competitors if it did so.
In the case of organizational impact of the ERP initiative, respondents are
typically happy about the implementation schedule; they are optimistic that the
new system will eventually meet their expectations. They also believe that IT was
a key catalyst for organizational change; most believe that ERP has spearheaded
the re-engineering effort during the implementation. On the other hand, few
believe that the organizational structure has changed significantly as a result of
the ERP implementation. Such a paradox raises the question of whether
companies failed to fully exploit a powerful change opportunity. One should also
note that ERP was viewed as a necessary initiative to stay even with competitors.
Table 5.6: Organizational Impact

Impact on Organization Avg Score Std Dev


ERP will eventually satisfy our expectations 5.2 1.0
IT change was vital for performance change 5.1 1.1
ERP has made it possible to stay even with competitors 4.8 1.2
Implementation progress is satisfactory 4.6 1.4
Implementation is proceeding on schedule 4.0 1.6

By the implementation of ERP system the flows of activities in the supply chain
are directed. In the conditions when the scarcity of all resources is evident, the
information about the situation on the market, competitors, costs incurred in all
parts of the supply chain, and other useful information provide crucial support for
the selection of strategic directions of the company. The flow of information and
materials in the supply chain has to be in the service of the consumers, because
on their flow depends the speed at which the supply chain manages to respond to
market demands.
The Enterprise Resource Planning (ERP) system helps integrate the internal
processes within an organization; hence, it lacks a chain management perspective.
Still, this integration provides companies with an instrument for the integration
and optimization of the supply chain. To successfully integrate the supply chain,
companies need to exchange a great deal of programming and operational
information so that through facilitating the immediate accessibility of members
to such information as production planning, delivery of materials and point of
sales, the supplier-customer relationship will be improved.

42
The main contribution of this study is to analyse the impact of Enterprise resource
Planning (ERP) system on Supply Chain Management organizations. The impact
of ERP system is always results from the industry surveys, interviews and
previous literatures. Around (71%) of companies report growth in the
performance in several areas as a result of ERP implementation. The impact of
ERP implementation always branch out into following categories.
✓ Improve information flow across up-down level, standardization and
integration facilitates communication and better co-ordination among
departments.
✓ Enabling centralization of administrative activities such as finance and
accounts.
✓ Reduce information system maintenance cost and increase the ability to
integrate new functionality.
✓ Reduce operational costs and improve efficiency
✓ Gain better visibility of transactions across the enterprise
✓ Ability to cope with business changes in the future and to adapt to
changing rules and regulations, therefore enabling the organization to
compete more effectively
✓ Make better business decisions
✓ ERP helps in moving a firm from inefficient business process into
accepted practice process. (Galbraith, 1974).
These above literatures states that ERP systems has potential benefits on the
organization on successful implementation.

43
CHAPTER6
RESULT & DISCUSSION

44
Results & Discussion
Trust and user resistance was found to be a barrier to achieving transparency and
taking advantage of the full functionality of the ERP system. One of the
interviewee stated that while the ERP did provide the organization with improved
functionality and transparency, not all members of the organization were willing
to use the software. In addition, the organization did not solicit consulting support
from the vendor to improve the ERP functionality, which the interviewee felt
would have beneficial to overall process improvement. The same interviewee
also shared that administration seemed to lack trust in its workforce, giving very
limited access to users of the system. Another interviewee felt that his
organization did get improved functionality and transparency from the ERP but
found that employees were unclear about why they needed to change their
business practices and were left defending their existing methods for conducting
business.
There are several companies, which offer ERP solutions. An in-depth view would
reveal that there are greater differences between every product. Though these
products may seem similar functionally, however they have some key differences
in the design and internal workings. Most of the companies make a wrong choice
by selecting vendors who are popular in the market. They may choose software
based on cost, as this is the decisive factor for most industries. Such factors are
not feasible for ERP assessment.
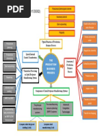
ERP Impact
The goal of this research is to examine in more detail of ERP impact and its
benefits on SCM organisations. Therefore, this model investigates the
relationships between the benefits of ERP implementation and SCM
competencies. Based on the survey and selected literature, here this research
conclude that ERP benefits may improve firm competences in SCM, and group
those benefits into six constructs. They are Operational benefits, Business
process and management benefits, Strategic IT planning benefits, Operational
process integration, Planning and control process integration and Customer and
relationship integration.

45
Figure 6.1: Impact of ERP in the SCM System
Operational benefits

An ERP system introduces fundamental innovations in managing resources,


which eliminates delays and thus reduces cost of operations. It results from
automating cross-functional processes, the use of data to better plan and manage
production, manpower, inventory and physical resources, and from the
monitoring and control of financial performance of products, customers, business
lines and geographic areas.

Strategic IT planning benefits

Focuses on the benefits that arise from the system’s ability to support business
growth, reduce the cost of maintaining legacy systems, and capture the benefits
derived from facilitating business learning, empowerment of staff and higher
employee morale and satisfaction. In other words, the increase in performance
achieved with the implementation of Enterprise Resource Planning compensated
in the long run, the initial investment.

Operational process integration

Firm has the competences to support customer requirements, and supplier


integration links externally performed work into a seamless congruency with
internal work processes. Instead of having data distributed throughout a number
of separate databases, all information is now located in a single location. Data is
also kept consistent and up-to-date.

46
Business process and management benefits

Most ERP vendors design their products around standard best-business processes,
which are based on industry best practices. Organizations can use these business
processes to standardize their own processes. Business process benefits are
expected to improve the day-to-day business process (long-term impact),
reflecting long-term benefits such as improved customer responsiveness,
improved customer satisfaction, on-time delivery, and improved decision
making. This process consistency allows a consolidated view of the business
across the distributed enterprise, enabling organizations to drive continuous
improvements, as operations are streamlined and there is healthy synergy
between departments and functions. The improvement also comes from
transparency and reduction in human errors due to automation of inter-company
transactions.

Customer and relationship integration

A direct benefit of using a good ERP system is improved customer relations as a


result of better business processes. Firm has the competences to build lasting
distinctiveness with customers of choice; also refers to the ability to develop and
maintain a shared mental framework with customers and suppliers regarding
inter-enterprise dependency and principles of collaboration

Planning and control process integration

Planning and control process integration refers to information systems to support


the wide variety of operational configurations needed to serve diverse market
segments, and the capabilities to develop the measurement systems that facilitate
segmental strategies and process. Due to the centralized nature of ERP systems,
organizations can track inventory levels on a daily basis, including inventory in
transit and future consignments to be received. This visibility can enable
organizations to control their working capital requirements to a great degree. This
visibility also enables organizations to run their enterprise in accordance with
their strategy, while empowering them to make quick decisions to pursue
opportunities.

In order to understand and examine in more detail of ERP benefits and its impact
on SCM organisations, in this section rate their enhancement in six selected
benefits after ERP and SCM integration on a Likert-type scale of five point. The
following Table (Table 4) show the Performance improvement which the
Performance improvement scale range from 1 = deteriorated, 3 = neutral or no
change, and 5 = improved.

47
Table 6.1: ERP benefits contribute to firm competence of SCM

Performance Impact in Mean St. Deviation


Operational benefits 3.29 1.4
Strategic IT planning benefits 3.23 1.56
Operational process integration 4.11 1.21
Business process and management benefits 1.64 0.78
Customer and relationship integration 3.23 0.90
Planning and control process integration 2.88 1.16

ERP Process Improvement


In order to understand the output of ERP integration in supply chain, the last part
of questionnaire contain the performance improvement section to rate their
enhancement in seven selected indices after IT- and organisational integration on
a likert-scale of five point. In general, as shown in table 4, all firms who have
implemented IT integration (71% of total firms) have more or less achieved
improvements in all areas. Inventories Days of Supply / Inventory turnover has
got the most improvement (mean = 4.68) followed by order fill rate (mean =
4.36), on- time delivery (mean = 4.36), Order Fulfilment Lead Time (mean =
4.04), return processing costs (mean = 3.72), total logistics cost (mean = 3.68),
rate of returns (mean = 3.64). This is an important result, because the
achievements especially in those metrics whose score are above “four” in five-
point scale may attract other organizations to make such integration in their
supply chain system. The following Table (Table 5) show the Performance
improvement which the Performance improvement scale range from 1 =
deteriorated, 3 = neutral or no change, and 5 = improved.

Table 6.2: Performance improvement in Supply Chain Organizations

Process Improvement in Mean St. Deviation


Order Fulfilment Lead Time 4.04 0.84
Order Fill Rate 4.36 0.49
Total Logistics Cost 3.68 0.48
Return Processing Cost 3.72 0.98
Inventories Days of Supply / Inventory 4.68 0.48
turnover
on Time Delivery 4.36 0.95
Rate of Return 3.64 0.49

48
Discussion
Market Snapshot
The ERP market shows lots of avenues irrespective of the size of the company.
As a subject matter of this link it becomes important to analyse the market
opportunities of ERP in Small and medium-sized enterprises (S.M.E). Small and
medium-sized enterprises market and ERP is analysed from various dimensions.
Competition among larger and smaller players
The competition for ERP market in S.M.E.'s is quiet amazing. The providers have
increased considerably with the influx of bigger players in the fray. Formerly only
a small number of ERP vendors catered to Small and medium-sized enterprise’s.
However the situation is totally reversed in the current scenario. The numbers of
ERP vendors are increasing not only due to the intervention of bigger players but
also due to the intrusion of many smaller ones. This makes it difficult for all of
them to compete as the best only get to strike a deal. This market scenario has
thrown more demands from the companies because they now have many ERP
vendors to choose. On the contrary the emerging increase has also resulted in
more complexions in the market because each ERP vendor is different and unique
when it comes to the issue of software.
Saturation point for ERP market in Small and medium-sized enterprises
It has been largely argued that S.M.E. market has attained saturation point for
ERP. This statement might appear logically true. There was not enough number
of players for the ERP products in the S.M.E. market earlier. S.M.E. market for
enterprise resource planning was not competitive. Hence these existing ones
made a killing with the software companies. Some of them handle lot of project
simultaneously and successfully. All this makes one to conclude that the Small
and Medium Enterprises market for ERP is quiet saturated. On the contrary it is
not so though it might be tempting to think so. The needs of small companies are
quite different when it comes to ERP unlike the larger companies. The larger
companies may have some common parameters in common whereas it is not
possible to find the same in small and medium enterprises. Their requirements
are largely varying. In fact it is not possible for big players to place such demands
considering the magnitude of the operations and the volume of investment
required
The minds of the ERP vendor are still tuned to this framework even in the case
of small and medium enterprises. This drawback has remained unanswered
though there are exceptions. The companies are not yet satisfied even though the

49
market sound saturated. This is an important issue of S.M.E. market and ERP.
The intervention of new vendors from different segments has given a positive
response to this problem. Many of them have made commendable alterations and
started to suit the needs of Small and medium ERP companies requiring ERP.
The market still shows greater opening if companies can come forward to rectify
this or deploy the existing ones. This statement is made on the assumption that
other drawbacks are nil.
Opportunities for innovation
ERP vendors are frequently coming out with inventions and modular
modifications not to forget mentioning the up gradation in the market. Small and
medium enterprises can afford to go for such modifications are invested in newer
ones if it is demanding and worth (assuming that investment is not a
problem).Though larger companies have a greater capacity to do the same it is
not practically advisable .Hence S.M.E.'s are still prosperous when it comes to
ERP market.
The major advantage of an ERP system is that it is integrated and centralized. An
ERP system offers the decision makers the means of enhancing the knowledge
about the process which in turn helps to make reliable decisions more rapidly and
as well collecting sources to support their decisions. It also helps managers to
handle more larger and complex problems. This study finds that ERP helps to
improve the reliability of decision by mutual participation of the participants,
improves co-ordination of tasks which makes inter-related decision making
easier. As a result it improves the satisfaction of decision process across the
participants
The full benefits of a new ERP solution will not be visible or fully experienced
by each supply chain member but overtime when the system has become stable
and chain members had time to adjust to the new working practices the benefits
will become more visible. Furthermore, ERP- Supply chain management
involves many intangible values that cannot be fairly measured in financial terms
alone and thus the need arises for methods that consider not only the financial
aspects of an investment but also the intangible benefits.
In co ordinance with its advantages ERP also has some major disadvantages
which are over shadowed by its advantages. The main disadvantage is that ERP
systems are so expensive, complex and therefore it becomes harder to implement
on different systems. Therefore the major requirement of an ERP system is that
it has to fit with all other information systems and should be flexible and easy to
change with the change of processes and tools of any layer of a system. It needs

50
re-engineering in all the processes and tools in a commerce part and this as per
our findings has been the biggest disadvantage of ERP systems. This study finds
that the successful integration and operation of ERP systems with other systems
depends purely on skilled operators and workers.

The Future of ERP

A recent survey by Fortune magazine revealed that seven out of the top ten global
pharmaceutical and petroleum companies, nine out of top ten global computer
companies, and all of the top ten global chemical companies are using SAP’s R/3.
In spite of this explosive growth, very little research has been done on the
adoption, implementation, and exploitation of ERP systems. The evidence of
promised benefits have largely been anecdotal. Popular press and trade journals
have been documenting both stellar successes and miserable failures with very
little explanation on the causes of success or failure. Given that a typical ERP
implementation initiative takes anywhere between one to three years and that
typical budgets are in hundreds of millions of dollars, there is urgent need for
understanding the costs and benefits of ERP, the implementation challenges, and
the management of the system once it goes live.
The ERP system is going to be a cloud-based service, supplemented with custom
development for competitive advantage. The winners will be those ERP systems
that offer a rich set of secure APIs that customers and partners can use to extend
the standard functionality. Large organizations will go with the big names (Sap,
Oracle etc.), but medium and small organizations are likely to run open source
ERP provided by a trusted partner.

51
CHAPTER 7
SUGGESTION AND RECOMMENDATION

52
Suggestions/Recommendations
The main objective of this study is to find out what are the advantages of ERP
system in resolving a verity of problems in Supply chain management (SCM)
organizations might encounter. Supply chain management has enormous
potential to benefit from Internet technologies. Organisations no longer have to
depend on private carrier networks or dial up connections to exchange data with
their partners. At the simplest level a data file can be emailed from an employee’s
desktop, more complex integration can take place between the ERP systems of
partner organisations or with other marketplaces. The Internet has moved the
supply chain from a horizontal structure to a web of connected organisations.
There are multiple ways that ERP solutions can be achieved to add value to SCM
organisations. The options are varied and range from in house activity to
interactions with external parties. Organisations can gain competitive advantage
from ERP but they must embark on a process of continuous improvement and
organisation learning in order to do so. Organisations who do not take this route
will be caught by ‘competitive convergence’ and eventually overtaken by their
competitors. This study indicates that there is much interest in extended ERP but
it is being approached cautiously.
Extending to a new ERP solution is not simply a matter of adding a new
application. Organisations embarking on this route should consider the following
challenges. Firstly, business processes whether internal or external must be
examined and redesigned as necessary to take advantage of the new technology.
Secondly, an effective change management and communications program must
be run. Thirdly, the lessons learned from the original ERP implementation should
be revisited and ensure that mistakes made then are avoided this time. Finally, a
strong business case needs to be developed, with clear objectives and critical
success factors.
Selection of ERP Vendor
If an organization has decided to implement an ERP system in their office then
the ERP vendor selection is going to be important. There are multiple decision
points and numerous factors. Where to begin? What are the primary selection
criteria that you and your team need to know before you start? The primary reason
to change to a new ERP system is to support organization’s goals. Every
organization has different objectives. Normally an organization going to want to
compare the many different vendor selections available; like SAP, Oracle,
Microsoft etc. Each organization has its own strategy when it comes to planning
software and hardware implementation and all of the ERP software companies

53
on the market will work closely with your company to find the right combination
of products for organization needs.
The ERP vendor selection should be the developers of a software solution which
includes integrated modules for manufacturing; accounting; and inventory
tracking among others. It needs a little comparison shopping and review
numerous packages before making a final decision. The vendor selection should
be the one that is the most willing to work with your company and your needs.
They should be able to adjust and modify their software so that get the modules
that the organization need. If the organization are unsure which way to go in
finding an appropriate ERP vendor selection; you may wish to look into the many
different consultants that specialize in this type of work.
A consultant will help you sit down and lay out exactly what you need; the best
way to implement your needs; and what programs are available out there and the
vendors who carry them who can meet the needs of your company. The
consultant will work with the ERP vendor – who could actually be the consulting
firm as well – to develop a comprehensive game plan for implementing the
change over from your old system to the new ERP one. An ERP vendor selection
should be done after you have researched each vendor and their product as
thoroughly as possible. The organization will also want to investigate open
source ERP vendors as open source programs may provide you with the
flexibility you are looking for. Most ERP systems are Internet based which
makes them perfect for any sized business and ones that span across the globe.
The streamline all of the data into one accessible database and allows for all
departments to access all but the most confidential information stored at your
location. It will integrate with most other accounting software; and the ease of
setup requires little to no IT maintenance.
The major ERP vendor selection has all established application hosting programs.
Some have multiple programs in place simultaneously. Thus; public-sector
organizations typically have a number of choices of not only which software best
meets their needs but which application hosting program they prefer. There are
three aspects to costing application hosting: software costs; processing costs; and
implementation costs. Software prices can be priced per user/per month.
Processing services can also be priced this way or based on actual transactions
processed. Implementation services are most often paid up front but can be
amortized over a number of years. The concept of "rent your software; don't buy
it" has real appeal to elected officials who wish to avoid high initial cash outlays.
However; because SAP, Oracle ERP Systems implementation costs are typically
at least two times (and as much as five times) greater than the basic software

54
costs; this benefit is somewhat illusory. If you want to change software vendors;
you must re-implement.
Although at least one ERP vendor does provide both software and
implementation services; in most instances; the software; processing; and
implementation require three separate and distinct firms to provide the software
and services. Typically; an ERP vendor has established a fixed software rental
fee and partners with other firms that provide processing and implementation
service. The ERP vendors also offer a choice of implementation and customer
services options. This means that a single public agency can acquire the same
ERP software from a variety of providers with multiple pricing formats.
Implementation of SAP Oracle ERP Systems is often approached in a Big Bang;
let's-do-it-all-at-once style of approach. Another approach to SAP Oracle ERP
system implementation hosting has agencies replacing existing modules one at a
time until the full ERP system is in place. The underlying theme is to plan long
term and select an ERP vendor for a number of years. At the same time; act short
term by implementing financials; or HR/payroll; or maintenance management; or
utility billing one module at a time; as the older systems become obsolete.
Implementations are now being completed in nine months and often can take less
time. Four-month implementations are even possible in smaller agencies.
Implementing ERP vendor selection one module at a time has the disadvantage
of having to build interfaces to the remaining legacy systems that will eventually
be discarded. On the other hand; the potential of having to maintain a single
technology and work with a single vendor to obtain a truly integrated system is
considered worth the cost in the long run. The major advantage to SAP Oracle
ERP Systems application hosting is that medium and smaller public entities can
obtain the functionality and power of comprehensive administrative and financial
systems at a fraction of the costs of installing and maintaining these systems on
their own. The most important of these advantages are the following: the
opportunity costs associated with software ownership; its zero residual value; and
reduced useful life expectancy. In addition; with the difficulty that local
governments have in attracting and retaining IT staff; application hosting
becomes an even more attractive alternative and one that local government
financial managers should seriously consider.
The key factors in the decision are the critical functionality required; whether an
in-house IT staff can handle multiple systems and platforms; and the difficulty of
dealing with multiple system suppliers as opposed to a single primary supplier.
Using an ERP system backbone with integrated best-of-breed applications for the
few critical areas may offer the best of both worlds.

55
Enterprise resource planning (ERP) systems are a valuable tool for any
organization, and they can have an impact on every single part of your business.
These highly sought after enterprise applications help manage activities including
planning, research & development, purchasing, supply chain management, sales
and marketing. There are countless ERP systems available, so it’s crucial that you
make the right ERP choice that fits your organization.
Major Challenges to ERP Implementation
ERP implementation is a hectic procedure if not done in the proper way. So why
do ERP implementations fail? Most often, failure implies a stoppage of
production and/or orders, running significantly over budget, drastically changing
the releasing date, or not making the desired return on investment. The following
are the real reasons why ERP systems fail and offers real world advice to help
ensure the implementation is a success.
➢ No clear objectives
➢ Change management
➢ Resistance to Change
➢ Under-estimating resources required
➢ Insufficient testing
➢ Training on the new system
➢ Choosing the Wrong Solution
➢ Unrealistic expectations

No clear objectives

A very common mistake most of the organizations looking out for


ERP implementation is the lack of a clear objective. Without a clear and sure
definition of the expected success, the problems to be targeted, financial benefits
expected, the end result will be vague. Having a clear objective means defining
the important business processes, financial benefits, and deadlines up front and
making certain stakeholders agree how to address them. Without a strong
definition of success, the end point becomes a moving target. The dilemma of
whether you need an ERP for your institution should be solved in the first place.

Change management

A very common reason for ERP implementation failure is the inability to manage
the change that’s coming up with the new implementation of ERP system.
Adapting to the change the system brings about is a smart move rather than

56
pointing out the difference between the old system and the new one. Management
needs to be heavily involved with each step of the implementation. This helps
them stay in touch with important events/updates, understand the technical
aspects and scope of work, and realize the amount of time and resources needed
for the process.

Resistance to Change

Employees are resistant to change for a myriad of reasons; usually rooted in some
type of fear. They may be worried that their jobs are in jeopardy or that they will
be unable to learn the new system. Some may just be afraid of technical aspects
of new system. Whatever the reasons; training is the answer. Try to let them
show how the new system will benefit them personally. They may be less
stressed because all the information they need is readily available; they may be
less exposed to failure because they have greater control and visibility or they
may simply have time to organize a meaningful thought rather than just run from
fire to fire. Once they see how their own lives will be easier, they will actually
be excited about the new system.
Under-estimating resources required

Most common mistakes to happen is with resources projected. Having a solid


understanding of the internal and external resources needed to complete the ERP
project is critical. For internal resources, understanding the time commitment
needed from business users, typically in the Finance, Accounting, or HR
departments, is one of the most commonly underestimated areas. During critical
phases of the implementation, it is often necessary to backfill the majority of
transactional employees by bringing in temporary resources. This frees up the
users of the new system so they have time for implementation and training. For
external resources, having an agreement up-front with your consultants and
contractors about the specific duration, skills, and quantity of resources needed is
critical.

Insufficient testing

It should be treated as rectifying stage. When schedules get tight, reducing the
number and depth of test cycles is one of the first areas that often get cut. The
purpose of testing in an ERP project implementation is not to see if the software
works. The purpose is to see if the system meets your business needs and
produces the result you need. Reducing testing may not leave defects
undiscovered, but it certainly increases the risk the ERP system will be missing
important functions or not be well accepted by end users.

57
Training on the new system

Training hundreds or thousands of users, to the right depth, at just the right time,
is no easy task. Leaving training to a small phase at the end of the project makes
it very difficult for users to get the training they need to understand the system
and have a positive first impression at the rollout. Having the right system in place
is key, but it is ultimately useless without ensuring users are knowledgeable
enough to use it. Rely on the ERP vendor’s training options to help ease the
process whether it be by training all of your employees or by training a few of
your employees and then having them train the rest.

Choosing the Wrong Solution

Choosing the wrong ERP solution can also be a problem for people. Choosing
the wrong ERP solution can also be a problem for people. Don’t get caught up
with a vendor that tells you “yes we do that”. Make Them Show You! It is better
to choose the correct ERP solution wisely with a renowned consultant before one
tries to implement it in the organization.

Unrealistic expectations

ERP vendors often say that their ERP solution can be implemented quickly and
at a low cost, but statistics show opposite. For example, the average
implementation takes 16 months for a small-mid-sized company, but vendors
regularly say they can complete it within 8, for example. With these unrealistic
time estimates, the delay also brings in extra costs, resources, and a rushed
implementation.
These are some of the reasons ERP implementation fails. Training is the major
part of any new ERP system and the organization should be careful enough to
train every one with respect to the upcoming changes. A new ERP system can
only be a success when every employee is comfortable with the new changes and
the workflow of the organization increases to a great extent.

Steps for Successful ERP Implementation

An ERP implementation project is a long road with many opportunities to take a


wrong turn, especially without a clear roadmap. Whether the organization
upgrading from a legacy based system or automating from scratch, selecting and
deploying the right ERP solution is something organizations must get right.
Following are some rationales to help get to achieve a clear understanding.

58
Figure 7.1: Roadmap to a Successful ERP Implementation

Effective goal setting

ERP users often lose faith when slogging through the heart of an implementation
since there are typically many tough tasks to face as a system becomes more
intrinsic to a live environment. Therefore, any ability to illustrate and showcase
periodic roadmap successes serve as points of encouragement that can, not only,
help keep the project running on time, but also remind an enterprise workforce
which tracks lead to an ultimately successful business outcome.

Software Selection

Understanding what you want the software to do will help you quickly eliminate
systems that don’t meet your needs. As organizations narrow their search,
however, there are a few things they need to remember. It is extremely rare to
find a system that is going to meet every single one of the needs right out of the
box. Software customizations are a near certainty to get a new system to meet
organizations needs 100%. That said, prioritize the needs and try to find a
software that closely matches the company’s most important requirements
without the need for customization. If the consultant is suggesting heavy
customization to every single module then you’ve picked the wrong software.

Document key Requirements

Document key Requirements and process will become the foundation for
configuring the new system and also helps the implementation team with building
out the project plan. This include meetings with the implementation team and the
project team, as well as executive members – looking for red flags, or gaps
between the customers’ needs and system capabilities. Also, this includes
59
discussing detailed strategy with the executive team. It may be that there are new
initiatives underway that can affect the requirements of the system. For instance,
if the company is planning on opening few new stores in one country, there are
most likely important implications on how the new system should be set up.

Cost Control

The importance of cost management applies whether it’s simply oriented to an


early system research effort, considerations associated with identifying and
evaluating an ERP software provider, launch and implementation budgeting, or
even minding one’s enterprise pocketbook right up the point where a system is
about to “make money” on the bottom line. This latter awareness is really the
most important roadmap rationale of all, since cost-creep is intrinsic to many
enterprise threats. After all, if you’re not making more money than you’re
spending, you’re not going to be in business very long.

ERP Configuration

The modern ERP software systems have a number of parameters when it comes
to configuration, so it’s important to configure carefully since many of the
requirements you have for your system will be met (or not met) based on the
configuration of the ERP software. Some customization may still be necessary,
but a well selected and well configured system should minimize the need for
changes to the source code.

End-user training

This is another very important phase; normally it is often overlooked or


undervalued. This is when end-users will be trained to use the system; important
since the overall success of the ERP project and the business processes it impacts
rests in the hands of those who will use it day to day. After all, “You can have the
best technology in the world, but if you don’t have a community who wants to
use it and who are excited about it, then it has no purpose.” The most effective
ERP training educates users not just on “what does this button do?” but goes
beyond that to help them understand the software on a much deeper level; “what
is the purpose of this button and why does it matter?”

60
CHAPTER 8
LIMITATION & SCOPE OF FUTURE RESEARCH

61
Limitations and Scope of Future Research

Limitations
There are several limitations to this study, the most important one being the low
response rate to the survey and the small sample size. Of course, this limits
explanatory power of the study results. The main limitations are explain as
follows:
The response rate was less than 50%, which can mislead the results in the other
way. Finding targeted respondents was not easy since many respondents were not
sure that they were in the targeted group. They did not know the exact definition
of ERP systems, so they were not sure that the system they were using can be
considered an ERP system. That made the response rate lower than initially
expected, so the research needs to define ERP systems more clearly for better
responses, especially in regard to the Supply Chain Management industry specific
solutions.

Another limitation related to data collection that it was missing data in the survey
responses. Items related to the ERP implementation project have relatively low
response rates since some respondents who were not involved in the
implementation project may not be familiar with the relevant facts, especially for
items about the implementation progress of the project.

The sample size of the responses was not large enough to verify the proposed
ERP success model statistically, but a proper research needs more data points are
required for better results. As a rule of thumb, at least 10 responses per variable
are required to verify the research model properly but, realistically, more data
were needed to have better results for this study

Moreover, this study was a single point of time due to insufficient time. To follow
how perception of challenges in an ERP project change in a time series study
would be very interesting. It would provide a view of how the perceived
challenges are approached and how the perceived challenges change during the
project. Studying about these organisations over long time comes closer and
closer to their supplier in regards of ERP and information sharing would give
insight in the process. Also, an opportunity for future research is to widen the
view and interview customers and suppliers as well to get their views on the
change of an ERP system. It would give a more “all around” view rather than
only focus few companies.

62
Scope of Future Research
There are multiple ways that extending to ERP can be achieved to add value to
Supply Chain Management organisations. The options are varied and range from
in house activity to interactions with external parties. Organisations can gain
competitive advantage from ERP but they must embark on a process of
continuous improvement and organisation learning in order to do so.
Organisations who do not take this route will be caught by ‘competitive
convergence’ and eventually overtaken by their competitors. Ideas for possible
future studies raised by the main findings of this study are as follows:

This study found that a fully web enabled ERP services have helped to remove
many drawbacks of the earlier applications. This has gained momentum as it has
made ERP function more meaningful and dynamic with the latest inclusions. Web
enabled ERP services help the companies to keep track on what is going on. Since
the entire system comes under the purview of internet it is not possible for the
employees to engage in any sort of misappropriations funds or otherwise. In
addition the errors could be easily deduced and corrected. This system not only
helps the personnel in the company but also its stakeholders and well-wishers or
anyone who would like to obtain information on the company .They can access
the details anytime online.

Web enabled applications makes the task of the employees easy. They don't have
to rely on others before taking a decision for each and every petty issue. In fact it
has helped them to work efficiently and in a relaxed manner. Besides the
company, the external partners will be benefited lot as all the clarifications can
be made online. Since they tend to be crisp the outsiders will not make mistakes
in dealing with the company. The errors if any will be easily filtered in the online
tracking system and hence the rectifications will be very quick. This would not
have been possible without ERP on the web.
Web enabled applications have greatly reduced the limitations of manual data.
These manual data became easily accessible after computerization and enterprise
resource planning. However the data brought under public domain was still not
satisfactory. Web ERP applications have helped to improve this feature by
offering everything online. Web enabled ERP have been cited as one of the
important reason for ERP's dominance in the days to come. This system needs
more development apart from the present changes.
Another important issue this study found that the most important factor for ERP
success is “Function”, which can increase both perceived usefulness and the
quality of the system significantly, and eventually lead to having ERP benefits.
“Function” was defined as the functionality of ERP software and its capability of

63
matching with the company’s necessary business activities. The question that
arises from this finding is “How can we define our necessary business activities
properly and how does the ERP system match our requirements for the necessary
functions?” Without doubt, if we can address this issue properly, we should have
better chance to have ERP success and more benefits from successful ERP
software implementation.

The current trend of ERP implementation approach is using a best-of-breed


option in which separate software modules were selected for each process or
function. However, ERP vendors usually suggest their customers take their entire
software package to ensure better support and improved results of ERP
implementation. The questions come up from this situation are: “What are the
differences between these two approaches? Which approach is more suitable to
our company? If we combine these two approaches, how can we decide which
ERP modules should be included and which functions should be used in best-of-
breed solutions?” The answers to these questions will be valuable information to
most Supply Chain Organisations when they consider integrating ERP software
with their software package.

Most ERP vendors suggested that minimal customization of their software is the
best way to access full benefits of ERP systems for the company insisting on
changing the company’s business processes. On the other hand, most companies
want to keep their business processes with minimal changes and ask the ERP
vendor to customize its software. This might necessitate a balance point between
customization of software and changing organisation’s business processes. The
questions arising from this situation are: “How many of our processes will we
have to change and what is the impact of changing them?”, “To what extent will
we have to modify the ERP system? At what level of effort? At what cost? What
is the impact of modifications on our ability to upgrade to future versions of the
package?” These questions can be the most important issues that should be
considered in the early stage of the company’s decision making in a fresh ERP
implementation.

64
CHAPTER 9
CONCLUSION & BIBLIOGRAPHY

65
Conclusion

This study contributes to my knowledge of Enterprise Resource Planning systems


and Supply Chain research. As a result, this study provides organization a proved
reason to improve and extend the Supply Chain Management practices and ERP
System, through the innovation, investment, and development of these systems.
The efficiency and effectiveness of ERP System and SCM practices have positive
impact on both competitive advantage and firm’s performance. Have one or more
competitive advantage made organization has better performance. Organization
used SCM practices and ERP System to minimize the error on process and lower
cost production on gain competitive advantage in cost leadership and increase the
firm’s performance. It must be noted that SCM practices and ERP system may
influenced by such contextual factors like: firm size, distance, quantity of
transaction, type of industries, buyer preference and etc.
In order to implement ERP system, the organization needs to invest on software,
hardware and commit a great deal of organization resources. This may raise the
firm’s costs and expenses. Furthermore, ERP implementation is accompanied
with some integration problems, such as the integration with legacy systems, the
integration with internal business process and external partners. These problems
may hamper the firm’s daily operation and lead to an increase in costs and result
in a decline in financial performance. ERP may integrate with the firm’s daily
operation only after a long-term use and the financial benefits of ERP may show.
This indicates that the impacts of ERP implementation on performance
improvement have a time-lagged effect.
A more detailed analysis of the distribution of abnormal performance of the
sample companies suggests that some firms gain superior financial performance,
but some firms experience adverse financial performance. This may be because
the disparities among firms in their capabilities to manage the critical factors
influencing the ERP implementation. The firm’s leadership, organization
structure, culture, human resource and the implementation experience of IT
projects and other tangible and intangible resources could influence the
successful implementation of ERP and mediate the effects of ERP on firm
performance. ERP does not necessarily help them gain superior financial
performance especially in the years shortly after implementation. Due to the high
costs of ERP implementation, firms’ performance may decline in the years
shortly after ERP implementation. Hence, firms should set rational
implementation goal before ERP implementation and put more emphasis on
managing the implementation process.

66
The framework of the study provides a foundation for future study. For next study
that might conducted by other researchers, hopefully can accommodate another
factors that has not been explored on this research.

67
Bibliography
Ketchen et al., 2008 D. Ketchen, B. Boyd, D. Bergh, Research methodology in strategic management.
Past accomplishments and future challenges Organizational Research Methods, 11 (4) (2008), pp. 643–658

Susan, A. Sherer. 2005. From supply-chain management to value network advocacy: implications for e-supply chains.
Supply Chain Management: An International Journal 10 (2): 77--83.

Lummus, R., Vokurka, R., & Alber, K. (1998). Strategic supply chain planning. Production and Inventory Management
Journal, 39, 49-58

Kanakemedala, K., Ramsdell, G. and Srivatsan, V. 2003. Getting supply chain software right, McKinnse Quarterly 1.Short,
D. 2002. Dean's forum--convergence. Mid-American Journal of Business 17(1).

David, C. Chou, Xin Tan and Daivd C. Yen. 2004. Web technology and supply chain management.
Information Management & Computer Security 12 (4): 338--349.

Rahman Seresht and Afsar.(2008). The effect of information Sharing on competitive strategy and supply chain performance,
Iranian journal of information technology.1(2),pp37-48.

Chandra C, Grabis J (2007). Supply chain configuration –concepts, solutions and applications.
New York: Springer Science and Business Media

Norris et al., 2000 G. Norris, J.R. Hurley, K.M. Hartley, J.R. Dunleavy, J.D. Balls E-business and ERP:
Transforming the Enterprise John Wiley & Sons, Canada (2000)

Li, M. H. ; Robinson, E. H., 2006. Use of cottonseed meal in aquatic animal diets: a review.
North Am. J. Aquaculture, 68 (1): 14-22

Mzoughi, N., Bahri, N., & Ghachem, M. S. (2008). Impact of Supply Chain Management and ERP on organizational
performance and competitive advantage: Case of Tunisian companies. Journal of Global
Information Technology Management, 11 (3), 24-46.

Keskinocak, P. & Tayur, S. (2001). Quantitativ e Analysis for Internet-enabled Supply Chains. Interfaces, 31(2): 70-89.

Ie-Ray, Bb.S. (2003).yScotttie Ray February, 2003. Retrieved from


http://citeseerx.ist.psu.edu/viewdoc/download?doi=10.1.1.203.2878&rep=rep1&type=pdf

Cook, L. S., Heiser, D. R., &Sengupta, K. (2011). The moderating effect of supply chain role on the
relationship between supply chain practices and performance: An empirical analysis.

International Journal of Physical Distribution & Logistics Management, 41(2), 104–134. doi:10.1108/09600031111118521

Chen, I.J., & Paulraj, A. (2004). Towards a theory of supply chain management: the constructs and measurements.
Journal of Operations Management, 22 (2), 119-150.

Zhang, X., Donk, D. P. van, &Vaart, T. van der. (2011). Does ICT influence supply chain management and
performance?:
A review of survey-based research. International Journal of Operations & Production Management, 31(11), 1215–
1247. doi:10.1108/01443571111178501

Devenport, T. (1998). Putting the enterprise into the enterprise system. Harvard business review, 76(4), pp. 121-131.

Nah, F., Lau, J., & Kuang. (2001). Critical fac-tors for successful implementation of enterprise systems.
Business Process Management Journal, 7(3), 285-296

Ruivo, P., Oliveira, T., Johansson, B., &Neto, M. (2013). Differential Effects on ERP Post-Adoption
Stages across Scandinavian and Iberian SMEs1: Journal of Global Information Management,
21(3), 1–20. doi:10.4018/jgim.2013070101

Al-Fawaz, K., Al-Salti, Z., &Eldabi, T. (2008).Critical success factors in ERP implementation: A review.
Retrieved from http://v-scheiner.brunel.ac.uk/handle/2438/3336

68

You might also like