KEMBAR78
Risk Pool Game | PDF | Inventory | Retail
0% found this document useful (0 votes)
524 views5 pages

Risk Pool Game

The Risk Pool Game (RPG) simulates inventory management with and without risk pooling. It models a centralized system with one supplier, warehouse, and three retailers, and a decentralized system with one supplier serving three retailers directly. Players place orders and allocate inventory across retailers over multiple rounds to maximize profit while meeting demand. The game allows customizing settings like demand, costs, inventory policies, and initial conditions to experience the benefits of risk pooling.

Uploaded by

Tú Tú
Copyright
© © All Rights Reserved
We take content rights seriously. If you suspect this is your content, claim it here.
Available Formats
Download as PDF, TXT or read online on Scribd
0% found this document useful (0 votes)
524 views5 pages

Risk Pool Game

The Risk Pool Game (RPG) simulates inventory management with and without risk pooling. It models a centralized system with one supplier, warehouse, and three retailers, and a decentralized system with one supplier serving three retailers directly. Players place orders and allocate inventory across retailers over multiple rounds to maximize profit while meeting demand. The game allows customizing settings like demand, costs, inventory policies, and initial conditions to experience the benefits of risk pooling.

Uploaded by

Tú Tú
Copyright
© © All Rights Reserved
We take content rights seriously. If you suspect this is your content, claim it here.
Available Formats
Download as PDF, TXT or read online on Scribd
You are on page 1/ 5

THE RISK POOL GAME

I. INTRODUCTION
The Risk Pool Game (RPG) is develped by MIT to illustrate risk pooling concepts. In this game,
you imultaneously manage both a system with risk pooling (a centralized system), and a system
without risk pooling (a decentralized system). Recall that the risk pooling involves the use of cen-
tralized inventory to take advantage of the fact that if demand is higher than average at some re-
tailers, it is likely to be lower than average at others. Thus, if each retailer maintained seperate in-
ventory and safety stock, a higher level of inventory has to be maintained than if the inventory and
safety stock are pooled.

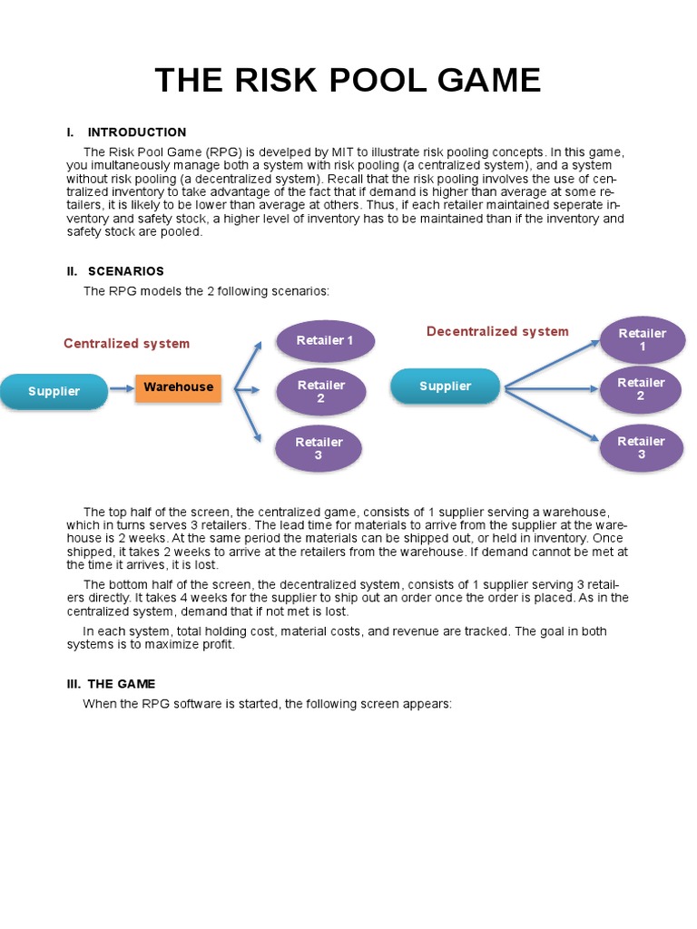
II. SCENARIOS
The RPG models the 2 following scenarios:

Decentralized system Retailer


Centralized system Retailer 1 1

Warehouse Retailer Supplier Retailer


Supplier 2
2

Retailer Retailer
3 3

The top half of the screen, the centralized game, consists of 1 supplier serving a warehouse,
which in turns serves 3 retailers. The lead time for materials to arrive from the supplier at the ware-
house is 2 weeks. At the same period the materials can be shipped out, or held in inventory. Once
shipped, it takes 2 weeks to arrive at the retailers from the warehouse. If demand cannot be met at
the time it arrives, it is lost.
The bottom half of the screen, the decentralized system, consists of 1 supplier serving 3 retail-
ers directly. It takes 4 weeks for the supplier to ship out an order once the order is placed. As in the
centralized system, demand that if not met is lost.
In each system, total holding cost, material costs, and revenue are tracked. The goal in both
systems is to maximize profit.

III. THE GAME


When the RPG software is started, the following screen appears:
A B

Step 1 To start this step, press the Start Round button. The inventory is advanced. In the
centralized game, this means that inventory 4 weeks away moves to 3 weeks away,
inventory 3 periods away added to the warehouse inventory, inventory 2 weeks away
moving to 1 week away, and inventory 1 week away added to retailer inventory. In the
decentralized game, inventory 4, 3 and 2 weeks away is moved to 3, 2, and 1 week
away respectively. Inventory 1 week away is added to retailer inventory.
Step 2 This step starts automatically. Orders are filled, and demand are met. Demand that
cannot be met immediately is lost.
Step 3 Place orders. You can keep default orders as per Inventory Policy you set (refer
subsection IV. 2 for further information), or type in new values. In the centralized sys-
tem, enter an order for the supplier in the box A closest to the supplier. Allocate the
warehouse inventory the 3 boxes B closest to the retailers. Note that the allocation
amount must be less than or equal to the total inventory. In the decentralized system,
enter an order for each retailer in each of 3 boxes C. When entries are completed (or
decisions are made to keep default values), press the Place Orders button.
Step 4 This step starts automatically. Orders are filled. The amount ordered is moved into
the inventory slots 4 weeks away. In the centralized system, the amount allocated to
each retailer is moved into the inventory slots 2 weeks away.
Step 5 This step starts automatically. A holding cost is charged for each unit in inventory,
revenue is realized for each unit sold, and the cost of each item sold is subtracted
from revenue. Service level, referred as the fill rate, is caculated as the fraction of
demand met over the total demand

IV. SETTINGS
This section follows the top menu in the RPG, and describes the options that can be set by
users.
1. File Commands
These commands are used to stop and reset play and exit the system.
• File - Reset: This command resets the game. All data from the previous game are lost.
• File - Exit: This command exit the game.
2. Play Commands
• Play - Start Round: This command duplicates the Start Round button to start each
round.
• Play - Place Orders: This command duplicates the Place Orders button after entering
orders and allocations.
• Play - Options: This command displays a submenu with the following choices:
- Initial Conditions: This command displays the following dialog box:

This enables you to select starting inventories throughout both systems. Note that in
the centralized system, each retailer must have the same initial inventory level. The
inventory in transit from the warehouse to a retailer must be the same for each of the
retailers and for both periods. Similar restrictions exist for the decetranlized system.
This option is used only before the first round is played.
- Demand: This command displays the following dialog box:

This enables you to control the demand faced by each of the retailers. The demand
is normally distributed, with the mean and standard deviation that can be adjusted. The
slider control at the top of the box enables you to control the correlation of the demand
at the retailers. If the slider is in the center of its range, demand will be independent. At
the right, demand is strongly negatively correlated, and vice versa at the left. Note that
this option can be used only before the first round is played.
- Inventory policy: This command displays the following dialog box:

This enables you to control the inventory policy that displays the default order and
allocation quantities. Note that you can always override the default suggestions when
you are playing, but having good defaults speeds up the game play. There are two
types of default policies: the Safety stock policy, and the Weeks of Inventory policy. Se-
lect between them using the raido buttons at the top of the dialog box.
The Safety Stock policy allows you to select order-up-to levels for the warehouse
and retailers in the centralized system, and the retailers in the decentralized system as
a function of demand mean and standard deviation.
When the Weeks of Inventory policy is used, a single value multiplied by the mean
demand is used to determine the order-up-to level.
To determine default orders, the system does the following:
‣ For the centralized system: Order quantity at warehouse = Order-up-to level -
inventory in transit to the warehouse - inventory at the warehouse - inventory in
transit to retailers - inventory at the retailer
Allocation at each retailer = Order-up-to level - inventory at retailer - inventory in
transit to retailer
‣ For the decentralized system: Order quantity at retailer = Order-up-to level - in-
ventory at retailer - inventory in transit to retailer
Note that this option can be used at the start of any round.
- Cost: This command displays the following dialog:
This enables you to adjust costs, and revenue per item. Note that this option can be
used only before the first round is played.
3. Reports Commands
• Reports - Orders: This command displays the following report, which lists orders placed
by the warehouse in the centralized game, and retailers in the decentralized game. Select
Done to hide the report.

• Reports - Demand: This command displays the following report, which lists demand
faced by the retailers since the start of the game. Select Done to hide the report.

V. HOW TO PLAY
This is a team game. Each team will download and install the game in one laptop, and play in
class. The game should be installed in Window system. All teams will compete in two games:
• In the first game, all team will play manually for 10 rounds. Innitially, each team has 5 min-
utes to adjust Demand, and Cost in Settings according the new data given by the lecturer.
Then, they have 2 minutes for each round to manually decide and type in values for blanked
boxes.
• In the second game, each team has 15 minutes to adjust Inventory Policy, and Initial Condi-
tions in Settings according the new data. They will then have the software play the game for
them for 10 rounds.

You might also like