KEMBAR78
Agile Waterfall Hybrid Pmi May 2015 | PDF | Agile Software Development | Scrum (Software Development)
0% found this document useful (0 votes)
174 views18 pages

Agile Waterfall Hybrid Pmi May 2015

The document describes a hybrid agile-waterfall approach used for a data and business intelligence project. It discusses using agile methods like sprints and daily standups within the overall phases of a waterfall approach to allow for faster development, testing, and user involvement. Selling the hybrid approach involved highlighting constraints and benefits like reduced risks and earlier deliverables. The project was successful due to being able to make progress faster with limited resources.

Uploaded by

rf_1238
Copyright
© © All Rights Reserved
We take content rights seriously. If you suspect this is your content, claim it here.
Available Formats
Download as PDF, TXT or read online on Scribd
0% found this document useful (0 votes)
174 views18 pages

Agile Waterfall Hybrid Pmi May 2015

The document describes a hybrid agile-waterfall approach used for a data and business intelligence project. It discusses using agile methods like sprints and daily standups within the overall phases of a waterfall approach to allow for faster development, testing, and user involvement. Selling the hybrid approach involved highlighting constraints and benefits like reduced risks and earlier deliverables. The project was successful due to being able to make progress faster with limited resources.

Uploaded by

rf_1238
Copyright
© © All Rights Reserved
We take content rights seriously. If you suspect this is your content, claim it here.
Available Formats
Download as PDF, TXT or read online on Scribd
You are on page 1/ 18

Agile-Waterfall Hybrid

Jessica LaGoy, MS, PMP


About Jess
• BS – Applied Physics, WPI / MS – Cybersecurity, UMUC

• PMP, ITIL, Data Scientist, Tableau, Alteryx

• Project Experience
• Data and technology
• Construction
• Education
• Non-Profit

• Down time
• Dogs and chaos
• Muay Thai
• Non-fiction addict
Working Double Duty
Senior Program Manager turned Senior
Data Intelligence Engineer @ EMC

• Technical resource for data intelligence


• Program manager for global analytics projects
• Global Services
• Customer Services
• Collaboration across multiple teams
• Matrix management environment
• Projects include development of tools, processes,
reporting structures, and the actual data solutions
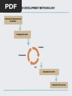
Agile Basics
Project work that follows a cyclical path over
multiple iterations. Less rigid and able to
evolve during the project execution.

• Individuals and interactions over


processes and tools

• Working software over comprehensive


documentation

• Customer collaboration over contract


negotiation

• Responding to change over following a


plan
Agile Basics
Agile vs Waterfall
Agile vs Waterfall
Agile vs Waterfall
Looking at Hybrid Solutions

Existing Use Cases


• HW/SW combined solutions/products

Resource for Determining Fit


• http://www.bpminstitute.org/resources/articles/hybrid-sdlc

My Experience Deploying
• Data/Business intelligence projects
Deploying a Hybrid Solution
• Team not co-located
• Project not a SW only solution
• Need faster development, testing, deployment
• Need immediate relief from current situation
• Want more input & involvement from users
• Not enough resources to have dedicated to this
project only / sharing resources for other
functions and responsibilities
• Not possible to have all information up front due
to nature of deliverables or solution desired
Selling the Idea of Stepping
Away from Waterfall
Points Highlighted
• Slow progress on project/program from previous team
• Resource availability/constraints
• Nature of deliverables/requirements
• Time constraints/need for urgency
• Benefits of allowing additional user input/involvement
• Benefits of ongoing development / testing for quality and
improved business value
• Reduced risk of failure
• Earlier usability/replacement of non-functional existing
options
Selling the Idea of Stepping
Away from Waterfall
Keeping Everyone Happy
• Organization of processes, requirements, and
deliverables in phases
• Review of contents of each phase near end of
previous phase
• Create phased rollout of documentation required
for business to align with priorities
• Increased communications to users about process
and progress
• 1-2 calls per week for updates by group/function
instead of daily scrums for larger group
Success!
Success due to ability to move further faster with
limited resources and not having to experience
delay from requirements gathering and testing

1st Quarter – storming and struggle, but large steps forward


while accumulating requirements

2nd Quarter – significant functionality improvements, high


levels of user satisfaction, flushed out hidden
requirements

3rd Quarter – 6 months ahead of schedule from original plan


prior to takeover/transition to hybrid methodology
Cheat Sheet
The 12 Agile Principles
The 12 Agile Principles are a set of guiding concepts that support project teams in implementing agile projects.
Use these concepts to implement agile methodologies in your projects.

1.Our highest priority is to satisfy the customer through early and continuous delivery of valuable
software.
2.Welcome changing requirements, even late in development. Agile processes harness change for the
customer's competitive advantage.
3.Deliver working software frequently, from a couple of weeks to a couple of months, with a preference to
the shorter timescale.
4.Business people and developers must work together daily throughout the project.
5.Build projects around motivated individuals. Give them the environment and support they need, and
trust them to get the job done.
6.The most efficient and effective method of conveying information to and within a development team is
face-to-face conversation.
7.Working software is the primary measure of progress.
8.Agile processes promote sustainable development. The sponsors, developers, and users should be able
to maintain a constant pace indefinitely.
9.Continuous attention to technical excellence and good design enhances agility.
10.Simplicity — the art of maximizing the amount of work not done — is essential.
11.The best architectures, requirements, and designs emerge from self-organizing teams.
12.At regular intervals, the team reflects on how to become more effective, then tunes and adjusts its
behavior accordingly.
Cheat Sheet
Cheat Sheet
Agile Project Management Artifacts
Project progress needs to be measurable. Agile project teams often use six main
artifacts, or deliverables, to develop products and track progress, as listed here:

•Product vision statement: An elevator pitch, or a quick summary, to communicate


how your product supports the company's or organization's strategies. The vision
statement must articulate the goals for the product.

•Product backlog: The full list of what is in the scope for your project, ordered by
priority. Once you have your first requirement, you have a product backlog.

•Product roadmap: The product roadmap is a high-level view of the product


requirements, with a loose time frame for when you will develop those requirements.

•Release plan: A high-level timetable for the release of working software.

•Sprint backlog: The goal, user stories, and tasks associated with the current sprint.

•Increment: The working product functionality at the end of each sprint.


Cheat Sheet
Agile Project Management Events
Most projects have stages. Agile projects include seven events for product development. These events are
meetings and stages and are described in the following list:

•Project planning: The initial planning for your project. Project planning includes creating a product vision
statement and a product roadmap, and can take place in as little time as one day.
•Release planning: Planning the next set of product features to release and identifying an imminent product
launch date around which the team can mobilize. On agile projects, you plan one release at a time.
•Sprint: A short cycle of development, in which the team creates potentially shippable product functionality.
Sprints, sometimes called iterations,typically last between one and four weeks. Sprints can last as little as one
day, but should not be longer than four weeks. Sprints should remain the same length throughout the entire
projects.
•Sprint planning: A meeting at the beginning of each sprint where the scrum team commits to a sprint goal. They
also identify the requirements that support this goal and will be part of the sprint, and the individual tasks it will
take to complete each requirement.
•Daily scrum: A 15-minute meeting held each day in a sprint, where development team members state what they
completed the day before, what they will complete on the current day, and whether they have any roadblocks.
•Sprint review: A meeting at the end of each sprint, introduced by the product owner, where the development
team demonstrates the working product functionality it completed during the sprint.
•Sprint retrospective: A meeting at the end of each sprint where the scrum team discusses what went well, what
could change, and how to make any changes.
Cheat Sheet

You might also like