KEMBAR78
System Design Data Flow Diagrm User | PDF | Computers
0% found this document useful (0 votes)
62 views9 pages

System Design Data Flow Diagrm User

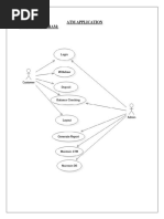
This document outlines different types of system design diagrams including data flow diagrams, use case diagrams, class diagrams, sequence diagrams, activity diagrams, component diagrams, and entity relationship diagrams. The diagrams show interactions between a user and admin and how data and processes flow between these entities at a high level.
Copyright
© © All Rights Reserved
We take content rights seriously. If you suspect this is your content, claim it here.
Available Formats
Download as DOCX, PDF, TXT or read online on Scribd
0% found this document useful (0 votes)
62 views9 pages

System Design Data Flow Diagrm User

This document outlines different types of system design diagrams including data flow diagrams, use case diagrams, class diagrams, sequence diagrams, activity diagrams, component diagrams, and entity relationship diagrams. The diagrams show interactions between a user and admin and how data and processes flow between these entities at a high level.
Copyright
© © All Rights Reserved
We take content rights seriously. If you suspect this is your content, claim it here.
Available Formats
Download as DOCX, PDF, TXT or read online on Scribd
You are on page 1/ 9

System Design

Data Flow Diagrm


User
Admin
Usecase Diagram
User

Admin
Class Diagram

Sequence Diagram
User
Admin

Activity Diagram
User
Admin
Component Diagram
User

Admin
ER Diagram
User

Admin

You might also like