KEMBAR78
Issue Tracking System | PDF | Consultant | Software Bug
0% found this document useful (0 votes)
155 views3 pages

Issue Tracking System

The document describes the process for handling tickets, or issues, in an SAP support project. Tickets are logged by end users and prioritized as high, medium, or low severity. Support consultants work to resolve tickets on a priority basis within specified time limits. The process involves the consultant debugging and testing the fix on a development client, the end user testing it on a QA client, and the basis consultant transporting the approved fix to the production client. An example ticket involving a sales order issue is provided to illustrate the process.
Copyright
© Attribution Non-Commercial (BY-NC)
We take content rights seriously. If you suspect this is your content, claim it here.
Available Formats
Download as DOC, PDF, TXT or read online on Scribd
0% found this document useful (0 votes)
155 views3 pages

Issue Tracking System

The document describes the process for handling tickets, or issues, in an SAP support project. Tickets are logged by end users and prioritized as high, medium, or low severity. Support consultants work to resolve tickets on a priority basis within specified time limits. The process involves the consultant debugging and testing the fix on a development client, the end user testing it on a QA client, and the basis consultant transporting the approved fix to the production client. An example ticket involving a sales order issue is provided to illustrate the process.
Copyright
© Attribution Non-Commercial (BY-NC)
We take content rights seriously. If you suspect this is your content, claim it here.
Available Formats
Download as DOC, PDF, TXT or read online on Scribd
You are on page 1/ 3

Handling tickets is called Issue Tracking system.

The errors or bugs forwarded by the end user to the support


team are prioritized under three seviority High, Medium and Low. Each and every seviority as got its time limits
before that we have to fix the error.

The main job of the supporting consultant is to provide assistance on line to the customer or the organisation
where SAP is already implemented for which the person should be very strong in the subject and the process
which are implemented in SAP at the client side to understand,to analyse,to actuate and to give the right solution
in right time.This is the job of the support consultant.

The issues or the tickets(problems) which are arised is taken care of on priority basis by the support team
consultants.

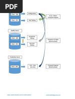
The work process in support projects are given below for your reference.

1. The customer or the end user logs a call through any tool or by mail (RADIX).

2. Each one of the support team is a part of support group.

3. Whenever a customer logs a call he /she has to mention to which work group (by name).

4. Once the calls came to the work group the support consultant or the team need to send an IR (Initial
Response) to the user depending upon the priority of the calls. (Top,High,Med,Low,None)

5. Then the error is fixed, debugged by the support consultant or the team. Then after testing properly by
generating TR(Transport Request through the basis admin)

6. Then it is informed to the end user/customer/super user about the changes which have moved to the
production server by CTS process.

These are the process. In summary, what I understand is that if any configuration or customization is required to
solve the issue, then the consultant have to work on DEV Client, then the end user will test it in the QA client and
after approval the BASIS consultant has to transport it to the PRODUCTION client.

An example:
Tickets in SD can be considered as the problems which the end user or the employee in the company face while
working on R/3. Tickets usually occur during the implementation or after theimplementation of the project. There
can be numerous problem which can occur in the production support and a person who is working in the support
has to resolve those tickets in the limited duration, every ticket has the particular deadline alert so your
responsibility is to finish it before that deadline.

To begin with , we should give "TICKET" to you for not knowing it.

Here is an eg of a ticket raise:


End user is not able to
1. Create Sales order for a customer from a New plant , since shipping point determination is not happened .
( Without Shipping point the document becomes INCOMPLETE and he will not be able to proceed further like
DELIVERY, BILLING).

He raises a ticket and the priority is set in one of the below:


1. Low 2. Medium 3. High.

Now you need to solve this ticket. You would analyze the problem and identify that the SP configuration has to be
done for the new plant.

You would request a transport for DEV CLIENT to BASIS. You do the change and Request one more Transport
to BASIS for QA client. The End user will test the same by creating a sales order for the new plant and approve
it.
Finally, you request a transport to move the changes to PRODUCTION. Once the change is deployed in
production the TICKET is closed. What I have given is a small example. You would get some real issues with
severity HIGH in your day-day support.

In support project, there is a agreement between client and company that is SLA -Service level
agreement.

The sturucture is like 4 hrs , 1 day and 7 day.

Client divided the calls in ratio of this time duration like 30 calls should resolved in 4 hrs, 50 calls
should resolved in 1 day and 20 in 7 days (Those are serious issues).

You can say that you were good performer in your team, you always followed the SLA. It never
happens that you never meet the SLA.

"Ship to part 10000000 not defined for sales area zxt2 j1 c1."

So go to VD02 and give the ship to party number and give the sales area zxt2 / j1 / c1 , and check
weather it has been maintained or not. If not maintained then maintain the ship to party in that sales
area and create sales order again

Posting only possible in periods 2010/02 and 2010/01 in company code xxxx.

Use MMPV
enter company code , period and Year Execute

Control indicators for controlling area XXXX do not exist

Use T code OKKP in that


first Select controlling Area & then select Activate components / control indicators

Activate components for fiscal year 2009 & also for 2010 in OKKP

Special Stock W not supported

Please check the schdule lines C0 and C1.

MAINTAIN MOVEMENT TYPE 633

Thank you very much, I finally find the mistakes, it's because of setting up schedule line in free of
charge for customer consignment.

"The Item category TA TANN can not be invoiced with billing type F2

hi go to VOV7 and check the Billing Relevance

as per stand it is A Delivery-related billing document

are you trying to create billing with refenrece to order???


If you wish to do billing with reference to Order then change Billing Relevance to
B: Relevant for order-related billing - status according to order quantity
Billing is based on the sales document. The requested delivery quantity determines the billing status
Text not getting copied into sales order

We have a Scenario where many Texts are maintained in a Quotation like Billing notes, Promotional
material, Material Quality etc.
The same texts are been copied into Sales Order.
But Unfortunately, the details that are maintained in Billing notes are been copied into Promotional
Material in Sales order.
This Sales order is created w.r.t. the same Quotation.

1. Just check all your text determination configuration has done correctly.
2. Check your copy control from quotation to Sales order, check your copy requirement. QT to OR
then in header data change 101 routine to 301.

You might also like