KEMBAR78
AWS Encryption SDK | PDF | Encryption | Information Technology
0% found this document useful (0 votes)
144 views1 page

AWS Encryption SDK

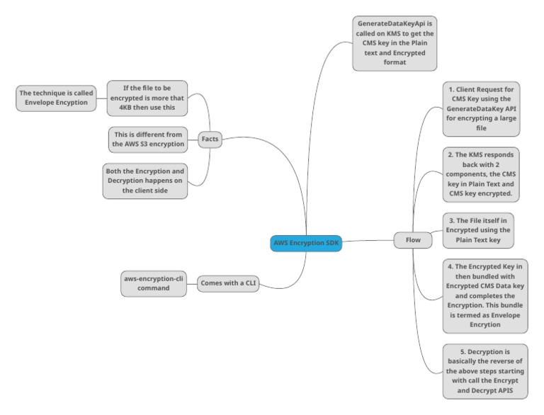
1. The GenerateDataKey API from KMS is called to retrieve an encryption key in both plain text and encrypted formats for encrypting large files. 2. The encryption and decryption of the file happens on the client side using the plain text key, with the encrypted key bundled with the encrypted file data in a process called envelope encryption. 3. Decryption involves calling the decrypt API to decrypt the encrypted key and then using the plain text key to decrypt the file data.

Uploaded by

abhi4wit
Copyright
© © All Rights Reserved
We take content rights seriously. If you suspect this is your content, claim it here.
Available Formats
Download as PDF, TXT or read online on Scribd
0% found this document useful (0 votes)
144 views1 page

AWS Encryption SDK

1. The GenerateDataKey API from KMS is called to retrieve an encryption key in both plain text and encrypted formats for encrypting large files. 2. The encryption and decryption of the file happens on the client side using the plain text key, with the encrypted key bundled with the encrypted file data in a process called envelope encryption. 3. Decryption involves calling the decrypt API to decrypt the encrypted key and then using the plain text key to decrypt the file data.

Uploaded by

abhi4wit
Copyright
© © All Rights Reserved
We take content rights seriously. If you suspect this is your content, claim it here.
Available Formats
Download as PDF, TXT or read online on Scribd
You are on page 1/ 1

GenerateDataKeyApi is

called on KMS to get the


CMS key in the Plain
text and Encrypted
format

If the file to be 1. Client Request for


The technique is called
encrypted is more that CMS Key using the
Envelope Encyption
4KB then use this GenerateDataKey API
for encrypting a large
file
This is different from
Facts
the AWS S3 encryption
2. The KMS responds
back with 2
Both the Encryption and components, the CMS
Decryption happens on key in Plain Text and
the client side CMS key encrypted.

3. The File itself in


Encrypted using the
Flow Plain Text key
AWS Encryption SDK

4. The Encrypted Key in


aws-encryption-cli then bundled with
Comes with a CLI Encrypted CMS Data key
command
and completes the
Encryption. This bundle
is termed as Envelope
Encrytion

5. Decryption is
basically the reverse of
the above steps starting
with call the Encrypt
and Decrypt APIS

You might also like