KEMBAR78
Purchasingflowcharts PDF | PDF | Accounts Payable | Business Process Management
100% found this document useful (1 vote)
446 views2 pages

Purchasingflowcharts PDF

The document outlines the purchasing process flow from an inventory check showing low commodities to a supplier receiving payment. It involves the requesting department completing a purchase requisition that is sent to the purchasing department. The purchasing department requests quotations, bids or proposals from suppliers. Once evaluated, the purchasing department completes a purchase order that is sent to the supplier to fulfill. The finance department then verifies funds and approves the invoice for payment.
Copyright
© © All Rights Reserved
We take content rights seriously. If you suspect this is your content, claim it here.
Available Formats
Download as PDF, TXT or read online on Scribd
100% found this document useful (1 vote)
446 views2 pages

Purchasingflowcharts PDF

The document outlines the purchasing process flow from an inventory check showing low commodities to a supplier receiving payment. It involves the requesting department completing a purchase requisition that is sent to the purchasing department. The purchasing department requests quotations, bids or proposals from suppliers. Once evaluated, the purchasing department completes a purchase order that is sent to the supplier to fulfill. The finance department then verifies funds and approves the invoice for payment.
Copyright
© © All Rights Reserved
We take content rights seriously. If you suspect this is your content, claim it here.
Available Formats
Download as PDF, TXT or read online on Scribd
You are on page 1/ 2

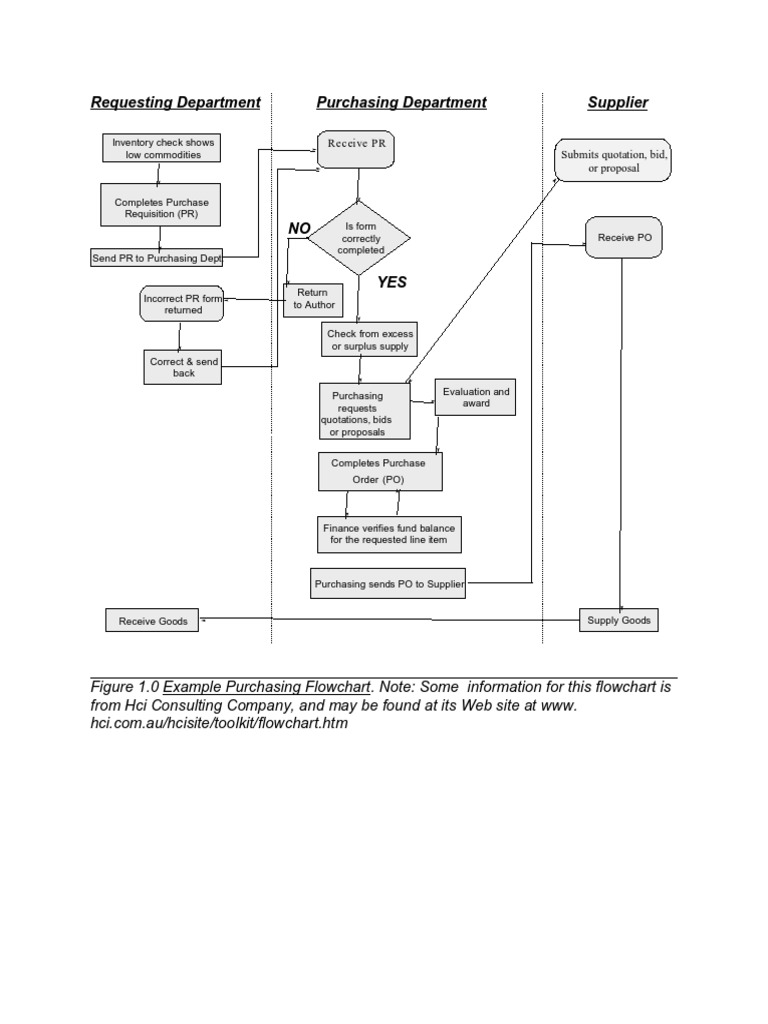
Requesting Department Purchasing Department Supplier

Inventory check shows Receive PR


low commodities Submits quotation, bid,
or proposal

Completes Purchase
Requisition (PR)
NO Is form
correctly Receive PO
completed
Send PR to Purchasing Dept.

YES
Return
Incorrect PR form
to Author
returned

Check from excess


or surplus supply
Correct & send
back

Purchasing Evaluation and


requests award
quotations, bids
or proposals

Completes Purchase
Order (PO)

Finance verifies fund balance


for the requested line item

Purchasing sends PO to Supplier

Receive Goods Supply Goods

Figure 1.0 Example Purchasing Flowchart. Note: Some information for this flowchart is
from Hci Consulting Company, and may be found at its Web site at www.
hci.com.au/hcisite/toolkit/flowchart.htm
Requesting Dept. Purchasing Dept. Supplier Finance Dept.

Inventory check shows Receive PR Receive materials


low commodities Submits receiving report from
quotation, bid, requesting dept.
or proposal
Completes Purchase
Requisition Is form
correctly Receive PO Checks materials
receiving report against
NO completed?
requisition, p.o., &
Send PR to Purchasing Dept. YES invoice from supplier

Return
Incorrect PR form to Author
returned

Materials
Check from excess received
or surplus supply complete
Correct & send as
back requested?
NO
Purchasing Evaluation and
requests award
quotations, bids Incomplete or
or proposals YES
back order
shipments
Completes Purchase held for
payment until
Order (PO)
fully received

Fin. Dir. approves


Finance verifies fund balance
for the requested line item invoice for payment
to supplier

Purchasing sends PO to Supplier


Fin. Dir. co-signs county
Receive Goods Supply Goods warrant/check & sends to
supplier

Receives county
Matches items received warrant/check
against packing list &
receiving copy of p.o. &
sends receiving report to
finance

Figure 2.0 Example Purchasing (Including Accounts Payable) Flowchart. Note: Some
information for this flowchart is from Hci Consulting Company, and may be found at its
Web site at www. hci.com.au/hcisite/toolkit/flowchart.htm

You might also like