KEMBAR78
Standard Operating Procedures | PDF | Occupational Safety And Health | Competence (Human Resources)
0% found this document useful (0 votes)
340 views139 pages

Standard Operating Procedures

This document provides standard operating procedures for safety and health training at an organization. It outlines the background, purpose, objectives and scope of the training program. The SOP describes how the training program aims to fulfill regulatory requirements and ensure personnel have the proper competencies for their jobs. It also covers related documents, definitions of key terms, and roles and responsibilities for managing the training program.

Uploaded by

AnilZapate
Copyright
© © All Rights Reserved
We take content rights seriously. If you suspect this is your content, claim it here.
Available Formats
Download as PDF, TXT or read online on Scribd
0% found this document useful (0 votes)
340 views139 pages

Standard Operating Procedures

This document provides standard operating procedures for safety and health training at an organization. It outlines the background, purpose, objectives and scope of the training program. The SOP describes how the training program aims to fulfill regulatory requirements and ensure personnel have the proper competencies for their jobs. It also covers related documents, definitions of key terms, and roles and responsibilities for managing the training program.

Uploaded by

AnilZapate
Copyright
© © All Rights Reserved
We take content rights seriously. If you suspect this is your content, claim it here.
Available Formats
Download as PDF, TXT or read online on Scribd
You are on page 1/ 139

Version #:

1
{Logo} {Organization} {Document #: }
Page 1 of 139
Title: STANDARD OPERATING PROCEDURES FOR Effective Date:
SAFETY AND HEALTH TRAINING MM/DD/YYYY
APPENDIX B

1. Introduction

1.1 Background

This information has been developed to assist federal agencies in the development
of safety and health training and is intended to assist Federal Agencies as they strive to
improve workplace health and safety. While we attempt to thoroughly address specific
topics or hazards, it is not possible to include discussion of everything necessary to
ensure a healthy and safe working environment in a document of this nature. Thus, this
information must be understood as a tool for addressing workplace hazards, rather than
an exhaustive statement of an employer’s legal obligations, which are defined by statute,
regulations, and standards. Likewise, to the extent that this information references
practices or procedures that may enhance health or safety, but which are not required by a
statute, regulation, or standard, it cannot, and does not, create additional legal obligations.
Finally, over time, OSHA may modify rules and interpretations in light of new
technology, information, or circumstances; to keep apprised of such developments, or to
review information on a wide range of occupational safety and health topics, you can
visit OSHA’s website at www.osha.gov.

This Standard Operating Procedure (SOP) is intended as a template that Federal Agencies
can use to improve their safety and health training. It may be useful for Federal Agencies
to develop other policy and procedures as a companion to this SOP. Furthermore, the
appendices contain references and documents that do not apply universally to all Federal
Agencies. The intent of this document is to provide research that can be tailored to the
specific agency so that the training developed can promote safe and healthy workplaces.

1.2 Purpose

This document establishes procedures that govern safety and occupational health (OSH)
training, including training management, development, delivery, evaluation, and record
keeping for personnel working at {organization}. This training standard operating
procedure (SOP) is intended to document the {organization’s} commitment to provide
not only training that is required by regulation (federal, state, local) or policy but also to
affirm the {organization’s} commitment to continued OSH excellence. At stake are
injuries and illnesses that occur to our personnel because personnel are not properly
trained to do the jobs assigned to them.

This SOP fulfills the requirements of {name of Safety and Health Management System
(SHMS), e.g. OHSAS 18001:2007 or ANSI/AIHA Z-10:2012} for identification of
competency requirements associated with those personnel who work in jobs that involve
implementing, maintaining and/or improving Safety and Health Management System

Uncontrolled when printed: 7/28/2014


For the most current copy, check the {___ list on the (location of electronic file)}
For Internal Use Only
Version #:
1
{Logo} {Organization} {Document #: }
Page 2 of 139
Title: STANDARD OPERATING PROCEDURES FOR Effective Date:
SAFETY AND HEALTH TRAINING MM/DD/YYYY
APPENDIX B

(SHMS) components; and/or apply OSH operational controls. This SOP was also adapted
from ANSI/ASSE Z490.1 (2009) as it relates to consensus criteria for accepted practices
in safety and health training. This SOP also aligns with {other orders or guidelines related
to activities associated with training requirements}.

1.3 Objectives

The following objectives will be addressed in this SOP:

• Presentation of unambiguous and relevant safety and health training


requirements appropriate for each position and individual;
• Criteria used to establish relevance of proposed training to required
competencies;
• Compliance with federal, state and local regulatory safety and health training
requirements as well as agency/regional policy;
• Clear roles and responsibilities for management and staff charged with
providing safety and health training;
• Factors that shall be considered when choosing training coursework/providers
to help assure training is of high quality;
• Documentation and tracking that is readily accessible and allows the safety
and health professionals, employees and their managers to access the status of
an individual’s training in real time.
• Documentation and tracking that allows management to assess the
effectiveness of the training program.

1.4 Scope

This procedure applies to any kind of training completed by personnel employed at


{organization} where work performance includes training required by regulation or
statute, or training helps ensure the fulfillment of OSH and/or SHMS-related duties,
responsibilities and competence of personnel.

2. Activities Affected

All operations within {Organization’s} SHMS scope.

3. Related Documents and Forms

3.1 {Organization’s} SHMS Manual, Section {#.#}

Uncontrolled when printed: 7/28/2014


For the most current copy, check the {___ list on the (location of electronic file)}
For Internal Use Only
Version #:
1
{Logo} {Organization} {Document #: }
Page 3 of 139
Title: STANDARD OPERATING PROCEDURES FOR Effective Date:
SAFETY AND HEALTH TRAINING MM/DD/YYYY
APPENDIX B

3.2 Relevant clauses of SHMS standard (e.g. OHSAS 18001:2007 clause 4.4.2,
Competence, Training and Awareness, ANSI/AIHA Z-10:2012 clause 5.2
Education, Training, Awareness and Competence)
3.3 Safety and Health Management Plans
3.4 Work Control Plan Review Form
3.5 {Organization’s} Safety and Health Program Guideline (Date)
3.6 {Organization’s} Safety and Health Guideline for Job Hazards Analyses (Date)
3.7 Code of Federal Regulations, Title 29, Parts 1910, 1926, and 1960
3.8 {Organization’s} Order ####.#, Safety and Health Management Program
3.9 OSHA Publication 2254, Training Requirements in OSHA Standards and
Training Guidelines
3.10 ANSI/ASSE Z490.1 (2009) Criteria for Accepted Practices in Safety, Health, and
Environmental Training
3.11 Designing and Delivering Effective Training, Susan M. McMaster, CIT, National
Environmental, Safety and Health Training Association, 2004.

4. Definitions

4.1 Competency: Capability to minimize the risk to safety and health though system
effectiveness and individual performance.

4.2 Control: Physical or administrative action, or a combination of these, applied to a


given operation or activity that reduces the actual or potential risks associated
with identified hazards of that activity or operation. A control is applied to
eliminate and/or reduce risks to acceptable levels, if possible and practical.
Training is considered an administrative control.

4.3 Formative assessment: Assessment techniques used by training providers


during learning activities to improve learning content and trainee performance.

4.4 Hazard: Source, situation or act with a potential for OSH consequence in terms
of human injury or ill health/illness, or a combination of these. It also applies to
the potential for damages to or destruction of {organization} property or other
assets.

4.5 Health training: Any activity provided to personnel to gain, improve, or retain
knowledge, skills, or abilities related to the adaption of work to the worker and/or
the worker to the job, e.g. ergonomics training and wellness training; or, training
related to health hazards.

Uncontrolled when printed: 7/28/2014


For the most current copy, check the {___ list on the (location of electronic file)}
For Internal Use Only
Version #:
1
{Logo} {Organization} {Document #: }
Page 4 of 139
Title: STANDARD OPERATING PROCEDURES FOR Effective Date:
SAFETY AND HEALTH TRAINING MM/DD/YYYY
APPENDIX B

4.6 Ill health or illness: Identifiable, adverse physical or mental condition arising
from and/or made worse by a work action, activity and/or work-related situation.

4.7 Learning objective: A statement in specific and measurable terms that describes
what the learner will know or be able to do as a result of engaging in the learning
activity.

4.8 Personnel: All managers, employees, contractors and subcontractors, grantees,


interns, volunteers or others who may be involved with any of the work actions
performed in or on the facilities or involved with the organizations managed field
work.

4.9 Risk: Combination of the probability of an occurrence of an OSH consequence


and the severity of that consequence that can be caused by a hazard.

4.10 OSH Management Plans (SHMPs): Written plans which guide achievement of
established objectives and targets, and are directly linked to them. SHMPs contain
details on the resources (e.g., financial, human, and technological) and timeframes
to accomplish the objectives and targets. They also contain information describing
the approaches and strategies for achieving objectives and targets, as well as
performance indicators, applicable operational controls, roles and responsibilities
to accomplish tasks, and competency requirements for individuals to accomplish
those tasks. The SHMP ties many elements of the SHMS together (e.g., priority
hazards and risks, objectives and targets, resources, responsibilities, and
capabilities) and provides an integrated view of the disparate requirements in the
SHMS.

4.11 Safety training: Any activity provided to personnel to gain, improve, or retain
knowledge, skills, or abilities related to helping them to become more safety-
conscious in aspects of safety.

4.12 OSH consequence: Any adverse change to an employee’s, grantee’s, student’s,


contractor’s or visitor’s health or well-being resulting from the organization’s
facilities, operations, activities, products and/or services.

4.13 Summative assessment: The trainee is administered a test which is designed to


summarize what has been learned.

4.14 Work control plan (WCP): A document that includes detailed information
about particular work actions (recurring or non-recurring), and provides

Uncontrolled when printed: 7/28/2014


For the most current copy, check the {___ list on the (location of electronic file)}
For Internal Use Only
Version #:
1
{Logo} {Organization} {Document #: }
Page 5 of 139
Title: STANDARD OPERATING PROCEDURES FOR Effective Date:
SAFETY AND HEALTH TRAINING MM/DD/YYYY
APPENDIX B

identification of the hazards and risks associated with those work actions.
Additionally, the document will include or reference controls that define the
necessary actions that will be taken during conduct of the work actions to
eliminate, avoid and/or minimize the identified hazards and risks. The WCP
requires preparation, review, approval, maintenance and/or closure according to
this procedure.

4.15 Workplace: Any physical location in which work-related activities of the


organization are performed under the control of the organization. This includes
those activities involved with field work, personnel in transit (plane, train,
automobile) or other non-traditional locations or situations in which the
{organization} employees, or those working on the {organization’s} behalf,
complete work actions.

5. Roles and Responsibilities

5.1 Managers and Supervisors


5.1.1 Are ultimately responsible for assuring that an appropriate level of
effective health and safety training is occurring within or originating from
their organizations.
5.1.2 Supervisors shall assure that an employee does not perform work prior to
receiving appropriate work-related training.
5.1.3 Supervisors shall assure that changes in methods or introduction of new
analyses are evaluated for changes in training requirements and that any
changes are included in the Work Control Plan and communicated to the
Health and Safety Manager.
5.1.4 Management shall review the results of safety audits for site compliance.

5.2 Safety and Health Managers shall:


5.2.1 Ensure that sources of training are of high quality and appropriately
address training needs;
5.2.2 Monitor training records to make certain that the type of training and
training frequency required by statute/regulation is occurring;
5.2.3 Conduct/oversee training as appropriate;
5.2.4 Update training requirements per job hazard analyses and work control
plans or as mandated by regulation or statute;
5.2.5 Maintain documentation of training records.

5.3 Site Employees:


5.3.1 Shall comply with training requirements by attending training germane to
their job assignment.

Uncontrolled when printed: 7/28/2014


For the most current copy, check the {___ list on the (location of electronic file)}
For Internal Use Only
Version #:
1
{Logo} {Organization} {Document #: }
Page 6 of 139
Title: STANDARD OPERATING PROCEDURES FOR Effective Date:
SAFETY AND HEALTH TRAINING MM/DD/YYYY
APPENDIX B

5.3.2 Should be pro-active in identifying areas for which they believe training
should be enhanced/upgraded to allow them to understand and manage the
risks associated with their job assignment.
5.3.3 Shall check their on-line training records for accuracy.

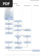
6. Planning for Training

Fundamental in planning for training is the identification of competency requirements and


methods (including training) which may be used to obtain competency. As training is
coordinated and implemented, competency can be reassessed from lessons learned throughout
the process and a focused evaluation of the effectiveness of completed training. The following
figure portrays this management system approach for ensuring competency and effective
training, and identifies corresponding sections/paragraphs in this SOP.

Uncontrolled when printed: 7/28/2014


For the most current copy, check the {___ list on the (location of electronic file)}
For Internal Use Only
Version #:
1
{Logo} {Organization} {Document #: }
Page 7 of 139
Title: STANDARD OPERATING PROCEDURES FOR Effective Date:
SAFETY AND HEALTH TRAINING MM/DD/YYYY
APPENDIX B

Identify positions with OSH/SHMS duties


6.1.1

Determine baseline levels of


education, experience & training
6.1.2

Define core competency


requirements for each position
6.1.3

Plan
Determine training and other
competency assurance methods
6.1.4

Identify training and other actions


needed by the individual
6.1.5

Identify training goals and


objectives
6.1.6

Coordinate, implement, and Monitor


Do monitor competence training
actions
Feedbac
k

Check
Evaluate effectiveness of
competence/training actions
8

Lessons learned
Act 8.2

Figure 01: Ensuring Competency

Uncontrolled when printed: 7/28/2014


For the most current copy, check the {___ list on the (location of electronic file)}
For Internal Use Only
Version #:
1
{Logo} {Organization} {Document #: }
Page 8 of 139
Title: STANDARD OPERATING PROCEDURES FOR Effective Date:
SAFETY AND HEALTH TRAINING MM/DD/YYYY
APPENDIX B

6.1 The following process shall be used to determine what training or other actions
are needed:

6.1.1 Identify all positions (not individuals) in the organization with


OSH/SHMS duties and responsibilities. There are many sources for
identifying these positions, e.g., position descriptions, knowledge among
supervisors or other management personnel, OSH/SHMS procedures, and
SHMPs among others.
6.1.2 Determine relevant and necessary baseline levels of education, experience
and training that help define competence for each of these identified
positions, i.e. baseline competency requirements for a given position. This
step should include an analysis of an appropriate progression in levels of
education, experience and training according to grade/pay bands and for
supervisory/non-supervisory positions. Sources of information include
those listed in paragraph 6.1.1; review of job vacancy announcements;
documented roles, responsibilities, authorities and accountabilities;
discussions with supervisors, managers and others with extensive
experience; official career maps and ladders; OSHA regulations; OPM
qualification standards, Department of Defense resources, American
National Standards Institute (ANSI) and American Society of Safety
Engineers (ASSE) standards and resources, National Fire Protection
Association guidance, National Electrical Code guidance, and the Board
of Certified Safety Professionals resources.
6.1.3 Define the core competence requirements for each identified position.
An example of the competency requirements developed for a specific
position is provided at Appendix A, OSH Core Competencies for Facility
Manager. This form or a similar form should be used to identify core
competencies for each identified position.
6.1.4 Identify training or other types of competence-assurance materials or
action options that are available – create new materials or relevant actions,
if necessary. Some training may be specified by regulation, other types of
training may be considered necessary according to the local OSH
program/SHMS. Appendix B lists categories of federal employees and
their OSH training requirements according to 29 CFR 1960. Appendix C
provides a list of training courses for a national organization. Mentoring,
cross-training, temporary assignments, formal education or career
development programs are other available action options. Professional
associations and their certification programs may be appropriate means of
assuring competency for certain positions such as in the Safety and
Occupational Health Management series, GS- 0018:
• Board of Certified Safety Professionals (BCSP) – www.bcsp.org

Uncontrolled when printed: 7/28/2014


For the most current copy, check the {___ list on the (location of electronic file)}
For Internal Use Only
Version #:
1
{Logo} {Organization} {Document #: }
Page 9 of 139
Title: STANDARD OPERATING PROCEDURES FOR Effective Date:
SAFETY AND HEALTH TRAINING MM/DD/YYYY
APPENDIX B

o CSP – Certified Safety Professional


• American Board of Industrial Hygiene (ABIH) – www.abih.org
o CIH - Certified Industrial Hygienist
• American Board of Health Physics (ABHP)
o CHP - Certified Health Physicist
Lists should be developed of training and competency requirements for
specific positions and for groups of employees. Examples of these lists are
provided at Appendix D. Ultimately, a master training plan that identifies
competencies, knowledge, skills, and abilities, recommended education,
training, assignments, and self development opportunities should be
developed for each position.

6.1.5 Determine training or other appropriate actions that are needed by the
individual to fulfill the duties and responsibilities and ensure personnel
competence.
• A skills assessment based on criteria in master training or career plans
should be conducted for new job assignments.
• New employees typically must complete training requirements before
performing related work tasks, and an initial safety and health training
course covering baseline 29 CFR 1960 elements (as listed in Appendix
E) should be provided within the first 2 weeks of employment.
• Associated actions such as medical surveillance and respirator fit
testing should also be identified based on regulatory requirements,
WCPs, job hazard analyses, work site characteristics, etc. These
associated actions should be listed on work-specific forms such as the
WCP provided at Appendix F.
• Previous training or experience should be considered. For example, the
type and amount of HAZWOPER training is dependent upon what
training and experience has already occurred. Some types of refresher
training may not be required if an appropriate understanding of the
learning objectives can be demonstrated.
• Perspectives of employees, their supervisors/managers, and
subordinates are helpful in determining what training or other actions
are appropriate. For example, discussions with those involved with
permit-required confined space entry can provide information as to
whether there continues to be an effective understanding of each team
member’s roles and responsibilities, whether specific procedures are
reasonable for the team, whether proper equipment is available, and
whether previous training has been valuable. Observation of unsafe
behavior may initiate on-the-job training for vehicle operator. Training
may be required to ensure OSH requirements are communicated as

Uncontrolled when printed: 7/28/2014


For the most current copy, check the {___ list on the (location of electronic file)}
For Internal Use Only
Version #:
1
{Logo} {Organization} {Document #: }
Page 10 of 139
Title: STANDARD OPERATING PROCEDURES FOR Effective Date:
SAFETY AND HEALTH TRAINING MM/DD/YYYY
APPENDIX B

intended for some unique cultures or languages. Some employees may


have special abilities or disabilities, or motivational issues which may
affect the amount and type of training required. Where feasible
training should take into consideration these factors.
• Systems for career/developmental tracking (including supervisor and
mentor recommendations and corresponding employee actions) are
recommended to assure appropriate progression in safety and health
assignments and responsibilities.
6.1.6 Identify relevant training goals and objectives. This may require
modifications to Individual Development Plans, prioritizing training
according to regulatory and professional requirements, and the availability
of personnel and suitable providers. Sources of information are
communications from supervisors/employees, previous training reports,
skill assessment forms, existing systems for career tracking, policy and
procedures for competency development, and competency-based human
capital strategic plans. Summary reports such as one at Appendix G should
be developed to assist supervisors and employees in completing
requirements during the calendar year.

6.2 Training shall be conducted by qualified provider(s) that meet at least one of the
following conditions:
• Nationally recognized source of training such as the National Safety Council;
• An industry recognized training source;
• Third-party accredited training source which is accredited by an organization
that offers certification or approval, for example, a training provider for first
aid training which is certified by the American Red Cross, the American Heart
Association, American Safety and Health Institute; or a federal or state
approved training provider for an asbestos training program, as defined in the
revised Model Accreditation Plan (40 CFR, Part 763);
• Training product provided by a federal, state or local governmental agency
such as EPA’s power points developed to train employees about chemical
warfare agents;
• Training product provided by an accredited college or university;
• Trainer who is considered qualified by the safety and health manager as a
result of education, training or experience that demonstrates current subject
matter expertise and competency in delivery skills appropriate to adult
learning (training materials can be in-house or commercial products).

6.3 Trainers shall develop written lesson plans or course guides which meet the
minimum requirements identified on the lesson plan form (including comments)
at Appendix H.

Uncontrolled when printed: 7/28/2014


For the most current copy, check the {___ list on the (location of electronic file)}
For Internal Use Only
Version #:
1
{Logo} {Organization} {Document #: }
Page 11 of 139
Title: STANDARD OPERATING PROCEDURES FOR Effective Date:
SAFETY AND HEALTH TRAINING MM/DD/YYYY
APPENDIX B

• Learning objectives shall consider the training background and experience of


the trainee and be SMART (Specific, Measureable, Achievable, Reasonable,
and Timely)
6.4 Appropriate individuals in the organization (e.g. the safety and health manager or
training coordinator) shall identify the evaluation method(s) to be used, e.g.
perspectives from the trainee, trainer, workplace, and/or organization prior to
training delivery using a form such as the one provided at Appendix I.
6.5 The {organization} shall provide sufficient resources for training for each fiscal
year.
6.6 When relevant, training hours completed in the last quarter of the year may be
forwarded to the next year’s training requirements if total required hours of
training for the current year have been completed.

7. Conducting Training

7.1 Training shall be conducted in a timely manner based on regulatory and agency
requirements, and organizational priorities.
7.2 Competency must be assured. Each new hire must complete those training
requirements identified by their position description before performing a task
associated with a training requirement.
7.3 Training delivery requirements are identified on the delivery record form at
Appendix J. Trainers and/or training coordinators may use this form or a similar
form at least meeting these requirements.

8. Evaluating Training

8.1 Training management/administration, methods, and results shall be evaluated.


8.1.1 Management /Administration
• {Frequency (e.g. quarterly or annual)} internal audits shall be used to
evaluate this SOP for the adequacy of the written accountability
system and the training processes. The following parameters will be
part of this assessment:
o Training type and frequency are on track for required training to be
complete in the FY for which it is scheduled (80% on time +/- 2
month window).
o 10% of tracked employees are at least 95% accurately recorded as
verified by employee concurrence with training manager records.
o All site employees have met at least the FY 8.0 hour site health and
safety training requirement as verified through training
database/spreadsheet.

Uncontrolled when printed: 7/28/2014


For the most current copy, check the {___ list on the (location of electronic file)}
For Internal Use Only
Version #:
1
{Logo} {Organization} {Document #: }
Page 12 of 139
Title: STANDARD OPERATING PROCEDURES FOR Effective Date:
SAFETY AND HEALTH TRAINING MM/DD/YYYY
APPENDIX B

•{Frequency (e.g. quarterly or annual)} internal audits shall also


include an evaluation of the adequacy of the training resources,
facilities, equipment, and records through discussions with
management and training providers, and review of training evaluation
records.
8.1.2 Methods
Learning objectives, content, and effectiveness shall be evaluated after
each training event, by the safety and health manager/training coordinator
and the training provider.
8.1.3 Results
Competence, needs assessment, professional/career development, annual,
long-term (vision focus), and strategic (strategy focus) training plans,
overall effectiveness.
• Survey (SF-003 Employee Safety Training Survey) of all site
employees between June and October to assess if they believed that
training was adequate for their needs and to solicit suggestions for
training needs in the coming FY.
• Review of WCP’s/JHA’s generated in the FY shows 100% update of
training requirements by job description identified in these documents.
• Recommendations of the Health and Safety Committee;
• Management requests/responses to the {organization’s} changing
mission.
• A key measure of the effectiveness of the Training Program will be the
number of work-related accidents, illnesses and near misses. The
{organization} goal is zero work-related accidents and illnesses.
• {Frequency (e.g. quarterly or annual)} internal audits shall be used to
evaluate the overall effectiveness of the training curriculum/program
and reasonableness of future plans.
• Annual SHMS management reviews will include audit findings of the
training program, including the adequacy of the training resources,
facility, equipment, and future plans taking into consideration
changing missions and competing priorities.

8.2 Continuous Improvement/Updates to Program Requirements


The following resources will be used to assure continuous improvements and
updates to the Health and Safety Training Program.
• {Organization} issued updates for federal rules and regulations;
• {Other, e.g. State} issued updates for rules and regulations;
• Employee Safety Training Surveys;
• Information from training evaluations;
• Recommendations of the Health and Safety Committee;

Uncontrolled when printed: 7/28/2014


For the most current copy, check the {___ list on the (location of electronic file)}
For Internal Use Only
Version #:
1
{Logo} {Organization} {Document #: }
Page 13 of 139
Title: STANDARD OPERATING PROCEDURES FOR Effective Date:
SAFETY AND HEALTH TRAINING MM/DD/YYYY
APPENDIX B

• Management requests/responses to the {organization’s} changing mission.

9. Documentation and Record Keeping


9.1 Ensure training and competency requirements are documented and records are
kept.
• As the competence requirements and training needs are determined they
must also be recorded in position descriptions, procedures, plans, manuals,
etc.
• Records must be maintained that demonstrate each individual assigned to a
specific position that includes OSH/SHMS responsibilities fulfills the
necessary competence requirements on initial assignment to the position.
• Training records shall use the standardized course titles at Appendix C. The
{organization} training manager shall be contacted to add new course titles
to the list.
• All competence and training records shall be maintained and protected in
accordance with {organization’s} records management procedure for
meeting regulatory requirements for availability, disclosure, confidentiality,
and protection of trade secrets.
9.2 Training certificates shall meet the minimal information requirements shown on
the sample training certificate at Appendix L.
9.3 Personnel responsible for the development of training records must have a clear
understanding of the requirements for the record and record retention skills. They
must also possess technical expertise and direct experience related to the record,
or ensures the record is reviewed by those that have relevant expertise or
experience. These qualifications must be verified by management representatives
that oversee record development before record development begins and during
program assessments.
9.4 The records generated by this SOP include the following.
9.4.1 Job-Specific OSH Core Competencies (Example: Appendix A)
9.4.2 List of training courses (Example: Appendix C)
9.4.3 Training/Competency Lists for specific positions/groups of employees
(Examples: Appendix D)
9.4.4 Training portion of Work Control Plans (Example: Appendix F)
9.4.5 Annual Training Summary Report (Example: Appendix G)
9.4.6 Lesson Plan (Appendix H)
9.4.7 Training Delivery Record (Appendix I)
9.4.8 Training Evaluation Record (Appendix J)
9.4.9 Training Certificate (Appendix K)

Uncontrolled when printed: 7/28/2014


For the most current copy, check the {___ list on the (location of electronic file)}
For Internal Use Only
Version #:
1
{Logo} {Organization} {Document #: }
Page 14 of 139
Title: STANDARD OPERATING PROCEDURES FOR Effective Date:
SAFETY AND HEALTH TRAINING MM/DD/YYYY
APPENDIX B

Document Change History

Document Change History


Version Status Date Name & Title
Location of Change History
# (I, R, C) Approved Author(s) Approving Officials
1 I {Date} N/A Reviewer(s):
Health and Safety Committee
Last, First Name Members
OSH Manager
Approver:

Last, First
OSH Management Representative

Version #: version number of this document.


Status: I = Initial, R= Revision or C = Cancelled

Uncontrolled when printed: 7/28/2014


For the most current copy, check the {___ list on the (location of electronic file)}
For Internal Use Only
Version #:
1
{Logo} {Organization} {Document #: }
Page 15 of 139
Title: STANDARD OPERATING PROCEDURES FOR Effective Date:
SAFETY AND HEALTH TRAINING MM/DD/YYYY
APPENDIX B

– Appendix A –

Safety and Occupational Health Core Competencies for: FACILITY MANAGER


Competencies based on a notional description of Facility Manager Responsibilities
Specialized Safety & Relevant to these Duties/Task/Steps Relevant Federal Regulations Other relevant Best Practice or Consensus or
Health knowledge Agency Standard
needed

SAFETY COMPETENCIES
Lockout/tag out (LOTO) Safe work: LOTO is mentioned in the 1910.147 Control of
(Awareness and ability following: {Reference to specific Hazardous Energy
to use LOTO) paragraphs in PD, JHA, etc.} Training requirement at
1910.47(c)(7)
Safe work at heights Safe work: Ladder use is mentioned in 1910.25 Portable wooden 1926 Subpart M Fall Protection
(Ladder safety, scaffold the following: {Reference to specific ladders NFPA 780: Standard for Installation of Lightening
safety, roof safety, aerial paragraphs in PD, JHA, etc.} 1910.26 Portable metal Protection Systems
lifts, use of harnesses ladders
and lifelines) 1926.1053 Ladders
1910.28 Safety requirements
for scaffolding
1926 Subpart L Scaffolds
1910.23 Walking Working
Surfaces
1926.104 Safety Belts,
lifelines, and lanyards
1910.67 Powered Platforms,
Manlifts, and Vehicle-
Mounted Work Platforms

Uncontrolled when printed: 7/28/2014


For the most current copy, check the {___ list on the (location of electronic file)}
For Internal Use Only
Version #:
1
{Logo} {Organization} {Document #: }
Page 16 of 139
Title: STANDARD OPERATING PROCEDURES FOR Effective Date:
SAFETY AND HEALTH TRAINING MM/DD/YYYY
APPENDIX B

Safety and Occupational Health Core Competencies for: FACILITY MANAGER


Competencies based on a notional description of Facility Manager Responsibilities
Specialized Safety & Relevant to these Duties/Task/Steps Relevant Federal Regulations Other relevant Best Practice or Consensus or
Health knowledge Agency Standard
needed
1926.453 Aerial Lifts

Machine injury Safe work: Tasks suggesting the need 1910.212 General machine
awareness for this include: {Reference to specific guarding requirements
(Machinery hazards, paragraphs in PD, JHA, etc.}
burns, belt guards and
precautions for
removing guards and
working around
machinery)
Electrical Safety Safe work and safe facility: Tasks 1910 Subpart S Electrical Other NEC or NFPA consensus standards in effect
(Including hazardous suggesting the need for this include such as NFPA 70E arc flash code
(classified) locations) {Reference to specific items in PD, JHA,
etc.}
Confined Space Safety Safe work: {Reference to various tasks 1910.146 Permit-required
(Hazards and in PD, JHA, etc. Also, provide reference confined spaces
precautions for safe to documents which describe work in
entry) permit-required confined spaces}

HEALTH HAZARD COMPETENCIES


Noise and Hearing Safe work: Various throughout 1910.95 Occupational Noise
Protection Refers to work in noisy places, 85 Exposure
(Including use of decibels or higher with ear protection

Uncontrolled when printed: 7/28/2014


For the most current copy, check the {___ list on the (location of electronic file)}
For Internal Use Only
Version #:
1
{Logo} {Organization} {Document #: }
Page 17 of 139
Title: STANDARD OPERATING PROCEDURES FOR Effective Date:
SAFETY AND HEALTH TRAINING MM/DD/YYYY
APPENDIX B

Safety and Occupational Health Core Competencies for: FACILITY MANAGER


Competencies based on a notional description of Facility Manager Responsibilities
Specialized Safety & Relevant to these Duties/Task/Steps Relevant Federal Regulations Other relevant Best Practice or Consensus or
Health knowledge Agency Standard
needed
controls and PPE)

Personal Protective Safe work: PPE mentioned in 1910.132 PPE General


Equipment including {Reference to various tasks in PD, JHA, Requirements
Respirators etc... Provide reference to other 1910.135-138
(selection, use, fit, documents which describe work 1910.134 Respiratory
maintenance) requiring PPE, and associated programs Protection
such as the local respirator program, or
polices for work in dusts, oils, fumes,
and hood use etc.}
Hazard Communication Safe work and Safe facility: MSDS’s 1910.1200 Hazard
(Chemical hazards, mentioned in {reference to specific Communication
including H2S from locations of MSDS’s and Hazardous
sewage injectors, and Communication Program}
use of MSDS and SDS)
Mold awareness Safe work and Safe facility: Tasks -NIOSH Guidance: Preventing Occupational
(Health effects, suggesting the need for this include: Respiratory Disease from Exposures caused by
precautions and controls {Reference to specific items in PD, JHA, Dampness in Office Buildings, Schools, and Other
to protect O&M workers etc.} Nonindustrial Buildings.
and occupants) http://www.cdc.gov/niosh/docket/review/docket
238/pdfs/05-IEQ-ALERT-3-30-11.pdf
-EPA Guidance: Mold Remediation in Schools and

Uncontrolled when printed: 7/28/2014


For the most current copy, check the {___ list on the (location of electronic file)}
For Internal Use Only
Version #:
1
{Logo} {Organization} {Document #: }
Page 18 of 139
Title: STANDARD OPERATING PROCEDURES FOR Effective Date:
SAFETY AND HEALTH TRAINING MM/DD/YYYY
APPENDIX B

Safety and Occupational Health Core Competencies for: FACILITY MANAGER


Competencies based on a notional description of Facility Manager Responsibilities
Specialized Safety & Relevant to these Duties/Task/Steps Relevant Federal Regulations Other relevant Best Practice or Consensus or
Health knowledge Agency Standard
needed
Commercial Buildings
http://www.epa.gov/mold/pdfs/moldremediatio
n.pdf

Legionella awareness Safe work and Safe Facility: Tasks -The American Society of Heating, Refrigerating
(Health effects, suggesting the need for this include and Air-Conditioning Engineers' ASHRAE
precautions and {Reference to specific items in PD, JHA, Guideline 12-2000, Minimizing the Risk of
measures to protect etc.} Legionellosis Associated with Building Water
building technicians and Systems
occupants) -ASHRAE Standard 188: Prevention of
Legionellosis Associated with Building Water
Systems (to be released in summer of 2012)
Spill Clean up Safe work and Safe facility: Tasks 1910.120 (e) Hazardous Waste
(Serving as “first suggesting the need for this include: Operations and Emergency
responder” for chemical {Reference to specific items in PD, JHA, Response
spills - Knowledge of etc.}
counter spill & clean-up
operations, including for
diesel fuel)
Refrigerant (CFC) Safe work and Safe facility EPA CFR 82.161 certification
awareness for technicians.
(Refrigerant hazards and
procedures)

Uncontrolled when printed: 7/28/2014


For the most current copy, check the {___ list on the (location of electronic file)}
For Internal Use Only
Version #:
1
{Logo} {Organization} {Document #: }
Page 19 of 139
Title: STANDARD OPERATING PROCEDURES FOR Effective Date:
SAFETY AND HEALTH TRAINING MM/DD/YYYY
APPENDIX B

Safety and Occupational Health Core Competencies for: FACILITY MANAGER


Competencies based on a notional description of Facility Manager Responsibilities
Specialized Safety & Relevant to these Duties/Task/Steps Relevant Federal Regulations Other relevant Best Practice or Consensus or
Health knowledge Agency Standard
needed
Heat and Cold stress Safe work: Various tasks. See NIOSH heat stress guidance at
awareness {Reference to specific items in PD, JHA, http://www.cdc.gov/niosh/topics/heatstress/
etc. for tasks that include work in high and OSHA cold stress guidance at
temperatures (85-130F) and low http://www.osha.gov/SLTC/emergencypre
temperatures (0-45F)) } paredness/guides/cold.html
Lead awareness Safe work and safe facility: Various 1910.1025 Lead 1926.62 Lead
(Lead in old solder, repair tasks (Potential upcoming requirements related to EPA
other uses of lead in {Reference to specific items in PD, JHA, Renovation, Repair, and Painting Program for
buildings; non-lead etc.., or, e.g., a list of brazing and Public and Commercial Buildings: see
solder alternatives) soldering equipment} http://www.regulations.gov/#!documentDetail;D
=EPA-HQ-OPPT-2010-0173-0001;oldLink=false
PCB awareness Safe work and Safe facility: Tasks See EPA PCB spill and disposal EPA Proper Maintenance, Removal, and Disposal
(Presence in old ballasts, suggesting the need for this include: regulations at of PCB-Containing Fluorescent Light Ballasts
transformers, and {reference(s)} http://www.epa.gov/epawast http://www.epa.gov/osw/hazard/tsd/pcbs/pubs/
window caulks) e/hazard/tsd/pcbs/pubs/laws. ballasts.htm
htm EPA PCBs in Caulk in Older Buildings
http://www.epa.gov/pcbsincaulk/
EPA Contractors: Handling PCBs in Caulk During
Renovation
http://www.epa.gov/pcbsincaulk/caulkcontractor
s.htm
Asbestos awareness Safe work and Safe facility: Tasks 1910.1001 1926.1101 Asbestos
(Health effects and suggesting the need for this include: Training requirements at EPA Managing Asbestos in Place: How to Develop

Uncontrolled when printed: 7/28/2014


For the most current copy, check the {___ list on the (location of electronic file)}
For Internal Use Only
Version #:
1
{Logo} {Organization} {Document #: }
Page 20 of 139
Title: STANDARD OPERATING PROCEDURES FOR Effective Date:
SAFETY AND HEALTH TRAINING MM/DD/YYYY
APPENDIX B

Safety and Occupational Health Core Competencies for: FACILITY MANAGER


Competencies based on a notional description of Facility Manager Responsibilities
Specialized Safety & Relevant to these Duties/Task/Steps Relevant Federal Regulations Other relevant Best Practice or Consensus or
Health knowledge Agency Standard
needed
presence in older {reference(s)} 1910.1001(i)(7) and Maintain a Building
building components Asbestos Operations and Maintenance (O&M)
such as boiler and pipe Program
insulation, http://www.epa.gov/asbestos/pubs/m
gaskets, floor tiles, and anagement_in_place.html
sound and heat proofing
materials.
Understanding how
disturbance can occur
and safe work
procedures. )

Musculoskeletal Safe work: Various tasks. (e.g., {JHA, or OSHA 2250: Principles of Ergonomics applied to
Disorder awareness other reference} mentions lifting 100 Work-Related Musculoskeletal and Nerve
pounds maximum and working with Disorders
hands and arms over head level.)
LIFE SAFETY AND SECURITY COMPETENCIES
Management of Fire Management and safe facility: Duties All of Subpart L: Fire NFPA 72: National Fire Alarm & Signaling code
Protection and Life related to management include, e.g.: Protection NFPA 20: Standard for the Installation of
Safety Access Control (e.g. Fire detection systems, Stationary Pumps for Fire Protection
(Hazards, systems, Fire and Life Safety Systems employee alarm systems, NFPA 25: Standard for Inspection, Testing &
maintenance, testing. Preventive Maintenance automatic sprinkler systems) Maintenance of Water-Based Fire Protection
Hot work (e.g. use of Building Systems Systems.

Uncontrolled when printed: 7/28/2014


For the most current copy, check the {___ list on the (location of electronic file)}
For Internal Use Only
Version #:
1
{Logo} {Organization} {Document #: }
Page 21 of 139
Title: STANDARD OPERATING PROCEDURES FOR Effective Date:
SAFETY AND HEALTH TRAINING MM/DD/YYYY
APPENDIX B

Safety and Occupational Health Core Competencies for: FACILITY MANAGER


Competencies based on a notional description of Facility Manager Responsibilities
Specialized Safety & Relevant to these Duties/Task/Steps Relevant Federal Regulations Other relevant Best Practice or Consensus or
Health knowledge Agency Standard
needed
torches), flammable 1910.106(b) Flammable and
NFPA 13; Standard for Installation of Sprinkler
storage, and fire watch.) Combustible liquids Systems.
NFPA 80: Standard for Fire Doors and Other
Opening Protectives
NFPA 102: Standard for Smoke Door
Assemblies and other Opening Protectives
NFPA 22: Standard for Water Tanks for Private
Fire Protection
NFPA 101: Life Safety Code
Test procedures/protocol as determined by local
Authority Having Jurisdiction.
Local Building and Fire Prevention Codes
Occupant Emergency Management and safe facility. Tasks National Security Presidential GSA Guide: Occupant Emergency Plans:
Plans and Continuity of suggesting the need for this include: Directive-51/Homeland Development, Implementation, and Maintenance
Operations Plans a) “Manage Security Systems” Security Presidential Directive- http://www.gsa.gov/graphics/pbs/
(Developing, 20 (NSPD-51/HSPD-20) OEP_Guide.pdf
implementing, and FEMA Continuity of Operations webpage
maintaining emergency guidance
plans) http://www.fema.gov/about/org/ncp/coop/index
.shtm
SAFETY AND HEALTH MANAGEMENT COMPETENCIES
General Facility Management and safe facility. Tasks Part 1904- Recording and
Occupational Safety and suggesting the need for this include, Reporting Occupational

Uncontrolled when printed: 7/28/2014


For the most current copy, check the {___ list on the (location of electronic file)}
For Internal Use Only
Version #:
1
{Logo} {Organization} {Document #: }
Page 22 of 139
Title: STANDARD OPERATING PROCEDURES FOR Effective Date:
SAFETY AND HEALTH TRAINING MM/DD/YYYY
APPENDIX B

Safety and Occupational Health Core Competencies for: FACILITY MANAGER


Competencies based on a notional description of Facility Manager Responsibilities
Specialized Safety & Relevant to these Duties/Task/Steps Relevant Federal Regulations Other relevant Best Practice or Consensus or
Health knowledge Agency Standard
needed
Health Management: e.g.: Injuries and Illness
-Safety and health a) “Safety Requirements“ Part 1960 – Basic Program
hazards faced by b) “Conduct a job/hazard assessment Elements for Federal
building operations and for the task” Employees
maintenance employees c) “Manage Safety Programs”
-OSH management d) “Develop a HAZMAT reduction
-Accident investigation strategy”
and basic hazard and e) Also, lists of “training skills”
risk evaluation
-How to develop basic
health and safety
procedures
-OSHA recordkeeping
forms
-Federal Safety and
Health professional
resources
-Safety training topics
-Workers Compensation
requirements
-OSH program
requirements (hearing
protection, respiratory
protection, fall

Uncontrolled when printed: 7/28/2014


For the most current copy, check the {___ list on the (location of electronic file)}
For Internal Use Only
Version #:
1
{Logo} {Organization} {Document #: }
Page 23 of 139
Title: STANDARD OPERATING PROCEDURES FOR Effective Date:
SAFETY AND HEALTH TRAINING MM/DD/YYYY
APPENDIX B

Safety and Occupational Health Core Competencies for: FACILITY MANAGER


Competencies based on a notional description of Facility Manager Responsibilities
Specialized Safety & Relevant to these Duties/Task/Steps Relevant Federal Regulations Other relevant Best Practice or Consensus or
Health knowledge Agency Standard
needed
protection, etc.)
Building Services Management and safe facility. The See EPA NIOSH: Fatal Injuries among Landscape Services
hazards, safe practices, tasks suggesting the need for this http://www.epa.gov/oppfead Workers
and management include: 1/safety/applicators/privcom http://www.cdc.gov/niosh/docs/2008-144/
(-Landscaping hazards a) “Manage landscaping (and grounds) m.htm http://www.cdc.gov/mmwr/preview/mmwrhtml/
-Janitorial hazards and program” for rules and references to mm6017a3.htm?s_cid=mm6017a3_w
cleaning chemicals. b) “Manage janitorial program” state laws for pesticide See OSHA Topic page
Effects on workers and c) “Manage Pest Control program” applicators http://www.osha.gov/dcsp/products/topics/clea
IAQ d) “Manage Facility fleet” ningindustry/standards.html
-Pesticide hazards and See EPA guidance: Greening your purchase of
effects on applicators Cleaning products
and IAQ http://www.epa.gov/epp/pubs/cleaning.htm
-Motor vehicle hazards
and safe practices)
Construction and Management and safe facility. The 1926 standards for Building Air Quality
Renovation hazards and following tasks suggesting the need for Construction A Guide for Building Owners and Facility
safe practices this include: Managers
(-Knowledge on how to a) “Managing tenant build outs” http://www.epa.gov/iaq/largebldgs/baq_page.ht
plan a safe renovation. b) “Initiating a facility project”, or m
-Knowledge on c) “Managing impacts of project on
renovation-related existing facility”.
“Prevention through
Design” (e.g. using roof

Uncontrolled when printed: 7/28/2014


For the most current copy, check the {___ list on the (location of electronic file)}
For Internal Use Only
Version #:
1
{Logo} {Organization} {Document #: }
Page 24 of 139
Title: STANDARD OPERATING PROCEDURES FOR Effective Date:
SAFETY AND HEALTH TRAINING MM/DD/YYYY
APPENDIX B

Safety and Occupational Health Core Competencies for: FACILITY MANAGER


Competencies based on a notional description of Facility Manager Responsibilities
Specialized Safety & Relevant to these Duties/Task/Steps Relevant Federal Regulations Other relevant Best Practice or Consensus or
Health knowledge Agency Standard
needed
repair to have
permanent anchors for
fall prevention installed)
-Knowledge on how to
monitor project safety
and health
-Knowledge on potential
for renovation to affect
indoor air quality and
practices to minimize
this.)
Sustainable Program Management and safe facility. The
Management tasks suggesting the need for this relate
Extent of responsibility to managing sustainable programs,
depends on how much is includes the following:
shared with a) Develop green procurement
Sustainability Manager program
b) Develop HAZMAT reduction strategy
c) Develop a green cleaning program
IAQ awareness Relates to management of mechanical Building Air Quality
(A variety of building systems (HVAC, plumbing, etc.) A Guide for Building Owners and Facility
operations and Managers
maintenance practices http://www.epa.gov/iaq/largebldgs/baq_page.htm

Uncontrolled when printed: 7/28/2014


For the most current copy, check the {___ list on the (location of electronic file)}
For Internal Use Only
Version #:
1
{Logo} {Organization} {Document #: }
Page 25 of 139
Title: STANDARD OPERATING PROCEDURES FOR Effective Date:
SAFETY AND HEALTH TRAINING MM/DD/YYYY
APPENDIX B

Safety and Occupational Health Core Competencies for: FACILITY MANAGER


Competencies based on a notional description of Facility Manager Responsibilities
Specialized Safety & Relevant to these Duties/Task/Steps Relevant Federal Regulations Other relevant Best Practice or Consensus or
Health knowledge Agency Standard
needed
and conditions can
adversely affect IAQ for
building occupants)
SPECIALIZED COMPETENCIES
Laboratories Safe work, management, and safe 1910.1450 Occupational ANSI Z358.1-2004, Emergency Eyewash and
(Facilities that include facility. Exposure to Hazardous Shower Equipment
labs will require Lab operations affect numerous Chemicals in Laboratories ANSI Z9.5-2003, Laboratory Ventilation
additional specialty building systems and maintenance NFPA 45: Standard on Fire Protection for
competencies related to issues. Laboratories Using Chemicals
common lab safety OSHA Laboratory Safety Guidance
issues such as: mercury, http://www.osha.gov/Publications/laboratory/OS
radionuclides, HA3404laboratory-safety-guidance.pdf
maintenance of safety
showers, lab hoods, and
toxicants that could be
introduced into the
ventilation system from
lab operations.)
Green and Vegetated Safe work, management, and safe 1910.23 Walking Working
roofs facility. surfaces
(Facilities that include Green and vegetated roofs require 1926 Subpart M Fall
green and vegetated maintenance. Fall prevention Protection
roofs involve additional arrangements and procedures are

Uncontrolled when printed: 7/28/2014


For the most current copy, check the {___ list on the (location of electronic file)}
For Internal Use Only
Version #:
1
{Logo} {Organization} {Document #: }
Page 26 of 139
Title: STANDARD OPERATING PROCEDURES FOR Effective Date:
SAFETY AND HEALTH TRAINING MM/DD/YYYY
APPENDIX B

Safety and Occupational Health Core Competencies for: FACILITY MANAGER


Competencies based on a notional description of Facility Manager Responsibilities
Specialized Safety & Relevant to these Duties/Task/Steps Relevant Federal Regulations Other relevant Best Practice or Consensus or
Health knowledge Agency Standard
needed
safety management needed to assure safe access and safe
duties to assure safe work.
access and (NOTE: Vegetated roof maintenance
arrangements for fall may be contracted out)
prevention.)

Solar installations Safe work, management, and safe 1910.23 Walking Working
(Facilities that include facility. Surfaces
solar installations Solar installations require maintenance. 1926 Subpart M Fall
involve additional safety Fall prevention and electrical safety Protection
management duties to procedures and arrangements are 1910 Subpart S Electrical
assure safe access, safe needed to assure safe access and safe 1926 Subpart K Electrical
electrical work, and work
arrangements for fall (NOTE: Solar installation maintenance
prevention.) may be contracted out)
Wind power installation Safe work, management, and safe 1910.23 Walking Working
(Facilities that include facility. Surfaces
wind power installation Wind power installations require 1926 Subpart M Fall
involve additional maintenance. Fall prevention, and safe Protection
safety management electrical and confined space 1910 Subpart S Electrical
duties to assure safe procedures and 1926 Subpart K Electrical

Uncontrolled when printed: 7/28/2014


For the most current copy, check the {___ list on the (location of electronic file)}
For Internal Use Only
Version #:
1
{Logo} {Organization} {Document #: }
Page 27 of 139
Title: STANDARD OPERATING PROCEDURES FOR Effective Date:
SAFETY AND HEALTH TRAINING MM/DD/YYYY
APPENDIX B

Safety and Occupational Health Core Competencies for: FACILITY MANAGER


Competencies based on a notional description of Facility Manager Responsibilities
Specialized Safety & Relevant to these Duties/Task/Steps Relevant Federal Regulations Other relevant Best Practice or Consensus or
Health knowledge Agency Standard
needed
access, safe electrical arrangements are needed to assure
and confined space safe access and safe work
work, and arrangements (NOTE: wind power maintenance likely
for fall prevention.) to be contracted out)

Forklifts Management 1910.178


(Facilities that use Ensure forklift driver training every 3
forklifts involve years
additional safety
management duties to
assure safe use.)

Uncontrolled when printed: 7/28/2014


For the most current copy, check the {___ list on the (location of electronic file)}
For Internal Use Only
Version #:
1
{Logo} {Organization} {Document #: }
Page 28 of 139
Title: STANDARD OPERATING PROCEDURES FOR Effective Date:
SAFETY AND HEALTH TRAINING MM/DD/YYYY
APPENDIX B

– Appendix B –

Training Required by 29 CFR 1960 Listed by Employee Category or Group


Employee Category/Group Required Training
Four (4) basic items:
“top management officials” - 1960.54
1. Sec. 19 of the OSH Act,
2. E.O. 12196,
3. 29 CFR Part 1960, and
4. Their Agency’s Safety & Health program.
1
In addition to the 4 basic items “supervisory employees” must receive
“supervisory employees” - 1960.55 training on:

• Supervisory responsibility for safety & health


• Applicable OSH standards
• Procedures for reporting hazards
• Procedures for investigating allegations of reprisal
• Procedures for hazard abatement.
• Training on motivation of subordinates.
1
In addition to the 4 basic items “safety and health specialists” must
“safety and health specialists” - 1960.56 receive training on:

• Technical monitoring, testing, sampling, testing, design, etc.


• Hazard recognition, evaluation and control
• Equipment and facility design
• Analysis of accident, injury and illness data
• Career development plan/program
1
In addition to the 4 basic items “safety and health inspectors” must
“safety and health inspectors” - 1960.57 receive training on:

• preparation of reports and findings


1
In addition to the 4 basic items “collateral duty safety & health
“collateral duty safety and health personnel personnel” must receive training on:
and committee members” - 1960.58
• Procedures for reporting, evaluating and abating hazards;
• Procedures for investigating allegations of reprisal;
• Hazard recognition; and
• Identification and use of OSH standards.
1
In addition to the 4 basic items “employees” must receive training which
“employees and employee representatives” is: “appropriate to the work performed.”
– 1960.59
1
In addition to the 4 basic items “employee representatives” must
receive “specialized training” in hazard recognition and in workplace
inspections.

Uncontrolled when printed: 7/28/2014


For the most current copy, check the {___ list on the (location of electronic file)}
For Internal Use Only
Version #:
1
{Logo} {Organization} {Document #: }
Page 29 of 139
Title: STANDARD OPERATING PROCEDURES FOR Effective Date:
SAFETY AND HEALTH TRAINING MM/DD/YYYY
APPENDIX B

– Appendix C –

Course Title Applicability Description Frequency Training Hours Records Comments


13 Carcinogens Any employee who works in General awareness Prior to 1-2 hours
29 CFR 1910.1003 an area where the following training and more employee entry
29 CFR 1926.1103 13 carcinogens are advanced training into any area
manufactured, processed, specific to the health containing these
repackaged, released, hazards encountered, materials
handled, or stored. Access to first aid and emergency
these areas should be procedures. See Annual refresher
restricted to authorized 1910.1003(5).
employees.
1) 4-Nitrobiphenyl,
2) alpha-Naphthyl amine
3) methyl chloromethyl ether
4) 3’-Dichlorobenzidine
(and its salts)
5) bis-Chloromethyl ether
6) beta-Naphthylamine,
7) Benzidine
8) 4-Aminodiphenyl
9) Ethyleneimine
10) beta-Propiolactone
11) 2-Acetylamino fluorene
12) 4-Dimethylamino azo-
benezene,
13) N-Nitrosodimethyl amine
Access to Employee All employees Employees shall be Upon initial 15-30 minutes
Exposure and informed of rights to employment

Uncontrolled when printed: 7/28/2014


For the most current copy, check the {___ list on the (location of electronic file)}
For Internal Use Only
Version #:
1
{Logo} {Organization} {Document #: }
Page 30 of 139
Title: STANDARD OPERATING PROCEDURES FOR Effective Date:
SAFETY AND HEALTH TRAINING MM/DD/YYYY
APPENDIX B

Course Title Applicability Description Frequency Training Hours Records Comments


Medical Records exposure and medical
29 CFR 1910.1020 records as described in Annual refresher
the regulation.
Acrylonitrile Each employee potentially Training specific to the Upon initial 1 hour
29 CFR 1910.1045 exposed to acrylonitrile manner of use, assignment to
29 CFR 1926.1145 above the action level. protective clothing, duties
hazards and medical
Each employee whose surveillance. Annual refresher
exposures are maintained
below the action level by
engineering and work
practice controls.

Each employee subject to


potential skin or eye contact
with liquid AN.
Air Monitoring For Field Safety and Health - General Awareness Upon initial 1 hour
Field Activities General Awareness assignment to
- elective course field activities
Air Monitoring For Laboratory Safety and Health General Awareness Upon initial 1 hour
Laboratory Activities - General Awareness– assignment to
required course laboratory
activities
Aircraft Safety Field Safety and Health - General Awareness Upon initial 1 hour
Awareness General Awareness assignment to
– elective course field activities

Uncontrolled when printed: 7/28/2014


For the most current copy, check the {___ list on the (location of electronic file)}
For Internal Use Only
Version #:
1
{Logo} {Organization} {Document #: }
Page 31 of 139
Title: STANDARD OPERATING PROCEDURES FOR Effective Date:
SAFETY AND HEALTH TRAINING MM/DD/YYYY
APPENDIX B

Course Title Applicability Description Frequency Training Hours Records Comments


Altitude Safety Emergency Responders and General Awareness Upon initial 1 hour
Awareness their supervisors. assignment
{Organization-specific}
Employees working at OSH Manual, Physical
altitudes of 8,000 feet or Stress Management
higher [according to
organization-specific policy]
Arc Welding & Any employee who performs General competency Upon initial 1-2 hours
Cutting arc welding and/or cutting. training ensuring that assignment to depending upon
operator
29 CFR 1910.254 the operator is duties and as
qualifications
properly instructed and needed
qualified to operate
the equipment. Also
knowledge of the
requirements of the
standard.
Arsenic - Inorganic Any worker potentially General awareness Upon initial 1-2 hours
29 CFR 1910.1018 exposed to inorganic arsenic training and more assignment to
29 CFR 1926.1118 above the action level or for advanced training duties
whom there is the possibility specific to the health
of skin or eye irritation from hazards encountered, Annual refresher
inorganic arsenic. first aid and medical
surveillance. Also
operations which could
result in exposure.
Asbestos - Any employee who is Varies with duties and Upon initial 8-40 hours The employer shall
Construction potentially exposed in excess types of work. See assignment to maintain all employee
training records for one
29 CFR 1926.1101 of a PEL, and each employee regulation. duties

Uncontrolled when printed: 7/28/2014


For the most current copy, check the {___ list on the (location of electronic file)}
For Internal Use Only
Version #:
1
{Logo} {Organization} {Document #: }
Page 32 of 139
Title: STANDARD OPERATING PROCEDURES FOR Effective Date:
SAFETY AND HEALTH TRAINING MM/DD/YYYY
APPENDIX B

Course Title Applicability Description Frequency Training Hours Records Comments


who performs Class I through year beyond the last date
IV asbestos operations. of employment by that
employer.
Asbestos - Any employee who is Varies with duties and Annual refresher 3-4 hours The employer shall
Construction Annual potentially exposed in excess types of work. See maintain all employee
training records for one
Refresher of a PEL, and each employee regulation.
year beyond the last date
29 CFR 1926.1101 who performs Class I through of employment by that
IV asbestos operations. employer.
Asbestos Awareness Employees who perform Health effects of Upon initial 30 min – 1 hour
29 CFR housekeeping or similar asbestos, locations of assignment to
1910.1001(j)(7)(iv) operations in areas with ACM ACM and PACM in the duties and as
or PACM. building/facility, needed
recognition of ACM and
PACM damage and
deterioration,
requirements in this
standard relating to
housekeeping, and
proper response to
fiber release episodes
Asbestos Awareness Employees who perform Health effects of Annual refresher 30 min – 1 hour
– Annual Refresher housekeeping or similar asbestos, locations of
29 CFR operations in areas with ACM ACM and PACM in the
1910.1001(j)(7)(iv) or PACM. building/facility,
recognition of ACM and
PACM damage and
deterioration,
requirements in this

Uncontrolled when printed: 7/28/2014


For the most current copy, check the {___ list on the (location of electronic file)}
For Internal Use Only
Version #:
1
{Logo} {Organization} {Document #: }
Page 33 of 139
Title: STANDARD OPERATING PROCEDURES FOR Effective Date:
SAFETY AND HEALTH TRAINING MM/DD/YYYY
APPENDIX B

Course Title Applicability Description Frequency Training Hours Records Comments


standard relating to
housekeeping, and
proper response to
fiber release episodes
Asbestos Worker – Any employee with potential Training is specific to Upon initial 1-2 hours
Annual Refresher for asbestos exposure in the hazard and assignment to
29 CFR excess of the PEL or includes health effects, duties and as
1910.1001(j)(7)(i) Excursion Limit. smoking cessation, PPE needed
and engineering
control requirements.
General awareness.
Asbestos Worker- Any employee with potential Training is specific to Upon initial 3-4 hours
General Industry for asbestos exposure in the hazard and assignment to
Initial Training excess of the PEL or includes health effects, duties
29 CFR Excursion Limit. smoking cessation, PPE
1910.1001(j)(7)(i) and engineering
control requirements.
General awareness.
Automated External Voluntary training for Lay Responder/Rescuer As requested 1 hour
Defibrillators (AED)- employees wishing to learn (LRR) Training
Certification use of on-site AEDs
Per FOH guidance,
Source – Guidelines even in the case where
for Public Access large facilities have
Defibrillation self-contained
Programs in Federal emergency medical
Facilities – Office of services systems, it is
Public Health and still advisable to devise

Uncontrolled when printed: 7/28/2014


For the most current copy, check the {___ list on the (location of electronic file)}
For Internal Use Only
Version #:
1
{Logo} {Organization} {Document #: }
Page 34 of 139
Title: STANDARD OPERATING PROCEDURES FOR Effective Date:
SAFETY AND HEALTH TRAINING MM/DD/YYYY
APPENDIX B

Course Title Applicability Description Frequency Training Hours Records Comments


Science, Office of a training program for
the Secretary, HHS LRRs.
and Office of
Government-wide LRRs may include
Policy, GSA. security personnel and
other staff which may
render assistance
during a cardiac arrest.
Basic Program This applies to all Federal Training of safety & Upon initial Various
Elements for Workers who have specific health specialists. assignment to
Federal Employees safety and health functions duties
29 CFR 1960 within their respective Training of safety &
agencies. health inspectors.

Collateral Duty Health and Training of collateral


Safety Employee – required duty safety & health
course officers/safety
committee members.
Training of employees.
Basic Toxicology Employees working with General Awareness Upon initial 1 hour
1926.21(b)(2) toxic or other hazardous assignment to
{Organization- materials in the laboratory or duties
specific order} field operations.

Field Safety and Health -


General Awareness
– required course

Uncontrolled when printed: 7/28/2014


For the most current copy, check the {___ list on the (location of electronic file)}
For Internal Use Only
Version #:
1
{Logo} {Organization} {Document #: }
Page 35 of 139
Title: STANDARD OPERATING PROCEDURES FOR Effective Date:
SAFETY AND HEALTH TRAINING MM/DD/YYYY
APPENDIX B

Course Title Applicability Description Frequency Training Hours Records Comments

Laboratory Safety and Health


- General Awareness–
required course

Benzene Any employee who works in General training and Upon initial 1-2 hours
29 CFR 1910.1028 an area with benzene present training specific to the assignment to
29 CFR 1926.1128 in that area. (Example – in a hazards associated duties
laboratory.) with benzene, and the
contents of the Annual refresher
standard. only if exposures
above the action
level are present
Biological Safety Field Safety and Health - General Awareness Upon initial 1 hour
Awareness General Awareness assignment to
- required course duties

Laboratory Safety and Health


- General Awareness–
required course
Bloodborne Employees with potential Awareness training At time of initial 1-2 hours Training records shall be
Pathogens (BBPs) occupational exposure to which also covers in assignment to maintained for 3 years
from the date on which
29 CFR 1910.1030 human blood or other depth the BBPs, modes tasks where
the training occurred.
potentially infectious of transmission, decon, exposure to
materials. recognizing tasks with bloodborne
exposure and the pathogens is
Field Safety and Health - Hepatitis B vaccine. likely

Uncontrolled when printed: 7/28/2014


For the most current copy, check the {___ list on the (location of electronic file)}
For Internal Use Only
Version #:
1
{Logo} {Organization} {Document #: }
Page 36 of 139
Title: STANDARD OPERATING PROCEDURES FOR Effective Date:
SAFETY AND HEALTH TRAINING MM/DD/YYYY
APPENDIX B

Course Title Applicability Description Frequency Training Hours Records Comments


General Awareness Must have opportunity
- elective course for interactive
questions. Upon changes
Laboratory Safety and Health such as
- General Awareness– modification of
elective course tasks or
procedures or
Collateral Duty Health and institution of
Safety Employees – elective new tasks or
course procedures
affecting the
employee’s
occupational
exposure
Bloodborne Employees with potential See BBP initial training. Annual refresher 1-2 hours
Pathogens (BBPs) occupational exposure to
Annual Refresher human blood or other
29 CFR 1910.1030 potentially infectious
materials.

Boating Safety Field Safety and Health - General Awareness Upon initial 1 hour
Awareness General Awareness - elective assignment to
course field activities
Boating Safety Employees operating Boating Education Upon initial 24-40 hours
Certification Course watercraft as part of their Course provided by US assignment as a
assigned duties. Coast Guard or boat operator
equivalent training

Uncontrolled when printed: 7/28/2014


For the most current copy, check the {___ list on the (location of electronic file)}
For Internal Use Only
Version #:
1
{Logo} {Organization} {Document #: }
Page 37 of 139
Title: STANDARD OPERATING PROCEDURES FOR Effective Date:
SAFETY AND HEALTH TRAINING MM/DD/YYYY
APPENDIX B

Course Title Applicability Description Frequency Training Hours Records Comments


Course requirements vary by such as National
State. OSH managers should Association of State
contact appropriate state Boating Law
agencies. Administrators
(NABSLA). Additional
information available
through {Organization-
specific} Vessel Safety
Manual.
Boating Safety for Captains/masters of Class A Approval by the VMO Initial upon hire 8-16 hours
Class A Vessel vessels who are (or appropriate or assignment to
Operation {Organization} employees or designee) for the
contractors operation of the Recommend
specific type of vessel triennial
for which he or she is competency/
to be the practical
captain/master. The
approval process must
consider total boating
experience and
required knowledge of
the specific craft and
the waters involved.

Butadiene Any employee who is In addition to general Upon initial 1 hour


29 CFR 1910.1051 potentially exposed to 1,3 awareness training assignment to
Butadiene at or above the (Hazard duties
action level or the STEL Communication) the

Uncontrolled when printed: 7/28/2014


For the most current copy, check the {___ list on the (location of electronic file)}
For Internal Use Only
Version #:
1
{Logo} {Organization} {Document #: }
Page 38 of 139
Title: STANDARD OPERATING PROCEDURES FOR Effective Date:
SAFETY AND HEALTH TRAINING MM/DD/YYYY
APPENDIX B

Course Title Applicability Description Frequency Training Hours Records Comments


employer must address Annual refresher
specific hazards and
medical surveillance.
Cadmium Any employee potentially General awareness Upon initial 1-2 hours The employer shall
29 CFR 1910.1027 exposed to cadmium. training and advanced assignment to certify that employees
have been trained by
training specific to the duties involving
preparing a certification
hazards associated potential record which includes
with cadmium, medical exposure to the identity of the person
surveillance, PPE. cadmium trained, the signature of
the employer or the
Annual refresher person who conducted
the training, and the date
the training was
completed. The
certification records shall
be prepared at the
completion of training
and shall be maintained
on file for one (1) year
beyond the date of
training of that
employee.
Cardiopulmonary Any employee who is Training provided by Upon assignment 4 hours
Resuscitation (CPR) responsible for rendering certified instructor on of duties
Certification CPR in the absence of a CPR techniques.
nearby infirmary, clinic or Refresher
29 CFR 1910.151 hospital. Should meet training as
29 CFR {recognized recommended by
1926.21(b)(4) organization} the American

Uncontrolled when printed: 7/28/2014


For the most current copy, check the {___ list on the (location of electronic file)}
For Internal Use Only
Version #:
1
{Logo} {Organization} {Document #: }
Page 39 of 139
Title: STANDARD OPERATING PROCEDURES FOR Effective Date:
SAFETY AND HEALTH TRAINING MM/DD/YYYY
APPENDIX B

Course Title Applicability Description Frequency Training Hours Records Comments


standards. Red Cross

Chemical Hazard Collateral Duty Health and General training Upon initial 1 hour
Communication Safety Employees – required covering regulations assignment to
Compliance course and requirements to duties
provide hazard
communication
information to
employees
Chemical Hazards Field Safety and Health - General Awareness Upon initial 1 hour
and Reactions General Awareness assignment to
- required course duties

Laboratory Safety and Health


- General Awareness–
required course

Chemical Hygiene Employees engaged in the General training and Upon initial 1-2 hours
Plan – Site Specific laboratory use of hazardous specific training related assignment to
Training chemicals. to the chemical in use, duties
29 CFR 1910.1450 PPE required,
Laboratory Safety and Health engineering controls, Recommended
- General Awareness– measures employees annual refresher
required course can take to protect
themselves, and
provisions of the
Chemical Hygiene Plan.

Uncontrolled when printed: 7/28/2014


For the most current copy, check the {___ list on the (location of electronic file)}
For Internal Use Only
Version #:
1
{Logo} {Organization} {Document #: }
Page 40 of 139
Title: STANDARD OPERATING PROCEDURES FOR Effective Date:
SAFETY AND HEALTH TRAINING MM/DD/YYYY
APPENDIX B

Course Title Applicability Description Frequency Training Hours Records Comments


Chemical Warfare Employees handling known Training on CWAs must Upon initial 1-2 hours
Agent Lab Basic chemical warfare agents be in accordance with assignment to
Awareness the OSHA hazard CWA handling
communication and whenever a
standard (29 CFR new physical or
1910.1200) and the health hazard is
laboratory standard (29 introduced into
CFR 1910.1450). their work area
Chemical Warfare Employees titled as a Training on CWAs must Upon initial CWA 1-2 hours
Agent Lab Chemical chemical agent operator be in accordance with assignment and
Agent Operator the OSHA hazard whenever a new
Training communication physical or health
standard (29 CFR hazard is
1910.1200) and the introduced into
laboratory standard (29 their work area
CFR 1910.1450).
Chemical Warfare Any Employees designated as Training on CWAs must Upon initial hire 1-2 hours
Agent Lab CWA Lab Emergency be in accordance with or assignment to
Emergency Responder and Medical the OSHA hazard CWA Lab
Responder and Personnel communication Emergency
Medical Personnel standard (29 CFR Responder and
1910.1200) and the Medical
laboratory standard (29 Personnel
CFR 1910.1450).
Chemical Warfare Any Employees designated as Training on CWAs must Upon initial hire 1-2 hours
Agent Lab Facility service staff and may be be in accordance with or assignment to
Service Staff exposed to, handling, storing the OSHA hazard the facility
Training or using chemical warfare communication service staff

Uncontrolled when printed: 7/28/2014


For the most current copy, check the {___ list on the (location of electronic file)}
For Internal Use Only
Version #:
1
{Logo} {Organization} {Document #: }
Page 41 of 139
Title: STANDARD OPERATING PROCEDURES FOR Effective Date:
SAFETY AND HEALTH TRAINING MM/DD/YYYY
APPENDIX B

Course Title Applicability Description Frequency Training Hours Records Comments


agents in the lab. standard (29 CFR training
1910.1200) and the
laboratory standard (29
CFR 1910.1450).
Chemical Warfare Visitors handling, storing, or Training on CWAs must Upon initial CWA 1-2 hours
Agent Lab Visitor using chemical warfare be in accordance with handling and
Training agents in the lab the OSHA hazard whenever a new
communication physical or health
standard (29 CFR hazard is
1910.1200) and the introduced into
laboratory standard (29 their work area
CFR 1910.1450).
Chromium (VI) Any employee with the General awareness Upon initial 1-2 hours
29 CFR 1910.1026 potential for occupational training, in addition to assignment and
exposures to chromium (VI) Hazard Communication as needed
in all forms and compounds and hazards specific to
Chrome VI
Collateral Duty Employees working in the Brief overview of core Upon initial 30 hours
Safety and Health safety/health role in addition concept of safety and assignment to
Training (OSHA) to other administrative or health standards, duties
scientific roles. regulations and
recommendations

Confined Space Field Safety and Health - General Awareness Upon initial 1 hour
Awareness General Awareness– elective course to introduce assignment to
course employees to duties

Uncontrolled when printed: 7/28/2014


For the most current copy, check the {___ list on the (location of electronic file)}
For Internal Use Only
Version #:
1
{Logo} {Organization} {Document #: }
Page 42 of 139
Title: STANDARD OPERATING PROCEDURES FOR Effective Date:
SAFETY AND HEALTH TRAINING MM/DD/YYYY
APPENDIX B

Course Title Applicability Description Frequency Training Hours Records Comments


situations which
Collateral Duty Health and require full training As needed
Safety Employees – elective under Confined Space
course standards.
Confined Space The person (such as the Training equivalent to Upon initial 1 day The employer shall certify
Permit Required – employer, foreman, or crew Entrant/Attendant plus assignment to that the training has been
accomplished. The
Entry Supervisor chief) responsible for additional training in duties certification shall contain
Certification determining if acceptable hazard recognition and each employee's name,
29 CFR 1910.146 entry conditions are present employer specific Before there is a the signatures or initials
at a permit space where confined space change in of the trainers, and the
dates of training. The
entry is planned, for program. assigned duties. certification shall be
authorizing entry and available for inspection
overseeing entry operations, by employees and their
and for terminating entry as authorized representatives
required by this section.

Confined Space The personnel designated to Each member of the At least once 1 day The employer shall certify
Permit Required – rescue employees from rescue service shall every 12 months. that the training has been
accomplished. The
Rescue Team permit spaces. practice making permit certification shall contain
Annual Refresher space rescues each employee's name,
29 CFR 1910.146 the signatures or initials
Members of the rescue of the trainers, and the
dates of training. The
team shall be trained in certification shall be
CPR and first aid available for inspection
by employees and their
authorized representatives
Confined Space The personnel designated to Each member of the Upon initial 1 day The employer shall certify
Permit Required – rescue employees from confined space rescue assignment to that the training has been

Uncontrolled when printed: 7/28/2014


For the most current copy, check the {___ list on the (location of electronic file)}
For Internal Use Only
Version #:
1
{Logo} {Organization} {Document #: }
Page 43 of 139
Title: STANDARD OPERATING PROCEDURES FOR Effective Date:
SAFETY AND HEALTH TRAINING MM/DD/YYYY
APPENDIX B

Course Title Applicability Description Frequency Training Hours Records Comments


Rescue Team permit spaces. team must be trained duties accomplished. The
Certification to use properly, the certification shall contain
each employee's name,
29 CFR 1910.146 personal protective Before there is a the signatures or initials
equipment and rescue change in of the trainers, and the
equipment necessary assigned duties. dates of training. The
for making rescues certification shall be
available for inspection
from permit required by employees and their
confined spaces and to authorized representatives
perform the assigned
rescue duties. Each
member of the rescue
service shall also
receive the training
required of authorized
entrants.
Members of the rescue
team shall be trained in
CPR and first aid
Confined Space Any employee, who during Authorized entrance Upon initial 2-3 days The employer shall certify
Permit Required the course of their job, needs and attendance receive assignment to that the training has been
accomplished. The
Entrant - Attendant to enter a confined space specific training on the duties certification shall contain
Certification with unknown or known hazards of the confined each employee's name,
29 CFR 1910.146 hazards. space. Before there is a the signatures or initials
change in of the trainers, and the
dates of training. The
"Authorized entrant" means assigned duties. certification shall be
an employee who is available for inspection
authorized by the employer Whenever there by employees and their
to enter a permit space. is a change in authorized

Uncontrolled when printed: 7/28/2014


For the most current copy, check the {___ list on the (location of electronic file)}
For Internal Use Only
Version #:
1
{Logo} {Organization} {Document #: }
Page 44 of 139
Title: STANDARD OPERATING PROCEDURES FOR Effective Date:
SAFETY AND HEALTH TRAINING MM/DD/YYYY
APPENDIX B

Course Title Applicability Description Frequency Training Hours Records Comments


permit space representatives.
Attendant - an individual operations that
stationed outside one or presents a
more permit spaces who hazard about
monitors the authorized which an
entrants and who performs employee has
all attendant's duties not previously
assigned in the employer's been trained.
permit space program.
Whenever the
employer has
reason to believe
either that there
are deviations
from the permit
space entry
procedures or
that there are
inadequacies in
the employees’
knowledge.

Construction - All employees engaged in Recognition and Upon initial 1-2 hours
Safety Training and construction, alteration, avoidance of unsafe assignment
Education and/or repair, including conditions and the duties
29 CFR 1926.21(b) painting and decorating. regulations applicable
to the work Refresher every
environment to control

Uncontrolled when printed: 7/28/2014


For the most current copy, check the {___ list on the (location of electronic file)}
For Internal Use Only
Version #:
1
{Logo} {Organization} {Document #: }
Page 45 of 139
Title: STANDARD OPERATING PROCEDURES FOR Effective Date:
SAFETY AND HEALTH TRAINING MM/DD/YYYY
APPENDIX B

Course Title Applicability Description Frequency Training Hours Records Comments


or eliminate any 12 months
hazards or other
exposure to illness or
injury.
Employees required to
handle or use poisons,
caustics, and other
harmful substances
shall be instructed
regarding the safe
handling and use, and
be made aware of the
potential hazards,
personal hygiene, and
personal protective
measures required.
Construction Safety Employees serving as IMT as Training for general Upon initial hire 10 hours
and Health (OSHA Safety Officers employees on the or assignment
10-hour recognition, avoidance,
Certification) abatement, and
{Organization- prevention of safety
specific order} and health hazards in
workplaces in
construction. Must be
delivered by an OSHA
authorized trainer.
Construction Safety General Safety Training to Training for workers As necessary 30 hours
and Health 30-hour supervisors/safety and employers on the

Uncontrolled when printed: 7/28/2014


For the most current copy, check the {___ list on the (location of electronic file)}
For Internal Use Only
Version #:
1
{Logo} {Organization} {Document #: }
Page 46 of 139
Title: STANDARD OPERATING PROCEDURES FOR Effective Date:
SAFETY AND HEALTH TRAINING MM/DD/YYYY
APPENDIX B

Course Title Applicability Description Frequency Training Hours Records Comments


Occupational Safety representatives needing recognition, avoidance,
and Health Training advanced safety training on abatement, and
Course construction activities. prevention of safety
and health hazards in
workplaces in
construction. Must be
delivered by an OSHA
authorized trainer.
Controlled Employees working with or in General Awareness Upon initial 1 hour
Substances Act an area with any of these assignment to
Awareness substances as listed by the duties
DEA under the Controlled
Substances Act

Cranes, Derricks, Employees involved in Awareness Upon initial 4-8 hours


Hoists, Elevators, construction use of these assignment to
and Conveyors materials. duties and as
29 CFR 1926 needed to
Subpart N maintain
proficiency
Decontamination Field Safety and Health - General Awareness Upon initial 1 hour
Awareness General Awareness assignment to
(Personnel) - required course duties

Laboratory Safety and Health


- General Awareness–
required course

Uncontrolled when printed: 7/28/2014


For the most current copy, check the {___ list on the (location of electronic file)}
For Internal Use Only
Version #:
1
{Logo} {Organization} {Document #: }
Page 47 of 139
Title: STANDARD OPERATING PROCEDURES FOR Effective Date:
SAFETY AND HEALTH TRAINING MM/DD/YYYY
APPENDIX B

Course Title Applicability Description Frequency Training Hours Records Comments


Dibromochloro- Employees with potential General awareness Upon initial 1 hour
propane exposure to 1,2- training which covers assignment to
29 CFR 1910.1044 dibromochloro-3- propane manner of use, medical duties and as
29 CFR 1926.1144 (with the exception of its surveillance and PPE. needed
application and use as a
pesticide)
Diver Basic SCUBA For those approved See {Organization- Upon hire or Varies
Certification applicants with no previous specific} Dive Safety assignment
training, initial diver training Manual
Agency Dive Safety
Manual {Date}
29 CFR 1910.410
29 CFR 1926.1071
Diver Certification – Successfully completed the See {Organization- Upon hire or Varies
Dive Master requirements for an specific} Dive Safety assignment
{Organization} Scientific Diver Manual
Agency Dive Safety (above).
Manual {Date}
29 CFR 1910.410
29 CFR 1926.1071
Diver Certification – Trainee Diver- who has See {Organization- Upon hire or Varies
Scientific Diver completed a minimum of 25 specific} Dive Safety assignment
logged dives Manual
Agency Dive Safety
Manual {Date}
29 CFR 1910.410
29 CFR 1926.1071

Uncontrolled when printed: 7/28/2014


For the most current copy, check the {___ list on the (location of electronic file)}
For Internal Use Only
Version #:
1
{Logo} {Organization} {Document #: }
Page 48 of 139
Title: STANDARD OPERATING PROCEDURES FOR Effective Date:
SAFETY AND HEALTH TRAINING MM/DD/YYYY
APPENDIX B

Course Title Applicability Description Frequency Training Hours Records Comments


Diver Certification – Basic Diver. An {Organization} See {Organization- Upon hire or Varies
Trainee Diver employee with initial diver specific} Dive Safety assignment
training by a recognized Manual
Agency Dive Safety training agency and has
Manual {Date} logged less than 25 dives.
29 CFR 1910.410
29 CFR 1926.1071
Diver Oxygen All {Organization} certified See {Organization- Every 2 years 1-2 hours
Administration divers specific} Dive Safety
Manual
Agency Dive Safety
Manual {Date}
29 CFR 1910.410
29 CFR 1926.1071
Driver Safety – Need determined by OSH Course reviews specific Annual refresher 1-4 hours
Commercial Driver’s manager. Employees who vehicle operating
License - Annual operate vehicles that require characteristics and
Refresher a commercial driver’s license commercial driver’s
license requirements.
Driver Safety – Employees who operate Course reviews specific Upon initial Initial 4-8 hours
Commercial License vehicles that require a vehicle operating assignment to
Driver commercial driver’s license. characteristics and duties
commercial driver’s
license requirements.
Driver Safety - Optional course for NSC course providing Varies 2 – 6 hour
Defensive Driving employees wishing more training certificate in
advanced training in defensive driving.

Uncontrolled when printed: 7/28/2014


For the most current copy, check the {___ list on the (location of electronic file)}
For Internal Use Only
Version #:
1
{Logo} {Organization} {Document #: }
Page 49 of 139
Title: STANDARD OPERATING PROCEDURES FOR Effective Date:
SAFETY AND HEALTH TRAINING MM/DD/YYYY
APPENDIX B

Course Title Applicability Description Frequency Training Hours Records Comments


Defensive driving.
Driver Safety – Field Field Safety and Health - General Awareness Upon initial 1 hour
Activities General Awareness assignment to
- required course duties

Annual refresher
Driver Safety Employees who drive for Upon initial 1.5 hours
Training Program {Organization-specific} assignment to
business an average of two duties
or more times per week must
complete the training
Driver Safety Employees who drive for Annual refresher 1 hour
Training Program – {Organization-specific}
Annual Refresher business an average of two
or more times per week must
complete the training
Drum Handling Employees involved in drum Awareness Upon initial 1 hour
Awareness opening, movement or assignment to
content transfer operations. duties
Electrical Safety Collateral Duty Health and General Awareness Upon initial 1 hour
Design Safety personnel – required assignment to
course duties
Electrical Training Employees who face a risk of Type of training. The Upon initial 4-5 hours
29 CFR 1910.332 electric shock that is not training required by assignment to
reduced to a safe level by the this section shall be of duties
electrical system installation the classroom or on-
requirements the-job type. The Refresher – as

Uncontrolled when printed: 7/28/2014


For the most current copy, check the {___ list on the (location of electronic file)}
For Internal Use Only
Version #:
1
{Logo} {Organization} {Document #: }
Page 50 of 139
Title: STANDARD OPERATING PROCEDURES FOR Effective Date:
SAFETY AND HEALTH TRAINING MM/DD/YYYY
APPENDIX B

Course Title Applicability Description Frequency Training Hours Records Comments


degree of training needed
Examples include: provided shall be depending upon
• Blue collar supervisors. determined by the risk competencies
• Electrical and electronic to the employee.
engineers.
• Electrical and electronic
equipment assemblers.
• Electrical and electronic
technicians.
• Electricians.
• Industrial machine
operators.
• Material handling
equipment operators.
• Mechanics and repairers.
• Painters.
• Riggers and roustabouts.
• Stationary engineers.
• Welders.

Workers in these groups do


not need to be trained if their
work or the work of those
they supervise does not bring
them or the employees they
supervise close enough to
exposed parts of electric
circuits operating at 50 volts

Uncontrolled when printed: 7/28/2014


For the most current copy, check the {___ list on the (location of electronic file)}
For Internal Use Only
Version #:
1
{Logo} {Organization} {Document #: }
Page 51 of 139
Title: STANDARD OPERATING PROCEDURES FOR Effective Date:
SAFETY AND HEALTH TRAINING MM/DD/YYYY
APPENDIX B

Course Title Applicability Description Frequency Training Hours Records Comments


or more to ground for a
hazard to exist.
Electrical Work Collateral Duty Health and General Awareness Upon initial 1 hour
Practices Safety personnel – required assignment to
course duties
Emergency Action All Employees General Awareness Upon < 1 hour
Plans Training to facilitate employment
and organize employer
29 CFR 1910.38 and employee actions Whenever the
29 CFR 1926.35 during workplace employee’s
emergencies. responsibilities
or designated
actions under the
plan change

Whenever the
plan is changed
Emergency Laboratory Safety and Health General Awareness Upon initial 1 hour
Eyewashes and - General Awareness– assignment to
Showers Awareness required course duties
Emergency Planning Laboratory Safety and Health General Awareness Upon initial 1 hour
and Community - General Awareness– assignment to
Right to Know – elective course duties
EPCRA
Engineering and Laboratory Safety and Health General Awareness Upon initial 1 hour
Administrative - General Awareness– assignment to
Controls – required course duties

Uncontrolled when printed: 7/28/2014


For the most current copy, check the {___ list on the (location of electronic file)}
For Internal Use Only
Version #:
1
{Logo} {Organization} {Document #: }
Page 52 of 139
Title: STANDARD OPERATING PROCEDURES FOR Effective Date:
SAFETY AND HEALTH TRAINING MM/DD/YYYY
APPENDIX B

Course Title Applicability Description Frequency Training Hours Records Comments


Laboratories
Environmental All employees Awareness training to Annual 1 hour Retention dates and
Management all employees disposition assigned by
the organization.
System describing program and
Employee its objectives.
Awareness As needed
Additional competency
training may need to
be provided to
employees that are
associated with
significant
environmental aspects
such as program leads
(EMP leads). Such
training is indicated
when the employee is
not considered
competent on the basis
of previous training,
education, or
experience, to address
the responsibilities
he/she has been
assigned relative to an
identified significant
environmental aspect.
{Organization- Field Safety and Health - General Awareness Upon initial 1 hour

Uncontrolled when printed: 7/28/2014


For the most current copy, check the {___ list on the (location of electronic file)}
For Internal Use Only
Version #:
1
{Logo} {Organization} {Document #: }
Page 53 of 139
Title: STANDARD OPERATING PROCEDURES FOR Effective Date:
SAFETY AND HEALTH TRAINING MM/DD/YYYY
APPENDIX B

Course Title Applicability Description Frequency Training Hours Records Comments


specific} General Awareness– required course to introduce the assignment to
Occupational Health course OSH program to new duties
and Safety Program field employees.
– Field Activities
Awareness
{Organization- Laboratory Safety and Health General Awareness Upon initial 1 hour
specific} - General Awareness– course to introduce the assignment to
Occupational Health required course OSH program to new duties
and Safety Program laboratory employees.
– Laboratory
Activities Awareness
Ergonomics (Human Field Safety and Health - General Awareness Upon initial 1 hour
Factors) Awareness General Awareness assignment to
- elective course duties

Laboratory Safety and Health


- General Awareness–
elective course

Collateral Duty Health and


Safety Employees – elective
course
Ethylene Oxide Any employee potentially Training is specific to Upon initial 1 hour
exposed to EtO at or above the health and physical assignment to
29 CFR 1910.1047 the action level or above the hazards, protective duties
29 CFR 1926.1147 excursion limit methods, PPE and
contents of this

Uncontrolled when printed: 7/28/2014


For the most current copy, check the {___ list on the (location of electronic file)}
For Internal Use Only
Version #:
1
{Logo} {Organization} {Document #: }
Page 54 of 139
Title: STANDARD OPERATING PROCEDURES FOR Effective Date:
SAFETY AND HEALTH TRAINING MM/DD/YYYY
APPENDIX B

Course Title Applicability Description Frequency Training Hours Records Comments


standard.
Excavation/Trenchin Employees working with General Awareness Prior to 3 hours
g and Shoring 29 excavations and trenches participating in
CFR 1926 Subpart P excavation
Field Safety and Health - activities or
General Awareness working in a
- elective course trench
Explosives & Any employee required to General Awareness and Upon initial 1 hour
Blasting Agents 29 operate or attend a vehicle specific training to the assignment to
CFR 1910.109 that will transport explosives hazards associated duties
or blasting agents with the explosive
and/or blasting agent, As needed to
and what precautions maintain
they can take for proficiency
protection.
Fall Protection Employees that might be Awareness and Upon initial 2-4 hours
Awareness exposed to fall hazards. Fall knowledge for those assignment to
protection must be provided personnel using it duties
29 CFR at four feet in general
1926.Subpart M industry, five feet in As needed to
maritime and six feet in maintain
construction. However, proficiency
regardless of the fall
distance, fall protection must
be provided when working
over dangerous equipment
and machinery.

Uncontrolled when printed: 7/28/2014


For the most current copy, check the {___ list on the (location of electronic file)}
For Internal Use Only
Version #:
1
{Logo} {Organization} {Document #: }
Page 55 of 139
Title: STANDARD OPERATING PROCEDURES FOR Effective Date:
SAFETY AND HEALTH TRAINING MM/DD/YYYY
APPENDIX B

Course Title Applicability Description Frequency Training Hours Records Comments

Field Safety and Health -


General Awareness
- elective course
Fatigue Awareness General Employees, and General Safety As need 1 hour
employee demonstration Awareness
sign and symptoms of fatigue
{Task-specific} OSH
Manual, Physical Stress
Management
Field Safety - Annual Employees participating in Review of field Safety Annual Refresher 8 hours
Refresher (8 hours) field activities as defined by hazards , concepts and (8 hours)
{Organization- {Organization-specific Order} standards.
specific Order}
May be broken into
smaller training
components
throughout the year or
taken as one complete
course.
Field Safety and Employees participating in Upon initial Initial 24 hours +
Health - General field activities as defined by Required field assignment to 3 days actual
field experience
Awareness (24 Hour {Organization-specific Order} experience training (3 duties
under
Initial) days) should enable supervision
employees to within 6 months
{Organization- familiarize themselves of classroom
specific Order} with the equipment training.

Uncontrolled when printed: 7/28/2014


For the most current copy, check the {___ list on the (location of electronic file)}
For Internal Use Only
Version #:
1
{Logo} {Organization} {Document #: }
Page 56 of 139
Title: STANDARD OPERATING PROCEDURES FOR Effective Date:
SAFETY AND HEALTH TRAINING MM/DD/YYYY
APPENDIX B

Course Title Applicability Description Frequency Training Hours Records Comments


and field conditions
they will be expected
to work under.

The field experience


may be completed at
any site that is directly
related to the type of
work the employee will
be expected to
perform, and that is
under the supervision
of a trained supervisor.

When employees begin


work at a new site they
are not required to
repeat the three days
of supervised field
experience, although
they would need to be
made aware of site-
specific hazards.
Field Safety and Employees participating in Required field Upon initial 3 days within 6
Health - On-the-job field activities as defined by experience training (3 assignment to months of
classroom
Training (3 days) {Organization-specific Order} days) should enable duties
training.
{Organization- employees to
specific Order} familiarize themselves

Uncontrolled when printed: 7/28/2014


For the most current copy, check the {___ list on the (location of electronic file)}
For Internal Use Only
Version #:
1
{Logo} {Organization} {Document #: }
Page 57 of 139
Title: STANDARD OPERATING PROCEDURES FOR Effective Date:
SAFETY AND HEALTH TRAINING MM/DD/YYYY
APPENDIX B

Course Title Applicability Description Frequency Training Hours Records Comments


with the equipment
and field conditions
they will be expected
to work under.

Field Sampling Field Safety and Health - General Awareness Upon initial 1 hour
Hazards Awareness General Awareness assignment to
- elective course duties
Fire Brigades Any employee who is part of Specific training related Upon initial The length and
29 CFR 1910.156 an established facility fire to fire brigade duties assignment to quality of the
training must be
brigade that are commensurate duties
similar to that
with the duties to be conducted in
performed. In addition Annual refresher established fire
to this, specialized training schools;
training related to the see the main
chemical and body of the
regulation.
radiological hazards on-
site
Fire Prevention All Employees General Awareness for Upon < 1 hour
Plans employees upon initial employment
29 CFR 1910.39 assignment to a job of
the fire hazards to
which they are exposed
and those parts of the
fire prevention plan
necessary for self-
protection.

Uncontrolled when printed: 7/28/2014


For the most current copy, check the {___ list on the (location of electronic file)}
For Internal Use Only
Version #:
1
{Logo} {Organization} {Document #: }
Page 58 of 139
Title: STANDARD OPERATING PROCEDURES FOR Effective Date:
SAFETY AND HEALTH TRAINING MM/DD/YYYY
APPENDIX B

Course Title Applicability Description Frequency Training Hours Records Comments


Fire Protection and Employees involved in fire Awareness Upon initial 1 hour
Prevention prevention and planning assignment to
29 CFR 1926 activities of construction duties
Subpart F projects.

Collateral Duty Health and


Safety Employees – required
course
Firearm Safety Employees whose duties Hazards and Initial training Varies by
OCEFT Interim Use require the carrying of precautions for the prior to firearm.
of Force Training firearms safe use of firearms. authorization to
Policy carry.

Refresher as
needed.
First Aid Any employee who is Specific training: First Upon initial 4 hours
Certification responsible for rendering Aid facilities shall be in assignment to
first aid in the absence of a charge of a person duties
29 CFR 1910.151 nearby infirmary, clinic or trained to administer
29 CFR hospital. first aid and shall be Refresher
1926.21(b)(4) readily accessible for training as
Based upon OSHA guidance, use at all times. recommended by
at field sites without medical the American
service availability at least Note: OSHA guidance Red Cross
one person shall be trained in letters state “in
first aid. workplaces where
serious accidents such

Uncontrolled when printed: 7/28/2014


For the most current copy, check the {___ list on the (location of electronic file)}
For Internal Use Only
Version #:
1
{Logo} {Organization} {Document #: }
Page 59 of 139
Title: STANDARD OPERATING PROCEDURES FOR Effective Date:
SAFETY AND HEALTH TRAINING MM/DD/YYYY
APPENDIX B

Course Title Applicability Description Frequency Training Hours Records Comments


as those involving falls,
suffocation,
electrocution, or
amputation are
possible, emergency
medical services must
be available within 3-4
minutes, if there is no
employee on the site
who is trained to
render first aid. OSHA
recognizes that in
workplaces, such as
offices, where the
possibility of such
serious work-related
injuries is less likely, a
longer response time
of up to 15 minutes
may be reasonable. ”
Fixed Extinguishing Any employee who is Level of training to Upon initial 1-4 hours
Systems required to inspect, maintain, ensure competency in assignment to
29 CFR 1910.160 operate or repair fixed these systems. duties
extinguishing systems.
Employer must
annually review
their training and
retrain

Uncontrolled when printed: 7/28/2014


For the most current copy, check the {___ list on the (location of electronic file)}
For Internal Use Only
Version #:
1
{Logo} {Organization} {Document #: }
Page 60 of 139
Title: STANDARD OPERATING PROCEDURES FOR Effective Date:
SAFETY AND HEALTH TRAINING MM/DD/YYYY
APPENDIX B

Course Title Applicability Description Frequency Training Hours Records Comments


employees if
necessary to
keep them up-to-
date in the
functions they
are to perform
Flammable and Where a tank is located in an That station operators Upon initial 30 minutes
Combustible Liquids area that may be subjected and other employees assignment to
– General Industry to flooding. depended upon to duties
29 CFR 1910.106 carry out flood
emergency actions are As needed
thoroughly informed as
to the location and
operation of such
valves and other
equipment necessary
to perform these
actions.
Flammable and Collateral Duty Health and General Awareness Upon initial 1 hour
Combustible Liquids Safety Employees – required assignment to
Awareness course duties

Formaldehyde All employees who are Training is specific to Upon initial 1 hour
29 CFR 1910.1048 assigned to workplaces the processes where assignment to
29 CFR 1926.1148 where there is potential formaldehyde is found, duties
exposure to formaldehyde, health effects, PPE and
except where it can be medical surveillance. Whenever a
shown, using objective data,

Uncontrolled when printed: 7/28/2014


For the most current copy, check the {___ list on the (location of electronic file)}
For Internal Use Only
Version #:
1
{Logo} {Organization} {Document #: }
Page 61 of 139
Title: STANDARD OPERATING PROCEDURES FOR Effective Date:
SAFETY AND HEALTH TRAINING MM/DD/YYYY
APPENDIX B

Course Title Applicability Description Frequency Training Hours Records Comments


that employees are not potential
exposed to formaldehyde at exposure to
or above 0.1 ppm. formaldehyde is
introduced

Annual refresher
Gas Cylinder/ Employees handling and/or General Awareness Prior to use or 1 hour
Cryogenic Liquids working with compressed gas training of safe use and handling
Handling Awareness cylinders or cryogenic liquids. handling procedures.

Laboratory Safety and Health


- General Awareness–
elective course
General Industry Recommended for Advanced training on As needed 30 hours
Safety and Health supervisors and employees the recognition,
30-hour with specific safety avoidance, abatement,
Occupational Safety responsibilities. and prevention of
and Health Training safety and health
Course May be used as training to hazards in workplaces
meet Collateral Duty Safety in construction.
training requirements.
Must be delivered by
an OSHA authorized
trainer.
General Industry Incident Management Team Training for general As needed 10 hours
Safety and Health Safety Officer employees on the
10-hour recognition, avoidance,

Uncontrolled when printed: 7/28/2014


For the most current copy, check the {___ list on the (location of electronic file)}
For Internal Use Only
Version #:
1
{Logo} {Organization} {Document #: }
Page 62 of 139
Title: STANDARD OPERATING PROCEDURES FOR Effective Date:
SAFETY AND HEALTH TRAINING MM/DD/YYYY
APPENDIX B

Course Title Applicability Description Frequency Training Hours Records Comments


Occupational Safety General Employees abatement, and
and Health Training prevention of safety
Course and health hazards in
workplaces in general
industry.

Must be delivered by
an OSHA authorized
trainer.
Handling Flammable Employees required to use Awareness Upon initial 1 hour
Liquids & Gases – these materials in a assignment to
Construction construction workplace. duties
29 CFR
1926.21(b)(5) Upon change in
materials or
processes used
Hazard All employees who handle General training Upon initial 1-2 hours
Communication chemicals in the course of regarding the standard assignment to
their assigned duties. to all employees who duties
29 CFR 1910.1200 use chemicals in the
29 CFR 1926.59 Field Safety and Health - workplace and Whenever a new
General Awareness chemical specific health or physical
- required course training. hazard is
introduced into
Laboratory Safety and Health the workplace
- General Awareness–
required course

Uncontrolled when printed: 7/28/2014


For the most current copy, check the {___ list on the (location of electronic file)}
For Internal Use Only
Version #:
1
{Logo} {Organization} {Document #: }
Page 63 of 139
Title: STANDARD OPERATING PROCEDURES FOR Effective Date:
SAFETY AND HEALTH TRAINING MM/DD/YYYY
APPENDIX B

Course Title Applicability Description Frequency Training Hours Records Comments

Collateral Duty Health and


Safety Employees – required
course
Hazard All employees who handle General training General 1 hour
Communication – chemicals in the course of regarding the standard Employees – as
Refresher their assigned duties. to all employees who needed or upon
29 CFR 1910.1200 use chemicals in the new chemical
29 CFR 1926.59 workplace and hazards
chemical specific
training. Field Safety and
Health - General
Awareness
– annual
refresher
required

Laboratory Safety
and Health -
General
Awareness–
annual refresher
required or
chemical hygiene
plan annual
refresher
Hazardous Energy Field Safety and Health - General Awareness Upon initial 1 hour

Uncontrolled when printed: 7/28/2014


For the most current copy, check the {___ list on the (location of electronic file)}
For Internal Use Only
Version #:
1
{Logo} {Organization} {Document #: }
Page 64 of 139
Title: STANDARD OPERATING PROCEDURES FOR Effective Date:
SAFETY AND HEALTH TRAINING MM/DD/YYYY
APPENDIX B

Course Title Applicability Description Frequency Training Hours Records Comments


Sources and General Awareness assignment to
Mechanical Hazards - required course duties
Awareness
Hazardous Collateral Duty Health and General Awareness Upon initial 1 hour
Locations Safety Employees – required assignment to
course duties.
Hazardous Materials All employees involved in any Hazmat employees Within 90 days of 24 hours Regulation required:
Transportation – portion of the preparation of must be trained on the the first day of Records must be kept for
the duration of the three-
DOT Shipper hazardous materials for specific functions they employment or
year training cycle while
shipment off-site including are required to the first day of a the hazmat employee is
49 CFR 172.704 packaging, loading, perform, the hazards change in job employed and for 90
(Subpart H) unloading, paperwork presented by function days after the employee
preparation, emergency hazardous materials, requiring the leaves employment.
response, and vehicle and emergency employee to
Training records must
placarding, or operates a response information. prepare or ship
include the following:
vehicle used to transport hazardous • The hazmat
hazardous materials. Also see other required materials employee’s name
security training listed • The most recent
separately. training completion
date
• A description of, copy
of, or reference to
training materials
used to meet the
training requirements
• The name and address
of the person
providing the training
A certification that the

Uncontrolled when printed: 7/28/2014


For the most current copy, check the {___ list on the (location of electronic file)}
For Internal Use Only
Version #:
1
{Logo} {Organization} {Document #: }
Page 65 of 139
Title: STANDARD OPERATING PROCEDURES FOR Effective Date:
SAFETY AND HEALTH TRAINING MM/DD/YYYY
APPENDIX B

Course Title Applicability Description Frequency Training Hours Records Comments


person has been trained
and tested as required
Hazardous Materials Any employee potentially Training that provides Upon initial 1-2 hours
Transportation involved in the shipment or familiarity with the assignment to
Awareness receiving of chemicals or general requirements duties
samples, or requiring the of the HMR and
shipment or receiving of enables the employee
chemicals. to recognize and
identify hazardous
Field Safety and Health - materials and seek
General Awareness personnel trained and
- required course qualified under
DOT/IATA regulations
Laboratory Safety and Health to complete the
- General Awareness– shipment.
required course
This is not DOT/IATA
Collateral Duty Health and training and recipients
Safety Employees – elective are not qualified to
course ship hazardous
materials.
Hazardous Materials All employees involved in any Training that provides a Within 90 days of 30 minutes – 1 Same as DOT Certified
Transportation – portion of the preparation of general understanding the first day of hour
DOT Security hazardous materials for of the security risks employment or
Awareness shipment off-site including associated with the first day of a
packaging, loading, hazardous materials change in job
49 CFR 172.704 unloading, paperwork transportation and the function
(Subpart H) preparation, emergency methods designed to requiring the

Uncontrolled when printed: 7/28/2014


For the most current copy, check the {___ list on the (location of electronic file)}
For Internal Use Only
Version #:
1
{Logo} {Organization} {Document #: }
Page 66 of 139
Title: STANDARD OPERATING PROCEDURES FOR Effective Date:
SAFETY AND HEALTH TRAINING MM/DD/YYYY
APPENDIX B

Course Title Applicability Description Frequency Training Hours Records Comments


response, and vehicle enhance transportation employee to
placarding, or operates a security. This training prepare or ship
vehicle used to transport should include hazardous
hazardous materials methods on how to materials
recognize and respond
to possible security Refresher – every
threats. 3 years
Hazardous Materials See initial training description Review of initial Every 3 years 8 hours See initial training
Transportation – training materials and description
DOT Shipper any changes in
Triennial Refresher regulatory
49 CFR 172.704 requirements.
(Subpart H)
Hazardous Materials See initial training description Dangerous goods Every 2 years 8 hours Same as DOT Shipper
Transportation – shipment training to
IATA Biennial meet IATA
Refresher requirements.
Hazardous Materials All {Organization} employees Dangerous goods Within 90 days of 24 hours Same as DOT Shipper
Transportation – involved in the preparation of shipment training to the first day of
IATA Certified hazardous materials/waste meet IATA employment or
Shipper for international shipment requirements. the first day of a
via air transport. change in job
May also be used for function
domestic air transportation.

Hazardous Materials Hazmat employees who Training that provides a Within 90 days of 30 minutes – 1 Same as DOT Certified
Transportation – handle or perform regulated detailed understanding the first day of hour

Uncontrolled when printed: 7/28/2014


For the most current copy, check the {___ list on the (location of electronic file)}
For Internal Use Only
Version #:
1
{Logo} {Organization} {Document #: }
Page 67 of 139
Title: STANDARD OPERATING PROCEDURES FOR Effective Date:
SAFETY AND HEALTH TRAINING MM/DD/YYYY
APPENDIX B

Course Title Applicability Description Frequency Training Hours Records Comments


DOT In Depth functions related to the of an organization’s employment or
Security Training transportation of the security plan including the first day of a
materials covered by the security objectives, change in job
49 CFR 172.704 security plan or who are specific security function
(Subpart H) responsible for implementing procedures, employee requiring the
the security plan. responsibilities, actions employee to
to take in the event of prepare or ship
a security breach and hazardous
the organizational materials
security structure.
Refresher - every
3 years
Hazardous Waste Field Safety and Health - General Awareness As needed 1 hour
Operations and General Awareness– elective course to introduce
Emergency course employees to Upon initial
Response situations which assignment to
Awareness Collateral Duty Health and require full training duties
Safety Employees – elective under HAZWOPER
course standards.
Hazardous Waste Workers with 24 hours of Understand how Upon conversion 16 additional
Operations and training as Occasional Site hazardous materials to general site hours classroom
training.
Emergency Workers or Regular Workers are handled, identified, worker
Response – (16-hour in Characterized Sites who and human responses
Additional Training become general site workers to exposure; Learn the
for Workers with or who are required to wear importance of the
24-hours of Initial respirators, shall have the Health and Safety Plan
Training who additional 16 hours and two (HSP);
Become General days of training necessary to Incorporate the

Uncontrolled when printed: 7/28/2014


For the most current copy, check the {___ list on the (location of electronic file)}
For Internal Use Only
Version #:
1
{Logo} {Organization} {Document #: }
Page 68 of 139
Title: STANDARD OPERATING PROCEDURES FOR Effective Date:
SAFETY AND HEALTH TRAINING MM/DD/YYYY
APPENDIX B

Course Title Applicability Description Frequency Training Hours Records Comments


Site Workers) total the training specified in knowledge of what to
paragraph (e)(3)(i). do in case of site
29 emergencies; Use
CFR1910.120(e)(3)(i appropriate safety
v) methods and work
practice controls;
Recognize signs and
labels that are used to
alert personnel of
danger involving
hazardous material

Hazardous Waste Employees on site only Field Workers at Haz Upon initial 24 hours of
Operations and occasionally for a specific Waste Sites: Training assignment to initial training
Emergency limited task (such as, but not dependent upon the duties involving
See also:
Response – (24-hour limited to, ground water level of involvement at hazardous Hazardous
Initial Training for monitoring, land surveying, the uncontrolled substances Waste
Occasional Site or geophysical surveying) and hazardous waste site. cleanup sites as Operations and
Worker) who are unlikely to be Those intimately listed in Emergency
exposed over permissible involved in the clean- Applicability. Response – (One
Day Field
29 CFR exposure limits at the up receive more in
Experience for
1910.120(e)(3)(ii) following sites: depth training. And, See refresher Occasional Site
those only occasionally requirements Worker)
Clean-up operations -- on site for specific listed at:
required by a governmental tasks, less training. Hazardous Waste
body, whether federal, state, Operations and
local, or other involving Emergency
hazardous substances -- that Response –

Uncontrolled when printed: 7/28/2014


For the most current copy, check the {___ list on the (location of electronic file)}
For Internal Use Only
Version #:
1
{Logo} {Organization} {Document #: }
Page 69 of 139
Title: STANDARD OPERATING PROCEDURES FOR Effective Date:
SAFETY AND HEALTH TRAINING MM/DD/YYYY
APPENDIX B

Course Title Applicability Description Frequency Training Hours Records Comments


are conducted at (Eight-hour
uncontrolled hazardous Refresher
waste sites; Training for
Corrective actions involving Hazardous Waste
clean-up operations at sites Site Workers)
covered by the Resource
Conservation and Recovery
Act of 1976 (RCRA) as
amended (42 U.S.C. 6901 et
seq.);
Voluntary clean-up
operations at sites
recognized by federal, state,
local, or other governmental
bodies as uncontrolled
hazardous waste sites;

Cleanup site general workers,


TSD workers, and emergency
response workers are
described in separate listings.

Hazardous Waste Employees involved in sites Understand how Upon initial 24 hours
Operations and as with General Site workers hazardous materials assignment to
See also:
Emergency for which sites have been are handled, identified, duties involving
Hazardous
Response – (24-hour monitored and exposure is and human responses hazardous Waste
Initial Training for not likely. to exposure; Learn the substances Operations and
Regular Site Worker importance of the cleanup sites as Emergency

Uncontrolled when printed: 7/28/2014


For the most current copy, check the {___ list on the (location of electronic file)}
For Internal Use Only
Version #:
1
{Logo} {Organization} {Document #: }
Page 70 of 139
Title: STANDARD OPERATING PROCEDURES FOR Effective Date:
SAFETY AND HEALTH TRAINING MM/DD/YYYY
APPENDIX B

Course Title Applicability Description Frequency Training Hours Records Comments


on Fully Monitored Health and Safety Plan listed in Response – (One
and Characterized Cleanup site general workers, (HSP); Applicability. Day Field
Experience for
Site) occasional workers, TSD Incorporate the
Regular Site
workers, and emergency knowledge of what to Worker on Fully
29 CFR response workers are do in case of site See refresher Monitored and
1910.120(e)(3)(iii) described in separate listings. emergencies; Use requirements Characterized
appropriate safety listed at: Site)
methods and work Hazardous Waste
practice controls; Operations and
Recognize signs and Emergency
labels that are used to Response –
alert personnel of (Eight-hour
danger involving Refresher
hazardous material Training for
Hazardous Waste
Site Workers)

Hazardous Waste Employees at operations For Workers at TSD Initial training 24 hours
Operations and involving hazardous wastes Facilities: Training is prior to assuming
Emergency that are conducted at specific to the hazards duties.
Response – (24-hour treatment, storage, and encountered.
Initial Training for disposal facilities regulated See refresher
TSD Facility by Title 40 Code of Federal requirements at:
Employees) Regulations Parts 264 and Hazardous Waste
265 pursuant to RCRA, or by Operations and
29 CFR agencies under agreement Emergency
1910.120(p)(7)(i) with U.S. Environmental Response –

Uncontrolled when printed: 7/28/2014


For the most current copy, check the {___ list on the (location of electronic file)}
For Internal Use Only
Version #:
1
{Logo} {Organization} {Document #: }
Page 71 of 139
Title: STANDARD OPERATING PROCEDURES FOR Effective Date:
SAFETY AND HEALTH TRAINING MM/DD/YYYY
APPENDIX B

Course Title Applicability Description Frequency Training Hours Records Comments


Protection Agency to (Eight-hour
implement RCRA regulations. Refresher
Training for
Cleanup site general and Employee at a
occasional workers and TSD Facility)
emergency response workers
are described in separate
listings.

Hazardous Waste Hazardous materials Hazardous materials Initial training 24 - 40 hours


Operations and technicians (respond to stop technicians shall have
Emergency the release) must have 24 received at least 24 See refresher
Response – (24-hour hours of training equal to the hours of training equal requirements at:
Initial Training for “operations level” and know to the first responder Hazardous Waste
Hazardous Materials how to implement the operations level and in Operations and
Technician) employer’s plan and carry addition have Emergency
29 CFR out decontamination competency in the Response –
1910.120(q)(6)(iii) following areas and the (Annual
employer shall so Refresher
certify: Training and/or
(A) Know how to Demonstration of
implement the Competency by
employer's emergency Employees
response plan. Engaged in
(B) Know the Hazardous
classification, Substance

Uncontrolled when printed: 7/28/2014


For the most current copy, check the {___ list on the (location of electronic file)}
For Internal Use Only
Version #:
1
{Logo} {Organization} {Document #: }
Page 72 of 139
Title: STANDARD OPERATING PROCEDURES FOR Effective Date:
SAFETY AND HEALTH TRAINING MM/DD/YYYY
APPENDIX B

Course Title Applicability Description Frequency Training Hours Records Comments


identification and Releases) 29 CFR
verification of known 1910.120(q)(8)
and unknown materials
by using field survey
instruments and
equipment.
(C) Be able to function
within an assigned role
in the Incident
Command System.
(D) Know how to select
and use proper
specialized chemical
personal protective
equipment provided to
the hazardous
materials technician.
(E) Understand hazard
and risk assessment
techniques.
(F) Be able to perform
advance control,
containment, and/or
confinement
operations within the
capabilities of the
resources and personal
protective equipment

Uncontrolled when printed: 7/28/2014


For the most current copy, check the {___ list on the (location of electronic file)}
For Internal Use Only
Version #:
1
{Logo} {Organization} {Document #: }
Page 73 of 139
Title: STANDARD OPERATING PROCEDURES FOR Effective Date:
SAFETY AND HEALTH TRAINING MM/DD/YYYY
APPENDIX B

Course Title Applicability Description Frequency Training Hours Records Comments


available with the unit.
(G) Understand and
implement
decontamination
procedures.
(H) Understand
termination
procedures.
(I) Understand basic
chemical and
toxicological
terminology and
behavior.

Hazardous Waste Hazardous materials Hazardous materials Initial training 24 – 40 hours


Operations and specialists (require specific specialists shall have
Emergency knowledge of the substances received at least 24 See refresher
Response – (24-hour to be contained) must have hours of training equal requirements at:
Initial Training for 24 hours of training equal to to the technician level Hazardous Waste
Hazardous Materials the “technical level” and act and in addition have Operations and
Specialist) as liaison with all government competency in the Emergency
29 CFR authorities. following areas and the Response –
1910.120(q)(6)(iv) employer shall so (Annual
certify: Refresher
(A) Know how to Training and/or
implement the local Demonstration of
emergency response Competency by
plan. Employees

Uncontrolled when printed: 7/28/2014


For the most current copy, check the {___ list on the (location of electronic file)}
For Internal Use Only
Version #:
1
{Logo} {Organization} {Document #: }
Page 74 of 139
Title: STANDARD OPERATING PROCEDURES FOR Effective Date:
SAFETY AND HEALTH TRAINING MM/DD/YYYY
APPENDIX B

Course Title Applicability Description Frequency Training Hours Records Comments


(B) Understand Engaged in
classification, Hazardous
identification and Substance
verification of known Releases) 29 CFR
and unknown materials 1910.120(q)(8)
by using advanced
survey instruments and
equipment.
(C) Know the state
emergency response
plan.
(D) Be able to select
and use proper
specialized chemical
personal protective
equipment provided to
the hazardous
materials specialist.
(E) Understand in-
depth hazard and risk
techniques.
(F) Be able to perform
specialized control,
containment, and/or
confinement
operations within the
capabilities of the
resources and personal

Uncontrolled when printed: 7/28/2014


For the most current copy, check the {___ list on the (location of electronic file)}
For Internal Use Only
Version #:
1
{Logo} {Organization} {Document #: }
Page 75 of 139
Title: STANDARD OPERATING PROCEDURES FOR Effective Date:
SAFETY AND HEALTH TRAINING MM/DD/YYYY
APPENDIX B

Course Title Applicability Description Frequency Training Hours Records Comments


protective equipment
available.
(G) Be able to
determine and
implement
decontamination
procedures.
(H) Have the ability to
develop a site safety
and control plan.
(I) Understand
chemical, radiological
and toxicological
terminology and
behavior.

Hazardous Waste On-scene incident shall receive at least 24 Initial training 24 – 40 hours
Operations and commanders (assume control hours of training equal
Emergency of the scene) must have 24 to the first responder See refresher
Response – (24-hour hours of training equal to the operations level and in requirements at:
Initial Training for “operations level” and addition have Hazardous Waste
On Scene Incident demonstrate competence in competency in the Operations and
Commander) implementing the incident following areas and the Emergency
29 CFR command system, the employer shall so Response –
1910.120(q)(6)(v) employer’s plan and the state certify: (Annual
and local emergency (A) Know and be able Refresher
response plans. to implement the Training and/or
employer's incident Demonstration of

Uncontrolled when printed: 7/28/2014


For the most current copy, check the {___ list on the (location of electronic file)}
For Internal Use Only
Version #:
1
{Logo} {Organization} {Document #: }
Page 76 of 139
Title: STANDARD OPERATING PROCEDURES FOR Effective Date:
SAFETY AND HEALTH TRAINING MM/DD/YYYY
APPENDIX B

Course Title Applicability Description Frequency Training Hours Records Comments


command system. Competency by
(B) Know how to Employees
implement the Engaged in
employer's emergency Hazardous
response plan. Substance
(C) Know and Releases) 29 CFR
understand the hazards 1910.120(q)(8)
and risks associated
with employees
working in chemical
protective clothing.
(D) Know how to
implement the local
emergency response
plan.
(E) Know of the state
emergency response
plan and of the Federal
Regional Response
Team.
(F) Know and
understand the
importance of
decontamination
procedures.

Hazardous Waste Annual refresher training is Sufficient content and Annual 8 hours
Operations and required for each level of duration to maintain Refresher

Uncontrolled when printed: 7/28/2014


For the most current copy, check the {___ list on the (location of electronic file)}
For Internal Use Only
Version #:
1
{Logo} {Organization} {Document #: }
Page 77 of 139
Title: STANDARD OPERATING PROCEDURES FOR Effective Date:
SAFETY AND HEALTH TRAINING MM/DD/YYYY
APPENDIX B

Course Title Applicability Description Frequency Training Hours Records Comments


Emergency response. their competencies, or
Response – (Annual shall demonstrate
Refresher Training competency in those
and/or areas at least yearly.
Demonstration of
Competency by
Employees Engaged
in Hazardous
Substance Releases)
29 CFR
1910.120(q)(8)
Hazardous Waste First responders at the First responders at the Initial training. 8- 16 hours
Operations and “operations level” (respond operational level shall
Emergency to prevent the spread, have received at least See refresher
Response – (Eight- exposures to and the further eight hours of training requirements at:
hour Initial Training release of hazardous or have had sufficient Hazardous Waste
for First Responder materials) must have 8 hours experience to Operations and
Operations Level) of training plus awareness objectively Emergency
29 CFR level” competency. demonstrate Response –
1910.120(q)(6)(ii) competency in the (Annual
following areas in Refresher
addition to those listed Training and/or
for the awareness level Demonstration of
and the employer shall Competency by
so certify: Employees
(A) Knowledge of the Engaged in
basic hazard and risk Hazardous
assessment techniques. Substance

Uncontrolled when printed: 7/28/2014


For the most current copy, check the {___ list on the (location of electronic file)}
For Internal Use Only
Version #:
1
{Logo} {Organization} {Document #: }
Page 78 of 139
Title: STANDARD OPERATING PROCEDURES FOR Effective Date:
SAFETY AND HEALTH TRAINING MM/DD/YYYY
APPENDIX B

Course Title Applicability Description Frequency Training Hours Records Comments


(B) Know how to select Releases) 29 CFR
and use proper 1910.120(q)(8)
personal protective
equipment provided to
the first responder
operational level.
(C) An understanding
of basic hazardous
materials terms.
(D) Know how to
perform basic control,
containment and/or
confinement
operations within the
capabilities of the
resources and personal
protective equipment
available with their
unit.
(E) Know how to
implement basic
decontamination
procedures.
(F) An understanding of
the relevant standard
operating procedures
and termination
procedures.

Uncontrolled when printed: 7/28/2014


For the most current copy, check the {___ list on the (location of electronic file)}
For Internal Use Only
Version #:
1
{Logo} {Organization} {Document #: }
Page 79 of 139
Title: STANDARD OPERATING PROCEDURES FOR Effective Date:
SAFETY AND HEALTH TRAINING MM/DD/YYYY
APPENDIX B

Course Title Applicability Description Frequency Training Hours Records Comments

Hazardous Waste All employees required to A review of topics as Annual refresher 8 hours
Operations and have training per the listed in 29 CFR
Emergency HAZWOPER General, 1910.120 paragraph
Response – (Eight- Occasional, Regular, and (e)(2) and/or (e)(4) and
hour Refresher Supervisor Training. any incidents in the
Training for past year, and other
Hazardous Waste relevant topics.
Site Workers)

29 CFR
1910.120(e)(8)
Hazardous Waste All employees required to For Workers at TSD Annual Refresher 8 hours
Operations and have training per the Facilities: Training is
Emergency HAZWOPER TSD specific to the hazards
Response – (Eight- requirements. encountered.
hour Refresher
Training for
Employee at a TSD
Facility)

29 CFR
1910.120(p)(7)(i)
Hazardous Waste On-site management and Specialized training at Initial training 8 hours
Operations and supervisors directly the time of job upon assumption
Emergency responsible for, or who assignment on such of supervisory
Response – (Eight- supervise employees topics as, but not duties.

Uncontrolled when printed: 7/28/2014


For the most current copy, check the {___ list on the (location of electronic file)}
For Internal Use Only
Version #:
1
{Logo} {Organization} {Document #: }
Page 80 of 139
Title: STANDARD OPERATING PROCEDURES FOR Effective Date:
SAFETY AND HEALTH TRAINING MM/DD/YYYY
APPENDIX B

Course Title Applicability Description Frequency Training Hours Records Comments


hour Training for engaged in, hazardous waste limited to, the
On-Site operations employer's safety and
Management and health program and
Supervisors) the associated
employee training
29 CFR program, personal
1910.120(e)(4) protective equipment
program, spill
containment program,
and health hazard
monitoring procedure
and techniques.
Hazardous Waste First responders at the The awareness level Initial training 8 hours
Operations and “Awareness level” (witness or shall have sufficient
Emergency discover a hazardous training or have had
Response – (First substance release and initiate sufficient experience to
Responder the emergency response) objectively
Awareness Level) must demonstrate demonstrate
29 CFR competency in areas such as competency in the
1910.120(q)(6)(i) recognizing the presence of following areas:
hazardous materials in an (A) An understanding
emergency, the risks involved of what hazardous
and the role they play in their substances are, and the
employer’s plan. risks associated with
them in an incident.
(B) An understanding
of the potential
outcomes associated

Uncontrolled when printed: 7/28/2014


For the most current copy, check the {___ list on the (location of electronic file)}
For Internal Use Only
Version #:
1
{Logo} {Organization} {Document #: }
Page 81 of 139
Title: STANDARD OPERATING PROCEDURES FOR Effective Date:
SAFETY AND HEALTH TRAINING MM/DD/YYYY
APPENDIX B

Course Title Applicability Description Frequency Training Hours Records Comments


with an emergency
created when
hazardous substances
are present.
(C) The ability to
recognize the presence
of hazardous
substances in an
emergency.
(D) The ability to
identify the hazardous
substances, if possible.
(E) An understanding of
the role of the first
responder awareness
individual in the
employer's emergency
response plan including
site security and
control and the U.S.
Department of
Transportation's
Emergency Response
Guidebook.
(F) The ability to realize
the need for additional
resources, and to make
appropriate

Uncontrolled when printed: 7/28/2014


For the most current copy, check the {___ list on the (location of electronic file)}
For Internal Use Only
Version #:
1
{Logo} {Organization} {Document #: }
Page 82 of 139
Title: STANDARD OPERATING PROCEDURES FOR Effective Date:
SAFETY AND HEALTH TRAINING MM/DD/YYYY
APPENDIX B

Course Title Applicability Description Frequency Training Hours Records Comments


notifications to the
communication center.

Hazardous Waste Required for employees The field experience Upon initial 1 day of actual
Operations and following HAZWOPER 24 may be completed at assignment to field experience.
Experience must
Emergency Hour Initial Training for any site that is directly duties involving
include
Response – (One Occasional Site Worker. related to the type of hazardous supervised
Day Field Experience work the employee will substances performance of
for Occasional Site be expected to cleanup sites as actual field
Worker) perform, and that is listed in duties and
under the supervision Applicability, but should not be
solely
29 CFR of a trained supervisor. following initial
observation.
1910.120(e)(3)(ii) 24 hour training.

Hazardous Waste Required for employees Understand how Upon initial 1 day of actual
Operations and following HAZWOPER 24 hazardous materials assignment to field experience.
Experience must
Emergency Hour Initial Training for are handled, identified, duties involving
include
Response – (One Regular Site Worker. and human responses hazardous supervised
Day Field Experience to exposure; Learn the substances performance of
for Regular Site importance of the cleanup sites as actual field
Worker on Fully Health and Safety Plan listed in duties and
Monitored and (HSP); Applicability, but should not be
solely
Characterized Site) Incorporate the following initial
observation.
knowledge of what to 24 hour training.
29 CFR do in case of site
1910.120(e)(3)(iii) emergencies; Use
appropriate safety
methods and work

Uncontrolled when printed: 7/28/2014


For the most current copy, check the {___ list on the (location of electronic file)}
For Internal Use Only
Version #:
1
{Logo} {Organization} {Document #: }
Page 83 of 139
Title: STANDARD OPERATING PROCEDURES FOR Effective Date:
SAFETY AND HEALTH TRAINING MM/DD/YYYY
APPENDIX B

Course Title Applicability Description Frequency Training Hours Records Comments


practice controls;
Recognize signs and
labels that are used to
alert personnel of
danger involving
hazardous material

Hazardous Waste Employees who are engaged Train on how to Initial training 4 – 8 hours
Operations and in responding to hazardous respond to such upon assignment
Emergency emergency situations at Hazardous Emergency, to emergency
Response – hazardous waste clean-up atmospheric response duties.
(Response to sites that may expose them monitoring, proper PPE
Hazardous to hazardous substances selection, and clean-up
Emergency methodology.
Situations at
Hazardous Waste
Clean-Up Sites)

29 CFR
1910.120(e)(7)
Hazardous Waste Required for employees Required Field Upon initial 3 days of actual
Operations and following HAZWOPER 40 experience training (3 assignment to field experience.
Experience must
Emergency Hour Initial Training for day or 1 day) should duties involving
include
Response – (Three General Site Worker. enable employees to hazardous supervised
Days Field familiarize themselves substances performance of
Experience for with the equipment cleanup sites as actual field
General Site and field conditions listed in duties and
Worker) they will be expected Applicability, but should not be

Uncontrolled when printed: 7/28/2014


For the most current copy, check the {___ list on the (location of electronic file)}
For Internal Use Only
Version #:
1
{Logo} {Organization} {Document #: }
Page 84 of 139
Title: STANDARD OPERATING PROCEDURES FOR Effective Date:
SAFETY AND HEALTH TRAINING MM/DD/YYYY
APPENDIX B

Course Title Applicability Description Frequency Training Hours Records Comments


to work under. following initial solely
40 hour training. observation.
29 CFR The field experience
1910.120(e)(3)(i) may be completed at
any site that is directly
related to the type of
work the employee will
be expected to
perform, and that is
under the supervision
of a trained supervisor.

When employees begin


work at a new site they
would not be required
to repeat the three
days of supervised field
experience, although
they would need to be
made aware of site-
specific hazards.
Hazardous Waste Training for emergency Such training shall Initial upon 4 – 8 hours
Operations and response employees shall be include the elements of assignment to
Emergency completed before they are the emergency emergency
Response – called upon to perform in response plan, response duties.
(Training for real emergencies. standard operating
Emergency procedures the
Response employer has

Uncontrolled when printed: 7/28/2014


For the most current copy, check the {___ list on the (location of electronic file)}
For Internal Use Only
Version #:
1
{Logo} {Organization} {Document #: }
Page 85 of 139
Title: STANDARD OPERATING PROCEDURES FOR Effective Date:
SAFETY AND HEALTH TRAINING MM/DD/YYYY
APPENDIX B

Course Title Applicability Description Frequency Training Hours Records Comments


Employees at a TSD established for the job,
Facility) the personal protective
equipment to be worn
29 CFR and procedures for
1910.120(p)(8)(iii) handling emergency
incidents
Hazardous Waste Employees involved in Training should focus Upon conversion 2 days field
Operations and Clean-up operations with one on strengthening the to general site experience
Emergency day of field experience and employee on worker
Experience must
Response – (Two- who need to acquire more to identifying hazards and include
days Additional become a general site worker how to respond to supervised
Field Experience for hazardous exposure as performance of
Workers who well as permissible actual field
Become General limit of exposure. duties and
should not be
Site Workers)
solely
observation.

29 CFR
1910.120(e)(3)(iv)
Hazardous Waste General site workers Field Workers at Haz Upon initial 40 hours of
Operations and regularly onsite of the Waste Sites: Training assignment to initial training
Emergency following operations: dependent upon the duties involving
See Also:
Response- (40 hour level of involvement at hazardous Hazardous
Initial Training For Clean-up operations -- the uncontrolled substances Waste
General Site required by a governmental hazardous waste site. cleanup sites as Operations and
Worker) body, whether federal, state, Those intimately listed in Emergency
local, or other involving involved in the clean- Applicability. Response –
(Three Days
up receive more in

Uncontrolled when printed: 7/28/2014


For the most current copy, check the {___ list on the (location of electronic file)}
For Internal Use Only
Version #:
1
{Logo} {Organization} {Document #: }
Page 86 of 139
Title: STANDARD OPERATING PROCEDURES FOR Effective Date:
SAFETY AND HEALTH TRAINING MM/DD/YYYY
APPENDIX B

Course Title Applicability Description Frequency Training Hours Records Comments


29 CFR hazardous substances -- that depth training. And, Field Experience
1910.120(e)(3)(i) are conducted at those only occasionally See refresher for General Site
Worker)
uncontrolled hazardous on site for specific requirements
waste sites; tasks, less training. listed at:
Corrective actions involving Hazardous Waste
clean-up operations at sites Operations and
covered by the Resource Emergency
Conservation and Recovery Response –
Act of 1976 (RCRA) as (Eight-hour
amended (42 U.S.C. 6901 et Refresher
seq.); Training for
Voluntary clean-up Hazardous Waste
operations at sites Site Workers)
recognized by federal, state,
local, or other governmental
bodies as uncontrolled
hazardous waste sites;

Occasional site workers, TSD


workers, and emergency
response personnel are
described in separate listings.

Health and Safety Employees responsible for Introduction to the Annual 1-2 hours
Plan Development development of written writing and

Uncontrolled when printed: 7/28/2014


For the most current copy, check the {___ list on the (location of electronic file)}
For Internal Use Only
Version #:
1
{Logo} {Organization} {Document #: }
Page 87 of 139
Title: STANDARD OPERATING PROCEDURES FOR Effective Date:
SAFETY AND HEALTH TRAINING MM/DD/YYYY
APPENDIX B

Course Title Applicability Description Frequency Training Hours Records Comments


Training Health and Safety Plans. development of Health
& Safety Plans
including Job Hazard
Analysis.
Hearing Collateral Duty Health and General Awareness Upon initial 1 hour
Conservation Safety Employees – required assignment to
Awareness course. OSC OSH Manual, duties
Physical Stress
OSCs. Management

Heat and Cold Employees working in Awareness Upon initial 1 hour


Stress Awareness environments of potential assignment to
elevated or suppressed OSC OSH Manual, duties
29 CFR temperatures. Physical Stress
1926.21(b)(4) Management Upon
{Organization- Field Safety and Health - identification of
specific guideline} General Awareness potential hazard
- required course to employees

OSCs.
Hoisting and Lifting Field Safety and Health - General Awareness Upon initial 1 hour
Awareness General Awareness assignment to
- elective course duties
ICS-300: Personnel who will be Not a safety course. Upon 1-2 hours Upon completion,
Intermediate ICS for serving in the following Included for identification as provide certificate to
{Organization-specific
Expanding Incidents positions: command or informational a member or
training coordinator} for
general staff in an ICS purposes. potential entry in training

Uncontrolled when printed: 7/28/2014


For the most current copy, check the {___ list on the (location of electronic file)}
For Internal Use Only
Version #:
1
{Logo} {Organization} {Document #: }
Page 88 of 139
Title: STANDARD OPERATING PROCEDURES FOR Effective Date:
SAFETY AND HEALTH TRAINING MM/DD/YYYY
APPENDIX B

Course Title Applicability Description Frequency Training Hours Records Comments


organization, select member of an database.
department heads with General Awareness ICS in the
multi-agency coordination training provided by described roles
system responsibilities, area FEMA to supervisory
commanders, emergency personnel who may be
managers and multi-agency involved in an incident
coordination response.
system/emergency
operations center managers.
ICS-400 - Advanced Personnel who will be Not a safety course. Upon 1-2 hours Upon completion,
ICS, Command and serving in the following Included for identification as provide certificate to
{Organization-specific
General Staff- positions: command or informational a member or
training coordinator} for
Complex Incidents general staff in an ICS purposes. potential entry in training
organization, select member of an database.
department heads with General Awareness ICS command or
multi-agency coordination training provided by general staff
system responsibilities, area FEMA to supervisory
commanders, emergency personnel who may be
managers and multi-agency involved in an incident
coordination response.
system/emergency
operations center managers.
Illness, Injury and All employees Employees shall be Upon initial 10-30 minutes
Near Miss Reporting informed of procedures employment
and requirements for
accident and injury
reporting.
Industrial Plants- Field Safety and Health - General Awareness Upon initial 1 hour

Uncontrolled when printed: 7/28/2014


For the most current copy, check the {___ list on the (location of electronic file)}
For Internal Use Only
Version #:
1
{Logo} {Organization} {Document #: }
Page 89 of 139
Title: STANDARD OPERATING PROCEDURES FOR Effective Date:
SAFETY AND HEALTH TRAINING MM/DD/YYYY
APPENDIX B

Course Title Applicability Description Frequency Training Hours Records Comments


Awareness General Awareness assignment to
- elective course duties
Introduction to Optional training for Introducing accident As requested 1-2 hours
Accident and employees at the investigation
Incident supervisory and managerial techniques and
Investigations level concepts at a beginners
or novice level
Introduction to Collateral Duty Health and General Awareness Upon initial 1 hour
Occupational Health Safety Employees – required assignment to
course. duties
Introduction to Collateral Duty Health and General Awareness Upon initial 1 hour
OSHA Standards Safety Employees – required assignment to
course. duties
IS-100.b - {Organization} Response Not a safety course. Upon enrollment 1-2 hours Upon completion,
Introduction to Support Corps Members Included for in {Organization} provide certificate to
{Organization-specific
Incident Command informational RSC
training coordinator} for
System, ICS-100 purposes. entry in training
{Organization- database.
specific Order} General Awareness
training provided by
FEMA to personnel
who may be involved
in an incident
response.
IS-200.b - ICS for {Organization} Response Not a safety course. Upon enrollment 1-2 hours Upon completion,
Single Resources Support Corps Members Included for in {Organization} provide certificate to
{Organization-specific
and Initial Action informational RSC
training coordinator} for

Uncontrolled when printed: 7/28/2014


For the most current copy, check the {___ list on the (location of electronic file)}
For Internal Use Only
Version #:
1
{Logo} {Organization} {Document #: }
Page 90 of 139
Title: STANDARD OPERATING PROCEDURES FOR Effective Date:
SAFETY AND HEALTH TRAINING MM/DD/YYYY
APPENDIX B

Course Title Applicability Description Frequency Training Hours Records Comments


Incidents purposes. entry in training
{Organization- database.
specific Order} General Awareness
training provided by
FEMA to personnel
who may be involved
in an incident
response.
IS-700.a - National {Organization} Response Not a safety course. One time – 1-2 hours Upon completion,
Incident Support Corps Members Included for optional provide certificate to
{Organization-specific
Management informational
training coordinator} for
System (NIMS) An purposes. entry in training
Introduction database.
Optional training for
{Organization- response support corps
specific Order} personnel. General
Awareness training
provided by FEMA to
personnel who may be
involved in an incident
response.
IS-800.b -National {Organization} Response Not a safety course. One time – 1-2 hours Upon completion,
Response Support Corps Members Included for optional provide certificate to
{Organization-specific
Framework, An informational
training coordinator} for
Introduction purposes. entry in training
database.
Optional training for

Uncontrolled when printed: 7/28/2014


For the most current copy, check the {___ list on the (location of electronic file)}
For Internal Use Only
Version #:
1
{Logo} {Organization} {Document #: }
Page 91 of 139
Title: STANDARD OPERATING PROCEDURES FOR Effective Date:
SAFETY AND HEALTH TRAINING MM/DD/YYYY
APPENDIX B

Course Title Applicability Description Frequency Training Hours Records Comments


response support corps
personnel. General
Awareness training
provided by FEMA to
personnel who may be
involved in an incident
response.
Job Hazard Analysis All supervisors and Purpose and benefits Initial upon 1 hour All training records shall
(Preparation) employees involved in the of performing a JHA assignment to include the name of
employee trained, the
JHA process including the task.
Nine steps in date(s) of training, the
{Organization- employees conducting JHAs subject of the training,
specific guideline} and performing work under completing JHAs what was covered or
{Organization- written JHA’s. course outline, and the
Usage/communication
specific Order} name of the trainer.
of JHA hazard
identifications and safe
work procedures and
controls

Maintenance of JHAs.

Job Hazard Analysis All supervisors involved in Supervisor Initial upon 1 hour All training records shall
(Supervisor) the JHA process responsibilities under assignment to include the name of
employee trained, the
{Organization- JHAs. the task.
date(s) of training, the
specific guideline subject of the training,
and/or Order} what was covered or
course outline, and the
name of the trainer

Uncontrolled when printed: 7/28/2014


For the most current copy, check the {___ list on the (location of electronic file)}
For Internal Use Only
Version #:
1
{Logo} {Organization} {Document #: }
Page 92 of 139
Title: STANDARD OPERATING PROCEDURES FOR Effective Date:
SAFETY AND HEALTH TRAINING MM/DD/YYYY
APPENDIX B

Course Title Applicability Description Frequency Training Hours Records Comments


Laboratory Chemical Employees engaged in the Specific training related Upon initial 30 min – 1 hour
Management – Site laboratory use of hazardous to chemical safety or assignment to
Specific Training chemicals. specific chemical duties
handling as needed
Laboratory Safety Employees participating in Annual refresher Minimum of 4
and Health - Annual laboratory activities as hours of
laboratory safety
Refresher (4 Hour defined by {Organization-
training annually
Minimum) specific Order} thereafter
{Organization-
specific Order}

Laboratory Safety Employees participating in Upon initial 3 days


and Health (On-the- laboratory activities as assignment to
Supervised,
job Training) defined by {Organization- duties following
hands on
{Organization- specific Order} classroom laboratory work.
specific Order} training

Laboratory Safety Employees participating in Upon initial 24-hour initial


and Health -General laboratory activities as assignment to
See refresher
Awareness (24 hour defined by {Organization- duties
requirements at:
Initial) specific Order} Laboratory
Safety and
{Organization- Health - Annual
specific order} Refresher (4
Hour Minimum)
{Organization-
specific Order}
Laboratory Safety Field Safety and Health - General Awareness Upon initial 1 hour

Uncontrolled when printed: 7/28/2014


For the most current copy, check the {___ list on the (location of electronic file)}
For Internal Use Only
Version #:
1
{Logo} {Organization} {Document #: }
Page 93 of 139
Title: STANDARD OPERATING PROCEDURES FOR Effective Date:
SAFETY AND HEALTH TRAINING MM/DD/YYYY
APPENDIX B

Course Title Applicability Description Frequency Training Hours Records Comments


Awareness for Field General Awareness assignment to
Personnel - elective course duties
Laboratory Waste Laboratory Safety and Health General Awareness Upon initial 1 hour
Management - General Awareness– training on wastes assignment to
Awareness required course typically generated by duties
laboratory operations
Collateral Duty Health and
Safety Employees – elective Depending upon RCRA
course generator status,
further initial and
refresher training may
be necessary. See
Large Quantity
Generator Hazardous
Waste Management or
Small Quantity
Generator Hazardous
Waste Management
Ladders Employees utilizing ladders The program shall Upon initial 1 hour
29 CFR 1926 as part of their job duties. enable each employee assignment to
Subpart X (1050- to recognize hazards duties
1060) Field Safety and Health - related to ladders and
General Awareness stairways, and shall As needed based
- required course train each employee in on deficient
the procedures to be worker
Laboratory Safety and Health followed to minimize performance and
- General Awareness– these hazards. knowledge
elective course

Uncontrolled when printed: 7/28/2014


For the most current copy, check the {___ list on the (location of electronic file)}
For Internal Use Only
Version #:
1
{Logo} {Organization} {Document #: }
Page 94 of 139
Title: STANDARD OPERATING PROCEDURES FOR Effective Date:
SAFETY AND HEALTH TRAINING MM/DD/YYYY
APPENDIX B

Course Title Applicability Description Frequency Training Hours Records Comments


Large Quantity Employees of a large quantity The training program Initial – within 6 4-8 hours The owner or operator
Generator - generator assigned duties must be designed to months of must maintain the
following documents and
Emergency under the Emergency ensure that facility employment
records at the facility:
Preparedness Preparedness/ personnel are able to The job title for each
Training Contingency Plan respond effectively to Annual refresher position at the facility
40 CFR 262.34(a)(4) emergencies by related to hazardous
/ 40 CFR 265.16 familiarizing them with waste management, and
emergency procedures, the name of the
employee filling each
emergency equipment,
job;
and emergency A written job description
systems. for each position;
OSHA 29 CFR A written description of
1910.120(p)(8) and the type and amount of
1910.120(q) may be both introductory and
continuing training that
used to meet this
will be given to each
requirement provided person;
that the overall facility Records that document
training meets all the that the training or job
requirements of this experience required by
section. regulation;
Training records on
current personnel must
be kept until closure of
the facility.
Large Quantity Employees of a large quantity The training program Annual refresher 1 hour Training records on
Generator - generator assigned duties must be designed to former employees must
be kept for at least three
Emergency under the Emergency ensure that facility
years from the date the
Preparedness Preparedness/ personnel are able to employee last worked at
Training (Annual Contingency Plan respond effectively to the facility.

Uncontrolled when printed: 7/28/2014


For the most current copy, check the {___ list on the (location of electronic file)}
For Internal Use Only
Version #:
1
{Logo} {Organization} {Document #: }
Page 95 of 139
Title: STANDARD OPERATING PROCEDURES FOR Effective Date:
SAFETY AND HEALTH TRAINING MM/DD/YYYY
APPENDIX B

Course Title Applicability Description Frequency Training Hours Records Comments


Refresher) emergencies by
40 CFR 262.34(a)(4) familiarizing them with
/40 CFR 265.16 emergency procedures,
emergency equipment,
and emergency
systems.
OSHA 29 CFR
1910.120(p)(8) and
1910.120(q) may be
used to meet this
requirement provided
that the overall facility
training meets all the
requirements of this
section.

Large Quantity All employees involved in General Awareness – Initial – within 6 General
Generator hazardous waste generation, Identification of months of Awareness: 1
hour
Hazardous Waste identification, handling or hazardous waste, employment
Management disposal, of a large quantity satellite accumulation
40 CFR 262.34(a)(4) generator. area requirements, See refresher
/ 40 CFR 265.16 hazardous waste requirements at:
program elements. Large Quantity
Generator
Hazardous Waste
Management
(Annual
Refresher)

Uncontrolled when printed: 7/28/2014


For the most current copy, check the {___ list on the (location of electronic file)}
For Internal Use Only
Version #:
1
{Logo} {Organization} {Document #: }
Page 96 of 139
Title: STANDARD OPERATING PROCEDURES FOR Effective Date:
SAFETY AND HEALTH TRAINING MM/DD/YYYY
APPENDIX B

Course Title Applicability Description Frequency Training Hours Records Comments


40 CFR
262.34(a)(4) / 40
CFR 265.16
Large Quantity All employees involved in General Awareness – Annual refresher 1 hour
Generator hazardous waste generation, Identification of
Hazardous Waste identification, handling or hazardous waste,
Management disposal, of a large quantity satellite accumulation
(Annual Refresher) generator. area requirements,
40 CFR 262.34(a)(4) hazardous waste
/ 40 CFR 265.16 program elements
Laser Safety Persons authorized to use Training in principles Dependent on Dependent on
ANSI Z136.1 class 3b or class 4 lasers with and practices of the facility written facility written
laser safety
potential open beam paths or safe use of lasers – laser safety
program (ANSI
who frequent areas where consensus standard program (note: Z136.1 does not
such laser equipment and driven – ANSI Z136.1 few states have specify the
applications occur. Also class states level is written laser number of hours
3b or class 4 lasers commensurate with safety of training
embedded as a component degree of potential regulations so needed).
inside lab equipment where laser hazards both must also consult
manual internal beam from laser radiation with those state
alignment may be necessary and non-beam hazards. program
and performed by lab requirements).
personnel. ANSI Z136.1
states degree of
refresher training
is dependent on
degree of laser
hazards present.

Uncontrolled when printed: 7/28/2014


For the most current copy, check the {___ list on the (location of electronic file)}
For Internal Use Only
Version #:
1
{Logo} {Organization} {Document #: }
Page 97 of 139
Title: STANDARD OPERATING PROCEDURES FOR Effective Date:
SAFETY AND HEALTH TRAINING MM/DD/YYYY
APPENDIX B

Course Title Applicability Description Frequency Training Hours Records Comments


Laser Safety Officer Employees serving as facility Optional training on Upon assuming 40 hours
Laser Safety Officers the management and duties.
supervision of a Laser
Safety Program.
Lead – Construction Employees who are subject Topics as outlined in Upon initial 1-2 hours
Standard to potential exposure to lead regulations assignment to
29 CFR 1926.62 at or above the action level duties
on any day, or subject to
exposure to lead compounds Annual refresher
which may cause skin or eye for each
irritation (e.g., lead arsenate, employee who is
lead azide). subject to
potential lead
exposure at or
above the action
level on any day
Lead – General Each employee who is Requirements Upon initial 1-2 hours
Industry subject to potential exposure described in the assignment to
29 CFR 1910.1025 to lead at or above the action regulation. duties
level, or for whom the
possibility of skin or eye Annual refresher
irritation exists

All employees where there is


a potential exposure to
airborne lead at any level
shall inform employees of the
content of Appendices A and

Uncontrolled when printed: 7/28/2014


For the most current copy, check the {___ list on the (location of electronic file)}
For Internal Use Only
Version #:
1
{Logo} {Organization} {Document #: }
Page 98 of 139
Title: STANDARD OPERATING PROCEDURES FOR Effective Date:
SAFETY AND HEALTH TRAINING MM/DD/YYYY
APPENDIX B

Course Title Applicability Description Frequency Training Hours Records Comments


B of the regulation.
Lockout/Tagout Any employee, who during Type and level of Initial training 1-4 hours
Program - The the course of their job is or training is dependent upon
Control of may be in an area where upon whether the employment or
Hazardous Energy energy control procedures employee is an change in duties
29 CFR 1910.147 may be utilized, shall be “authorized”
instructed about the employee, an “affected Additional
procedure, and about the employee” or other. training required
prohibition relating to with change in
attempts to restart or procedure or
reenergize machines or process,
equipment which are locked equipment, or if
out or tagged out. a deficiency in
knowledge is
observed.
Lockout/Tagout Employees serving as facility Optional training on Upon assuming 16 hours
Program Lockout/Tagout program LOTO requirements duties.
Administrator administrators and administrative
practices.
Lockout/Tagout Collateral Duty Health and General Awareness Upon initial 1 hour
Program Awareness Safety personnel – required assignment to
course duties

Machine Guarding Collateral Duty Health and General Awareness Upon initial 1 hour
Awareness Safety Employees – required assignment to
course duties
Machine Collateral Duty Health and General Awareness Upon initial 1 hour

Uncontrolled when printed: 7/28/2014


For the most current copy, check the {___ list on the (location of electronic file)}
For Internal Use Only
Version #:
1
{Logo} {Organization} {Document #: }
Page 99 of 139
Title: STANDARD OPERATING PROCEDURES FOR Effective Date:
SAFETY AND HEALTH TRAINING MM/DD/YYYY
APPENDIX B

Course Title Applicability Description Frequency Training Hours Records Comments


Safeguarding Safety Employees – required assignment to
Awareness course duties
Manlifts All employees who may be General Awareness and Prior to use and 1-8 hours The certification record
29 CFR 1910.68 engaged in utilizing these specific provisions as as needed shall be prepared at the
completion of the
platforms for building outlined in the
training required and
maintenance. Standard. shall be maintained in a
Must be provided by file for the duration of
powered platform the employee's
competent person. employment.
Materials Handling, Employees who handle, General Awareness Upon initial 1 hour
Storage, Use and transport, and store assignment to
Disposal Awareness materials. They may do so by duties
29 CFR 1926 hand, manually operated
Subpart H equipment, or power
29 CFR 1910.176 operated equipment.
Collateral Duty Health and
Safety Employees – required
course
Means of Egress Collateral Duty Health and General Awareness Upon initial 1 hour
Awareness Safety Employees – required assignment to
course duties

Medical Field Safety and Health - General Awareness Upon initial 1 hour
Emergencies in Field General Awareness assignment to
Activities Awareness - required course duties
Medical Laboratory Safety and Health General Awareness Upon initial 1 hour
Emergencies in - General Awareness– assignment to

Uncontrolled when printed: 7/28/2014


For the most current copy, check the {___ list on the (location of electronic file)}
For Internal Use Only
Version #:
1
{Logo} {Organization} {Document #: }
Page 100 of 139
Title: STANDARD OPERATING PROCEDURES FOR Effective Date:
SAFETY AND HEALTH TRAINING MM/DD/YYYY
APPENDIX B

Course Title Applicability Description Frequency Training Hours Records Comments


Laboratory Activities required course duties
Awareness
Medical All employees with the Awareness/User Initial – provided 1 hour
Surveillance potential for exposure to Advise personnel of to each worker
Awareness occupational hazards (i.e., the process and before, or at the
chemical, radiological, requirements. time of, his or
{Organization- and/or biological agents) her enrollment
specific Order} and/or physical stressors. into the medical
surveillance
Field Safety and Health - program)
General Awareness
- required course Upon any
changes to the
Laboratory Safety and Health program
- General Awareness–
required course
Medical Training - Employees required to Licensing and Annual Varies by State See state regulatory
Annual EMT provide first aid at a level certification requirements.
Certification greater than general first aid. requirements vary by
state. See State
regulations for details.
Methylene Chloride Each employee whose job In addition to general Upon initial 1 hour
29 CFR 1910.1052 involves potential exposure awareness training assignment to
to methylene chloride. (Haz Com), the duties
employer must address
specific hazards and As needed
medical surveillance dependent upon

Uncontrolled when printed: 7/28/2014


For the most current copy, check the {___ list on the (location of electronic file)}
For Internal Use Only
Version #:
1
{Logo} {Organization} {Document #: }
Page 101 of 139
Title: STANDARD OPERATING PROCEDURES FOR Effective Date:
SAFETY AND HEALTH TRAINING MM/DD/YYYY
APPENDIX B

Course Title Applicability Description Frequency Training Hours Records Comments


the employee’s
understanding of
the material

If there is a
change in
process
Methylenedianiline Any employee involved in the In addition to general Upon initial 1 hour
29 CFR 1910.1050 processing, use, and handling awareness training assignment to
of products containing MDA. (Haz Com), the duties
See regulation for employer must address
exemptions. specific hazards and Annual refresher
medical surveillance.
Microbiological Optional course as Content to be Varies Varies
Laboratory Safety determined by OSH manager. determined by OSH
Training Laboratory employees that manager.
have exposure to
microbiological hazards
Mine Safety Field Safety and Health - General Awareness Upon initial 1 hour
Awareness General Awareness assignment to
- elective course duties.
Motor Vehicles, Any employee whose duties Awareness Upon initial 4-8 hours
Mechanized require operation of assignment to
Equipment and earthmoving equipment, pile duties
Marine Operations driving equipment, vehicles
29 CFR 1926 that operate within an off- As needed to
Subpart O highway jobsite, not open to maintain

Uncontrolled when printed: 7/28/2014


For the most current copy, check the {___ list on the (location of electronic file)}
For Internal Use Only
Version #:
1
{Logo} {Organization} {Document #: }
Page 102 of 139
Title: STANDARD OPERATING PROCEDURES FOR Effective Date:
SAFETY AND HEALTH TRAINING MM/DD/YYYY
APPENDIX B

Course Title Applicability Description Frequency Training Hours Records Comments


public traffic, and some proficiency
marine applications.
Motorized Utility Any employee whose duties Awareness Upon initial 2-4 hours
Vehicle Operator require operation of assignment to
Training Motorized Utility Vehicle - duties
Off-road, self-propelled, all
{Organization- terrain vehicle (ATV) As needed to
specific Order} operations maintain
proficiency
Multi-Piece & Single Any employee who services Level of training to Upon initial 1-2 hours
Piece Rim Wheels either multi piece or single ensure competency assignment to
29 CFR 1910.177 piece rim wheels. and understanding of duties
applicable data and
safety information. As needed to
ensure
competency
Nanomaterials Employees with the potential General Awareness Prior to use or 1 hour
Awareness for exposure to potential
nanomaterials exposure to
nanomaterials
Laboratory Safety and Health
- General Awareness–
elective course
Natural Hazards Field Safety and Health - General Awareness Upon initial 1 hour
Awareness General Awareness training on hazardous assignment to
29 CFR - required course plants, insects, animals, duties
1926.21(b)(4) and weather

Uncontrolled when printed: 7/28/2014


For the most current copy, check the {___ list on the (location of electronic file)}
For Internal Use Only
Version #:
1
{Logo} {Organization} {Document #: }
Page 103 of 139
Title: STANDARD OPERATING PROCEDURES FOR Effective Date:
SAFETY AND HEALTH TRAINING MM/DD/YYYY
APPENDIX B

Course Title Applicability Description Frequency Training Hours Records Comments


conditions.
Nerve Agent OSCs Special training for Initial and 1 hour
Antidotes Kit-User {Organization-specific periodically
Training Professionals and thereafter
OSWER Directive Volunteers} (as
9200.51 needed)
New Employee All Employees General Awareness Within 2 weeks 1-2 hours
General Safety and training for all new of employment
Health Orientation employees
29 CFR 1960
{Organization-
specific Order}
Non-ionizing Any personnel potentially Refer to ACGIH TLVs for As needed As needed
Radiation exposed to non-ionizing recommended
radiation other than laser exposure levels (note:
radiation and request OSHA at 29 CFR
training in such hazards 1910.97 has exposure
recognition and mitigation. limits for microwave
Ex. UV, IR, MRI, Microwave radiation)
Occupant Employees designated as Training on specific Annual 1 hour
Emergency Plan Area Wardens for OEPs. duties during
Annual Area workplace
Warden Training emergencies.

Occupant All Employees Training to facilitate Upon 1 hour


Emergency Plan and organize employer employment
Awareness Training Note: Equivalent to and employee actions

Uncontrolled when printed: 7/28/2014


For the most current copy, check the {___ list on the (location of electronic file)}
For Internal Use Only
Version #:
1
{Logo} {Organization} {Document #: }
Page 104 of 139
Title: STANDARD OPERATING PROCEDURES FOR Effective Date:
SAFETY AND HEALTH TRAINING MM/DD/YYYY
APPENDIX B

Course Title Applicability Description Frequency Training Hours Records Comments


Emergency Action Plan during workplace Whenever the
Training. GSA owned emergencies. employee’s
facilities use OEPs instead of responsibilities
EAPs. or designated
actions under the
plan change

Whenever the
plan is changed
Occupant Employees serving as OEP Training on specific Annual 1 hour
Emergency Plan team members. duties during
Team Training - workplace
Annual emergencies.
Occupational Noise Each employee who is General Awareness and Initial – prior to 30-45 minutes
Exposure exposed to noise at or above specific provisions as any known high
29 CFR 1910.95 an 8-hour time weighted outlined in the noise exposure
29 CFR 1926.52 average of 85 decibels. standard. or enrollment in
Note: Exposure levels differ Training in the use and the hearing
for construction employees. care of all hearing conservation
protectors provided to program
Field Safety and Health - employees in the
General Awareness Hearing Conservation Annually – for
- required course Program. each employee
included in the
Laboratory Safety and Health hearing
- General Awareness– conservation
elective course program

Uncontrolled when printed: 7/28/2014


For the most current copy, check the {___ list on the (location of electronic file)}
For Internal Use Only
Version #:
1
{Logo} {Organization} {Document #: }
Page 105 of 139
Title: STANDARD OPERATING PROCEDURES FOR Effective Date:
SAFETY AND HEALTH TRAINING MM/DD/YYYY
APPENDIX B

Course Title Applicability Description Frequency Training Hours Records Comments


Office Safety Collateral Duty Health and General Awareness Upon initial 1 hour
Awareness Safety Employees – required assignment to
course duties
OSH Act and OSHA Collateral Duty Health and General Awareness Upon initial 1 hour
Standards Safety Employees– required assignment to
Awareness course duties
Overexertion Field employees OSC OSH Manual, Initial then as 1 hour
Injuries Awareness OSCs Physical Stress needed
Management
Overhead & Gantry Any employee who operates Training specific to Upon initial 1-2 hours
Cranes an overhead or gantry crane. lifting the load and to assignment to depending upon
operator
29 CFR 1910.179 (Defined as a machine for the fire extinguishers duties
qualifications
lifting or lowering a load and that may be on site.
moving it.) As needed

Fire extinguisher
training is
required annually
Oxygen-fuel Gas Any employee who performs General competency Initially and as 1-2 hours
Welding & Cutting oxygen-fuel gas welding training required in the needed depending upon
operator
29 CFR 1910.253 and/or cutting. rules and the operation
qualifications
of the covered
equipment.
Personal Protective Employees who are required General Awareness Initial training 45 minutes – 1
Equipment to don personal protective prior to donning hour
29 CFR 1910.132 equipment as part of their PPE
29 CFR 1926 assigned duties.

Uncontrolled when printed: 7/28/2014


For the most current copy, check the {___ list on the (location of electronic file)}
For Internal Use Only
Version #:
1
{Logo} {Organization} {Document #: }
Page 106 of 139
Title: STANDARD OPERATING PROCEDURES FOR Effective Date:
SAFETY AND HEALTH TRAINING MM/DD/YYYY
APPENDIX B

Course Title Applicability Description Frequency Training Hours Records Comments


Subpart E Additional
Field Safety and Health - training required
General Awareness for change in PPE
- required course
Change in
Laboratory Safety and Health process
- General Awareness–
required course If employee
understanding is
Collateral Duty Health and in question.
Safety Employees – required
course Field Safety and
Health - General
Awareness
– annual
refresher course
required

Laboratory Safety
and Health -
General
Awareness–
annual refresher
course required
Pesticides Safety Employees using or General Awareness Upon initial 1 hour
Awareness potentially exposed to assignment to
pesticides, herbicides, duties

Uncontrolled when printed: 7/28/2014


For the most current copy, check the {___ list on the (location of electronic file)}
For Internal Use Only
Version #:
1
{Logo} {Organization} {Document #: }
Page 107 of 139
Title: STANDARD OPERATING PROCEDURES FOR Effective Date:
SAFETY AND HEALTH TRAINING MM/DD/YYYY
APPENDIX B

Course Title Applicability Description Frequency Training Hours Records Comments


rodenticides, etc.
Upon
Field Safety and Health - identification of
General Awareness potential
- elective course exposure to
pesticides
Physical Hazards – Employees performing {Task-specific} OSH Initial then as 1 hour
Manual Labor manual labor. Manual, Physical Stress needed
Awareness OSCs Management Program

• How overexertion
injuries occur.
• Symptoms and
consequences of
overexertion injuries.
• Job tasks which cause
injuries.
• Methods to minimize
injury.
• Reporting injuries.
Physical Hazards – Initial training upon OSC OSH Manual, Initial then as 1 hour
Vibrational Stress employment and as needed Physical Stress needed
Awareness thereafter Management Program

Training on
identification and
minimizing vibration

Uncontrolled when printed: 7/28/2014


For the most current copy, check the {___ list on the (location of electronic file)}
For Internal Use Only
Version #:
1
{Logo} {Organization} {Document #: }
Page 108 of 139
Title: STANDARD OPERATING PROCEDURES FOR Effective Date:
SAFETY AND HEALTH TRAINING MM/DD/YYYY
APPENDIX B

Course Title Applicability Description Frequency Training Hours Records Comments


hazards.
Physical Hazards General Awareness General Awareness Varies 1 hour
Awareness OSCs
OSC OSH Manual,
Physical Stress
Management
Planning and Field Safety and Health - General Awareness Upon initial 1 hour
Preparation for Field General Awareness– required assignment to
Activities course duties
Planning and Laboratory Safety and Health General Awareness Upon initial 1 hour
Preparation for - General Awareness– assignment to
Laboratory Activities required course duties
Portable Fire All employees of facilities For employees with Upon 1-4 hours
Extinguishers that provide portable fire access, provides an employment
29 CFR 1910.157 extinguisher access to educational program to
employees. familiarize workers Annually
with the general thereafter for
Field Safety and Health - principles of fire employees
General Awareness extinguisher use. designated to
- required course If employees are use firefighting
expected to use equipment.
Laboratory Safety and Health portable fire
- General Awareness– extinguishers, must
required course provide hands-on
training in using this
equipment.
The level of training

Uncontrolled when printed: 7/28/2014


For the most current copy, check the {___ list on the (location of electronic file)}
For Internal Use Only
Version #:
1
{Logo} {Organization} {Document #: }
Page 109 of 139
Title: STANDARD OPERATING PROCEDURES FOR Effective Date:
SAFETY AND HEALTH TRAINING MM/DD/YYYY
APPENDIX B

Course Title Applicability Description Frequency Training Hours Records Comments


must be specific to the
extinguisher in use in
incipient stage fire-
fighting. Users training
should include a ‘hands
on’ demonstration.
Powder Activated Employees utilizing powder General Safety Upon initial 1 to 3 hours
Tool Safety activated tools Awareness of the assignment and
Awareness hazards and safe use of as needed.
{Organization- powder activated
specific Order} tools.
Powered Industrial Any employee, who during Level of training is Upon initial 4-5 hours
Trucks the course of their determined by assignment to
29 CFR 1910.178 employment drives or uses operator proficiency. duties
any mobile power-propelled
truck used to carry, push, See refresher
pull, lift, stack or tier requirements at:
materials. Powered industrial
trucks can be ridden or Powered
controlled by a walking Industrial Trucks
operator. – Triennial
Refresher

Powered Industrial Any employee, who during Level of training is Refresher: 4-5 hours
Trucks – Triennial the course of their determined by
Refresher employment drives or uses operator proficiency. At least every 3

Uncontrolled when printed: 7/28/2014


For the most current copy, check the {___ list on the (location of electronic file)}
For Internal Use Only
Version #:
1
{Logo} {Organization} {Document #: }
Page 110 of 139
Title: STANDARD OPERATING PROCEDURES FOR Effective Date:
SAFETY AND HEALTH TRAINING MM/DD/YYYY
APPENDIX B

Course Title Applicability Description Frequency Training Hours Records Comments


29 CFR 1910.178 any mobile power-propelled years and:
truck used to carry, push,
pull, lift, stack or tier If the operator
materials. Powered industrial has been
trucks can be ridden or observed to
controlled by a walking operate the
operator vehicle in an
unsafe manner.

If the operator
has been
involved in an
accident or near-
miss incident.

If the operator
has received an
evaluation that
reveals that the
operator is not
operating the
truck safely

If the operator is
assigned to drive
a different type
of truck.

Uncontrolled when printed: 7/28/2014


For the most current copy, check the {___ list on the (location of electronic file)}
For Internal Use Only
Version #:
1
{Logo} {Organization} {Document #: }
Page 111 of 139
Title: STANDARD OPERATING PROCEDURES FOR Effective Date:
SAFETY AND HEALTH TRAINING MM/DD/YYYY
APPENDIX B

Course Title Applicability Description Frequency Training Hours Records Comments

If a condition in
the workplace
changes in a
manner that
could affect
safety operation
of the truck.

Powered Platforms All employees who may be General Awareness and Upon initial 1-8 hours The certification record
for Building engaged in utilizing powered specific provisions as assignment to shall be prepared at the
completion of the
Maintenance platforms for building outlined in the duties and as
training required and
29 CFR 1910.66 maintenance. Standard. needed shall be maintained in a
Must be provided by file for the duration of
powered platform the employee's
competent person. employment.
Process Safety Employees working in Initial training involves Initial training Varies The employer shall
Management of operations which involve a an overview of the prior to being prepare a record which
contains the identity of
Highly Hazardous chemical at or above the process and shall involved in
the employee, the date of
Chemicals 29 CFR specified threshold include emphasis on operating training, and the means
1910.119 quantities. the specific safety and procedures used to verify that the
29 CFR 1926.64 health hazards, employee understood the
emergency operations See refresher training.
including shutdown, requirements at:
and safe work practices
applicable to the Process Safety
employee's job tasks. Management of

Uncontrolled when printed: 7/28/2014


For the most current copy, check the {___ list on the (location of electronic file)}
For Internal Use Only
Version #:
1
{Logo} {Organization} {Document #: }
Page 112 of 139
Title: STANDARD OPERATING PROCEDURES FOR Effective Date:
SAFETY AND HEALTH TRAINING MM/DD/YYYY
APPENDIX B

Course Title Applicability Description Frequency Training Hours Records Comments


Highly Hazardous
Chemicals –
Triennial
Refresher
29 CFR 1910.119
29 CFR 1926.64
Process Safety Employees working in Initial training involves At least every 3 Varies The employer shall
Management of operations which involve a an overview of the years and: prepare a record which
contains the identity of
Highly Hazardous chemical at or above the process and shall
the employee, the date of
Chemicals –Triennial specified threshold include emphasis on More often if training, and the means
Refresher quantities. the specific safety and necessary, to used to verify that the
29 CFR 1910.119 health hazards, each employee employee understood the
29 CFR 1926.64 emergency operations involved in training.
including shutdown, operating a
and safe work practices process to assure
applicable to the that the
employee's job tasks. employee
understands and
adheres to the
current operating
procedures of
the process.

Radiation Dosimetry Employees participating in General Awareness Upon enrollment 30 min – 1 hour
Awareness the radiation dosimetry training on dosimetry in the program
program requirements and
proper wearing of
assigned dosimetry

Uncontrolled when printed: 7/28/2014


For the most current copy, check the {___ list on the (location of electronic file)}
For Internal Use Only
Version #:
1
{Logo} {Organization} {Document #: }
Page 113 of 139
Title: STANDARD OPERATING PROCEDURES FOR Effective Date:
SAFETY AND HEALTH TRAINING MM/DD/YYYY
APPENDIX B

Course Title Applicability Description Frequency Training Hours Records Comments


Radiation Safety Any workers who frequent General Awareness – Dependent on ≤ 1 Hour Life of license
Awareness radiation areas or areas Instruction provided in specific licensee estimated, but
may be Radiation safety training
10 CFR 19 where radioactive materials accordance with 10 procedures
dependent on records of employees
29 CFR 1910.1096 are located or may be used, CFR 19 specific licensee shall be maintained by
29 CFR 1926.53 but do not use such materials Upon initial procedures the local OSH manager.
in their occupation. assignment to Duplicate individual
duties training records are also
Includes ancillary personnel to be provided to Human
Resources for placement
(e.g., clerical, housekeeping, into the permanent
security) whose duties may personnel file of
require them to work in the {Organization}
vicinity of radioactive employees.
material.

Field Safety and Health -


General Awareness
- elective course

Laboratory Safety and Health


- General Awareness–
elective course

Collateral Duty Health and


Safety Employees – elective
course
Radiation Safety Employees serving as Experience and training Before assuming 40 hours
Officer Radiation Safety Officer for sufficient for the use of duties

Uncontrolled when printed: 7/28/2014


For the most current copy, check the {___ list on the (location of electronic file)}
For Internal Use Only
Version #:
1
{Logo} {Organization} {Document #: }
Page 114 of 139
Title: STANDARD OPERATING PROCEDURES FOR Effective Date:
SAFETY AND HEALTH TRAINING MM/DD/YYYY
APPENDIX B

Course Title Applicability Description Frequency Training Hours Records Comments


10 CFR 30.33(a)(3) their location. the material for the
purpose requested in
such manner as to
protect health and
minimize danger to life
or property;

Radiation Worker – See listing - Radiation Worker See GL 38 and OSC OSH Refresher: every 1-2 hours
Advanced Biennial – Advanced Training Manual, Radiation 2 years (biennial)
Refresher Safety Program
{Organization-
specific guideline}
Radiation Worker Any workers who use Training in principles Dependent on Dependent on Life of license
Basic Training radioactive materials in their and practices of specific licensee specific licensee
procedures Radiation safety training
occupation. radioactive material procedures
records of employees
10 CFR 19 use and Minimum 4 shall be maintained by
10 CFR 30 measuring/monitoring See refresher hours (GL38) the local OSH manager.
{Organization- methods– per 10 CFR requirements at: Duplicate individual
specific guideline} 19 & 10 CFR 30 - training records are also
degree of training Radiation Worker
to be provided to Human
Resources for placement
necessary is dependent – Biennial into the permanent
on specific licensee Refresher personnel file of
procedures and {Organization}
types/quantities of employees.
radioactive materials
and/or radiation

Uncontrolled when printed: 7/28/2014


For the most current copy, check the {___ list on the (location of electronic file)}
For Internal Use Only
Version #:
1
{Logo} {Organization} {Document #: }
Page 115 of 139
Title: STANDARD OPERATING PROCEDURES FOR Effective Date:
SAFETY AND HEALTH TRAINING MM/DD/YYYY
APPENDIX B

Course Title Applicability Description Frequency Training Hours Records Comments


producing devices used
at the facility.
Radiation Worker – Any workers who use Training in principles Every 2 years 1 hour
Biennial Refresher radioactive materials in their and practices of (biennial) per
occupation. radioactive material {Organization-
10 CFR 19 use and specific
10 CFR 30 measuring/monitoring guideline}
{Organization- 10 CFR 19 methods– per 10 CFR
specific guideline} 10 CFR 30 19 & 10 CFR 30 -
{Task-specific} OSH {Organization-specific degree of training
Manual, Radiation guideline} necessary is dependent
Safety Program on specific licensee
procedures and
types/quantities of
radioactive materials
and/or radiation
producing devices used
at the facility.
Radiation Worker– Those who routinely engage See {Organization- Upon initial Initial: 4-5 days Radiation safety training
Advanced Training in, or expect to routinely specific guideline and assignment to (usually off-site) records of employees
shall be maintained by
engage in, work assignments Task-specific OSH duties
the local OSH manager.
{Organization- in the field where the Manual}, Radiation Duplicate individual
specific guideline} potential for exposure to Safety Program See refresher training records are also
ionizing radiation exists training to be provided to Human
requirements at: Resources for placement
Those who engage in into the permanent
personnel file of
emergency response Radiation Worker {Organization}
activities where the potential – Advanced

Uncontrolled when printed: 7/28/2014


For the most current copy, check the {___ list on the (location of electronic file)}
For Internal Use Only
Version #:
1
{Logo} {Organization} {Document #: }
Page 116 of 139
Title: STANDARD OPERATING PROCEDURES FOR Effective Date:
SAFETY AND HEALTH TRAINING MM/DD/YYYY
APPENDIX B

Course Title Applicability Description Frequency Training Hours Records Comments


for exposure to ionizing Biennial employees.
radiation exists Refresher

Those who are responsible


for recognizing the need for,
and requesting, expert
radiation safety or health
physics support in laboratory
or field settings OSH
Managers, RSOs, and RPRs,
when assuming appointed
duties under this Program.
RCRA Hazardous All employees involved in General Awareness Upon initial 1-4 hours
Waste Management hazardous waste generation, assignment then
Training Awareness identification, handling or as needed.
disposal that are not covered
by Large Quantity or Small
Quantity Training
Requirements. (Ex.
Conditionally Exempt SQG
employees)
Reproductive Employees working with or in General Awareness Prior to use or 1 hour
Hazards Awareness an area with any of these potential
substances as listed under exposure
OSHA and other recognized
standards as reproductive
hazards.

Uncontrolled when printed: 7/28/2014


For the most current copy, check the {___ list on the (location of electronic file)}
For Internal Use Only
Version #:
1
{Logo} {Organization} {Document #: }
Page 117 of 139
Title: STANDARD OPERATING PROCEDURES FOR Effective Date:
SAFETY AND HEALTH TRAINING MM/DD/YYYY
APPENDIX B

Course Title Applicability Description Frequency Training Hours Records Comments


Laboratory Safety and Health
- General Awareness–
elective course
Resistance Welding Any employee who performs General competency Upon initial 1-2 hours
29 CFR 1910.255 resistance welding. training so that the assignment to depending upon
operator
employee is properly duties and as
qualifications
instructed & judged needed
competent.
Respiratory Employees wearing See 29 CFR 1910.134(k) Every 12 months 1 hour
Protection - Annual respiratory protection
Refresher devices. Must be enrolled in
29 CFR 1910.134 the respiratory protection
{Organization- program to include medical
specific order} exam and fit testing of
respirator.
Respiratory Personnel operation Optional training to Upon assignment 8 hours
Protection – Fit provide proficiency in to fit testing
Testing Operator administering duties
Training respirator fit tests.
Respiratory Employees wearing See 29 CFR 1910.134(k) Initial: prior to 1 hour
Protection - User respiratory protection wearing any
Training devices. Must be enrolled in respirator
29 CFR 1910.134 the respiratory protection
29 CFR 1926.103 program to include medical See refresher
{Organization- exam and fit testing of requirements at:
specific order} respirator. Respiratory
Protection -

Uncontrolled when printed: 7/28/2014


For the most current copy, check the {___ list on the (location of electronic file)}
For Internal Use Only
Version #:
1
{Logo} {Organization} {Document #: }
Page 118 of 139
Title: STANDARD OPERATING PROCEDURES FOR Effective Date:
SAFETY AND HEALTH TRAINING MM/DD/YYYY
APPENDIX B

Course Title Applicability Description Frequency Training Hours Records Comments


Annual Refresher
29 CFR 1910.134
{Organization-
specific order}
Respiratory Employees who perform General Initial upon 1-2 hours
Protection work that may require Awareness/User assignment to
Awareness wearing respiratory field, laboratory,
29 CFR 1910.134 protection devices. or collateral
29 CFR 1926.103 health & safety
Field Safety and Health - duties.
General Awareness
- required course

Laboratory Safety and Health


- General Awareness–
required course

Collateral Duty Health and


Safety Employees – elective
course
{Organization- {Organization} Response General Awareness Upon enrollment 1-2 hours Upon completion,
specific Volunteer} Support Corps Members training provided by in {Organization- members should provide
OSH manager a copy of
Response Support FEMA to personnel specific}
certificate and enter
Corps Orientation who may be involved in Response completion in RSC
Deployment an incident response. Support Corp database.
Awareness
Safety & Health All employees, whether or General Awareness Annual 1 hour Retention dates and
disposition assigned by

Uncontrolled when printed: 7/28/2014


For the most current copy, check the {___ list on the (location of electronic file)}
For Internal Use Only
Version #:
1
{Logo} {Organization} {Document #: }
Page 119 of 139
Title: STANDARD OPERATING PROCEDURES FOR Effective Date:
SAFETY AND HEALTH TRAINING MM/DD/YYYY
APPENDIX B

Course Title Applicability Description Frequency Training Hours Records Comments


Management not they are associated with the organization
System – Employee hazards having unacceptable
Awareness residual risks, shall receive
general SHMS awareness
BSI-OHSAS 18001 training.

Risk specific training is As needed


provided for those individuals
that are associated with
hazards having unacceptable Competency
residual risks that may not be
competent on the basis of
education, training or
experience.
Safety Officer – Personnel who have Specialized training to Initial training 40 hours
{Agency} 404 completed Incident enable personnel to:
{Organization- Command System I-100, 200, • Arrive at the incident,
specific order} 300, 400 level courses and properly equipped,
who have been identified to gather information to
fill the Safety Officer or assess the
Assistant Safety Officer assignment, and
positions on an Incident begin initial planning
Management Team activities of a Safety
Officer
• Identify, prioritize,
and mitigate hazards
and risks on the
incident

Uncontrolled when printed: 7/28/2014


For the most current copy, check the {___ list on the (location of electronic file)}
For Internal Use Only
Version #:
1
{Logo} {Organization} {Document #: }
Page 120 of 139
Title: STANDARD OPERATING PROCEDURES FOR Effective Date:
SAFETY AND HEALTH TRAINING MM/DD/YYYY
APPENDIX B

Course Title Applicability Description Frequency Training Hours Records Comments


• Plan, staff, and
manage the safety
organization to meet
the needs of the
incident
• Coordinate and plan
with the command
and general staff to
assist in safely
accomplishing the
overall incident
objectives
• Ensure that the
preparation of special
reports for the final
incident package and
incident close out
with agency
administrator is
completed
Scaffolding Each employee who Enable employee to Prior to use and 1 hour
29 CFR 1926 performs work while on a recognize the hazards as needed based
Subpart L (450-454) scaffold. associated with the on deficient
type of scaffold being worker
Field Safety and Health - used and to performance and
General Awareness understand the knowledge.
- elective course procedures to control
or minimize those Upon change in

Uncontrolled when printed: 7/28/2014


For the most current copy, check the {___ list on the (location of electronic file)}
For Internal Use Only
Version #:
1
{Logo} {Organization} {Document #: }
Page 121 of 139
Title: STANDARD OPERATING PROCEDURES FOR Effective Date:
SAFETY AND HEALTH TRAINING MM/DD/YYYY
APPENDIX B

Course Title Applicability Description Frequency Training Hours Records Comments


hazards. scaffold type or
other protective
equipment used.
Select Agents - CDC Employees working with or in General Awareness Prior to use or 1 hour
Registry Awareness an area with any of these potential
substances as listed by the exposure
CDC under the National
Select Agent Registry

Laboratory Safety and Health


- General Awareness–
elective course
Signs, Signals and General Awareness Awareness As needed 1 hour
Barricades
29 CFR 1926
Subpart G
Sling Safety Employees utilizing slings in General Awareness Upon initial 1 hour
Awareness conjunction with cranes, assignment to
derricks, and hoists to hold duties
their suspended loads.

Collateral Duty Health and


Safety Employees – elective
course.
Small Quantity All employees involved in General Awareness– Upon initial Dependent on
Generator hazardous waste generation, Identification of assignment to duties
Hazardous Waste identification, handling or hazardous waste, duties

Uncontrolled when printed: 7/28/2014


For the most current copy, check the {___ list on the (location of electronic file)}
For Internal Use Only
Version #:
1
{Logo} {Organization} {Document #: }
Page 122 of 139
Title: STANDARD OPERATING PROCEDURES FOR Effective Date:
SAFETY AND HEALTH TRAINING MM/DD/YYYY
APPENDIX B

Course Title Applicability Description Frequency Training Hours Records Comments


Management disposal, and spill response satellite accumulation See refresher
40 CFR of a small quantity generator. area requirements, requirements at:
262.34(d)(5) hazardous waste
program elements. Small Quantity
Proper waste handling Generator
and emergency Hazardous Waste
procedures, relevant to Management
their responsibilities (Annual
during normal facility Refresher)
operations and 40 CFR
emergencies. 262.34(d)(5)

Small Quantity All employees involved in General Awareness– Refresher as 1 hour


Generator hazardous waste generation, Identification of necessary,
Hazardous Waste identification, handling or hazardous waste, recommended
Management disposal, and spill response satellite accumulation annually
(Annual Refresher) of a small quantity generator. area requirements,
40 CFR 262.34(d)(5) hazardous waste
program elements.
Proper waste handling
and emergency
procedures, relevant to
their responsibilities
during normal facility
operations and
emergencies.

Uncontrolled when printed: 7/28/2014


For the most current copy, check the {___ list on the (location of electronic file)}
For Internal Use Only
Version #:
1
{Logo} {Organization} {Document #: }
Page 123 of 139
Title: STANDARD OPERATING PROCEDURES FOR Effective Date:
SAFETY AND HEALTH TRAINING MM/DD/YYYY
APPENDIX B

Course Title Applicability Description Frequency Training Hours Records Comments


Specifications for All employees All employees must Upon 15-30 minutes
Accident Prevention have general employment and
Signs & Tags awareness training in as needed
29 CFR 1910.145 danger, caution and
safety signs in their
work environment.
Spill Prevention and Laboratory Safety and Health General Awareness Upon initial 1 hour
Clean-up Laboratory - General Awareness– assignment to
Awareness required course duties

Spill, Prevention, Personnel involved in oil spill Training on SPCC plan Upon initial 1 to 3 hours
Control and response activities / SPCC and individual assignment to
Countermeasures duties. responsibilities. duties
(SPCC) Plan Training
It is recommended that
40 CFR 112 the training program
be based on the
USCG's Training
Elements for Oil Spill
Response, as
applicable to facility
operations. An
alternative program
can also be acceptable
subject to approval by
the Regional
Administrator.

Uncontrolled when printed: 7/28/2014


For the most current copy, check the {___ list on the (location of electronic file)}
For Internal Use Only
Version #:
1
{Logo} {Organization} {Document #: }
Page 124 of 139
Title: STANDARD OPERATING PROCEDURES FOR Effective Date:
SAFETY AND HEALTH TRAINING MM/DD/YYYY
APPENDIX B

Course Title Applicability Description Frequency Training Hours Records Comments


Spray Finishing Collateral Duty Health and General Awareness Upon initial 1 hour
Safety Awareness Safety Employees – Elective assignment to
course duties
Stack Sampling Field Safety and Health - General Awareness Upon initial 1 hour
Safety Awareness General Awareness assignment to
- elective course duties
Storage and Any employee performing General Awareness Upon initial 1 hour
Handling of installation, removal, training and emergency assignment to
Liquefied Petroleum operation, and maintenance training. duties and as
Gases (LPG) work involving LPG shall be needed
29 CFR 1910.110 properly trained in such
functions.
Subsurface Field Safety and Health - General Awareness Upon initial 1 hour
Investigations Safety General Awareness assignment to
Awareness - elective course duties
Temporary Labor Any employee manning a Specific training: First Upon initial 4 hours
Camps – First Aid first aid station within a Aid facilities shall be assignment to
29 CFR 1910.142 temporary labor camp. under the control of a duties
person trained to
administer first aid and Refresher – as
shall be readily recommended by
accessible for use at all the American
times. Red Cross

Tools – Hand and Any employee utilizing hand General Awareness Upon initial 1 hour
Power and power tools. assignment to
29 CFR 1926 duties

Uncontrolled when printed: 7/28/2014


For the most current copy, check the {___ list on the (location of electronic file)}
For Internal Use Only
Version #:
1
{Logo} {Organization} {Document #: }
Page 125 of 139
Title: STANDARD OPERATING PROCEDURES FOR Effective Date:
SAFETY AND HEALTH TRAINING MM/DD/YYYY
APPENDIX B

Course Title Applicability Description Frequency Training Hours Records Comments


Subpart I Collateral Duty Health and
Safety Employees – required As needed
course
Toxic Substances Employees working with General Awareness or Prior to use, 1 hour
Control Act and/or disposing Job Specific handling, or
Awareness polychlorinated biphenyl exposure to TSCA
compounds (PCBs) or regulated
participating in other TSCA materials
related activities.

Laboratory Safety General


Awareness Employees–
elective course
Trailer Loading and All employees who drive with Awareness and Upon initial 3 hours
Towing trailers in tow for practical application assignment to
{Organization- {Organization} business. duties
specific order}
See refresher
requirements at:
Trailer Loading
and Towing
Triennial
Refresher
{Organization-
specific order}
Trailer Loading and Employees whose duties may Awareness training – As needed 30 min – 1hour
Towing Awareness involve driving with trailers in no practical driving. To

Uncontrolled when printed: 7/28/2014


For the most current copy, check the {___ list on the (location of electronic file)}
For Internal Use Only
Version #:
1
{Logo} {Organization} {Document #: }
Page 126 of 139
Title: STANDARD OPERATING PROCEDURES FOR Effective Date:
SAFETY AND HEALTH TRAINING MM/DD/YYYY
APPENDIX B

Course Title Applicability Description Frequency Training Hours Records Comments


{Organization- tow. make employees
specific order} aware of need for
possible further
training.
Trailer Loading and All employees who drive with Awareness and Recommend 3 hours
Towing Triennial trailers in tow for practical application every 3 years
Refresher {Organization} business.
{Organization-
specific order}
Vehicle-mounted All employees who may be General Awareness and Upon initial 1-8 hours The certification record
Elevating and engaged in utilizing these specific provisions as assignment to shall be prepared at the
completion of the
Rotating Work platforms for building outlined in the duties and as
training required and
Platforms maintenance. Standard. needed shall be maintained in a
29 CFR 1910.67 Must be provided by file for the duration of
powered platform the employee's
competent person. employment.
Vinyl Chloride Each employee engaged in General Awareness Upon initial 1-2 hours
29 CFR 1910.1017 vinyl chloride or polyvinyl training and more assignment to
29 CFR 1926.1117 chloride use. advanced training duties
specific to the health
hazards encountered, Annual refresher
first aid and emergency
procedures.
Walking & Working Collateral Duty Health and General Awareness Upon initial 1 hour
Surface Safety Safety Employees – required assignment to
Awareness course duties
Welding and Cutting Employees performing Awareness Upon initial 2-4 hours
29 CFR 1926 welding, cutting, or brazing assignment to

Uncontrolled when printed: 7/28/2014


For the most current copy, check the {___ list on the (location of electronic file)}
For Internal Use Only
Version #:
1
{Logo} {Organization} {Document #: }
Page 127 of 139
Title: STANDARD OPERATING PROCEDURES FOR Effective Date:
SAFETY AND HEALTH TRAINING MM/DD/YYYY
APPENDIX B

Course Title Applicability Description Frequency Training Hours Records Comments


Subpart J duties and as
Collateral Duty Health and needed
Safety Employees – elective
course
Workers All employees Optional training to N/A 20 min – 1 hour
Compensation provide employees and
Awareness the Federal Workers
Compensation
Program
X-ray Safety Employees whose duties See individual state Prior to use of x- 1 to 4 hours
Awareness require the use of x-ray requirements and ray generating
producing equipment (XRD, {Organization} equipment.
XRF, XPS, medical x-rays, document ”Safety
baggage scanners, etc.) Guidelines for the Refresher as
Installation and needed
Operation of X-Ray
Generating Equipment
at {Organization}
Facilities”

Uncontrolled when printed: 7/28/2014


For the most current copy, check the {___ list on the (location of electronic file)}
For Internal Use Only
Version #:
1
{Logo} {Organization} {Document #: }
Page 128 of 139
Title: STANDARD OPERATING PROCEDURES FOR Effective Date:
SAFETY AND HEALTH TRAINING MM/DD/YYYY
APPENDIX B

– Appendix D –

Training/Competence List for {Organization}


Position Description: ____________{Specific position}_________________
Training Frequency of
Training Description Hours Training Source of Requirement

Ex: PPE Ex: 1.0 Ex: Every 3 yrs Ex: 29 CFR 1910.132 Subpart I

Training/Competence List for {Organization}


Position Description: ____________{All Site Employees}_________________
Training Frequency of
Training Description Hours Training Source of Requirement

Ex: Earthquake Drills Ex: 0.5 Ex: Twice each Washington State and
year – 0.25 hr Kitsap Department of Emergency
ea Management Recommendations

Uncontrolled when printed: 7/28/2014


For the most current copy, check the {___ list on the (location of electronic file)}
For Internal Use Only
Version #:
1
{Logo} {Organization} {Document #: }
Page 129 of 139
Title: STANDARD OPERATING PROCEDURES FOR Effective Date:
SAFETY AND HEALTH TRAINING MM/DD/YYYY
APPENDIX B

– Appendix E –

29 CFR 1960 Baseline Training Elements

1. Section 19 of Public Law 91-596 (the OSH Act);

2. Presidential Executive Order 12196, (E.O. 12196);

3. 29 CFR 1960, Elements for Federal Employee Occupational Safety and Health Programs;

4. General awareness/orientation

5. Individual agency’s safety & health (OSH) program;

6. How to identify applicable OSH standards;

7. Procedures for reporting, evaluating & abating hazards;

8. Procedures for reporting & investigating allegations of reprisal;

9. Evaluation and abatement of hazards.

Uncontrolled when printed: 7/28/2014


For the most current copy, check the {___ list on the (location of electronic file)}
For Internal Use Only
Version #:
1
{Logo} {Organization} {Document #: }
Page 130 of 139
Title: STANDARD OPERATING PROCEDURES FOR Effective Date:
SAFETY AND HEALTH TRAINING MM/DD/YYYY
APPENDIX B

– Appendix F –

Example of the Training Portion of the Work Control Plan

Work Control Plan - Training


Training/Qualification
List all project personnel, indicating they are authorized and competent to perform the work
described. The work actions lead is responsible for maintaining a complete up-to-date list of
personnel and their full training requirements, and for ensuring that associated requirements and
qualifications are maintained.

Required Training or Associated


Employee/Guest Name
Requirements/Qualifications

Uncontrolled when printed: 7/28/2014


For the most current copy, check the {___ list on the (location of electronic file)}
For Internal Use Only
Version #:
1
{Logo} {Organization} {Document #: }
Page 131 of 139
Title: STANDARD OPERATING PROCEDURES FOR Effective Date:
SAFETY AND HEALTH TRAINING MM/DD/YYYY
APPENDIX B

– Appendix G –

Example of Excel Spreadsheet Used to Track Training

Health and Safety Training - {Year}


{Organization}
Page 1 of 3

Occupant
New Safety and
Annual Review of Radiation Emergency
Employee Chemical Radiation Health
First Aid, OSH for Fire and Refresher Annual Personal Life Support Worker – Plan
General Fume Worker – Management (Continued on
CPR, AED Committee Earthquake Training and/or Safety Protective for Dive Advanced Annual
Safety and Hood Biennial System – next pages)
Certifications Member Drill Demonstration Audit Equipment Professionals Biennial Area
Health Safety Refresher Employee
of Competency Findings Refresher Warden
Orientation Awareness
Training

[date 1] [date 1] [date 1] [date 1] [date 1] [date 1] [date 1] [date 1] [date 1] [date 1] [date 1] [date 1]
Available dates [hyperlink] [date 2] [date 2] [date 2] [date 2] [date 2] [date 2] [date 2] [date 2] [date 2] [date 2] [date 2] [date 2]

Duration 8 hrs 2 hrs 8 hrs 1 hr 8 hr 1 hr 1 hr 1 hr 8 hrs 1 hr 1 hr 1 hr 0.75 hr

{Organization} Employees

Last, First Name [date] [date] [date] [date] [date] [date] [date]

Last, First Name [date] [date] [date] [date] [date] [date] [date] [date]

Last, First Name [date] [date] [date] [date] [date] [date]

Last, First Name [date] [date] [date] [date]

Last, First Name [date] [date] [date] [date] [date]

Last, First Name [date] [date] [date] [date] [date] [date] [date]

Last, First Name (started 11/14) [date] [date] [date] [date] [date] [date] [date]

Last, First Name [date] [date] [date] [date] [date]

Last, First Name [date] [date] [date] [date] [date]

Last, First Name [date] [date] [date] [date] [date]

Last, First Name [date] [date] [date] [date] [date]

Last, First Name [date] [date] [date] [date] [date]

Last, First Name [date] [date] [date] [date] [date] [date] [date]

Last, First Name [date] [date] [date] [date] [date] [date]

Last, First Name [date] [date] [date] [date]

Uncontrolled when printed: 7/28/2014


For the most current copy, check the {___ list on the (location of electronic file)}
For Internal Use Only
Version #:
1
{Logo} {Organization} {Document #: }
Page 132 of 139
Title: STANDARD OPERATING PROCEDURES FOR Effective Date:
SAFETY AND HEALTH TRAINING MM/DD/YYYY
APPENDIX B

– Appendix H –

Lesson Plan
Course # Course Title: Same title as “Training Name”, “Course Name” or “Course
(Use course Title” in Field Readiness Module, when available
number in FRM, if
available)
Time required Hours for the (when applicable)
Credits
Course: course and each topic. Must be in accordance with
Topic 1: recognized and established
Topic 2: standards, regulations, or industry
etc. protocols.
Course Description Course description shall demonstrate in brief terms that content is appropriate
according to learning objectives, current literature, recognized scientific
principles, judgments of experts in the subject-matter area, site-specific
requirements, the audience, and/or regulatory and agency requirements.

Specify an appropriate delivery method(s) considering the audience and


learning objectives, e.g. computer-based training, lecture, On-the-Job-Training
(OJT), field exercises, webinars, and distance learning.

A physically safe environment fitting for the audience, delivery method, and
learning objective(s) shall be specified.
Course Outline Minimal requirement is a sequential list of topics with corresponding estimated
completion times and times for questions and concerns from those receiving
the training.

Prerequisites
Intended audience The desired trainer-to trainee ratio shall also be identified here.
Learning objectives Learning objects shall identify:
• under what conditions the knowledge, skill, or ability will be
demonstrated
• who is being trained
• the knowledge, skill, or abilities that are to be learned
• how to determine if the learning objective has been met
Examples:
• Given a NIOSH Pocket Guide to Chemical Hazards, new emergency

Uncontrolled when printed: 7/28/2014


For the most current copy, check the {___ list on the (location of electronic file)}
For Internal Use Only
Version #:
1
{Logo} {Organization} {Document #: }
Page 133 of 139
Title: STANDARD OPERATING PROCEDURES FOR Effective Date:
SAFETY AND HEALTH TRAINING MM/DD/YYYY
APPENDIX B

Lesson Plan
response trainees will identify with 100% accuracy the PPE to be used
when exposed to various chemicals.
• While participating in an on-line course, trainees will chose the correct
definition of “Environmental Aspect” from a list of 5 possible definitions
with 100% accuracy.

Designers/Developers (See paragraph 6.2)


Names & Qualifications

Training materials (aids Materials appropriate to the audience, learning objectives, and delivery
& handouts) method, such as specific audiovisual aids, flow charts, field exercises, handouts,
or equipment to be used during the course, shall be listed.

Reference materials

Requirements for A physically safe environment fitting for the audience, delivery method, and
training environment learning objective(s) shall be specified.

Emergency evacuation
procedures
Continuous A review of the lesson plan shall be made when training evaluations indicate
improvement plan there may be a need, when training needs change, and at least bi-annually.

Document Date
Revision Date
Attachments:
1. Training Evaluation Record (Evaluation criteria shall be specified on this form as part of lesson
planning.)

Uncontrolled when printed: 7/28/2014


For the most current copy, check the {___ list on the (location of electronic file)}
For Internal Use Only
Version #:
1
{Logo} {Organization} {Document #: }
Page 134 of 139
Title: STANDARD OPERATING PROCEDURES FOR Effective Date:
SAFETY AND HEALTH TRAINING MM/DD/YYYY
APPENDIX B

– Appendix I –

Training Delivery Record


Course #: Course Title:

Course Description

Course Date: Location: Duration: (in increments of


0.25 hours)
Training materials

Signature of trainees who attended (trainer checks box if successful)

Attachments:
1. Documentation of required trainer criteria, e.g. resume, certificate, license, etc.
2. Completed checklist demonstrating planning, preparation, delivery aids, techniques, and periods for
questions and answers was accomplished. The checklist should include specific required activities
weeks before, the day before, and during the training. It should also have a comment section to
record anything that went wrong for continual improvement.

Uncontrolled when printed: 7/28/2014


For the most current copy, check the {___ list on the (location of electronic file)}
For Internal Use Only
Version #:
1
{Logo} {Organization} {Document #: }
Page 135 of 139
Title: STANDARD OPERATING PROCEDURES FOR Effective Date:
SAFETY AND HEALTH TRAINING MM/DD/YYYY
APPENDIX B

– Appendix J –

Training Evaluation Record


( ) Individual evaluation record; name of trainee __________________________________
When checked, this form is used to compile evaluation results from different perspectives for the
individual.
( ) Summary evaluation record (all trainees)
When checked, this form is used to compile evaluation results for all course attendees.
Course #: Course Title:

Names of training instructor(s), facilitator(s), or provider(s)

Course Description

Course Date: Location:

trainee’s perspective
A separate course specific form is provided to each trainee to comment on each trainer’s presentation.

Course Outline 1. How does the trainee rate the overall training event on a scale of 1 to 10,
10 being the highest rating.

2. What are the positive aspects of the training:

3. What are the negative aspects of the training:

4. Topic 1, time allotted for presentation, time allotted for questions &
concerns.

What is the trainee’s opinion about the time allotted?

5. Additional topics ….

What is the trainee’s opinion about the time allotted?

6. What is the trainee’s opinion about the training provider?

Uncontrolled when printed: 7/28/2014


For the most current copy, check the {___ list on the (location of electronic file)}
For Internal Use Only
Version #:
1
{Logo} {Organization} {Document #: }
Page 136 of 139
Title: STANDARD OPERATING PROCEDURES FOR Effective Date:
SAFETY AND HEALTH TRAINING MM/DD/YYYY
APPENDIX B

Training Evaluation Record


trainer’s perspective
Learning Objective 1 Summative assessment (check all that apply):
( ) Pre-test
( ) Post-test
( ) Self-administered
( ) Written
( ) Oral
Trainers’ comment(s):

Formative assessments (check all that apply):


( ) Project
( ) Skill shown in simulated environment
( ) Skill shown to trainer in work environment
Trainers’ comment(s):

Additional Objectives (Same as above)


Note: items 1, 3, 5, & 6 below shall be completed before course delivery.

1. Min. required participation (e.g. hours) ___________ 2. _____ hours attended


3. Passing score (e.g. 70%) ______________ 4. Final score ________ %
5. Procedure for
failure

6. Management ________________________ ____________________ ___/___/___


concurrence title signature date
workplace perspective
Learning Objective 1 Check all that apply:
( ) Pre-training

__________________________________________________
Describe trainee’s ability to perform learning objective

________________________________________/___/______
Assessor: (e.g. supervisor, coworker) Assessment Date

Uncontrolled when printed: 7/28/2014


For the most current copy, check the {___ list on the (location of electronic file)}
For Internal Use Only
Version #:
1
{Logo} {Organization} {Document #: }
Page 137 of 139
Title: STANDARD OPERATING PROCEDURES FOR Effective Date:
SAFETY AND HEALTH TRAINING MM/DD/YYYY
APPENDIX B

Training Evaluation Record


( ) Post-training
__________________________________________________
Describe trainee’s ability to perform learning objective

__________________________________________________
New factors which contributed to success or deficiencies

________________________________________/___/______
Assessor: (e.g. supervisor, coworker) Assessment Date

Additional Objectives (same as above)

organization’s perspective
Increase in safe work Describe added value:
practices __________________________________________________

__________________________________________________

__________________________________________________

__________________________________________________
(Ensure non-training factors are considered, e.g. there should be a difference
before and after training.)

Reported by: _____________________ Assessment Date __/__/__


Decrease in work- Describe added value:
related accidents, __________________________________________________
illnesses and near
misses __________________________________________________

__________________________________________________

__________________________________________________
(Ensure non-training factors are considered, e.g. reporting of work-related
accidents, illness and near misses should not be inadvertently discouraged so
the organization can obtain more favorable data.)

Uncontrolled when printed: 7/28/2014


For the most current copy, check the {___ list on the (location of electronic file)}
For Internal Use Only
Version #:
1
{Logo} {Organization} {Document #: }
Page 138 of 139
Title: STANDARD OPERATING PROCEDURES FOR Effective Date:
SAFETY AND HEALTH TRAINING MM/DD/YYYY
APPENDIX B

Training Evaluation Record


Reported by: _____________________ Assessment Date __/__/__
Improved Describe added value:
environmental __________________________________________________
performance
__________________________________________________

__________________________________________________

__________________________________________________
(Ensure non-training factors are considered, e.g. there should be a difference
before and after training.)

Reported by: _____________________ Assessment Date __/__/__


Additional (same as above)
organizational goals

Uncontrolled when printed: 7/28/2014


For the most current copy, check the {___ list on the (location of electronic file)}
For Internal Use Only
Version #:
1
{Logo} {Organization} {Document #: }
Page 139 of 139
Title: STANDARD OPERATING PROCEDURES FOR Effective Date:
SAFETY AND HEALTH TRAINING MM/DD/YYYY
APPENDIX B

– Appendix K –

{Name of Trainee}
{Unique trainee identification #}

has successfully completed:

{Title of Course}

Date of completion: {XX/XX/XX}


Hours of instruction: {X.XX}

Provided by:
{Name of training provider}
{Address of training provider}

{Level of training or type of certificate (if applicable)}

{Other information required by regulation}


{Credits: XX hrs (if issued)}

___________{Signature}___________
{Name of training provider}

Uncontrolled when printed: 7/28/2014


For the most current copy, check the {___ list on the (location of electronic file)}
For Internal Use Only

You might also like