KEMBAR78
Software Development Life Cycle | PDF | Scrum (Software Development) | Databases
0% found this document useful (0 votes)
31 views3 pages

Software Development Life Cycle

The document outlines the qualifications and experience of an IT project manager with over 10 years in the field, emphasizing skills in communication, problem-solving, and project management methodologies such as Waterfall and Agile. It details the project management process, including planning, execution, and review stages, as well as the importance of SQL in database management. The document also highlights the Software Development Life Cycle (SDLC) phases and the significance of teamwork in achieving project goals.

Uploaded by

Ghada k
Copyright
© © All Rights Reserved
We take content rights seriously. If you suspect this is your content, claim it here.
Available Formats
Download as DOCX, PDF, TXT or read online on Scribd
0% found this document useful (0 votes)
31 views3 pages

Software Development Life Cycle

The document outlines the qualifications and experience of an IT project manager with over 10 years in the field, emphasizing skills in communication, problem-solving, and project management methodologies such as Waterfall and Agile. It details the project management process, including planning, execution, and review stages, as well as the importance of SQL in database management. The document also highlights the Software Development Life Cycle (SDLC) phases and the significance of teamwork in achieving project goals.

Uploaded by

Ghada k
Copyright
© © All Rights Reserved
We take content rights seriously. If you suspect this is your content, claim it here.
Available Formats
Download as DOCX, PDF, TXT or read online on Scribd
You are on page 1/ 3

I am an good communicator with more than 10 years of IT engineering experience.

Love challenges with good problem solving skills.


I have a proven record of managing large scale projects including Telecarte, a nationwide public
prepaid phone service.
My background in computer and communication engineering provides me with a strong technical base.
My tracked record of designing, managing and delivering large scale projects, along with my MBA from
Roosevelt University make me a very strong fit for this position.

adapts to new projects quickly, understands how to gather requirements, has good judgment assessing
solutions and risks involved and ultimately gets the job done on time.

Enhance my experience as aproject manager with an business and management


An ability to prioritize, delegate, problem solve and multi-task goes without saying. My
core skills are being conscientious, professional and goal oriented.
business analyst :Work with clients to determine their business needs to transform them into
information technology system requirements. Analyze business processes and write system process
specifications to be used. Determine solutions to business software/hardware system problems.

1. Waterfall Model
2. Agile Model 

Project managers ensure the project is completed on time and within budget, that the project's objectives are
met and that everyone else is doing their job properly
 Scope — what needs to get done
 Schedule — when it needs to get done
 Budget — how much it will cost

use SQL to access and manipulate data

SQL queries

database programming

views, stored procedures, triggers, functions

database development with SQL Server Data Tools


Sql and procedures

write an SQL queries statement

With SQL, you can build databases, enter data into the database, manipulate data, and query the database data that is often
used to make intelligent personal or business decisions.
Waterfall Model is a flow based model, in which we pass every phase once, and can not go back to that
phase again. Its most eminent drawback is that if there is any change in requirements, we cannot make
any changes to the requirement section.

Waterfall e traditional SDLC models and are of sequential type. Sequential means that the next phase
can start only after the completion of first phase. Such models are suitable for projects with very clear
product requirements and where the requirements will not change dynamically during the course of
project completion.

Agile Project Management Events


is continuously developed through a series of incremental iterations
over time. Iterations

Most projects have stages. Agile projects include seven events for product development. These events are meetings and

stages and are described in the following list:

 Project planning: The initial planning for your project. Project planning includes creating a product vision statement

and a product roadmap, and can take place in as little time as one day.

 Release planning: Planning the next set of product features to release and identifying an imminent product launch

date around which the team can mobilize. On agile projects, you plan one release at a time.

 Sprint: A short cycle of development, in which the team creates potentially shippable product functionality. Sprints,

sometimes called iterations, typically last between one and four weeks. Sprints can last as little as one day, but should

not be longer than four weeks. Sprints should remain the same length throughout the entire projects.

 Sprint planning: A meeting at the beginning of each sprint where the scrum team commits to a sprint goal. They

also identify the requirements that support this goal and will be part of the sprint, and the individual tasks it will take to

complete each requirement.

 Daily scrum: A 15-minute meeting held each day in a sprint, where development team members state what they

completed the day before, what they will complete on the current day, and whether they have any roadblocks.

 Sprint review: A meeting at the end of each sprint, introduced by the product owner, where the development team

demonstrates the working product functionality it completed during the sprint.

 Sprint retrospective: A meeting at the end of each sprint where the scrum team discusses what went well, what

could change, and how to make any changes.

culture of teamwork, coupled with a challenging work environment, makes every day exciting.
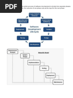
There are 5 phases in Software Development Life Cycle:
3. Requirement & analysis
2. Design
3. Coding
4. Testing
5. Maintenance

An SDLC model defines implementation of an approach to the project. It defines the various processes,
and phases that would be carried out throughout the project to produce the desired output. There are a
variety of SDLC models that exist catering to different needs and characteristics of a project. Some are
of iterative nature (Prototyping), whereas some are sequential (waterfall). Some of the well known
SDLC models are:

Ideally testing is done on a separate platform utilizing test management tools or server from development as this
tested and finalized testing environment would then pass form System Testing into User Acceptance Testing.

assemble a team of users in a virtual environment.

You might also like