KEMBAR78
Excitation System: Neelum Jehlum Hydro Power Company | PDF | Rectifier | Electric Generator
100% found this document useful (1 vote)
320 views12 pages

Excitation System: Neelum Jehlum Hydro Power Company

The document summarizes the excitation system of a synchronous generator. It discusses the basic functions and working principle of an excitation system. It describes three main types of excitation systems: DC excitation system, AC excitation system (rotating thyristor and brushless excitation systems), and static excitation system. For each system, it provides details on components, working principle, advantages and disadvantages. The document also includes a system block diagram and lists the main components of a static excitation system, including the automatic voltage regulator.

Uploaded by

Ameer Hamza
Copyright
© © All Rights Reserved
We take content rights seriously. If you suspect this is your content, claim it here.
Available Formats
Download as DOCX, PDF, TXT or read online on Scribd
100% found this document useful (1 vote)
320 views12 pages

Excitation System: Neelum Jehlum Hydro Power Company

The document summarizes the excitation system of a synchronous generator. It discusses the basic functions and working principle of an excitation system. It describes three main types of excitation systems: DC excitation system, AC excitation system (rotating thyristor and brushless excitation systems), and static excitation system. For each system, it provides details on components, working principle, advantages and disadvantages. The document also includes a system block diagram and lists the main components of a static excitation system, including the automatic voltage regulator.

Uploaded by

Ameer Hamza
Copyright
© © All Rights Reserved
We take content rights seriously. If you suspect this is your content, claim it here.
Available Formats
Download as DOCX, PDF, TXT or read online on Scribd
You are on page 1/ 12

DATED: 23rd NOVEMBER, 2020

NEELUM JEHLUM HYDRO POWER COMPANY

EXCITATION SYSTEM

REPORT BY:
MUHAMMAD AMEER HAMZA
ROLL NUMBER:
17-ENT-19
DEPARTMENT:
ENERGY ENGINEERING TECHNOLOGY
SUBMITTED TO:
SIR. SHAFIQ BALOCH

UNIVERSITY OF ENGINEERING AND TECHNOLOGY, TAXILA


INTRODUCTION

Excitation:
An electric generator or electric motor consists of a rotor spinning in a magnetic field.
The magnetic field may be produced by permanent magnets or by field coils. In the case of a
machine with field coils, a current must flow in the coils to generate the field, otherwise no
power is transferred to or from the rotor.

Excitation system:
The system which is used for providing the necessary field current to the rotor winding of
the synchronous machine, such type of system is called an excitation system. In other words,
excitation system is defined as the system which is used for the production of the flux by passing
current in the field winding. The main requirement of an excitation system is reliability under all
conditions of service, a simplicity of control, ease of maintenance, stability and fast transient
response.
The amount of excitation required depends on the load current, load power factor and
speed of the machine. The more excitation is needed in the system when the load current is large,
the speed is less, and the power factor of the system becomes lagging.

The excitation system is the single unit in which each alternator has its exciter in the form
of generator. The centralized excitation system has two or more exciter which feeds the bus-bar.
The centralized system is very cheap, but the fault in the system adversely affects the alternators
in the power plant.

Basic function
The basic function of an excitation system is to provide a continuous (DC) current to the
field winding of a synchronous machine. This is achieved through the use of closed-loop control
(or feedback control). Modern excitation systems also include diagnostics functions to simplify
troubleshooting, communication protocols for SCADA integration, and limiter / protection
functions to ensure that the synchronous machine is operated within its capability curve.

Objective
The objective of an excitation system depends on the application:
 For synchronous generators, it is responsible for maintaining a constant terminal voltage.
 For synchronous motors, it is responsible for maintaining a constant power factor.
Working Principle
The synchronous machine, which consists of a rotor and stator, produces AC currents
using the principle of electromagnetic induction. The DC current passing through the field
winding of the rotor produces a static magnetic field. As the rotor is rotated by the prime mover
(such as a hydro or steam turbine), the magnetic field is also rotated. Since the rotor is contained
within the stator, the rotating magnetic field creates a varying magnetic flux as it intersects the
stator windings. This varying magnetic flux induces AC currents in the stator windings of the
synchronous machine. An excitation system is necessary since, without excitation current, the
machine operates without field current and consequently, no voltage is generated (induced) in the
stator windings of the machine.

Types of Excitation System


The excitation system is mainly classified into three types. They are
1. DC Excitation System
2. AC Excitation System
o Rotor Excitation System
o Brushless Excitation System
3. Static Excitation System
Their types are explained below in details.

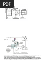
1. DC Excitation System
The DC excitation system has two exciters – the main exciter and a pilot exciter. The
exciter output is adjusted by an automatic voltage regulator (AVR) for controlling the output
terminal voltage of the alternator. The current transformer input to the AVR ensures limiting of
the alternator current during a fault.
When the field breaker is open, the field discharge resistor is connected across the field
winding so as to dissipate the stored energy in the field winding which is highly inductive.
Figure 1 DC excitation system
The main and the pilot exciters can be driven either by the main shaft or separately driven
by the motor. Direct driven exciters are usually preferred as these preserve the unit system of
operation, and the excitation is not excited by external disturbances.
The voltage rating of the main exciter is about 400 V, and its capacity is about 0.5% of
the capacity of the alternator. Troubles in the exciters of turbo alternator are quite frequent
because of their high speed and as such separate motor driven exciters are provided as standby
exciter.
Advantages:

 More reliable
 Compact in size
Disadvantages:

 Large size
 Voltage regulation was complex
 Very slow response

2. AC Excitation System
The AC excitation system consists of an alternator and thyristor rectifier bridge directly
connected to the main alternator shaft. The main exciter may either be self-excited or separately
excited. The AC excitation system may be broadly classified into two categories which are
explained below in details.
a. Rotating Thyristor Excitation System
The rotor excitation system is shown in the figure below. The rotating portion is being
enclosed by the dashed line. This system consists an AC exciter, stationary field and a rotating
armature. The output of the exciter is rectified by a full wave thyristor bridge rectifier circuit and
is supplied to the main alternator field winding.
Figure 2 Rotating Thyristor Excitation System
The alternator field winding is also supplied through another rectifier circuit. The exciter
voltage can be built up by using it residual flux. The power supply and rectifier control generate
the controlled triggering signal. The alternator voltage signal is averaged and compare directly
with the operator voltage adjustment in the auto mode of operation. In the manual mode of
operation, the excitation current of the alternator is compared with a separate manual voltage
adjustment.
Advantages:

 Fast response
 Simple
 Low cost
Disadvantages:

 Low response rate of the thyristor


b. Brushless Excitation System
This system is shown in the figure below. The rotating portion being enclosed by a
dashed line rectangle. The brushless excitation system consists an alternator, rectifier, main
exciter and a permanent magnet generator alternator. The main and the pilot exciter are driven by
the main shaft. The main exciter has a stationary field and a rotating armature directly connected,
through the silicon rectifiers to the field of the main alternators.
Figure 3 Brushless Excitation system
The pilot exciter is the shaft driven permanent magnet generator having rotating
permanent magnets attached to the shaft and a three-phase stationary armature, which feeds the
main exciter field through silicon rectifiers, in the field of the main alternator. The pilot exciter is
a shaft driven permanent magnetic generator having rotating permanent magnets attached to the
shaft and a 3-phase stationary armature, which feeds the main’s exciter through 3-phase full
wave phase-controlled thyristor bridges.
The system eliminates the use of a commutator, collector and brushes have a short time
constant and a response time of fewer than 0.1 seconds. The short time constant has the
advantage in improved small signal dynamic performance and facilitates the application of
supplementary power system stabilizing signals.
Advantages:

 Reliability is excellent
 The flexibility of operation is good
 System responses are good
 There is no moving contact in the brushless system, so maintenance is low
Disadvantages:

 Response is slow
 There is no fast-de-excitation

3. Static Excitation System


In this system, the supply is taken from the alternator itself through a 3-phase star/delta
connected step-down transformer. The primary of the transformer is connected to the alternator
bus and their secondary supplies power to the rectifier and also feed power to the grid control
circuit and other electrical equipment.

Figure 4 Static Excitation Using SCRs


This system has a very small response time and provides excellent dynamic performance.
This system reduced the operating cost by eliminating the exciter windage loss and winding
maintenance. It is also used as the excitation system for Neelum Jehlum Hydro Electric Project.
Advantages:

 Reliability is good
 The flexibility of operation is very good
 System responses are excellent
 Small in size
 Low loss
 Simple
 High performance
Disadvantages:

 It requires a slip ring and brush

System Block Diagram

Components of Excitation System


The main components of a static excitation system are listed below:
1. Automatic Voltage Regulator (AVR)
The automatic voltage regulator (AVR), commonly known simply as voltage regulator,
executes all control functions of the system, including the following:
 Operating breakers
 Sending firing pulses to bridges
 Responding to operator commands or grid disturbances
 Monitoring system I/Os and taking appropriate actions in response to them
 Maintaining the excitation system within safety and stability limits through the use of
limiters and protections
 Issuing notifications to the plant SCADA system if anomalous conditions occur
 Tripping the excitation system if a critical failure or dangerous condition occurs
The main elements of an AVR are as follows:
 Control loop
 Limiters
 Power system stabilizer
Redundant control solutions are common. In a redundant configuration, there are two voltage
regulators, one that executes the control functions while the other is in hot standby.
2. Power Rectifier
Static excitation systems typically use a power rectifier that converts AC to DC current
and provides a controlled field current to the synchronous machine. Power rectifiers typically use
thyristor or IGBT technology.
Heat generation is a concern for the power rectifier. For bridge cooling, redundant fan
sets are typically provided.
Redundant bridge configurations are common. In case multiple bridges are present, the
excitation system will perform current equalization to balance the bridge outputs.
3. Converter Interface
The converter interface consists of all intermediary devices between the controller and power
rectifier. It converts the control signal to firing pulses and isolates the control electronics from
the power section.
On excitation systems diagnostics tools for monitoring the power rectifier are provided on
the HMI. The status of fans, fuses, and semiconductor temperatures can be checked in real-time,
as shown below.
Figure 5 This screen demonstrates normal bridge operation. All 6 thyristors are conducting
normally. Current is equally balanced between the 3 branches. Fan set 1 (A&B) is active, while
fan set 2 is on standby.
Figure 6 In this screen, the HMI is indicating a problem with fan A. As a result, the exciter has
automatically transitioned to fan set 2 (D&E). There is also an indication of a fuse problem with
thyristor #5. The measured current through this thyristor has drop.
4. Power Potential Transformer (PPT)
The PPT is a 3-phase step-down power transformer used in static excitation systems. Its
purpose is to step down incoming AC voltages from the synchronous machine to a level that can
be supplied to the power rectifier.
5. Field Breaker (AC OR DC)
The main purpose of the field breaker is to interrupt the excitation and serve as an isolation
point for performing maintenance and troubleshooting.
Both AC and DC solutions are common. The field breaker can be installed either directly in
the field circuit, or between the secondary of the excitation transformer and the rectifier of the
system. In the latter case, the breaker is often called an AC contactor instead.
6. Dc Field Flashing
The field flashing circuit is used in the start-up process, when the magnetic flux in the
generator is too low. The field of the synchronous machine is temporarily connected in parallel
to an external DC supply, such as a station battery, until the synchronous machine develops
enough terminal voltage such that the excitation becomes self-sustaining. Afterwards, the field
flashing is interrupted.
7. Crowbar and Discharge Circuit
The crowbar is a safety feature designed to protect the excitation system and field winding
from external surges, generator pole displacement, etc.

Figure 7 Components of Excitation system

You might also like