KEMBAR78
ER Diagram to Table Conversion Guide | PDF | Information Retrieval | Databases
0% found this document useful (0 votes)
325 views3 pages

ER Diagram to Table Conversion Guide

The document discusses how to convert an entity-relationship (ER) diagram into database tables. It provides rules for converting entity types, attributes, keys, multi-valued attributes, composite attributes, and derived attributes. Specifically, entity types become tables, single-valued attributes become columns, key attributes become primary keys, multi-valued attributes have separate tables, composite attributes' components are represented individually, and derived attributes are not included in tables. An example ER diagram and its corresponding table structure are shown to demonstrate the conversion process.

Uploaded by

Surya Pal
Copyright
© © All Rights Reserved
We take content rights seriously. If you suspect this is your content, claim it here.
Available Formats
Download as PDF, TXT or read online on Scribd
0% found this document useful (0 votes)
325 views3 pages

ER Diagram to Table Conversion Guide

The document discusses how to convert an entity-relationship (ER) diagram into database tables. It provides rules for converting entity types, attributes, keys, multi-valued attributes, composite attributes, and derived attributes. Specifically, entity types become tables, single-valued attributes become columns, key attributes become primary keys, multi-valued attributes have separate tables, composite attributes' components are represented individually, and derived attributes are not included in tables. An example ER diagram and its corresponding table structure are shown to demonstrate the conversion process.

Uploaded by

Surya Pal
Copyright
© © All Rights Reserved
We take content rights seriously. If you suspect this is your content, claim it here.
Available Formats
Download as PDF, TXT or read online on Scribd
You are on page 1/ 3

4/18/2021 DBMS Convert ER into table - javatpoint

Reduction of ER diagram to Table


The database can be represented using the notations, and these notations can be reduced to a
collection of tables.

In the database, every entity set or relationship set can be represented in tabular form.

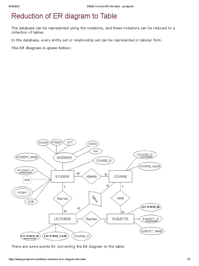
The ER diagram is given below:

There are some points for converting the ER diagram to the table:

https://www.javatpoint.com/dbms-reduction-of-er-diagram-into-table 1/3
4/18/2021 DBMS Convert ER into table - javatpoint

Entity type becomes a table.

In the given ER diagram, LECTURE, STUDENT, SUBJECT and COURSE forms individual tables.

All single-valued attribute becomes a column for the table.

In the STUDENT entity, STUDENT_NAME and STUDENT_ID form the column of STUDENT table.
Similarly, COURSE_NAME and COURSE_ID form the column of COURSE table and so on.

A key attribute of the entity type represented by the primary key.

In the given ER diagram, COURSE_ID, STUDENT_ID, SUBJECT_ID, and LECTURE_ID are the key
attribute of the entity.

The multivalued attribute is represented by a separate table.

In the student table, a hobby is a multivalued attribute. So it is not possible to represent multiple
values in a single column of STUDENT table. Hence we create a table STUD_HOBBY with column
name STUDENT_ID and HOBBY. Using both the column, we create a composite key.

Composite attribute represented by components.

In the given ER diagram, student address is a composite attribute. It contains CITY, PIN, DOOR#,
STREET, and STATE. In the STUDENT table, these attributes can merge as an individual column.

Derived attributes are not considered in the table.

In the STUDENT table, Age is the derived attribute. It can be calculated at any point of time by
calculating the difference between current date and Date of Birth.

Using these rules, you can convert the ER diagram to tables and columns and assign the mapping
between the tables. Table structure for the given ER diagram is as below:

https://www.javatpoint.com/dbms-reduction-of-er-diagram-into-table 2/3
4/18/2021 DBMS Convert ER into table - javatpoint

Figure: Table structure

https://www.javatpoint.com/dbms-reduction-of-er-diagram-into-table 3/3

You might also like