KEMBAR78
Wireless Headphone: Semester Project Report | PDF | Headphones | Mosfet
0% found this document useful (0 votes)
950 views12 pages

Wireless Headphone: Semester Project Report

This document presents a project report for a wireless headphone created by a group of students at Sir Syed University of Engineering and Technology. The group members are listed and the report includes an acknowledgment, abstract, introduction, description of the system hardware and theoretical background, circuit diagram, methodology, advantages, disadvantages, applications, conclusion, cost analysis, and references. The wireless headphone circuit uses components like a veroboard, Bluetooth card, audio port, MOSFET, resistors, capacitors, LEDs, and a potentiometer. The methodology describes how the components are assembled and connected to allow wireless audio playback through Bluetooth connectivity. Advantages include high impedance and signal-to-noise ratio while disadvantages include potential overheating and

Uploaded by

Laraib Ayoub
Copyright
© © All Rights Reserved
We take content rights seriously. If you suspect this is your content, claim it here.
Available Formats
Download as DOCX, PDF, TXT or read online on Scribd
0% found this document useful (0 votes)
950 views12 pages

Wireless Headphone: Semester Project Report

This document presents a project report for a wireless headphone created by a group of students at Sir Syed University of Engineering and Technology. The group members are listed and the report includes an acknowledgment, abstract, introduction, description of the system hardware and theoretical background, circuit diagram, methodology, advantages, disadvantages, applications, conclusion, cost analysis, and references. The wireless headphone circuit uses components like a veroboard, Bluetooth card, audio port, MOSFET, resistors, capacitors, LEDs, and a potentiometer. The methodology describes how the components are assembled and connected to allow wireless audio playback through Bluetooth connectivity. Advantages include high impedance and signal-to-noise ratio while disadvantages include potential overheating and

Uploaded by

Laraib Ayoub
Copyright
© © All Rights Reserved
We take content rights seriously. If you suspect this is your content, claim it here.
Available Formats
Download as DOCX, PDF, TXT or read online on Scribd
You are on page 1/ 12

WIRELESS HEADPHONE

ELECTRONIC DEVICE & CIRCUITS

GROUP MEMBERS NAME & ROLL NUMBERS


MUHAMMAD RAEES 2020-EE-O14
KALEEMULLAH BALOCH 2020-EE-007
TAHA HASSAN 2020-EE-020
NAEEM KHAN 2020-EE-002

SARMAD LAGHARI 2020-EE-024

Semester Project Report


Department of Electronic Engineering
Sir Syed University Of Engineering and Technology, Karachi.
Page no 1
TABLE OF CONTENTS

ACKNOWLEDGMENT
ABSTRACT
INTRODUCTION
SYSTEM HARDWARE
THEORETICAL BACKGROUND
PROJECT CIRCUIT DIAGRAM
METHODOLOGY
ADVANTAGES
DISADVANTAGES
APPLICATION
CONCLUSION AND RESULT

COST ANALYSIS OF THE PROJECT

PROJECT PICTURE

REFERENCE

Department of Electronics Engineering


Sir Syed University of Engineering and Technology
ACKNOWLEDGEMENT:
I would like to express my special thanks of gratitude to my teacher MAM
AMBER & MAM MEHWISH who gave us the golden opportunity to do this
wonderful project on the topic WIRELESS HEADPHONES which also helped
us in doing a lot of Research and we came to know about so many new things I
am really thankful to them.
Secondly i would also like to friends who helped me a lot in finalizing this
project within the limited time frame.

We are the students of SIR SYED UNIVERSITY OF ENGINEERING AND


TECHNOLOGY (ELECTRONICS ENGINEERING DEPARTMENT) who have made
this Project “WIRELESS HEADFONE” express our sincere praise and thanks to
ALLAH for his blessings which He showered on us throughout our lives,
especially for this project work

Our special Thanks to MAM AMBER & MAM MEHWISH.

They have given us the chance to work on this project. They admire our
abilities and increased our knowledge about practical life. They not only gives
us there precious time but also shared there valuable thoughts about the
topic. The supervision and support that they gave truly help the progression
and smoothness of the project. The co-operation is much indeed appreciated.

Department of Electronics Engineering


Sir Syed University of Engineering and Technology
ABSTRACT:
we make a project “WIRELESS HEADPHONES” with the help of friends also using other
social networking sites like Google Youtube etc. While we were thinking about this project we
inculcate our mind to do something batter and unique that will make us superior in the other
group members. Eventually we made to decide WIRELESS HEADFONE by using electronic
components. For WIRELESS HEADFONE we needs a lot of equipment like Veroboard battery
led, Bluetooth card, MOSFET etc and many more components which we assemble on a project
board. Then using required components used to complete this project. We made a wireless
headphone in order to keep in mind the given condition which are fellow. Impedance should be
high, sensitivity pressure should be 120, low cross talk..
INTRODUCTION:
Wireless headphones are headphones that connect to a device, such as a smartphone, stereo
speaker, television, gaming console, computer, or other electronic devices without using a wire
or cable. Wireless headphones work by connecting, or pairing, with the device you want to use,
through a radio or infrared signal. Headphones are a pair of small loudspeaker drivers worn on or
around the head over a user's ears. They are electroacoustic transducers, which convert
an electrical signal to a corresponding sound. Headphones let a single user listen to an audio
source privately, in contrast to a loudspeaker, which emits sound into the open air for anyone
nearby to hear. Headphones are also known as speakers, headphones use a band over the top of
the head to hold the speakers in place
SYSTEM HARDWARE:
 The electronic component which we use are following
1. VEROBOARD
2. BLUTOOTH CARD
3. 3.5MM ARDUINO OUTPUT
4. CHARCHING JECK
5. IR 540 MOSFET
6. SWITCH
7. 50K POT
8. 1K RESISTOR
9. 1 MICRO CAPACITOR

Department of Electronics Engineering


Sir Syed University of Engineering and Technology
10. LED
11. WIRES

THEORITICAL BACKGROUND:

 VEROBOARD:

Veroboard is a brand of stripboard, a pre-formed circuit board material of


copper strips on an insulating bonded paper board introduced as a general-
purpose material for use in constructing electronic circuits - differing from
purpose-designed printed circuit boards (PCBs) in that a variety of electronic
circuits may be constructed using a standard wiring board.

 BLUTOOTH RECEIVER:

A USB-based device that transmits and


receives Bluetooth wireless signals. It plugs into the USB port to
support Bluetooth mice, keyboards and other Bluetooth devices. Also called a
"Bluetooth dongle."

 AUDIO PORT:

An audio port on a c is any receptacle or jack to which an audio


device such as speakers, headphones or a microphone can be connected. All
laptops and some desktops have built-in speakers, but for better sound or privacy,
you will need. Audio port basically use in circuit for as output. It works as output
signal which it received any other device.

 MOSFET:

A power MOSFET is a specific type of metal–oxide–semiconductor field-effect


transistor (MOSFET) designed to handle significant power levels. Compared to
the other power semiconductor devices, such as an insulated-gate bipolar
transistor or a thyristor, its main advantages are high switching speed and good
efficiency at low voltages. It shares with the IGBT an isolated gate that makes it
easy to drive. They can be subject to low gain, sometimes to a degree that the gate
voltage needs to be higher than the voltage under control.

JECK:

A jeck is a component which allow the flow of electricity through out the circuit
in order to gain the output power.

Department of Electronics Engineering


Sir Syed University of Engineering and Technology
 RESISTOR :
The resistor is a passive electrical component to create resistance in the flow of
electric current. In almost all electrical networks and electronic circuits they can
be found. The resistance is measured in ohms.

 CAPACITOR:
Capacitor, device for storing electrical energy, consisting of two conductors in
close proximity and insulated from each other. A simple example of such a
storage device is the parallel-plate capacitor.A parallel-plate capacitor, as shown
in part A, consists of two flat conducting plates, each of area A.

 LED:
LED stands for Light Emitting Diode. LEDs began as exciting but expensive
electronic components in the sixties, used in handheld calculators and other
similar devices. Through research and development, LED technology advanced,
became more efficient and less expensive, until it reached its current form.

 POT:
An instrument for measuring an electromotive force by balancing it against the
potential difference produced by passing a known current through a known
variable resistance.

 SWITCH:
A device for making and breaking the connection in an electric circuit.
An act of changing to or adopting one thing in place of another.

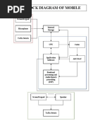
 BLOCK DIAGRAM:

Department of Electronics Engineering


Sir Syed University of Engineering and Technology

METHODOLOGY:

 Assemble all components on vero board.


 Connect a blutooth receiver with audio port
 Place a switch between the circuit
 A mosfet is used with capacitor
 A input jeck placed in the circuit
 A output port connected with circuit
 A pot is used to minimized or maximized the volume
 A Bluetooth device works by using radio waves instead of wires or cables to
connect with your cell phone, smartphone or computer. A
single Bluetooth headset can even connect to multiple devices at the same time.
This enables you to talk on the phone or listen to music without the bother of
wires or cords.
 In general, the MOSFET works as a switch, the MOSFET controls the voltage
and current flow between the source and drain. The working of
the MOSFET depends on the MOS capacitor, which is the semiconductor surface
below the oxide layers between the source and drain terminal.
 A port is a variable resistor which allows the amount the voltage as requirement
which will be wanted by supplier
 A led is used for indicate the circuit working process either is it working or not.
 A resistor is used to limit the flow of current.
 A capacitor is used to filter the current and removes all impurities.

Department of Electronics Engineering


Sir Syed University of Engineering and Technology
ADVANTAGES:

1. Headphone impedance is high.


2. Pressure level is low.
3. Signal to noise ratio is high.
4. Low cross talk.

DISADVANTAGES:

1. Heat up the headphone make circuit destroyed.


2. Sound is too high cause of ear infection.
3. Expensive project, required material is to expensive.

APPLICATIONS:
Wireless headphones contain small speakers, receive signals via a short-distance
transmission link, and typically operate on a battery to enable users to work without the
hassle of a cord inhibiting movement and productivity. Wireless technology replaces
physical cabling where it is inconvenient, dangerous, or impossible to use cables or wires.
Wireless headphones have the option to use several different wireless transmission
technologies such as FM, Bluetooth, and Wi-Fi. Wireless headphones are also a useful,
though not essential, option for remote monitoring, CD/DVD players, home theater,
personal computers, portable devices such as digital/mp3 players and mobile phones; and
disc jockeying, sound engineering and military functions, to name a few.

CONCLUSION AND RESULT:

We made a wireless headphone by using bluetooth card and MOSFET as output signals.
While we were making this project we observed a lot of new things like circuit working
signal processing and many more. By using electronic component to reached at the given
task was fully of fun and gain full knowledge.

Department of Electronics Engineering


Sir Syed University of Engineering and Technology
COST ANALYSIS OF THE PROJECT

MAJOR EQUIPMENT SPECIFICATION & COST

S\NO COMPONENTS QTY COST

1 VEROBOARD 1 100

2 BLUTOOTH RECEIVER 1 160

3 OUTPUT PORT 1 50

4 SWITCH 1 25

5 RESISTOR 1K 1 2

6 CAPACITOR 1 MICRO F 1 3

7 CHARGING JECK 1 250

Department of Electronics Engineering


Sir Syed University of Engineering and Technology
8 LED 1 2

9 POT 50K 1 25

10 IF 540N MOSFET 1 5

TOTAL COST OF THE PROJECT IS 622 RS

Department of Electronics Engineering


Sir Syed University of Engineering and Technology
 PROJECT PICTURES:

REFRENCES:

Department of Electronics Engineering


Sir Syed University of Engineering and Technology
Book: Single Author
1. Electronic Devices & Circuits Theory by Robert L. Boylestad Louis Nashelsky
2. Electronic Devices by Thomas L.Floyd
3. https://www.electroschematics.com/wireless-headphones-receiver-circuit-
schematic/
4. https://www.electroschematics.com/wireless-headphones-transmitter-circuit-
schematic/

Department of Electronics Engineering


Sir Syed University of Engineering and Technology

You might also like